一、国家农业农村大数据平台
根据《“十四五”数字农业建设规划》部署,成熟一个申报一个,经与农业农村部市场与信息化司沟通一致后,按程序申报项目。
二、国家数字农业创新分中心
(一)功能定位
分品种国家数字农业创新分中心,主要聚焦特定品种应用场景的差异化需求,针对本专业领域数字农业产品和技术应用短板,开展基础性、关键性、引领性技术研究,研发先进适用、特色专用的具有自主知识产权的数字农业技术产品,形成特定品种数字农业集成解决方案、应用服务模式和技术产品体系;承担本专业领域数字农业标准与通用技术规范的制修订,提出本专业领域中长期技术攻关路线图;推动本专业领域成果转化,协同创新中心推动国家数字农业创新应用基地建设。
分区域国家数字农业创新分中心,主要聚焦特定区域应用场景的差异化需求,对创新中心、分品种创新分中心的数字技术与产品进行本地化调试、改造,研发适用本区域特色品种的数字技术与产品,协同创新中心推动国家数字农业创新应用基地建设。
(二)建设布局
2023年计划支持15个分品种创新分中心和2个分区域创新分中心,包括:国家数字种植业(玉米)创新分中心、国家数字种植业(大豆)创新分中心、国家数字种植业(棉花)创新分中心,国家数字种植业(油料)创新分中心、国家数字种植业(天然橡胶)创新分中心、国家数字种植业(中药材)创新分中心,国家数字畜牧业(肉牛)创新分中心、国家数字畜牧业(生猪)创新分中心、国家数字畜牧业(羊)创新分中心、国家数字畜牧业(蛋禽)创新分中心、国家数字农业装备(农业传感器)创新分中心、国家数字农业装备(人工智能和农业机器人)创新分中心、国家数字农业装备(智能农机北方)创新分中心、国家数字农业装备(智能加工)创新分中心、国家数字种业(作物育种)创新分中心和国家数字农业区域创新分中心(东北)、国家数字农业区域创新分中心(西南)。
(三)建设内容
聚焦数字农业产品的原始创新和引进消化吸收再创新,充分利用现有基础,针对本项目定位,购置升级与数字农业密切相关的专用科研软件、专用仪器设备、专用设施装置等改造特定实验环境,搭建相关技术产品研发和集成创新平台。
(四)申报要求
申报单位应为农业农村部直属单位、高等院校、省级科研院所,并同时具备以下基本条件:
1.在本领域数字化技术研发处于国内先进地位,具备省级及以上科研实验条件,近三年承担过省级以上相关重大科研项目;
2.每年创 新分中心投入本领域关键技术攻关的科研经费不低于500万元,专职研发人员不少于100人;
3.拥有较高水平科研队伍,具备承担本领域创新任务的能力;
4.规章制度健全,运行机制良好。上述条件需要在可行性研究报告中进行阐述,并附相关证明材料。
申报单位还应研究部署以下工作,并在可行性研究报告中进行详细说明:
1.提出创新中心日常管理和科研团队架构,包括中心主任(行政管理)、技术委员会(技术管理)及首席专家、科研团队分工及每个科研业务方向负责人初步考虑
2.提出今后5年本领域数字农业技术攻关计划及实施路线图,预计可能取得的创新成果及呈现形式;
3.根据本中心的功能定位,与相关领域创新中心、国家数字农业创新应用基地之间的合作考虑;
4.提出今后5年中心软硬件平台运维、科研、人员、日常运转等各项经费保障初步安排。
(五)申报数量
农业农村部直属单位、中央直属高校,每个独立法人单位申报项目总数不超过1个;属于地方项目的,每省(区、市)申报数量不超过1个,并先与市场与信息化司沟通。
(六)中央投资规模
分品种创新分中心,申报单位为农业农村部直属单位、中央直属高校的,中央预算内投资比例为100%;申报单位为省级科研院所、地方所属高校的,中央预算内投资比例,按照东、中、西部、东北地区分别不超过核定总投资的70%、80%、90%、90%,且不超过2000万元。分区域创新分中心,中央预算内投资支持比例不超过核定总投资的50%, 且不超过1000万元。
三、国家数字农业创新应用基地
(一)功能定位
围绕创新链与产业链衔接发展,建设一批数字农业创新应用基地,对接国家数字农业创新中心和分中心,实现相关技术产品集成应用、中试熟化、标准验证、示范推广等,推动探索重点品种产业数字化转型路径,助力培育数字农业企业,建立产学研用一体化的数字农业发展生态,为全国提供可复制可推广的应用模式。
(二)建设布局
2023年,国家数字种植业创新应用基地计划支持水稻、玉米、大豆、棉花、蔬菜、马铃薯、果园、热带水果、中药材等品种;数字畜牧业创新应用基地计划支持生猪、蛋禽、肉禽、奶牛、肉牛、羊等品种;国家数字渔业创新应用基地计划支持淡水鱼、淡水蟹、海水虾、海水鱼等品种;国家数字种业创新应用基地计划支持水稻、生猪等品种;国家数字设施农业创新应用基地计划支持蔬菜、水果、花卉、食用菌等品种。
(三)建设内容
围绕1种主要农产品或具有相同技术需求的品类,在县域范围内选择具备一定规模、相对集中连片的区域,购置国产化数字农业相关设施设备,开发集成管理平台,建立贯通信息采集、分析决策、作业控制、智慧管理等各环节的数字农业集成应用体系。
1.国家数字种植业创新应用基地。重点建设内容包括:
(1)配套遥感应用系统、物联网测控系统、田问综合监测站点等设施设备,对生长环境和生物本体进行实时监测,对墒情苗情、虫情、灾情等“四情”和气象进行预测预报,精准指导生产决策;
(2) 升级改造农机装备,按需加装北斗导航、远程运维、无人驾驶系统、高精度自动作业、作业过程自动测量等设备;配置无人机、智能催芽育秧、水肥一体化等智能装备,实现耕整地、播种、施肥、施药、收获等过程精准作业;
(3) 建设智慧农场管理系统,对基地数字化设备进行联网管理,实现农资、人员、成本、设备、农事、收成等精准管理。
2.国家数字设施农业创新应用基地。重点建设内容包括:
(1)升级配置工厂化育苗智能设备和种苗生产管理系统,实现全程智能化育苗;
(2) 建设生产过程管理系统,配置生长环境和生物本体监测、环境远程调控、水肥药精准管理、智能植保、自动作业、视频监控等相关设施设备,实现智能化生产;
(3) 建设采后商品化处理系统,配置清洗去杂、分级分选、计量包装等一体化智能设备,实现采后处理全程自动化;
(4)建设智慧设施管理系统,实现农资、人员、成本、设备、农事、收成等精准管理。
3.国家数字畜牧业创新应用基地。重点建设内容包括:
(1)配置动物发情智能监测设备,建设育种数字化管理系统,提高畜禽育种效率;
(2)建设自动化精准环境控制系统,改造升级畜禽圈舍通风、温控、光控、环境监测、视频监控、粪便清理等设施设备,实现饲养环境自动调节;
(3)建设数字化精准饲喂管理系统,配置电子识别、自动称量、精准上料、自动饮水等设备,实现精准饲喂与分群管理;
(4) 配置畜禽疫病移动巡检、远程诊断、自助诊疗、监测预警等设施设备,实现对动物疫病的诊断预警;
(5)配置产品收集系统实现集蛋、挤奶、包装自动化;
(6) 建设智慧牧场管理系统,实现养殖投入品、产出品、生产记录、人员、成本等精准管理。
4.国家数字渔业创新应用基地。重点建设内容包括:
(1)建设在线环境监测系统,配置养殖水体、大气环境等传感设备和视频监控设备,实现大气和水体环境的实时监控;
(2)升级水产养殖智能装备,配置自动增氧、饵料自动精准投喂、循环水、尾水处理控制、网箱升降控制、水下机器人、无人机巡航等设施设备;
(3)配置病害检测设备,构建水产类病害远程诊断系统;
(4)建设智慧渔场管理系统,实现养殖投入品、产出品、生产记录、人员、成本等精准管理。
5.国家数字种业创新应用基地。重点建设内容包括:
(1)改造升级粮食作物种业优势区的智能化数字化基础设施,配置物联网测控、田间监测、精量播种收获等设施设备;
(2)改造升级高效粮食作物育种信息系统,配置田间高效智能信息采集、表型和基因型检测等设备;
(3)改造升级主要畜禽品种性能测定、基因组选育、遗传评估等数据分析系统,配置种畜禽综合性能在线测定装备、母畜发情可穿戴设备、基因型检测等设备。
具体建设任务和技术参数参考《国家数字农业创新应用基地建设技术指南(第一版》(附件,以下简称《指南》)。鼓励各申报单位在《指南》基础上,对不同品种不同种养殖模式的数字化技术路线做进一步深入探索。
(四)申报要求
项目申报主体为县级人民政府,负责项目申报、过程管理、实施监督。建设单位为县级农业农村(畜牧兽医、渔业)行政主管部门,负责项目具体实施,承担项目法人主体责任。项目投资方式为直接投资。
拟申报县需同时满足以下条件:
1.基地建设选择的农产品应当为县内农业主导品种,产值规模在省内排名前10位,且已经实现规模化、标准化、产业化,产业链条完整,基本实现了一二三产融合;
2.县政府高度重视数字农业建设,已制定了支持数字农业发展的相关规划及支持政策,数字农业建设基础扎实、成效突出,具有较强的资金配套能力;
3.申报主体承诺待项目批复后,推动创新应用基地与本领域国家数字农业创新中心、分中心形成紧密指导合作联系,支持其在基地开展相关技术产品集成应用、中试熟化、标准验证、示范推广等工作;
4.由本项目支持信息化改造提升的每一个农业生产经营主体,均应具备独立法人资格,不存在失信等情况,连续生产经营3年以上,目前生产经营状况良好,且具有自筹配套资金的能力和运维项目的人员和技术,能够确保项目建成后长期运行。
上述条件需要在可行性研究报告中进行阐述,并提供相关证明材料。优先支持“互联网+”农产品出村进城工程试点县、农业现代化示范区、农业农村信息化示范基地、国家数字乡村试点地区申报本项目。2017年以来已承担过数字农业建设试点项目的县,不得再申报本项目。
申报主体还应研究部署以下工作,并在可行性研究报告中进行详细说明:
1.建立县级人民政府负总责、农业农村部门主导、技术单位支撑的项目管理机制,明确上述各方权责关系;
2.明确基地范围,建立基地管理机制,明确基地负责人,负责基地日常管理和联络,组建基地专家组,负责基地建设运行和应用推广的技术指导;
3.与相关领域国家数字农业创新中心、分中心保持密切合作,支持开展数字农业相关技术产品的中试熟化、标准验证、集成创新,提供必要试验条件、试验数据;
4.明确专门资金渠道和专业技术人员,保障信息化设备和信息系统持续运行,及必要的维护更新和迭代升级,在实际生产经营中持续发挥作用;
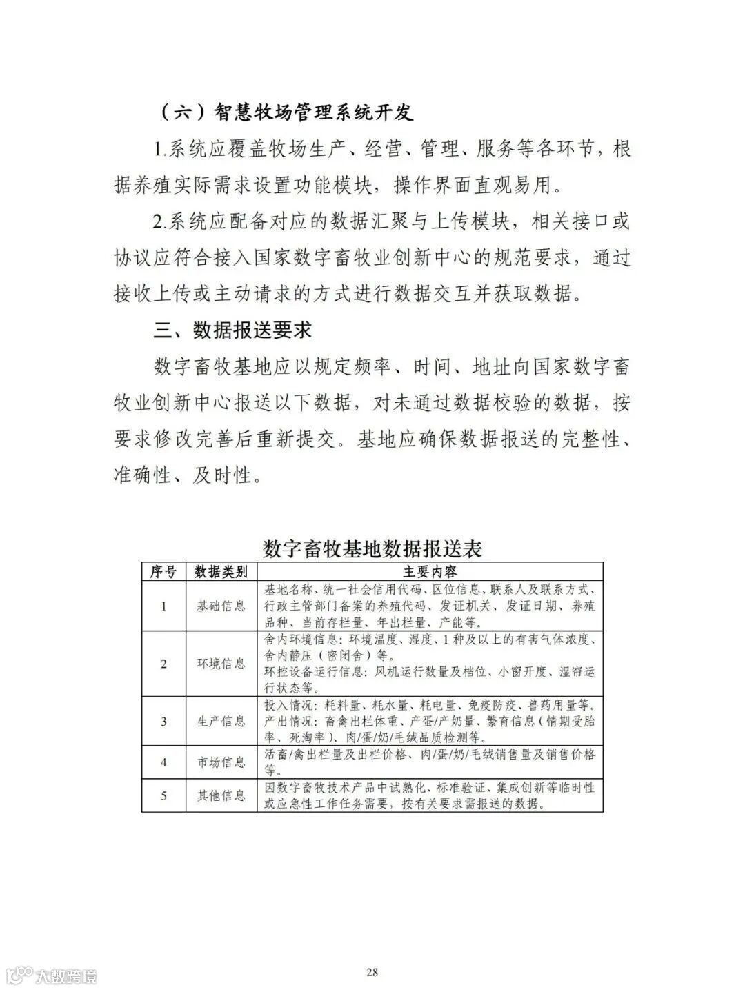
5.配合国家数字农业创新中心,以指定方式、频次、地址报送数据;
6.从制度建设、硬件配置、系统设置、人员管理等各个方面,加强网络安全和数据安全保护,落实“同步规划、同步建设、同步运行”要求,防止发生异常操作、数据泄露、数据篡改等问题。
国家数字种植业、数字种业创新应用基地不低于1万亩,其中果园不低于5000亩;国家数字设施农业创新应用基地建设规模不低于20万平方米;国家数字畜牧业创新应用基地中,生猪养殖场年出栏量不低于5万头,奶牛养殖场存栏量不低于1000头,肉牛养殖场存栏量不低于1000头,蛋禽养殖场存栏量不低于25万只,肉禽养殖场年出栏量不低于50万只,羊养殖场年存栏量不低于1万头;国家数字渔业创新应用基地中,池塘养殖覆盖面积不低于5000亩,陆基工厂化养殖、网箱养殖水体不低于10万立方米。未明确规模要求的,可参照相似种植养殖环境、生长过程、农技农艺要求的农产品品类。
申报项目名称统一设定为“XX省(区、市) XX县(市、区)国家数字种植业/设施农业/畜牧业/渔业/种业创新应用基地建设项目(XX品种)”。
(五)申报数量
各地农业农村(农牧)厅(委、局)要统筹本地区畜牧、渔业等部门共同开展项目申报工作,单独设立畜牧、渔业行政管理部门的,可以申报1个本行业项目。每个省(区、市).新疆生产建设兵团申报总数不超过3个,每个计划单列市申报总数不超过1个,北大荒农垦、广东省农垦每个申报总数不超过1个。同时,每省份每年申报同一品类项目不超过2个,自2021年起每省份累计建设同一品类项目不超过5个。
(六)中央投资规模
中央预算内投资比例,西藏地区为100%,东、中、西部东北地区分别不超过核定总投资的40%、50%、60%、60%,且不超过2000万元。北大荒农垦、广东省农垦所申报的项目,中央投资比例参照所在地方执行。中央预算内投资不得:用于土建工程等基础设施、非数字化装备。拟申报项目县应统筹解决项目长期运维资金,确保项目长期发挥作用。
四、有关要求
1.农业农村部直属单位、中央直属高校申报国家数字农业分中心的,应此前已通过农业农村部部门预算财政项目库申请填报,并于10月31日前分别向农业农村部市场与信息化司、发展规划司报送可研报告(一式各3份)。
2.省级科研院所、地方所属高校申报国家数字农业创新分中心的,应向所在省(区、市)农业农村主管部门申报,由农业农村主管部门会同发展改革部门批复立项,并于10月31日前向农业农村部市场与信息化司报送可行性研究报告和批复立项文件(一式3份)。
3.县级人民政府申报国家数字农业创新应用基地的,应向所在省(区、市)农业农村部门申报,由农业农村主管部门会同发展改革部门批复立项,并于10月31日前向农业农村部市场与信息化司报送可行性研究报告和批复立项文件(一式3份)。
4.各省(区、市)农业农村部门在报送2023年项目时,应同时报送本省(区、市)已承担项目的实施报告,包括项目建设进展、取得成效、存在问题、意见建议及下一步工作计划。超期未完工、建设序时进度滞后的项目要作出说明,并明确整改措施和完成时限。各省(区、市)已承担项目的建设成效,将作为安排新建项目的重要参考。
5.如项目已于前期批复立项,且与本通知相关要求不符的,可行性研究报告需要进行调整并履行相关程序。
6.各项目单位要抓紧在农业建设项目管理平台、国家发展改革委重大项目库等平台完成项目填报工作。
7.其他项目申报要求按照农业农村部计划财务司申报通知要求执行。
附件:
1. 国家数字种植业创新应用基地建设技术指南(第一版)
2.国家数字畜牧业创新应用基地建设技术指南(第一版)
3.国家数字渔业创新应用基地建设技术指南(第一版)
4.国家数字设施农业创新应用基地建设技术指南(第一版)
5.国家数字种业创新应用基地建设技术指南(第一版)
免责声明:

