2025 年 10 月 15-17 日,“第八届亚洲海洋风能大会暨全球海工链展览会(OWA & OEEG)”将在上海跨国采购会展中心重磅开幕。
📢 点击预约【OEEG开幕式直播】
大会同期将举办多场高端论坛,聚焦海上风电热点市场(欧洲、东亚、东南亚、巴西等)的政策环境、开发趋势与产业战略、漂浮式风电技术路线创新与工程化落地路径、数智化赋能与产业链协同等关键议题。
本期带来全议程嘉宾预告!直击OWA 2025六大论坛,与60+位嘉宾共探产业未来。
OWA第八届亚洲海洋风能大会
时间&地点
📅 论坛时间:
10月15日 | 13:00-17:00
10月16-17日 | 9:00-17:00
📍 论坛地点:
上海跨国采购会展中心-北广场
(上海市中江路 121 号)
10月15日议程&嘉宾
14:00-17:00 | 2F 会议室 3
海上风电与氢能论坛(开放论坛)
10月16日议程&嘉宾
09:00-17:00 | 3F 会议室 302
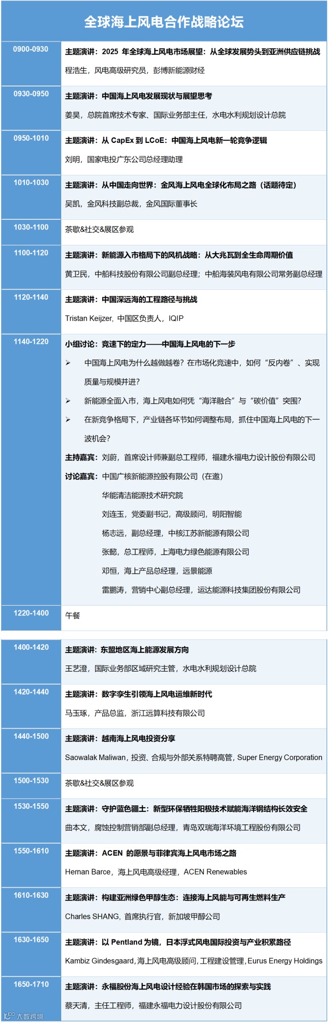
第八届亚洲海洋风能大会
09:00-17:00 | 3F 会议室 305A
亚欧漂浮式风电产学研合作论坛(开放论坛)
14:00-17:00 | 3F 会议室 302B
巴西海上风电专题论坛
10月17日议程&嘉宾
09:00-17:00 | 3F 会议室 302B
漂浮式风电战略论坛
09:00-12:00 | 3F 会议室 302A
数字化赋能海上风电&出海经验分享专题论坛
✨ 为何您必须亲临现场?
前瞻趋势: 一次性洞悉全球海上风电未来3-5年的发展脉络。
直面决策者: 与直接参与政策制定和重大项目的关键人物建立联系。
破解难题: 在深度研讨中找到困扰您许久的技术与商业难题的答案。
汇聚人脉: 与行业同仁共筑全球顶级人脉网络。
2025年10月15-17日,上海跨国采购会展中心,我们与全球产业精英,共同期待您的到来!
立即锁定您的入场资格
我们不见不散!
OWA论坛汇总
🔍第十二届全球FPSO&FLNG&FSRU大会
🔍全球LNG运输船大会
联系我们
王欣雨-Rita
180 1917 7420
ritaw@cdmc.org.cn
↓↓↓ 戳下方,领取门票

