◾事件:1月22日晚,公司发布2019年股票期权与限制性股票激励计划(草案):拟定增发行约921.97万份,其中股票期权、限制性股票激励计划分别为413.87万份、508.1万股,两计划预留比例均为20%,首次授予股票期权、限制性股票的价格为22.4、11.2元/股,公司层面2019-2021年业绩考核的净利润分别不低于2.5/5.1/6.5亿元,此次激励计划合计摊销费用2817.37万元,其中2019年摊销约1502.79万元。
摘要
1、本次激励计划规模更大,涉及人员更多:此次激励涉及中高层和核心技术人员共463人,规模更大,涉及人员更多,包括3名董监高,以及460位中层管理人员和核心技术(业务)人员,能够建立健全公司长效激励机制,充分调动员工积极性,有效地将股东、公司和核心团队个人利益结合在一起。
2、设计方案更加合理,业绩考核指引未来3年高增长轨迹:本次计划考虑到资金筹集问题,设计方案包含股票期权、限制性股票激励计划,分别针对不同层级的员工群体更加合理。根据要求,公司层面2018-2020年考核的净利润分别不低于2.5/5.1/6.5亿元,部门与个人层面考核分别设定4/3档标准系数
3、电解液价格决战、子公司亏损和费用增加拖累18年业绩,洗牌完成19年或现拐点。电解液行业随核心原材料六氟磷酸锂产能逐步释放,于2017年初价格达到高点后一路下降,天赐等主要厂家新建的六氟和电解液产能于2018H1陆续投产,2018Q2-Q3价格迎来决战,最低时预计磷酸铁锂/三元电解液含税价格跌破3/4.5万元,8-9月份的溶剂EC和DMC涨价、11-12月份萤石-氢氟酸-六氟磷酸锂涨价,两次推动电解液涨价,本轮洗牌结束或出现拐点,龙头盈利触底开始反弹,毛利率从22-23%提升至28-30%。但2018年以来的电解液价格决战依然使得公司业绩承压,全年预计电解液出货量约3.6-3.7万吨,含税均价约4万元,日化材料基本保持稳定,但正极材料公司江西艾德、池州天赐等子公司目前亏损较大,另外还有财务费用、折旧摊销等拖累18年业绩。随着18年电解液价格决战结束,行业未来2-3年将迎来量利齐升。2019年电解液随着液体六氟放量带动成本下降,毛利率有望回升至28-30%;销量随着国内大客户及海外客户的放量有望实现较快增长,日化材料实现稳定增长,子公司及财务费用、折旧摊销等拖累项有望收窄。
4、投资建议:公司基本完成纵向横向的材料产业群搭建,激励计划建立长效激励机制,并明确未来3年高增长的成长轨迹。预计公司2018-2020年实现归母净利润4.95/2.54/5.13亿元,维持“强烈推荐-A”评级。
风险提示:政策不达预期,产能扩张不达预期,竞争加剧导致继续降价。
1、本次激励计划规模更大,涉及人员更多
公司2015-2016年完成了首期限制性激励计划,总规模约227万股对应47人,此次激励计划拟增发921.97万股,约占目前总股本2.72%,其中股票期权、限制性股票激励计划分别为413.87万份、508.1万股,涉及中高层和核心技术人员共463人,规模更大,涉及人员更多,包括徐三善、顾斌和禤达燕3名董监高对应48万股,以及460位中层管理人员和核心技术(业务)人员对应689.6万股,并预留权益184.37万份,主要是为了建立健全公司长效激励机制,充分调动员工积极性,有效地将股东利益、公司利益和核心团队个人利益结合在一起。本次激励有效期不超过48个月,首次授予股票期权、限制性股票的价格分别为为22.4、11.2元/股。
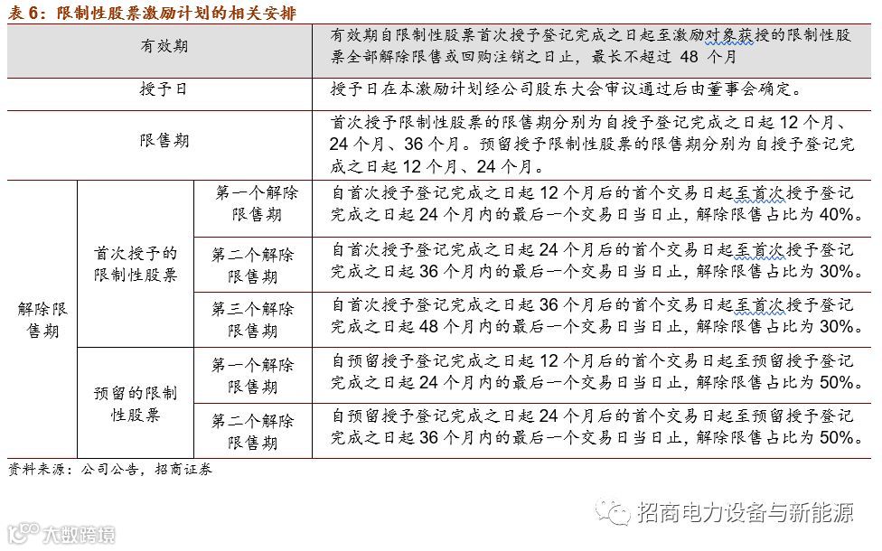
2、设计方案更加合理,业绩考核指引未来3年高增长轨迹
本次激励计划设计方案包含股票期权、限制性股票激励计划,设计方案更加合理:考虑到激励资金募集问题,本次激励计划中,1)股票期权主要针对中层及以下的管理和技术骨干,考虑这部分员工的经济能力整体相对更弱,一次性出资或有压力,期权的方案无需立刻筹集大量资金,更加合理;2)限制性股票主要针对董监高以及中高层管理和技术人才,这部分员工与公司的业绩非常紧密关联,经济能力可能更强,能够承受一定的资金压力,因此资金募集的风险相对较小,整体来看方案设计的更加合理。本次激励首次授予部分的行权期/限售期为12、24、36个月解禁40%、30%、30%,考核指标分为公司、部门、个人三个层面,其中公司层面2018-2020年净利润业绩考核的净利润分别不低于2.5/5.1/6.5亿元,部门与个人层面考核结果分别设定4/3档标准系数。此次激励计划合计摊销费用2817.37万元,其中2019年摊销约1502.79万元。

3、电解液价格决战、子公司亏损和费用增加拖累2018年业绩
公司前三季度归上净利润实现4.73亿元,同比大增70.08%,主要是对参股子公司容汇锂业会计核算方法变更以及处置容汇锂业股权导致投资收益增加,剔除上述原因对归上净利润的影响约4.29亿元,以及政府补助等其他非经常性损益,实际的扣非归上净利润约0.21亿元,同比下降92.25%,综合毛利率约23.2%,同比下降11.9pct。
2018年前三季度分拆来看:我们测算,锂电池材料实现收入约8.5-9亿元,毛利率约23-24%;日化材料收入约5-5.5亿元,毛利率约25-26%;其他收入约0.7-0.8亿元。分季度看,Q1/Q2/Q3实现收入、归上净利润、扣非归上净利润分别为4.36/5.06/5.55、4.12/0.34/0.27、0.14/-0.05/0.11亿元,综合毛利率约25%/21%/23.8%,业绩承压。
电解液行业随着其核心原材料六氟磷酸锂产能逐步释放,于2017年初价格达到高点后一路下降,预计随着天赐等主要厂家新建的六氟和电解液产能于2018年上半年陆续投产,2018Q2-Q3价格迎来决战,最低时预计公司磷酸铁锂电解液含税价格低于3万元,三元电解液低于4.5万元,8-9月份的溶剂EC和DMC涨价、11-12月份萤石-氢氟酸-六氟磷酸锂涨价,两次推动电解液涨价,本轮洗牌结束出现拐点,龙头盈利触底开始反弹,毛利率从22-23%提升至28-30%。但2018年以来的电解液价格决战依然使得公司业绩承压,全年预计电解液出货量约3.6-3.7万吨,含税均价约4万元,日化材料基本保持稳定,但正极材料公司江西艾德、池州天赐等子公司目前亏损较大,另外还有财务费用、折旧摊销等拖累18年业绩。
4、电解液量利齐升或现拐点,日化和正极等业务2019年有望改善
2017年底公司6F产能折合晶体约6000吨(2000吨晶体和1.2万吨液体),对应电解液产能约4.8万吨,全年出货约2.8万吨,均价约4.7万元/吨。17Q1顺利量产液体六氟6000吨,下半年继续扩产6000吨液体6F,18年底液体六氟产能已扩至3万吨,液体6F放量有望继续降本提升产品竞争力,氢氟酸完成收购后也将自制,巩固成本领先优势。
随着18年电解液价格决战结束,行业未来2-3年或迎来量利齐升,预计2019Q1涨价后LFP电解液大客户低价也将突破3万元,三元突破4万元,2019年全年来看,假设碳酸锂价格继续微降,我们测算全球的六氟磷酸锂实际有效产能或处于紧平衡状态,推动六氟价格坚挺,另外EC等溶剂仍可能因为环保等因素出现不稳定供给而阶段性紧缺,综合考虑以上因素,我们认为2019年电解液价格有望实现同比较为平稳,随着液体六氟放量带动成本下降,但毛利率有望回升至28-30%,盈利同比提升;客户方面,公司现以国内客户为主,采用由内而外的经营策略,目前已成为国内主流电池厂的核心供应商。随着C公司等客户相继在德国等欧美国家建厂扩产,公司作为核心供应商有望加快海外扩张的步伐;同时,海外客户方面,公司多年来一直是L公司等海外主流电池厂的供应商,后续有望加大海外客户供应量,提升海外市场份额,电解液的销量随着国内大客户及海外客户的放量有望实现较快增长。
2019年,日化原材料的价格传导机制理顺后,有望盈利回升;江西艾德、池州天赐等子公司及财务费用、折旧摊销等拖累项有望收窄,2020年或将扭亏为盈,未来2-3年开启公司新一轮高增长。
5、锂电材料产业化与成本控制能力是核心竞争力,平台化布局渐入收获期
天赐企业质地优质,前面2年因为电解液行业洗牌恶性降价、日化材料的原料价格传导机制未理顺、正极业务尚未大规模放量、碳酸锂业务高价库存等因素拖累,业绩承压,公司目前六氟产能(折晶体)超过1万吨,19-20年有望翻倍至2.4万吨以上,随着国内大客户的市占率不断提升以及海外客户消费与动力订单的不断突破放量,未来2年销量有望维持在50%左右的增速,公司最核心的竞争力是其在化工领域尤其是锂电材料领域,拥有极强的产业化能力以及将成本持续降低的能力,通过垂直一体化纵向布局和横向“电解液-正极材料”布局,以及对于核心原材料六氟磷酸锂的持续技术进步,不断构建并强化其在电解液产品竞争力,日化材料也是如此。近两年持续布局硫酸、烧碱、氢氟酸等循环产业经济,纵向横向的平台化布局将在2019年开始进入收获期,2020年起正极材料、碳酸锂、硫酸、氢氟酸等环节业绩增量有望非线性加速。
6、投资建议:维持“强烈推荐-A”评级
公司发布2019年股票期权与限制性股票激励计划(草案),建立长效激励机制,基本完成纵向横向的材料产业群搭建,平台化布局开始进入收获期,优秀的管理能力有望成为全球龙头,中长期的成长空间巨大。电解液行业洗牌已完成,拐点出现盈利触底回升,未来2年将量增利升,同时日化也将恢复不错的增长,激励计划明确未来3年公司高增长的成长轨迹。预计公司2018-2020年实现归母净利润4.95/2.54/5.13亿元,维持“强烈推荐-A”评级。
风险提示
1)扩产项目运营、环保及安全生产风险。项目的投资建设,一方面存在项目逾期完工或试投产不顺利的风险,另一方面存在投资或营运成本费用的增加等,使项目经济效益达不到预期目标的风险。随着国家环保治理的不断深入,如果未来政府对精细化工企业实行更为严格的环保标准,公司需要为此追加环保投入,生产经营成本会相应提高,而收益水平会相应降低。硫磺为易燃物,如遇高温和明火容易引起燃烧,公司面临一定的安全生产风险。
2)项目审批未达预期的风险。化工项目报批报建(立项、环评、安评、消防、验收等)、试生产申请、竣工验收等环节涉及的部门和审批程序较多,该项目存在项目审批未达预期的风险。
3)新能源行业受关注高,参与者多,可能过度竞争导致产品价格持续下降。近年来,随着国家对新能源汽车产业的支持,新能源汽车市场在快速发展的同时,市场竞争也日趋激烈。动力电池作为新能源汽车核心部件之一,也不断吸引新进入者通过直接投资、产业转型或收购兼并等方式参与竞争,同时现有动力电池及其材料企业亦纷纷扩充产能,市场竞争日益激烈。如果未来市场需求不及预期,市场可能出现结构性、阶段性的产能过剩,将面临一定的市场竞争加剧的风险。
4)新能源汽车政策不达预期风险。中国政府正努力推动新能源汽车行业的发展,以实现我国汽车产业的弯道超车,国家产业政策变化将会影响动力电池市场发展,进而影响公司产品的销售及营业收入。如果相关产业政策发生重大不利变化,将会对公司的销售规模和盈利能力产生重大不利影响。
PE-PB Band
最近研报
天赐材料年报点评:费用增加和价格下降拖累业绩,看好中长期成长潜力
天赐材料:年报预告基本符合预期,液体6F放量与循环产业是新增长动力
附:财务预测表
分析师承诺
负责本研究报告的每一位证券分析师,在此申明,本报告清晰、准确地反映了分析师本人的研究观点。本人薪酬的任何部分过去不曾与、现在不与,未来也将不会与本报告中的具体推荐或观点直接或间接相关。
◾游家训:浙江大学硕士,曾就职于国家电网公司上海市电力公司、中银国际证券,2015 年加入招商证券,现为招商证券电气设备新能源行业首席分析师。
◾陈雁冰:曾就职于远景能源、博世联电、华金证券,2017年加入招商证券,主要研究新能源汽车中游。
◾普绍增:上海财经大学硕士,曾就职于招商银行,2017年加入招商证券,主要研究自动化产业。
◾刘珺涵:美国克拉克大学硕士,曾就职于台湾元大证券,2017年加入招商证券,研究新能源汽车中游产业。
投资评级定义
◾公司短期评级
以报告日起6个月内,公司股价相对同期市场基准(沪深300指数)的表现为标准:
强烈推荐:公司股价涨幅超基准指数20%以上
审慎推荐:公司股价涨幅超基准指数5-20%之间
中性: 公司股价变动幅度相对基准指数介于±5%之间
回避: 公司股价表现弱于基准指数5%以上
◾公司长期评级
A:公司长期竞争力高于行业平均水平
B:公司长期竞争力与行业平均水平一致
C:公司长期竞争力低于行业平均水平
◾行业投资评级
以报告日起6个月内,行业指数相对于同期市场基准(沪深300指数)的表现为标准:
推荐:行业基本面向好,行业指数将跑赢基准指数
中性:行业基本面稳定,行业指数跟随基准指数
回避:行业基本面向淡,行业指数将跑输基准指数
重要声明
本微信号推送内容仅供招商证券股份有限公司(下称“招商证券”)客户参考,其他的任何读者在订阅本微信号前,请自行评估接收相关推送内容的适当性,招商证券不会因订阅本微信号的行为或者收到、阅读本微信号推送内容而视相关人员为客户。
完整的投资观点应以招商证券研究所发布的完整报告为准。完整报告所载资料的来源及观点的出处皆被招商证券认为可靠,但招商证券不对其准确性或完整性做出任何保证,报告内容亦仅供参考。
在任何情况下,本微信号所推送信息或所表述的意见并不构成对任何人的投资建议。除非法律法规有明确规定,在任何情况下招商证券不对因使用本微信号的内容而引致的任何损失承担任何责任。读者不应以本微信号推送内容取代其独立判断或仅根据本微信号推送内容做出决策。
本微信号推送内容仅反映招商证券研究人员于发出完整报告当日的判断,可随时更改且不予通告。
本微信号及其推送内容的版权归招商证券所有,招商证券对本微信号及其推送内容保留一切法律权利。未经招商证券事先书面许可,任何机构或个人不得以任何形式翻版、复制、刊登、转载和引用,否则由此造成的一切不良后果及法律责任由私自翻版、复制、刊登、转载和引用者承担。
扫描二维码,持续关注
公众号ID:jiaxun-you
【领域】电力设备、自动化、新能源汽车、新能源发电
【业务】研究、证券化、投融资

