燃料电池产业发展几经波折,而过去的一个时期,技术与市场方面都发生了一些积极变化。首先,电堆与配套系统的技术进步,显著提升性能并降低了成本;其次,电动汽车的飞速发展培育了健全的电气化产业链并探索出比较健全的政府扶持政策体系,这都为燃料电池的汽车应用打下了良好基础,全球的燃料电池汽车发展正在加快。我国对氢燃料电池产业扶持力度大,公交、物流车等市场参与者已开始产业尝试,随着规模的扩大,电堆与系统成本有望继续显著下降;此外,军用和工业无人机正在成长为燃料电池新的应用市场。总体看,尽管在技术不断进步的同时燃料电池新的应用市场正在形成,但行业还处在商业化初期。燃料电池产业有其自身在经济性、安全性上的不足和局限性,中短期还不可能撼动正在崛起的锂电池产业。
摘要
1. 技术进步显著,但还在导入期之前的初级阶段。过去一个时期,全球燃料电池产业较显著的技术进步带来了安全可靠性、耐久性的大幅提升与系统成本的显著下降,但总体看,全球燃料电池产业还在商业化导入期之前的阶段。国内在该领域有所进步,但总体来技术水平仍有差距,特别是金属极板路线,近几年国内在燃料电池领域的资本投入大增,同时又开始引进海外技术,预计电堆供应瓶颈将缓解。国内燃料电池电堆及其配套系统的成本下降过去主要通过技术进步实现,后续随着国内汽车等领域的应用与放量,预计电堆及其配套系统成本有望大幅下降。
2. 潜在应用领域较多,商用车市场可能率先发展,工业无人机等小众市场已开始发展。燃料电池主要应用有固定、移动两类,移动领域主要应用是汽车、叉车等市场,目前多国政府均在积极扶持燃料电池产业发展。燃料电池汽车后端也是电气化回路,与纯电动车驱动控制系统大体相同,近几年电动汽车的快速发展,实际上为燃料电池的车用市场发展完成了良好铺垫,燃料电池在交通领域的应用可能迎来快速发展,其中,公交车、物流车等门槛相对较低、且加氢设施要求也固定一些,因此商用车市场有希望先发展,此外,工业无人机等小众场正在成为其新应用领域。
3. 质子交换膜燃料电池是汽车领域的主选路线。不同场景对燃料电池技术路线的选择也不一样。目前汽车领域主要选择质子交换膜燃料电池,其中电堆是核心部分,膜电极又是电堆最重要的部件。国内电堆产业的引进路线与国产路线将长期并存,在材料环节国内产业的进步比较明显,但国产化率还需继续提高,如质子交换膜、催化剂、气体扩散层、以及金属双极板等。
4. 投资建议:大部分公司利润表相关性很小,目前以题材为主;关注贵研铂业(有色)、东方电气、潍柴动力(汽车)、同济科技,制氢环节关注滨化股份(化工)、鸿达兴业(化工)、中泰股份(机械)、金通灵(机械)。
风险提示:燃料电池扶持政策波动,产业推广进度低于预期。

1.燃料电池问世已有百年,潜在应用较多
1.1燃料电池发展历史
已经历了比较长的发展时间。燃料电池已有一百多年发展历史,目前应用主要集中在军工、航天等高端应用领域。
我国的燃料电池从60年代起开始研究,最早的是大连化学物理所开始航天燃料电池的研制,此后长春应用化学和上海硅酸盐研究所等陆续承担国防军工上的燃料电池研究任务。目前,国内从事燃料电池研究的研究所、大学和公司超过了100家。
燃料电池有其优缺点:由于燃料电池能源来源的开放性以及氢等燃料的高能量密度,燃料电池与普通电池相比,具备更高的电池容量与能量密度;同时,燃料电池的能量主要存储在高压氢中,加氢环节较电动汽车充电要更快一些。
其劣势主要在于安全性和成本,锂电等储电系统可很好的与现有电力系统兼容,不需要太多的基础设施投入,小功率的锂电储能基本不需要专门充电设施,只有新能源汽车等大容量动力电池需要相应的充电设施建设,电力供应体系是现成和完备的。
但燃料电池除电堆、配套系统等产业的发展需求之外,还需要有相应的制氢、输送氢能的体系,后者需要新的、庞大的产业配套和基础设施支撑。
1.2 燃料电池的技术路线
燃料电池是一种能量转化装置,将燃料和氧化剂中的化学能通过电化学反应直接转化为电能,一般的燃料电池主要由四部分组成:阳极、阴极、电解质和辅助装置。
目前燃料电池主要分为5类。目前根据不同电解质可以分为碱性燃料电池(AFC)、磷酸燃料电池(PAFC)、熔融碳酸盐燃料电池(MCFC)、固体氧化物燃料电池(SOFC)、质子交换膜燃料电池(FEMFC)。其中质子交换膜燃料电池具有操作温度低、启动速度快、高效率等优点,在汽车领域具有较大的商用化潜力,也是目前应用最广的种类。
燃料电池有其优缺点:由于燃料电池能源来源的开放性以及氢等燃料的高能量密度,燃料电池与普通电池相比,具备更高的电池容量与能量密度;同时,燃料电池的能量主要存储在高压氢中,加氢环节较电动汽车充电要更快一些。
其劣势主要在于安全性和成本,锂电等储电系统可很好的与现有电力系统兼容,不需要太多的基础设施投入,小功率的锂电储能基本不需要专门充电设施,只有新能源汽车等大容量动力电池需要相应的充电设施建设,电力供应体系是现成和完备的。
但燃料电池除电堆、配套系统等产业的发展需求之外,还需要有相应的制氢、输送氢能的体系,后者需要新的、庞大的产业配套和基础设施支撑。
1.3 燃料电池潜在应用广泛
燃料电池的潜在应用领域十分广泛,主要包括:固定领域、交通运输、便携式电子以及航空航海;根据其产品差异,又可以分为固定发电、移动应用两类。
交通运输较快增长。根据E4tech预测,2018年固定类出货量约5.8万套,占比约77%。不过交通运输类产品功率更大,2018年平均单套功率约50KW/套,因而按装机功率来看,交通运输类约562.6MW,占比约70%。由于燃料电池汽车发展加速,交通运输相关的燃料电池出货量增速较快,未来有望进入高速成长期。
北美、亚洲是主要市场,北美以交通运输类为主。从地区来看,目前北美和亚太地区为主,无论按出货量还是功率来看,北美和亚洲合计占比全球分别为88%和94%,是最主要的应用地区。从单套功率看,北美的单套功率更高,预计以交通运输类为主。
固定式领域用途广阔,市场持续增长。固定式燃料电池技术包括MCPC、SOFC、PAFC和PEMFC。主要用于各种固定位置的电力供应,包括主要应用于发电站、楼宇、工程等领域的大型首要电源、备用电源或热电联产,用于家庭住宅和商业的微型热电联产(CHP),以及远程或基本应用例如电讯塔的首要或备用电源。
随着各国政府对清洁能源的关注,固定式燃料电池近几年的出货量不断攀升,根据PikeResearch的预测,到2022年固定式燃料电池的出货量将达到35万套,相对于目前的5.6万套大幅提升。
在固定式燃料电池的应用中,各地区略有差别。对亚太地区而言,辅助电源是目前占比最大的应用,其他主要应用则是备用电源和热电联产。在北美地区,备用电源、热电联产和分布式发电是三类主要的应用领域。
便携式领域目前市场渗透率不高。燃料电池在便携式领域的应用主要包括燃料电池盒、燃料电池玩具,以及小型燃料电池充电器等。在消费电子产品领域,燃料电池在微型外部电池充电器上的应用发展迅速,在消费性电子产品中理论上也有应用前景。
2.交通应用是产业发展重点,商用车有望率先商业化
2.1 汽车领域一直是燃料电池发展的重点方向
燃料电池汽车问世很早,产业发展几经波折。1958年质子交换膜燃料电池诞生,1966年第一款燃料电池车就已诞生,自1990年代开始,几乎每隔两三年产业便会有一定突破,但产业发展也有几经波折。
在2015年前后,丰田、本田、现代等日韩车企均表示将开始量产燃料电池汽车,尽管过去近5-6年中,日本企业与政府提出的一系列关于燃料电池汽车的宏伟目标均远远没有达成,但总体上还是保持着较快的发展,例如丰田从2006到2015年10年中燃料电池系统的成本就降了90%多,并在集成、材料等领域保持着一定的领先。
2.2 我国政府积极扶持燃料电池汽车产业
我国燃料电池扶持政策一直比较友好。意义比较重大的是2016年出台的《“十三五”国家战略性新兴产业发展规划》和《节能与新能源汽车技术路线图》,以及每年的新能源汽车补贴政策,这3项政策从产业规划、技术路线和财政补贴的领域对行业发展做出指引。
从2016年开始新能源汽车国补不断加速退坡,2017-2018客车与物流车退坡幅度,2019年乘用车补贴退坡幅度都很大,但燃料电池汽车国补始终在较强的补贴力度上且一直到2018年都没有退坡。2018年底至今,政府和产业界多提出需重点拓展氢燃料电池的研发与应用,不排除2019年可能正式实施氢燃料电池汽车“十城千辆”推广计划。
多个地方政府积极推动燃料电池汽车发展。目前全国超过20个省市推出了燃料电池汽车的产业规划和财政扶持政策,并积极建设产业园,推动形成区域性产业集群。目前,国内有如皋、佛山等地方政府保持对燃料电池产业较强的投入。
同时,有部分城市对加氢站补贴力度较大,如佛山对2018-2022年建成的加氢站分别给予200-800万元补贴。
2.3 美国、日本燃料电池汽车发展仍保持领先
全球加速氢燃料汽车发展,日本目前处于领跑地位。日本在氢燃料汽车领域的研究布局早已较完善的储备,在制氢、加氢站上的推广已度过了初期发展阶段,而氢燃料电池乘用车以及大巴车也于2015年进入商业化,从整个产业链的角度来看,日本目前处于全球领跑的地位,美国、欧盟以及韩国正在积极布局燃料电池及其基础配套的研究。
海外主要车企均已有燃料电池车型,美国是当前主战场,日企贡献主要销量。目前,在北美、日韩和欧洲,车载燃料电池技术已接近成熟,近一两年,丰田、本田、奔驰、通用、现代、福特、宝马等国际车厂纷纷推出燃料电池汽车计划,并发布商业化车型。美国由于政策支持新能源汽车技术路径的多元化发展,因而连续多年都是氢燃料电池汽车的主战场,过去2年销量均超2000辆,占比全球近50%。不过目前能够商用化并贡献销量的车型主要集中在日韩企业。
2.4 电动汽车的发展为燃料电池汽车完成了良好的产业铺垫
电动汽车的大发展,为燃料电池汽车应用进行了良好的产业铺垫。燃料电池汽车运行也是也是电力驱动车辆在运动,与纯电动车汽车除了动力源不同外,其他驱动器、传动系统等部件、构造基本相同。过去6年,全球电动汽车的快速发展形成了较完备的电驱、电机、电气系统体系,实际上也为燃料电池汽车发展打下了良好的基础。
目前燃料电池汽车多采用混合驱动形式,在燃料电池的基础上,增加了一组电池(一般为锂电池)或超级电容作为另一个动力源。该模式下燃料电池汽车厂商将会与锂电池汽车厂商开展合作,打开燃料汽车发展局面。从丰田的Prius与FCHV-4的动力系统的对比可以看出,油电混动向燃料电池混合动力转变是相对来说比较容易的。
2.5 商用车领域有望率先商业应用
燃料电池商用车可能率先商业应用。由于氢气运输成本高,加氢站投资成本也比较大,因此固定路线的车辆在应用中更有优势。
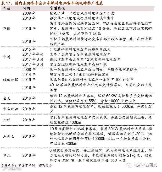
此外,客车系统集成难度相对较低一些,目前国内主流客车企业都有燃料电池客车的布局,并且部分企业的产品已经正式交付运营。我们预计,在商用车领域,燃料电池可能将率先走向商用化。乘用车的系统集成难度更高,但单车功率不太大,相比重再卡车或者大型公交车,搭载燃料电池系统的乘用车经济性不具备优势。
3. 国内燃料电池产业链分析
质子交换膜燃料电池系统在出货套数和总功率方面均是主流选择,在交通、固定和移动领域均有应用,其主要特点:1)工作温度最低,室温和低温下均可运行;2)功率密度最高;3)采用固态电解质不会出现变形、迁移或从燃料电池中气化,无电解液流失,可靠性高,寿命长,本文重点分析质子交换膜燃料电池产业链情况。
3.1 电堆与配套系统构成
质子交换膜燃料电池系统(PEMFC)构成:主要包括燃料电池电堆及配套系统,配套系统包括水及燃料循环系统、空气循环系统、传感器和控制系统,电堆由多个单体电池以串联方式层叠组合,夹在端板之间。单体电池由膜电极组件(主要由质子交换膜、催化剂和气体扩散层构成)、双极板以及密封圈构成。
电堆中双极板和催化剂成本较高。电堆是发生化学反应的场所,是燃料电池动力系统的核心成本。电堆成本占比整个系统约47%,其中主要是膜电极和双极板的成本较高,占比整个系统约33%和12%。膜电极中质子交换膜、催化剂和气体扩散层的成本占比整个系统约6%、17%和4%。目前国内企业中新源动力(与上汽合作)和神力科技可以自主研发,广东国鸿引进巴拉德成熟技术。
配套系统中储氢罐、压缩机成本较高。配套系统成本占比整个系统约50%,其中水及燃料循环系统(储氢罐、加湿器等)和空气循环系统(压缩机等)的成本都比较高。
3.2 膜电极是电堆中最核心的部件
膜电极组件(membrane electrode assembly,MEA)是燃料电池发生电化学反应的核心部件。系统成本占比超过30%。其构成一般有5部分,中间的质子交换膜、两侧的阴极和阳极催化层、最外侧的阴极和阳极气体扩散层于。
国际上已经发展了3代MEA技术路线。1)把催化层制备到扩散层上,通常采热压法,其技术已经基本成熟,但此法下膜电极性能不高;2)把催化层制备到质子交换膜上,与第1种方法比较,提高了催化剂的利用率与性能,是目前主要的应用技术;3)有序化膜电极,把催化剂如Pt制备到有序化的纳米结构上,使电极呈有序化结构,有利于降低大电流密度下的传质阻力,进一步提高燃料电池性能,降低催化剂用量,这是未来发展的技术方向。
目前国内技术主要停留在1代和2代技术,成本和稳定性上差距较大。目前第1代、第2代技术已基本成熟,新源动力股份有限公司、武汉理工新能源汽车等公司均可以提供膜电极产品,但第3代技术主要掌握在以美国3M为代表的国际材料巨头手上。从性能上看,目前国内与国际龙头企业有一定差距,成本也比较高。
3.2.1 膜电极核心部件一:质子交换膜
质子交换膜(PEM)。主要功能是传输质子、阻隔阳极燃料和阴极氧化物以及电子绝缘。通常质子交换膜需要具备1)高质子传导率、低电子传导率;2)气体渗透性低;3)电化学稳定性高;4)具有一定的机械强度等特性。
全氟磺酸树脂是目前PEMFC最常用的膜材料。主要由四氟乙烯和全氟乙烯基醚共聚制备而成。在过去的数十年里,PEMFC 最大的技术进步在于研制出超薄增强型质子交换膜,将膜厚度从几百微米减小到十几微米,降低了电池内阻,同时,由于阴极Faraday 水更快速的反向渗透使得膜处于充分的水化状态,从而极大地提升了燃料电池发电性能。
国内企业具备量产能力,降低成本需要实现大规模生产和进口替代。目前国内具备质子交换膜生产能力的企业主要是东岳集团以及新源动力和武汉理工新能源(产能还较小)。
根据美国能源部数据,80kW的燃料电池需要约11.8平米的质子交换膜,而过去几年国内企业从杜邦等海外企业采购价格超过400美金,折单瓦成本约59美金,成本较高。未来随着国产替代和下游汽车领域应用爆发,成本预计将大规模下降。
3.2.2 膜电极核心部件二:催化剂
催化剂(catalyst)介绍。其作用是促进氢、氧在电极上的氧化还原过程、提高反应速率。目前,燃料电池中常用的商用催化剂是铂基催化剂。
铂的使用量正在快速下降。目前铂用量已从10年前0.8~1.0 g/kW降至当前的0.15~0.5 g/kW,根据美国能源部的目标,2020年燃料电池电堆的铂用量将降至0.1 g/kW左右。目前丰田和本田的燃料电池车型已经能够将铂的使用量降至0.2 g/kW以内。
未来的技术进步主要在低铂和非铂催化剂。一方面是考虑到铂资源高昂的价格,低铂和非铂催化剂一直都是产业重点研究的方向;另一方面,铂基催化剂也存在稳定性问题,在燃料电池使用过程中催化剂性能会衰减,这可以通过加入其它金属以提高催化剂的稳定性和活性,这也会降低铂的使用量。
海外龙头技术领先,国内已有突破。海外企业中日本田中(本田Clarity供应商,2018年7月计划将产能提升至当前的7倍)、美国3M、英国Johnson Matthery、德国巴斯夫、比利时优美科等企业均可稳定量产。国内企业中贵研铂业已与上汽合作研发催化剂,中科大、北大等院校也取得了技术突破。
3.2.3 膜电极核心部件三:气体扩散层
气体扩散层(gas diffusion layer,GDL)介绍。位于催化层外侧,其作用是支撑催化层、稳定电极结构,并帮助参与反应的气体和生成的水提供传输通道。气体扩散层必须具备良好的机械强度、合适的孔结构、良好的导电性、高稳定性。
气体扩散层的主要应用材料。通常气体扩散层由支撑层和微孔层组成,支撑层材料大多是憎水处理过的多孔碳纤维纸或碳纤维布等,主要系其孔隙率较高。微孔层通常是附在支撑层上的已成碳粉,作用是降低催化层和支撑层之间的接触电阻,有利于增强导电性,提高电极性能。
海外企业技术成熟,国内开始小批量进口替代。目前国内已有部分企业可以小批量生产碳布及碳纸,并在中南大学等院校已取得研究进展。不过日本东丽(目前市场份额最大)、德国SGL、加拿大巴拉德等公司已经具备规模化量产能力。
3.3 双极板:主流是石墨板,趋势是金属板,但国产化程度较低
双极板(bipolar plate,BP)介绍。作用是传导电子、分配反应气并带走生成水,从功能上要求双极板材料是电与热的良导体、具有一定的强度以及气体致密性等。双极板需要在燃料电池酸性、湿热环境下具有耐腐蚀性,且对燃料电池其他部件与材料的相容性较高;产品化方面要求双极板材料要易于加工、成本低廉。
目前主要的产品应用是石墨板,金属双极板是未来趋势。燃料电池常采用的双极板材料包括石墨碳板、复合双极板、金属双极板3大类。目前石墨板是应用最广泛的技术,主要系其良好的化学稳定性和导电性。不过由于车辆空间限制(尤其是轿车),要求燃料电池具有较高的功率密度,因此具有更好的导电、导热性和加工性能,以及更低成本的薄金属双极板成为目前的热点技术。目前国内石墨板有一些企业具备量产能力,如上海弘枫、杭州鑫能石墨等,但是金属板目前取得突破的企业不多。
3.4 国内企业布局情况梳理
目前国内企业在产业链各环节基本已有布局,尽管主要的电堆、材料企业还没有严格意义的报表可言(转型公司的原有主体不算),但在江苏、上海、广东以及武汉、大连等省市和地区,还是形成了一定的产业群。
电堆:国内过去主要是石墨堆路线,在金属极板电堆上落后较多,但过去5-7年技术进步较明显,电堆与配件的可靠性、寿命都有比较大的进步。同时,国内多家企业开始分头引进海外路线,预计国内本土技术与引进路线会较长时间并存。
总体来看,过去的成本下降主要是技术进步带来的,例如膜更薄了,铂催化剂用量显著下降,但工程化放量因素不大。我们发现,目前燃料电池中较多的零部件是非标件,很多产品是很小批量的定制,如果后续公交/物流车能稳定放量到数千台级别,电堆及其配套系统大幅降低成本将是大概率事件。
材料:国内在材料等领域潜力很大,很多材料企业是原来技术比较相近的企业切换过来做,潜力与竞争优势已经比较明显,成本上压缩空间也比较大。
供氢:在燃料电池产业没有规模应用的阶段,供氢难度没有市场想象的大,特别在长三角、珠三角等工业发达区域,有成熟的、上规模的工业副产氢,提纯出来就有较大的规模,价格也比较便宜。但是规模化应用后,工业复产、化工副产氢供给可能不适合作为主要制氢源。
4. 投资建议
大部分公司利润表相关性都很小,当前基本以题材为主。
关注贵研铂业(有色)、东方电气、潍柴动力(汽车)、同济科技;
制氢环节关注滨化股份(化工)、鸿达兴业(化工)、中泰股份、深冷股份、金通灵等。
5. 风险提示
1)燃料电池扶持政策低于预期:如果相关产业政策发生重大不利变化,将会对行业的销售规模和盈利能力产生不利影响。
2)国内企业技术进步缓慢导致大规模商用低于预期:国内燃料电池市场起步较晚,产业链各环节都还无法完全国产替代,部分环节核心技术被海外企业掌握,可能导致国内企业技术进步缓慢,进而影响大规模商业化。
最近研报
系列报告(二十八):新能源汽车补贴政策对产业链影响再分析
系列报告(二十七):电动自行车新国标与认证实施在即,行业将有巨变
系列报告(二十六):海外车企将在近几年拉开新一轮快速增长,中国中游将深度参与全球供应
系列报告(二十五):新能源车1月产销大增,中游Q1有望保持较高景气
系列报告(二十四):孚能科技开始全球产能扩张,动力软包电池发展加速
系列报告(二十三):新能源汽车补贴政策对中游盈利影响分析
系列报告(二十二):第8批推荐目录发布,高能量密度保持与燃料电池车型增
系列报告(二十一):上半年锂电池数据分析:动力电池库存已降到合理水平
系列报告(二十):2018年第7批推荐目录发布,高能量密度趋势不改
系列报告(十九):从去库存向备库存转变,中游库存拐点正在来临
系列报告(十八):第6批目录发布,高能量密度车型持续推出
系列报告(十七):新能源汽车国补力度可承受,长期看好板块投资机会
系列报告(十六):第4、5批推荐目录发布,行业将平稳过渡
系列报告(十五):动力软包正在回归主流,铝塑膜大范围国产化替代启动
系列报告(十四):2017年以来15批目录回顾
系列报告(十三):双积分近期或落地,六大电气系统机会将贯穿未来几年
系列报告(十二):第8批推荐目录发布,电池技术趋势延续,专用车型放量
系列报告(十一):第7批推荐目录发布,技术路线、技术进步趋势延续
系列报告(十):需求强劲,电解液及其上游产业已经触底并即将恢复
系列报告(九):材料价格暴涨,负极材料涨价在即
系列报告(八):第6批新能源推荐目录发布,技术路线、技术进步趋势更明确
系列报告(七):北汽与戴姆勒签署新框架协议,北汽供应链大放异彩
系列报告(六):积分制政策超预期,继续推荐正极与钴、电气配件产业
系列报告(五):第5批推荐目录发布,技术路线与行业集中度趋势延续
系列报告(四):电池行业格局正在调整和形成,技术进步可能是主导要素
系列报告(三):硅碳负极材料正在走向产业化
分析师承诺
负责本研究报告的每一位证券分析师,在此申明,本报告清晰、准确地反映了分析师本人的研究观点。本人薪酬的任何部分过去不曾与、现在不与,未来也将不会与本报告中的具体推荐或观点直接或间接相关。
◾游家训:浙江大学硕士,曾就职于国家电网公司上海市电力公司、中银国际证券,2015 年加入招商证券,现为招商证券电气设备新能源行业首席分析师。
◾陈雁冰:曾就职于远景能源、博世联电、华金证券,2017年加入招商证券,主要研究新能源汽车上游产业。
◾普绍增:上海财经大学硕士,2017年加入招商证券,主要研究工控自动化与信息化产业。
◾刘珺涵:美国克拉克大学硕士,曾就职于台湾元大证券,2018年加入招商证券,研究新能源汽车中游产业。
投资评级定义
◾公司短期评级
以报告日起6个月内,公司股价相对同期市场基准(沪深300指数)的表现为标准:
强烈推荐:公司股价涨幅超基准指数20%以上
审慎推荐:公司股价涨幅超基准指数5-20%之间
中性:公司股价变动幅度相对基准指数介于±5%之间
回避:公司股价表现弱于基准指数5%以上
◾公司长期评级
A:公司长期竞争力高于行业平均水平
B:公司长期竞争力与行业平均水平一致
C:公司长期竞争力低于行业平均水平
◾行业投资评级
以报告日起6个月内,行业指数相对于同期市场基准(沪深300指数)的表现为标准:
推荐:行业基本面向好,行业指数将跑赢基准指数
中性:行业基本面稳定,行业指数跟随基准指数
回避:行业基本面向淡,行业指数将跑输基准指数
重要声明
本微信号推送内容仅供招商证券股份有限公司(下称“招商证券”)客户参考,其他的任何读者在订阅本微信号前,请自行评估接收相关推送内容的适当性,招商证券不会因订阅本微信号的行为或者收到、阅读本微信号推送内容而视相关人员为客户。
完整的投资观点应以招商证券研究所发布的完整报告为准。完整报告所载资料的来源及观点的出处皆被招商证券认为可靠,但招商证券不对其准确性或完整性做出任何保证,报告内容亦仅供参考。
在任何情况下,本微信号所推送信息或所表述的意见并不构成对任何人的投资建议。除非法律法规有明确规定,在任何情况下招商证券不对因使用本微信号的内容而引致的任何损失承担任何责任。读者不应以本微信号推送内容取代其独立判断或仅根据本微信号推送内容做出决策。
本微信号推送内容仅反映招商证券研究人员于发出完整报告当日的判断,可随时更改且不予通告。
本微信号及其推送内容的版权归招商证券所有,招商证券对本微信号及其推送内容保留一切法律权利。未经招商证券事先书面许可,任何机构或个人不得以任何形式翻版、复制、刊登、转载和引用,否则由此造成的一切不良后果及法律责任由私自翻版、复制、刊登、转载和引用者承担。
扫描二维码,持续关注
公众号ID:jiaxun-you
【领域】电力设备、自动化、新能源汽车、新能源发电
【业务】研究、证券化、投融资

