投资建议
海外客户占比高,并继续开拓新的大客户
◾2005年公司正极材料开始供货海外客户,同时也是国内最先切入海外主流动力电池产业链的正极材料企业。目前已经打入主流韩系电池企业供应链,上半年海外客户出货占比超5成。
◾过去公司没有在绝对意义上的龙头电池企业中占据较高份额,去年Q4批量供货海外主流电池厂,今年随着该客户需求爆发,公司完成海外大客户高份额0-1的突破。未来随着公司还在继续跟进与开拓海外标杆电池、整车客户,有望继续突破。
成本控制力强,盈利能力优于同行
◾公司一直保持良好的成本控制力,同时随着较高的产出效率,公司规模效应凸显,单吨利润高于同行。
◾由于海外客户出货占比较高,公司近2年均受益高于国内的海外钴价。同时公司会根据自身需求和原材料市场价格情况保持原材料库存的滚动更新,历史上看公司判断精准。
技术底蕴深厚,高镍产品蓄势待发
◾公司正极材料专利数量位居国内第一,并在前驱体方面具有比较深的造诣。同时公司连续多年保持4-5%的研发费用率,拥有高素质的人才梯队并给予行业内较高水平的回报。
◾公司高镍产品布局较早,产品专利包括前驱体和正极材料,同时产品能量密度、循环寿命等性能均处于国内第一梯队。未来出货占比将随着客户拓展而提升。
产能扩张加速,但继续保持高产销
◾目前公司有效产能2.6-2.8万吨,随着海外客户需求爆发及新客户开拓,9月公司正在加速金坛2万吨产能的投放。
◾公司产能扩张一直很稳健,近2年产能利用率一直维持在90%以上,预计今年也将保持这一水平。明年随着公司现有大客户的放量和新客户的开拓,预计将持续保持高产能利用率。
投资建议。预计2020/2021年归上净利润约3.6/5.3亿元,对应44/30倍PE。维持“强烈推荐”评级,维持目标价为48-52元。
风险提示:新能源汽车政策和销量低于预期,盈利能力持续下降,应收账款无法及时收回风险。
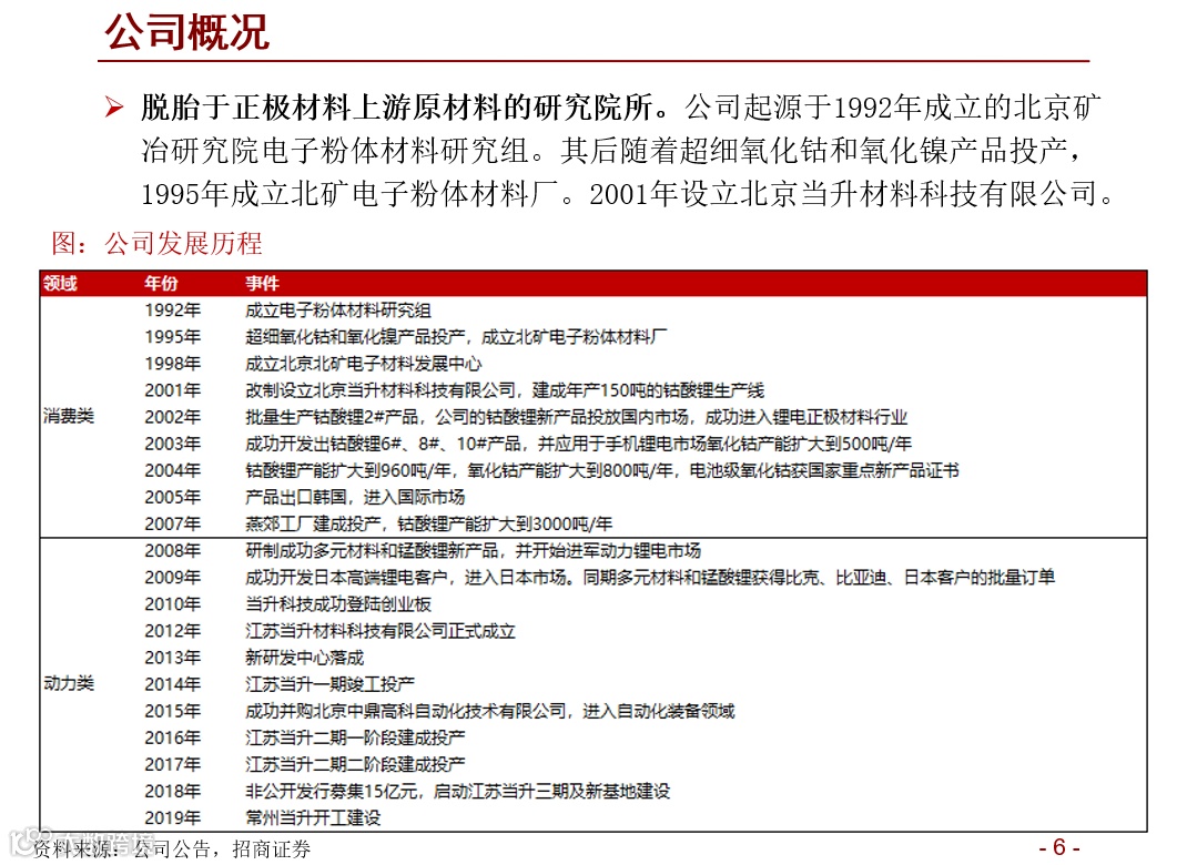
1.公司概况
2.海外客户占比超5成,持续保持
竞争力
2.1最先切入海外主流电池企业供应链
2.2 海外客户占比高,技术底蕴深厚
2.3 成本控制力强,盈利能力超越同行
3.产能和客户继续扩张,中、高
镍产品全面布局
3.1加速与稳健地扩张产能
3.2海外大客户持续拓展
3.3国内客户有望保持自然增长
3.4中、高镍产品均有布局
结论与建议
◾公司国内外标杆客户有望继续突破,并且保持产能的持续扩张。同时,在高镍化大趋势下,公司高镍产品也具备较强竞争力,未来将持续成长。预计2020、2021年归上净利润约3.6、5.3亿元。维持“强烈推荐”评级,维持目标价为48-52元。
◾风险提示:新能源汽车政策和销量低于预期,产品结构升级进度低于预期,应收账款坏账计提风险。
风险提示
◾新能源汽车销量低于预期:如果受到产业政策变化、配套设施建设和推广、客户认可度等因素影响,可能导致新能源汽车市场需求出现较大波动。
◾产品结构升级进度低于预期:公司目前的高镍产品主要客户为国内企业,海外企业正在测试,同时高镍产品由于安全性问题始终无法得到有效解决,下游整车厂一直比较谨慎,公司可能面临一定的产品结构升级进度低于预期的风险。
◾应收账款坏账计提风险:受比克应收账款还款不及预期的影响,公司针对比克的应收账款大幅计提坏账准备。未来公司仍有部分应收账款未计提坏账准备,同时公司有部分中小型客户也可能存在应收账款还款慢于预期的风险,公司可能面临一定的应收账款坏账计提风险。
分析师承诺
负责本研究报告的每一位证券分析师,在此申明,本报告清晰、准确地反映了分析师本人的研究观点。本人薪酬的任何部分过去不曾与、现在不与,未来也将不会与本报告中的具体推荐或观点直接或间接相关。
游家训:浙江大学硕士,曾就职于国家电网公司上海市电力公司、中银国际证券,2015 年加入招商证券,现为招商证券电气设备新能源行业首席分析师。
刘珺涵:美国克拉克大学硕士,曾就职于台湾元大证券,2017年加入招商证券,研究新能源汽车产业链。
普绍增:上海财经大学硕士,2017年加入招商证券,覆盖光伏、工控自动化与信息化产业。
赵旭:中国农业大学硕士,曾就职于川财证券,2019年加入招商证券,覆盖风电、新能源汽车产业。
刘巍:德国斯图加特大学车辆工程硕士,曾就职于保时捷汽车、沙利文咨询公司,2020年加入招商证券,覆盖新能源车汽车产业链。
投资评级定义
◾公司短期评级
以报告日起6个月内,公司股价相对同期市场基准(沪深300指数)的表现为标准:
强烈推荐:公司股价涨幅超基准指数20%以上
审慎推荐:公司股价涨幅超基准指数5-20%之间
中性: 公司股价变动幅度相对基准指数介于±5%之间
回避: 公司股价表现弱于基准指数5%以上
◾公司长期评级
A:公司长期竞争力高于行业平均水平
B:公司长期竞争力与行业平均水平一致
C:公司长期竞争力低于行业平均水平
◾行业投资评级
以报告日起6个月内,行业指数相对于同期市场基准(沪深300指数)的表现为标准:
推荐:行业基本面向好,行业指数将跑赢基准指数
中性:行业基本面稳定,行业指数跟随基准指数
回避:行业基本面向淡,行业指数将跑输基准指数
重要声明
本微信号推送内容仅供招商证券股份有限公司(下称“招商证券”)客户参考,其他的任何读者在订阅本微信号前,请自行评估接收相关推送内容的适当性,招商证券不会因订阅本微信号的行为或者收到、阅读本微信号推送内容而视相关人员为客户。
完整的投资观点应以招商证券研究所发布的完整报告为准。完整报告所载资料的来源及观点的出处皆被招商证券认为可靠,但招商证券不对其准确性或完整性做出任何保证,报告内容亦仅供参考。
在任何情况下,本微信号所推送信息或所表述的意见并不构成对任何人的投资建议。除非法律法规有明确规定,在任何情况下招商证券不对因使用本微信号的内容而引致的任何损失承担任何责任。读者不应以本微信号推送内容取代其独立判断或仅根据本微信号推送内容做出决策。
本微信号推送内容仅反映招商证券研究人员于发出完整报告当日的判断,可随时更改且不予通告。
本微信号及其推送内容的版权归招商证券所有,招商证券对本微信号及其推送内容保留一切法律权利。未经招商证券事先书面许可,任何机构或个人不得以任何形式翻版、复制、刊登、转载和引用,否则由此造成的一切不良后果及法律责任由私自翻版、复制、刊登、转载和引用者承担。
扫描二维码,持续关注
公众号ID:jiaxun-you
【领域】电力设备、自动化、新能源汽车、新能源发电
【业务】研究、证券化、投融资

