晶科是全球规模领先的一体化组件企业,回归A股后融资能力短板得到改观,未来有能力补齐一体化的短板环节,也有更强的运营资本支撑组件做大。公司在N型领域长期投入并陆续突破关键难点,进而开始引领TOPCon的规模推广,如果这一应用成功,公司未来盈利能力、综合规模都将上新台阶。从行业角度看,随着硅料等供应链瓶颈的解除,全球装机将显著加速。而随着上游等环节盈利向常态回归,偏下游的盈利将有行业性回升。公司回归A股后进入新发展阶段,未来规模与盈利水平可能有好的表现,首次覆盖给予强烈推荐评级-A与14-15元目标价。
摘要
领先的一体化组件企业。晶科能源成立于2006年,2010年已形成一体化布局,2016到2019年在全球组件出货中公司连续4年位居榜首。目前,公司在全球设立35+服务中心,20+物流中心,产销覆盖160+国家地区,实现组件累计出货超80GW,海外营收占比超过80%,是全球领先的光伏组件企业之一。
A股上市后有望加快扩张并优化经营。晶科回A股进程慢于其他几家一线企业,过去受融资能力制约扩张相对滞后,盈利端表现也受财务费用等因素拖累。2021年12月底公司在科创板IPO募资100亿元,扩张开始加速。回归A股后,公司融资能力短板得到改观,有更好的条件进行电池等环节的产能补充,进而加强一体化,也有条件应对组件扩张的运营资本压力,负债率降低亦将改善财务状况。
领跑N型TOPCon,有望较快迎来回报。公司在N型电池与组件领域长期投入,2021年4次打破TOPCon电池世界纪录,实现绕镀等多个行业性难点的突破,目前量产效率已达24.5%左右。公司2021年就开始推动TOPCon产业化,去年底发布Tiger NEO系列N型组件,今年安徽8GW+海宁8GW的TOPCon电池产线先后投产调试。目前公司TOPCon组件可能已有一定经济性,伴随其效率可以预见的提升以及其成本的下降,其经济性将持续巩固和加强,并可能在一定时期内塑造和形成产品差异。公司通过在N型TOPCon的大力度投入,一定程度补齐了电池产能短板,也能更充分的分享TOPCon溢价和产业红利。我们预计,公司在TOPCon方向的投入,下半年就可能逐步迎来收获。
光伏装机将加速,下游盈利逐步回升。随着硅料瓶颈下半年逐步缓解,全球光伏新增装机增长可能加速;从较长周期来看,全球这一轮能源危机可能会进一步刺激光伏发展的热情。从产业链各环节看,在硅料等材料价格与盈利水平逐步向常态回归的过程中,预计靠近下游电池、组件环节盈利可能逐步修复。
投资建议:公司回A股进入新成长期,并且正在引领新技术推广,未来经营表现可能上台阶,首次给予“强烈推荐-A”与14-15元目标价。
风险提示:光伏装机不及预期;N型产业化进度不及预期;政策调整风险。
一、公司概况
1、公司简介
晶科能源创立于2006年,2009年自动化组件产线投产后就形成了由硅片、电池到组件的一体化布局。2016到2019年,公司组件出货量连续4年位列全球第一,到2021年公司累计出货超过80GW。公司也是首批赴美上市的光伏企业之一,2010年JKS(晶科能源控股)登陆纽交所,2021年底,晶科能源回A完成科创板上市。公司经历了全球光伏行业多轮迭代更新,是具有全球视野、锐意创新的一体化组件领军企业。
2、股权结构
科创板首发完成后,目前公司第一大股东为晶科能源投资,持股比例58.62%,美股上市平台晶科能源控股(JKS.N)为晶科能源投资母公司,间接持股晶科能源58.62%。公司实控人李仙德、陈康平、李仙华持有晶科能源控股8.69%、6.29%、3.18%控制权(注:以上不考虑晶科能源存量可转债转股后的影响)。
其他股东方包括实控人控制或合伙企业、其他战略投资方。公司设置两大员工持股平台,宁波晶鸿及晶海宏远,间接持股比例为0.35%、0.065%;同时,公司高管及核心技术人员的资产管理计划战略配售后持股1.7%。
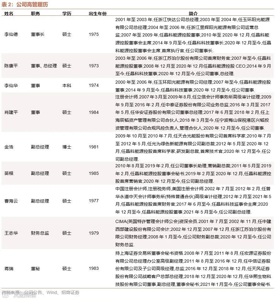
3、团队介绍
管理团队有深厚的行业积淀,形成创新务实的风格。晶科长期在光伏领域耕耘,对光伏产业的经营业务模式,技术迭代节奏有深刻认知,形成了“持续对标创新,坚持务实笃行”的经营风格,经历多轮变革数次挑战后仍然维持了强大的生命力和竞争力。
公司管理团队都比较年轻,高管平均年龄43岁;到2021年中期,公司硕士教育程度员工达408人,技术人员超过1100人,人力资源也比较强大;从过去几年来看,公司研发费用率显著高于同行公司,研发投入强度较大。
4、主营业务
公司是典型的一体化组件企业,2021年底硅片、电池、组件产能分别为32.5、24、45GW,上游硅片、电池主要满足自用,终端组件营收占比超过95%。组件下游面向集中式及分布式光伏电站投资建设及运营方等,依据客户规模需求,采取直销及经销模式,近年来分布式电站发展势头良好,公司经销业务比例略有上升。
5、财务分析
公司过去负债率居高不下,长期维持在75%以上,带息负债规模大,短期贷款就超过百亿元,不过2022年底公司在科创板上市,未来资产负债表会显著好转。公司回款情况维持较好水平,赊销比例不高。总体资产过去也在较快扩张,近几年扩张有所加速。
盈利方面,公司盈利能力有一定波动,费用方面公司研发费用率显著高于同行,财务费用率也相对比较高一些;另外销售费用波动较大,主要是采用新的会计准则,运输费计入成本中。
二、公司是有潜力的一体化组件头部企业
1、历史出货量领先
2014年以前,晶科在全球的市场份额快速提升,2015年跻身前三,并自2016年到2019年公司连续4年位居全球组件出货榜首。2020年公司出货18.8GW,市场份额17%。2021年上游材料价格大涨,公司减少或延迟低价订单获取执行,预计全年出货大致在22-23GW。
2、一体化程度在不断加深
晶科创立初期主要在硅锭硅片环节,2008年前后公司执行纵向并购,进入下游电池、组件生产,此后延续了一体化的布局思路,在过去几年间公司硅片、电池片配套比例大致在70-80%、60-70%上下。2021年底,公司硅片、电池、组件环节产能分别为32.5、24、45GW。
一体化布局形成公司成本端优势,同时在产业链供需波动的过程中,保持公司供应链的稳定性。
而相较其他一体化企业,晶科在2020-2021年上游硅片、电池片环节配套比例相对更低,盈利表现略低于同业。2021年底公司完成科创板首发,回A后融资环境更为友好,有充分的外部条件支撑公司资产扩张。与此同时,此前存在较大技术路线争论的电池环节,在当前时点基本有了新投产线的优选方案—TOPCon,晶科在今年1月、2月领先全行业投产16GW N型TOPCon电池产线,其一补足了电池片的产能短板,其二也有很大希望在组件销售端获得N型高效溢价。
参与硅料环节布局。2021年硅料环节紧平衡造成产业链盈利的集中在上游。相较组件等其他中下游环节,硅料资产更重,扩产周期长,同时对企业精细化生产管理水平要求较高。从组件企业的角度看,采取参控形式,联合有经验有积累的硅料企业扩张是更稳健的向上渗透思路。2021年6月,晶科联合晶澳、新特共同增资新特内蒙古10万吨硅料项目,公司持股9%,为低成本硅料的稳定供应增加筹码。
3、领先的全球化布局
晶科海外营收比例更高,且在多个主要光伏市场份额领先。基于创始人的从业经验和行业判断,公司创立初期即谋划了全球化的布局。1)扩张模式上,晶科开放的聘用本地化团队,将公司制造端工艺优势与地区商务模式融合,提供合理的营销激励,取得较好的成效;2)区位部署上,公司海外业务早期更多的集中在欧洲市场,在“双反”中公司面临不小的经营压力,一方面考虑规避单一市场的波动风险,一方面顺应终端市场多点开花的局面,晶科从产能供给和渠道营销维度落脚,逐步实现市场布局的多元化。
实现全球销售、全球生产,避免单一市场波动,享受海外市场溢价。
销售服务网络全面覆盖:公司在全球设立35+服务中心,20+物流中心,构建了强大完备的销售服务渠道,产品销往160多个国家地区,是产品及服务覆盖面最广的一体化组件企业之一;
较早在海外布局生产:2012年公司设立加拿大子公司,并由Heliene代工生产打开加拿大市场。2014年公司在南非建立组件厂,2015年葡萄牙投资租赁安迅能源工厂,并在马来西亚建设0.5GW电池组件产能,2018年设立佛罗里达组件厂。目前公司海外产能主要包括马来槟城6.5+6.1GW电池组件及佛罗里达0.4GW组件产能。
收入端,2020年,晶科在美国、越南、日本、德国等主要光伏增量装机市场市占率均处于第一,欧洲、北美地区营收合计份额超过40%,2021H1,公司海外营收占比达到86%,较其他一体化组件企业海外营收贡献更大。
从利润端分析,与国内市场相比,海外尤其欧美地区组价终端售价更高,以2021Q1实际情况看欧洲组件报价较国内有超过1毛溢价,美国市场更拉开到5-6美分,具有足够大的盈利挖掘空间。历史上晶科海外组件毛利率也较国内高出约5-10个百分点,即便考虑运输费用、合理区间的汇兑损益后,仍然是盈利更优的选项。
4、研发与创新力较领先
重视研发投入。公司在研发领域的投入更为积极,2018-2020年研发投入维持在6-7亿,研发费用率较同业高出约1-1.5个百分点,体现了晶科对产品制造、新工艺新技术更大的关注度。长期的研发投入支撑下,在产品梯次、工艺水准、前沿技术上晶科均处于引领的位置:
1)梯次:当前公司主要在售产品包括Tiger NEO/Pro/P系列、Cheetah系列等,电池方案包含P型PERC及N型TOPCon,功率范围覆盖400-600W,满足分布式、集中式多样化发电场景;
2)工艺:P型主流量产组件效率约21%,承诺12年产品质保、25/30年线性功率质保,Pmax、Voc、Isc温度系数约-0.35%/℃、-0.28%/℃、0.048%/℃;N型Neo系列效率升至22%左右,温度系数及功率衰减表现较P型进一步优化;
3)创新:早期的半片(Engle),到透明背板(Swan)、叠焊技术、多主栅(Tiger),再到当前的N型TOPCon电池等(NEO),晶科在小的技术微创新及大的工艺革新上一直处在最前沿。
形成领先的品牌认知。公司在组件、电池端的持续突破形成了市场对晶科高品质高可靠的认知,2022年晶科在PV tech组件可融资性排名中再次列为AA级,同时在PVEL组件可靠性记分卡中,晶科也是唯二7次上榜的组件企业。
公司的品牌认可一方面来源于公司持续产品专注,也得益于全球销售、服务网络及认证体系的搭建,同时品牌力的形成构建也绝非一朝一夕,更需要企业的长期经营维护。组件端的竞争从产品制造维度向品牌渠道转移,尤其考虑组件直接面向终端场景,具备一定2C属性下,品牌力已然是公司最深的护城河。
三、回A股开启新发展,N型布局将开始收获
1、公司盈利水平有望逐步改善
过去几年,公司盈利水平相对一体化公司而言偏低。造成公司盈利能力差异的原因主要:一体化程度不够、研发投入大、财务费用较高等因素影响。
1)费用端差异
财务费用更高:融资渠道受限的情况下,公司对债券融资依赖性更高,晶科负债率2021Q3期末为79%,较同业更高,造成财务费用比同业高出约1pct。以2021年H1数据估算对比,公司单W组件分摊财务费用达到5分,而同期晶澳、天合在3分上下。同时公司海外营收比例更高,汇兑损失波动较大一些。
研发比例更大:公司研发费用支出相对而言高出约1pct,同样以2021H1数据测算,摊至单W较同业高约1分。
公司经营层面,历史上晶科的人均薪酬相对而言更高,在运营端的成本支出也更大。
2)一体化程度
虽然公司自创立初期即执行了一体化战略,但在过去一段时间公司在上游的产能尤其电池环节的部署上相对节制。一方面,电池新技术路线(包括物理尺寸、发电原理上)存在变化的可能性,尚不明朗的情况下上产能可能造成后续的折旧风险,另一方面融资渠道也有一定的制约,2021年末公司硅片、电池配套比例为72%、53%。
公司未来几年盈利情况可能出现显著改善:
其一得益于回A后融资渠道的打开,资金短板得以补齐,在财务费用端的优化将逐渐体现,同时为公司进一步实现产能扩张、研发开支铺底。
其二,在资金来源优化、技术路线相对明朗的背景下,晶科已经开始电池产能的扩充,一体化程度的深化将进一步将产业链利润留存在公司体内。
其三则是电池技术路线的确定,在PERC方案效率和成本趋于极限的情况下,公司N型TOPCon在技术上逐渐成熟,量产经济性实现对PERC的比较优势,晶科有望在出货量、单W盈利上享受红利。
2、回归A股后加速一体化扩张
2010年前后美股上市条件相对更宽松,在创立4年后晶科顺利在纽交所上市。期间公司累计融资约25亿,资本维度助力公司成长为T1的组件供应商。2018年以后,国内证券市场环境变化形成了A股和美股之间的估值差异,相对而言A股融资渠道更有优势。与此同时,在光伏过渡进入平价的阶段,全行业进入到融资扩张,筹备放量的扩张期,统计2018-2020年间,上市公司融资规模呈现扩张趋势。
此前在美股上市的晶澳、天合先后启动回A,以定增、转债等方式分别融资127、78亿,扩张提速。晶科则受限融资渠道,在产能扩张进程中一方面对债权融资更加依赖,造成财务费用较同业均值高出约1pct,另一方面扩张进度上也略显滞后。
2021年6月,晶科能源提交科创板上市申请,12月底获证监会批准,2022年1月26正式在科创板流通交易。公司发行20亿股,募资100亿元(净额97.2亿)。A股更为友好的融资环境支撑公司产能扩张提速,同时股权融资方式也将进一步优化公司在财务费用端的表现,增厚盈利空间。
3、公司引领N型TOPCon产业化,有望较快见收获
晶科长期在N型TOPCon领域投入,2019年底即建立0.8GW中试线,2021年间,公司4次打破TOPCon实验室效率纪录,最新达到25.4%,量产效率稳定于24.5%。同时在增加工序后,公司TOPCon产线良率仍能保持较高水平。
公司过去两年突破LPCVD路线的绕镀等核心问题,并开始推动TOPCon的产业化。上半年,公司安徽、浙江两个8GW TOPCon电池项目陆续投产,预计到年中公司TOPCon产能将逐步爬升至16GW,预计全年出货8GW以上,也是全球量产规模最大的N型电池/组件公司。
据业界评估,以当前的效率与工艺情况,TOPCon组件端成本增加约0.04-0.06元/W,预计随着效率继续提高、金属化/银耗/硅耗下降、装备优化等方式,其成本将有比较持续的下降。而由于N型TOPCon更高转化效率在BOS成本的节省,以及其双面率、弱光、光衰、温度系数方面较目前P型PERC的优势,市场能接受的组价溢价可能从目前1-2美分/W不断增加。目前TOPCON组件已经具有经济性,未来其经济性将进一步加强和放大。
4、N型TOPCon产业化开始,先发优势企业享受溢价
光伏电池技术经历多轮迭代,按产业化成熟度分,可以大致分为1)perc主流成熟期路线、2)TOPCon、HJT发展导入期路线、3)IBC、钙钛矿等前沿方案。目前perc电池量产效率接近理论极限24.5%,且降本进程趋缓,进一步降本增效要在技术方案上突破。
2021年PERC市占率约91%,BSF电池市占率降至5%,N型份额仅为3%。但N型电池量产效率、极限效率都更高,且随着设备端、材料端的成本持续优化,N型尤其TOPCon已经开始由中试向规模化发展,截止目前规划产能接近百GW,在接下来一段时间市占率将逐步提升。
四、光伏新增装机增长将加速,组件格局将进一步优化
1、组件格局基本形成,盈利修复开始兑现
1)需求侧:区域分散化+大型企比例提升
新兴市场出现,终端分散化。此前全球光伏装机先后由欧洲、中国为主来带动,随着全球范围光伏电价大幅下行,除中美欧等地区外,印度、越南等新兴市场涌现,2019年全球GW级装机市场增至18个,2020年扩张至20个,终端呈现分散化趋势。
大型能源企业电站参与度提升。光伏整体的盈利能见度提升,补贴依赖性淡化,项目周期现金流优化,投资性价比体现。此外,先期电站高补贴依赖特征造成民营企业资金压力,且在融资成本、资源获取端的差异造成中小企业持续扩张能力相对弱势。以国内市场为例,2017-2020年间,前十五大电站持有企业中国资份额持续提升。伴随投资建设主体的角色向大型化转变,对组件供应方资质品牌要求逐步提高,且全球市场的兴起,对企业的渠道销售及全球服务能力要求明显提升,放大了一线、二线组件企业间的差距。
2)供给侧:组件端技术迭代频率提升,电池技术形成差异化
组件封装技术更迭频次加快。光伏行业降本进程逐步精细化,剔除硅成本外,硅片、电池片非硅成本/非原材料成本在终端电站投资占比持续下行,组件封装环节成本终端占比由2010年前后10%上下增至约50%,封装工艺创新技改带来的降本成效放大。
组件技术创新形成降本的有效推动,一二线企业技术迭代差距拉开。近年来组件环节MBB、双面、半片、拼片、叠瓦等新的封装技术高频迭代对终端电站降本增效作用效果明显。组件大厂产品更新频次明显加快,提供多样化产品组合。相较一线厂商,二三线企业在技术迭代方面的劣势逐渐体现,尤其高频次的微创新所依托的研发量产实力,于小厂而言压力更加明显。
电池技术拉开企业间差距。在产业链深度一体化的背景下,电池技术正在成为组件差异化的重要一环,单一组件集成或者不具备高效电池技术能力的企业将面临较大的成长压力。
组件环节可能正在进入新稳态:新玩家数目很少、格局稳固,同时集中度提升,盈利向上。
3)组件环节盈利将逐步修复
硅料价格高位重塑产业链利润分配格局,2021年电池环节处于底部。2021年硅料企业基本处在满产满销状态,上半年销售均价提升至10万/吨,三季度硅料价格维持在20万上下,十一后再次拉升,单吨净利润甚至超过10万。从公司业绩表现看,Q1-3通威净利润+78%,大全+799%,特变+233%),而下游包括电池、组件、电站等环节承压。
2022年起,硅料价格平稳回调,产业利润重分配。2021年全球硅料产能合计56万吨,其中国内产能42万吨。11月开始,通威5+5万吨、协鑫2万吨颗粒硅、大全3.5万吨硅料产能投产爬坡,至年底硅料名义产能爬升至约70万吨。2022年下半年包括通威内蒙古、新特内蒙古、协鑫乐山等项目有望投产,据硅业分会数据2022年硅料有效产能将达到85万吨。
Ø 硅料-装机:2022年全年硅料有效供应量对应装机260GW上下,预计全年装机需求约220GW,总量角度看供需仍然是平衡态。而考虑硅料主要增量产能在今年下半年释放,届时硅料价格将逐步调整至合理区间。
截止2021年底,单晶硅片达到385GW,电池、组件环节大致在400GW上下。2022年末,硅料名义产能将扩张至400GW,硅片近600GW,电池、组件大致在480-500GW上下。
硅料的瓶颈逐渐打破后,产业链利润格局将重新分配,组件环节盈利能力或恢复至合理区间,此外,假设TOPCon为代表的N型电池开启结构性替代,对N型结构性需求或更为旺盛,成熟的高效N型电池产能在初期的稀缺性也有希望形成一定溢价。
2、全球光伏新增装机增长加速
20年前后平价是光伏提速的第一个大节点。国内工商业售电价>居民售电价>脱硫煤标杆电价,光伏度电成本下降过程以此经过工商业用户侧平价(分布式)、居民用户侧平价(分布式)、发电侧平价(集中式)。2018年以来,国内部分地区光伏项目中标价格已降至煤电标杆电价以下,而目前光伏在全球范围已全面进入平价。
兼顾环保与经济性的光伏电源成为投建优先选项。2020年全球光伏新增装机容量139GW,同比增长21%(IEA PVPS),2021年国内光伏新增装机53GW,其中分布式装机29GW,同比增长87%,增量占比首次超过集中式。
从存量空间看,实际光伏电源的电量贡献占比在全球大部分地区仍处低位,渗透空间还远未饱和,平价后光伏装机将持续拉升。预测到2025年全球/中国光伏年新增装机有望达到350~400、120~140GW。
光+储平价后光伏将兼顾电能质量、经济性、环保性, 友好并网特性加速光伏电源渗透。光伏产业持续降本增效,同时电价整体抬升,未来3-5年有望在目前电源侧平价的基础上,进一步实现光伏+储能平价,光伏替代传统能源的速度将更快。
欧洲一直是清洁能源发展的播种机和发动机,REPower EU的提出将加速欧洲的清洁能源替代。3月8日,欧委会提出REPower EU方案,主要目的是为了保障欧盟的能源安全。该方案的提议包括两个部分,一是多元化进口天然气,并加大甲烷、可再生气、氢能生产与进口;二是加快清洁能源对传统能源的替代,将安装更多光伏屋顶以及储能、加速可再生能源许可、增加陆风海风装机容量、缩减可再生项目和电网基础建设的时间、推出大型太阳能项目\加速电气化进程等。2021年7月,欧洲委员会曾公布Fit for 55一揽子气候计划,而REPower EU方案是俄乌危机后提出的,是针对欧洲地缘政治与欧洲能源危机进行的方向性、长期性的调整和选择。
欧洲光伏装机将超预期。欧盟已认识到能源独立的重要性,夸张的油气价格与对外依赖,促使欧洲更坚定的通过发展清洁能源摆脱依赖的决心。根据2021年底Solar Power Europe发布的2021-2025欧洲光伏市场展望,2021年底欧洲累计光伏装机为164.9GW,正常情况下预计2030年累计装机规模将达672GW,而根据近期欧洲地区的变化,及各国对能源危机的态度,SolarPowerEurope认为乐观预期2030年欧盟光伏累计装机规模有望达1000GW。
长期来看,每一次能源危机,都会对能源行业以及高耗能产生深远的影响。全球当下的能源危机,可能催生新的清洁能源投资热潮,也将加速全球范围对光伏等清洁能源的接受消纳。
投资建议
晶科是全球领先的一体化组件企业,此前对公司发展形成制约融资渠道问题在回A后有效解决,而在N型TOPCon领域的长期研发积累将在今明两年转换为份额和盈利的改善,迎来收获期。预测2022、2023年公司实现归上净利润28、47亿。
行业可比公司2022年估值水平约35-40倍,考虑公司在融资渠道上的优化及N型领域的领先优势,首次覆盖给予公司“强烈推荐-A”评级与14-15元目标价。
风险提示
1) 光伏装机不及预期:全球光伏市场增长趋势明朗,但产业链价格波动及政策变化或造成装机增长不及预期,影响公司相关业务进展。
2) N型产业化进度不及预期:公司在N型领域布局领先,若N型电池市场推广进度低于预期或影响公司盈利改善。
3) 产业政策调整风险:光伏行业发展与国家地方政策高度相关,“双碳”趋势下新能源发展势头良好,但若政策调整或影响行业发展的整体节奏。
附:财务预测表
分析师承诺
负责本研究报告的每一位证券分析师,在此申明,本报告清晰、准确地反映了分析师本人的研究观点。本人薪酬的任何部分过去不曾与、现在不与,未来也将不会与本报告中的具体推荐或观点直接或间接相关。
◾游家训:浙江大学硕士,曾就职于国家电网公司上海市电力公司、中银国际证券,2015 年加入招商证券,现为招商证券电气设备新能源行业首席分析师。
◾刘珺涵:美国克拉克大学硕士,曾就职于台湾元大证券,2017年加入招商证券,覆盖新能源汽车中游产业。
◾刘巍:德国斯图加特大学车辆工程硕士,曾就职于保时捷汽车,沙利文咨询公司,2020年加入招商证券,覆盖新能源车产业链、工控自动化。
◾赵 旭:中国农业大学硕士,曾就职于川财证券,2019年加入招商证券,覆盖风电、光伏产业。
◾张伟鑫:天津大学电气工程硕士,曾就职于国金证券,2021年加入招商证券,覆盖新能源发电产业。
投资评级定义
◾公司短期评级
以报告日起6个月内,公司股价相对同期市场基准(沪深300指数)的表现为标准:
强烈推荐:公司股价涨幅超基准指数20%以上
审慎推荐:公司股价涨幅超基准指数5-20%之间
中性: 公司股价变动幅度相对基准指数介于±5%之间
回避: 公司股价表现弱于基准指数5%以上
◾公司长期评级
A:公司长期竞争力高于行业平均水平
B:公司长期竞争力与行业平均水平一致
C:公司长期竞争力低于行业平均水平
◾行业投资评级
以报告日起6个月内,行业指数相对于同期市场基准(沪深300指数)的表现为标准:
推荐:行业基本面向好,行业指数将跑赢基准指数
中性:行业基本面稳定,行业指数跟随基准指数
回避:行业基本面向淡,行业指数将跑输基准指数
特别声明
本公众号不是招商证券股份有限公司(下称“招商证券”)研究报告的发布平台。本公众号只是转发招商证券已发布研究报告的部分观点,订阅者若使用本公众号所载资料,有可能会因缺乏对完整报告的了解或缺乏相关的解读而对资料中的关键假设、评级、目标价等内容产生理解上的歧义。
本公众号所载信息、意见不构成所述证券或金融工具买卖的出价或征价,评级、目标价、估值、盈利预测等分析判断亦不构成对具体证券或金融工具在具体价位、具体时点、具体市场表现的投资建议。该等信息、意见在任何时候均不构成对任何人的具有针对性、指导具体投资的操作意见,订阅者应当对本公众号中的信息和意见进行评估,根据自身情况自主做出投资决策并自行承担投资风险。
招商证券对本公众号所载资料的准确性、可靠性、时效性及完整性不作任何明示或暗示的保证。对依据或者使用本公众号所载资料所造成的任何后果,招商证券均不承担任何形式的责任。
本公众号所载内容仅供招商证券股份客户中的专业投资者参考,其他的任何读者在订阅本公众号前,请自行评估接收相关内容的适当性,招商证券不会因订阅本公众号的行为或者收到、阅读本公众号所载资料而视相关人员为专业投资者客户。
一般声明
本公众号仅是转发招商证券已发布报告的部分观点,所载盈利预测、目标价格、评级、估值等观点的给予是基于一系列的假设和前提条件,订阅者只有在了解相关报告中的全部信息基础上,才可能对相关观点形成比较全面的认识。如欲了解完整观点,应参见招商证券网站(http://www.cmschina.com/yf.html)所载完整报告。
本公众号所载资料较之招商证券正式发布的报告存在延时转发的情况,并有可能因报告发布日之后的情势或其他因素的变更而不再准确或失效。本资料所载意见、评估及预测仅为报告出具日的观点和判断。该等意见、评估及预测无需通知即可随时更改。
本公众号所载资料涉及的证券或金融工具的价格走势可能受各种因素影响,过往的表现不应作为日后表现的预示和担保。在不同时期,招商证券可能会发出与本资料所载意见、评估及预测不一致的研究报告。招商证券的销售人员、交易人员以及其他专业人士可能会依据不同的假设和标准,采用不同的分析方法而口头或书面发表与本资料意见不一致的市场评论或交易观点。
本公众号及其推送内容的版权归招商证券所有,招商证券对本公众号及其推送内容保留一切法律权利。未经招商证券事先书面许可,任何机构或个人不得以任何形式翻版、复制、刊登、转载和引用,否则由此造成的一切不良后果及法律责任由私自翻版、复制、刊登、转载和引用者承担。
扫描二维码,持续关注
公众号ID:jiaxun-you
【领域】电力设备、自动化、新能源汽车、新能源发电
【业务】研究、证券化、投融资

