投资建议
一、行业简介
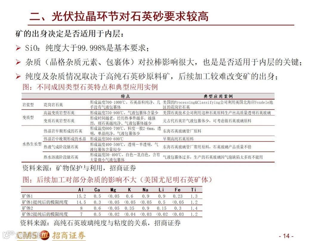
二、光伏拉晶环节对石英砂要求较高
三、供给端:储量大、产量少、需矿源+提纯技术
四、多重因素带动供需愈发趋紧
投资建议
风险提示
相关报告
光伏系列报告之(六十七):钙钛矿的产业探索加速,几大核心问题仍有待突破—光伏系列报告 2023-01-05
光伏系列报告之(六十六):光伏背板差异化发展,PET基膜用量与价值得到提升 2023-01-03
光伏系列报告之(六十五):硅料降价带动制造业价格大调整,板块迎来布局契机 2022-12-26
光伏系列报告之(六十四):TOPCon加速推广,浆料龙头显著受益 2022-12-15
光伏系列报告之(六十三):三季度主产业链收入与业绩双增,辅材环节盈利有待改善 2022-12-06
光伏系列报告之(六十二):N型发展推动POE胶膜应用,POE产业链进入红利期—光伏系列报告 2022-11-23
光伏系列报告之(六十一):欧盟光伏审批有望简化,集中式项目放量在即 2022-11-17
光伏系列报告之(六十):电池片盈利行业性修复,新技术逐步进入红利期 2022-10-16
光伏系列报告之(五十九):受天然气供需变化与极端天气影响,欧洲电价波动较大 2022-10-16
光伏系列报告之(五十八):TOPCon产业化推动POE胶膜渗透率加速提升 2022-09-26
光伏系列报告之(五十七):欧盟电价限制影响有限,发展新能源决心坚定 2022-09-19
光伏系列报告之(五十六):TOPCon正在进入新技术推广的红利期 2022-09-08
光伏系列报告之(五十五):逆变器需求强劲,IGBT供给宽松后出货增长或超预期 2022-07-13
光伏系列报告之(五十四):PECVD有望规模应用,相关供应商可能会显著受益 2022-07-04
光伏系列报告之(五十三):硅料供需仍然紧张,头部企业经营可能持续超预期2022-07-04
光伏系列报告之(五十二):受益细线化、薄片化,金刚线需求增速将高于光伏行业增速2022-06-14
光伏系列报告之(五十一):TOPCon 规模推广加快,有望带来新一轮电池装备需求2022-06-12
光伏系列报告之(五十):政策频出,继续大力支持新能源发展2022-05-31
光伏系列报告之(四十九):硅料大扩张带来新需求,三氯氢硅盈利可能超预期2022-05-31
光伏系列报告之(四十八)Topcon溢价未充分反应,规模化应用进度可能显著超预期 2022-04-06
光伏系列报告之(四十七)三部委联手推进解决可再生能源补贴拖欠问题 2022-03-29
光伏系列报告之(四十六)欧洲将进一步加强清洁能源投入 2022-03-11
光伏系列报告之(四十五)新能源运营环节有望迎来价值重估 2022-03-10
分析师承诺
负责本研究报告的每一位证券分析师,在此申明,本报告清晰、准确地反映了分析师本人的研究观点。本人薪酬的任何部分过去不曾与、现在不与,未来也将不会与本报告中的具体推荐或观点直接或间接相关。
◾游家训:浙江大学硕士,曾就职于国家电网公司上海市电力公司、中银国际证券,2015 年加入招商证券,现为招商证券电气设备新能源行业首席分析师。
◾赵旭:中国农业大学硕士,曾就职于川财证券,2019年加入招商证券,覆盖风电、光伏产业。
◾刘巍:德国斯图加特大学车辆工程硕士,曾就职于保时捷汽车、沙利文咨询公司,2020年加入招商证券,覆盖新能源车产业链、工业自动化。
◾张伟鑫:天津大学电气工程硕士,曾就职于国金证券,2021年加入招商证券,覆盖新能源发电产业。
投资评级定义
◾公司短期评级
以报告日起6个月内,公司股价相对同期市场基准(沪深300指数)的表现为标准:
强烈推荐:公司股价涨幅超基准指数20%以上
审慎推荐:公司股价涨幅超基准指数5-20%之间
中性:公司股价变动幅度相对基准指数介于±5%之间
回避:公司股价表现弱于基准指数5%以上
◾公司长期评级
A:公司长期竞争力高于行业平均水平
B:公司长期竞争力与行业平均水平一致
C:公司长期竞争力低于行业平均水平
◾行业投资评级
以报告日起6个月内,行业指数相对于同期市场基准(沪深300指数)的表现为标准:
推荐:行业基本面向好,行业指数将跑赢基准指数
中性:行业基本面稳定,行业指数跟随基准指数
回避:行业基本面向淡,行业指数将跑输基准指数
重要声明
本报告由招商证券股份有限公司(以下简称“本公司”)编制。本公司具有中国证监会许可的证券投资咨询业务资格。本报告基于合法取得的信息,但本公司对这些信息的准确性和完整性不作任何保证。本报告所包含的分析基于各种假设,不同假设可能导致分析结果出现重大不同。报告中的内容和意见仅供参考,并不构成对所述证券买卖的出价,在任何情况下,本报告中的信息或所表述的意见并不构成对任何人的投资建议。除法律或规则规定必须承担的责任外,本公司及其雇员不对使用本报告及其内容所引发的任何直接或间接损失负任何责任。本公司或关联机构可能会持有报告中所提到的公司所发行的证券头寸并进行交易,还可能为这些公司提供或争取提供投资银行业务服务。客户应当考虑到本公司可能存在可能影响本报告客观性的利益冲突。
本报告版权归本公司所有。本公司保留所有权利。未经本公司事先书面许可,任何机构和个人均不得以任何形式翻版、复制、引用或转载,否则,本公司将保留随时追究其法律责任的权利。
特别声明
本公众号不是招商证券股份有限公司(下称“招商证券”)研究报告的发布平台。本公众号只是转发招商证券已发布研究报告的部分观点,订阅者若使用本公众号所载资料,有可能会因缺乏对完整报告的了解或缺乏相关的解读而对资料中的关键假设、评级、目标价等内容产生理解上的歧义。
本公众号所载信息、意见不构成所述证券或金融工具买卖的出价或征价,评级、目标价、估值、盈利预测等分析判断亦不构成对具体证券或金融工具在具体价位、具体时点、具体市场表现的投资建议。该等信息、意见在任何时候均不构成对任何人的具有针对性、指导具体投资的操作意见,订阅者应当对本公众号中的信息和意见进行评估,根据自身情况自主做出投资决策并自行承担投资风险。
招商证券对本公众号所载资料的准确性、可靠性、时效性及完整性不作任何明示或暗示的保证。对依据或者使用本公众号所载资料所造成的任何后果,招商证券均不承担任何形式的责任。
本公众号所载内容仅供招商证券股份客户中的专业投资者参考,其他的任何读者在订阅本公众号前,请自行评估接收相关内容的适当性,招商证券不会因订阅本公众号的行为或者收到、阅读本公众号所载资料而视相关人员为专业投资者客户。
一般声明
本公众号仅是转发招商证券已发布报告的部分观点,所载盈利预测、目标价格、评级、估值等观点的给予是基于一系列的假设和前提条件,订阅者只有在了解相关报告中的全部信息基础上,才可能对相关观点形成比较全面的认识。如欲了解完整观点,应参见招商证券网站(http://www.cmschina.com/yf.html)所载完整报告。
本公众号所载资料较之招商证券正式发布的报告存在延时转发的情况,并有可能因报告发布日之后的情势或其他因素的变更而不再准确或失效。本资料所载意见、评估及预测仅为报告出具日的观点和判断。该等意见、评估及预测无需通知即可随时更改。
本公众号所载资料涉及的证券或金融工具的价格走势可能受各种因素影响,过往的表现不应作为日后表现的预示和担保。在不同时期,招商证券可能会发出与本资料所载意见、评估及预测不一致的研究报告。招商证券的销售人员、交易人员以及其他专业人士可能会依据不同的假设和标准,采用不同的分析方法而口头或书面发表与本资料意见不一致的市场评论或交易观点。
本公众号及其推送内容的版权归招商证券所有,招商证券对本公众号及其推送内容保留一切法律权利。未经招商证券事先书面许可,任何机构或个人不得以任何形式翻版、复制、刊登、转载和引用,否则由此造成的一切不良后果及法律责任由私自翻版、复制、刊登、转载和引用者承担。
扫描二维码,持续关注
公众号ID:jiaxun-you
【领域】电力设备、自动化、新能源汽车、新能源发电
【业务】研究、证券化、投融资

