产业概况
碳纤维,指的是含碳量在90%以上的高强度高模量纤维,用腈纶和粘胶纤维做原料,经高温氧化碳化而成。其力学性能优异,轻于铝,却强于铁,且具有高弹性模量、耐高低温、耐腐蚀、耐疲劳等优异特性,是国际认可的现代高科技领域的战略新材料,被誉为21世纪的“新材料之王”。
碳纤维产业是一个涉及多个领域和环节的综合性产业,其核心是原丝生产、碳纤维制备、复合材料制造和最终产品应用;且具有高技术壁垒、高附加值和广泛应用前景等特点。目前,全球碳纤维产业的核心技术主要集中在日本、美国等发达国家,但随着我国碳纤维技术水平的不断进步,中国龙头企业正在逐步打破国外技术垄断,提高国产化率,并在国际市场上占据一定的份额。
发展历程
我国碳纤维产业总体上与日本碳纤维的研发同步进行,经历了长期碳纤维研究、产业化探索、快速发展、技术创新4个阶段。近年来,依靠长期自主研发,中国成功制备出了性能达到国际先进水平的碳纤维,打破了长期的技术依赖。随着技术的不断进步,中国碳纤维产业正在逐步缩小与世界顶级水平的差距。

应用分类
碳纤维可以按照原丝类型、纤维形态、丝束规格、生产工艺、力学性能等标准进行分类,其中常用的三大分类标准是原丝类型、丝束规格和力学性能。按照使用原料不同可分为聚丙烯腈(PAN)基、沥青基、粘胶基等;按照丝束规格可分为大、小丝束;按照力学规模可分为标模、中模和高模。

市场规模
中国碳纤维市场规模在近年来持续增长。根据产业部门研究报告显示,2022年中国碳纤维市场规模为128.1亿元,同比增长20.69%,2023年碳纤维市场规模约为153.7亿元。预计2024年碳纤维市场规模将达171.4亿元。

2023年我国碳纤维产量为6.96万吨。其中,T300/T400级别碳纤维产品产量超过40000吨,占比约为76%;T700级别及以上碳纤维产品产量超过13000吨,占比约为24%。中国碳纤维产能已经成为世界第一,占全球市场的1/3。

根据市场研究报告显示,2022年国内碳纤维需求量约7.44万吨,同比增长19.3%,2023年国内碳纤维需求量约9.86万吨,同比增长32.6%。近五年的需求量年复合增长率达25.9%, 中国碳纤维需求量全球居首。

产业链全景
碳纤维产业链覆盖从原油原料到终端应用的完整制造过程。产业链上游属于石油化工行业,从原油原料中制得聚丙烯腈原丝;产业链中游为利用原丝来制造碳纤维及碳纤维产品。下游主要应用为航空航天、汽车制造、轨道交通、医疗器械和体育休闲等,其中风电叶片为国内主要需求来源。

重点企业
根据公开的数据报告显示,央企和国企在碳纤维行业中占据重要地位,如中复神鹰、吉林化纤等。一些具体的碳纤维企业也有其特定的区域分布。例如,光威复材在山东威海布局了碳纤维项目,而内蒙古的包头、鄂尔多斯和乌海市等地也引进了碳纤维项目。新疆地区也有碳纤维企业的布局,如新疆隆炬新材料有限公司等。

目前,中国碳纤维生产主要由吉林化纤、中复神鹰、吉林宝旌等企业主导,占据主要产能份额。其他企业的产能份额相对较小。这些主要企业在碳纤维领域拥有丰富的经验和技术优势,通过不断提升产能和技术水平,推动着中国碳纤维产业的发展和壮大。

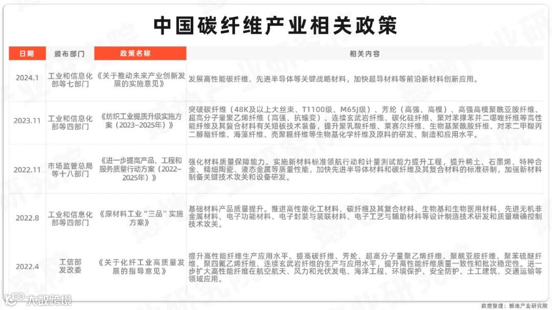
相关政策

市场前景
-
产能和产量持续增长:随着技术的不断进步和应用的不断拓展,中国碳纤维产业的产能和产量将持续增长。根据相关数据,中国已成为全球最大的碳纤维产能国,并且这一趋势在未来几年内可能会持续。 -
技术创新和质量提升:中国政府高度重视碳纤维技术的创新和质量提升,出台了一系列政策鼓励企业加强研发和创新。这将有助于提升中国碳纤维产品的质量和性能,推动碳纤维产业向高端化发展。 -
应用领域不断拓展:碳纤维作为一种高性能材料,具有广泛的应用前景。随着新能源汽车、航空航天、风电等领域的快速发展,碳纤维的需求将持续增长。同时,碳纤维在建筑、体育器材等领域的应用也在不断拓展,这将为碳纤维产业的发展提供更大的市场空间。 -
产业链整合和协同发展:碳纤维产业链较长,包括原料、生产、加工、应用等多个环节。未来,中国碳纤维产业将加强产业链整合和协同发展,推动各环节之间的紧密合作和优势互补,提升整个产业链的竞争力和附加值。 -
国际化发展:随着全球化的深入发展,中国碳纤维产业将积极参与国际竞争和合作,推动碳纤维产品的出口和国际化发展。同时,中国也将加强与国际先进企业的技术交流和合作,引进国外先进技术和设备,提升中国碳纤维产业的国际竞争力。
— end —
免责声明:本文内容来源于撼地研究院,仅供参考,如文中所用的文字、视频、图片等涉及版权问题,请第一时间联系小编,我们将立马删除!


