“大飞机”是一种监管定义,一般指能够长距离运输大型或重型有效载荷的飞行器。自 2003 年国家科技部设立“大型飞机项目论证委员会”后,“大飞机”在我国航空界成为常用术语。按照中国民航局规定:起飞重量超 100 吨的运输型飞机,涵盖航程超 3000 公里的特种飞机及座位超 100 个的商用飞机,都属于“大飞机”范畴。美国联邦航空管理局(FAA)、欧洲航空安全局(EASA)规定最大认证起飞重量超过 5.7 吨(12500 磅)的飞机为“大飞机”。
二、大飞机市场规模
(一)C919 当前市场进展
C919 在手订单金额超万亿元。截止 2024 年底,中国商飞 C919的国内外客户超过 30 家,涵盖国内主要的航空公司、航空租赁公司以及部分国外航司,总订单数量约 1400 架(包含确认订单和意向订单),在手订单金额预计已超过 1 万亿元,计划于 2024-2031 年间完成交货。
当前 C919 产能受限,年产量目标 150 架。截至 2024 年 12月末:C919 累计交付 16 架,分别交付给东航 10 架、国航 3 架、南航 3 架。当前 C919 产能面临挑战,C919 第二总装厂选址落地上海浦东临港片区,总投资 119.5 亿元,预计到 2027 年生产线满负荷运转时突破 150架产能目标。根据目前交付进度判断,未来6年商飞产量将快速增长,我国商用大飞机进入高速发展阶段。
(二)民航客机市场规模
未来20年全球民航飞机市场将显著增长,客机新机价值达到6.6万亿美元。根据中国商飞公司2024年11月发布的《市场预测年报(2024-2043)》,未来20年全球航空业将经历显著增长。预计全球旅客周转量(RPKS)将以每年 3.75%的速度增长,2043 年预计将达到 20.83 万亿客公里。与之相对应,全球客机机队规模也将显著扩大预计将达到 48931 架,是 2023 年机队(24077 架)的2倍。未来 20年,现有机队中将有78.9%(19009架)的飞机退出商业客运服务这部分客机将被新机替代;此外,市场还将需要 24854 架新增客机,合计需要 43863 架新机交付,价值约6.6 万亿美元。其中,约 74.3%为单通道喷气客机。
中国将成为全球最大的航空运输市场,未来20年客机新机市场规模 1.4 万亿美元。根据中国商飞预测年报数据,预计中国的旅客周转量将以 5.3%的年均增长率推进,机队年均增长率则为4.4%。到 2043年,中国民航市场(含港澳台)将接收9323架喷气客机,约占全球新机交付量的 21.3%; 其中单通道客机 6881 架,双通道客机 1621 架涡扇支线客机 821 架,合计市场价值达到 1.49 万亿美元,约占全球市场规模的 22.5%。届时,中国民航的机队规模将达到10061架,占全球客机机队的 20.6%,有望成为全球最大的单一航空运输市场。中国商飞依托 C919、C929 和 C909 全系列客机,有望占据主要份额。
根据空客 2024 年底发布的市场预测报告,中国的人均乘机次数将从 2023 年的 0.5 次增长到 2043 年的 1.7 次,中国民用航空服务市场将在未来二十年超越北美和欧洲,成为全球最大的航空服务市场其市场价值将从 2024 年的 230 亿美元增长至 2043 年的 610 亿美元实现近三倍增长。到2043年,中国在役机队将达到11160架,其中新交付的客机和货机将达到 9520 架,占同期全球总需求的 20%以上。
三、国内产业规划政策
国家层面,以《“十四五”民用航空发展规划》为纲领,聚焦C919/CR929 商业化进程和产业链自主可控,强化航空装备制造业集群化布局。2021年 12月,国务院印发《“十四五”民用航空发展规划》明确将大飞机产业作为重点发展方向,提出到2025 年实现 C919 的商业化运营,并加快 CR929 的研制进程。2023年3月,工信部等部委发布《关于加快推动航空装备制造业高质量发展的指导意见》,提出要进一步提升大飞机产业链的自主可控能力,推动关键核心技术的突破。2024 年1月,工业和信息化部等七部门发布《关于推动未来产业创新发展的实施意见》,提出加快实施重大技术装备攻关工程,突破下一代大飞机等高端装备产品,以整机带动新技术产业化落地,打造全球领先的高端装备体系。2024年6月,工信部、国家自然科学基金委员会签署合作协议,共同设立大飞机基础研究联合基金,聚焦大飞机领域国家重大战略需求,支撑开展基础性、前瞻性和创新性研究。
根据国家层面发布的指导性政策,各省市也纷纷出台地方性大飞机产业政策,上海、陕西、四川、辽宁等航空产业重镇以“大飞机配套”为核心,推动本地产业链与国产大飞机需求深度绑定。
—上海市
2021 年7月,上海市发布《上海市航空产业发展“十四五”规划》明确提出要支持中国商飞公司加快 C919、CR929 等大飞机的研制和商业化运营,打造全球领先的航空产业集群。2023年8月,上海出
台《上海市促进航空产业高质量发展行动方案(2023-2025年)》,提出“大飞机+”战略,推动国产大飞机配套产业链本地化率提升至50%,重点突破航空发动机叶片、复合材料等“卡脖子”技术。2024 年7月,上海发布《上海市关于支持民用大飞机高端产业链发展促进世界级民用航空产业集群建设的若干政策措施》,鼓励企业积极参与大飞机配套,单个项目支持金额最高达1亿元,
—陕西省
2021年9月,陕西省发布《陕西省航空产业发展“十四五”规划》,提出要依托西安航空基地,支持大飞机配套产业的发展,重点推动航空发动机、机载设备等关键技术的研发和产业化。2023年4月,陕西省发布《陕西省推动制造业高质量发展实施方案》,明确提出要加快大飞机产业链的延伸,推动航空装备制造业的集群化发展。2023年6月,西安出台《西安市建设国家中心城市航空航天产业集群实施方案》,明确提出支持C919/CR929 大型客机关键部件研发生产,推动钛合金、高温合金等新材料在大飞机领域应用。
—四川省。
2022年3月,四川省发布《四川省航空与燃机产业发展”十四五”规划》,提出要支持成都航空产业园建设,推动大飞机配套产业的发展,重点支持航空发动机、机载设备等领域的研发和产业化。2023年4月,四川省出台《四川省航空与燃机产业培育方案(2023-2025年)》,提出聚焦国产大飞机配套需求,建设成都航空产业园,重点发展航空发动机叶片、机载设备等高端装备制造,
—江苏省
2022年5月,江苏省发布《江苏省航空产业发展“十四五”规划》,提出要支持南京、苏州等地的航空产业发展,重点推动大飞机配套产业的集聚,支持航空发动机、机载设备等关键技术的研发。2023年7月,江苏省发布《江苏省推动制造业高质量发展三年行动计划》,明确提出要加快大飞机产业链的完善,推动航空装备制造业的集群化发展。
—浙江省
2022年6月,浙江省发布《浙江省航空产业发展“十四五”规划》,提出要支持杭州、宁波等地的航空产业发展,重点推动大飞机配套产业的集聚,支持航空发动机、机载设备等关键技术的研发。2023 年9月,《浙江省航空产业发展行动计划(2023-2025 年)》,明确提出支持宁波参与 CR929 宽体客机复合材料研发,杭州建设航空电子系统创新中心,提升大飞机供应链配套能力。
—辽宁省
2023 年5月,辽宁省出台《辽宁省航空装备产业发展三年行动方案(2023-2025年)》,提出推动沈阳飞机工业集团参与 C919 部件制造,重点突破航空发动机叶片精密加工技术。
四、产业链基本概况
大飞机产业是指与大飞机研发、制造、维修、运营等活动直接相关的、具有不同分工的、由各个关联行业所组成的业态总称。大飞机产业链主要分为三个部分:上游设计研发及原材料供应、中游大飞机制造、下游飞机应用及配套服务。

上游大型客机设计研发主要包括概念性设计、可行性论证、方案论证、技术设计、工程设计、设计定型等。大型客机的关键原材料有金属材料和复合材料两大类,包括钛合金、航空钢材、陶瓷基等特殊材料。我国航空材料行业的整体技术距离国际先进水平尚有一定的差距,部分高端产品仍需进口。但近年来,国内航空材料企业加大研发投入,技术创新能力不断增强,产品水平有所提高,部分航空材料技术已达到国际先进水平,有的产品已出口海外市场。
中游客机制造。客机制造是大型客机产业链的关键环节,主要为客机零部件制造和客机整机总装。其中客机零部件制造可分为机体、发动机及机载设备三大部分。机体是客机结构的主要构成,发动机是客机的动力来源,机载设备是指对客机飞行中的各种信息、指令和操纵进行测量、处理、传递、显示和控制的设备,可分为航电设备及机电设备两类。
下游飞机应用及配套服务,也可称作航空后市场。主要包括,依托大型客机制造、航空飞行延伸的飞机维修保养、航空培训、航空客运、地勤服务等。
五、产业链各环节现状
(一)机体结构
C919机体结构国产化率接近100%,由中航系主导研制生产C919 的机体结构涵盖机头、前/中/后机身、外翼、垂尾、平尾、活动面等十余个部段,由中国商飞自主设计,中航系企业主导分工制造。其中,成飞民机负责机头,洪都航空供应前机身和中后机身,中航西飞承担中机身(含中央翼)、外翼盒段及襟翼等部件,任务量占比超50%;中航沈飞负责后机身前段、垂尾及发动机吊挂,哈飞集团生产翼身整流罩和起落架舱门,昌飞供应前/后缘襟翼,航天海鹰参与后机身后段和副翼复材制造。航天特种所开发航空材料并负责雷达量,浙江西子承担 APU 舱门和 RAT 舱门研制。此外,江苏美龙、武汉航达等民营企业作为Ⅱ、ШI 类供应商参与零部件供应。通过 C919 项目,国内企业构建了符合国际标准的民机研发体系,推动了航空制造技术升级和人才储备。
图9 C919 机体制造商
(二)发动机
航空发动机(aero-engine)是一种高度复杂和精密的热力机械,作为飞机的心脏,不仅是飞机飞行的动力,也是促进大飞机产业发展的重要推动力。
我国商用航空发动机研制尚处于起步阶段,C919等国产商用客机前期仍采用国外航空发动机。长期以来,我国商用航空发动机研制相对落后。国内民航飞机市场基本也被波音、空客等公司占据,即便是国产商用客机,前期仍选用的国外航空发动机,如C919选用CFM的 LEAP 发动机,ARJ21 选用的是 GE 航空的 CF34 发动机。C919 采用的 LEAP 发动机是全球窄体客机动力系统的主流机型,兼具性价比及稳定性。
Leap 系列作为 CFM 研发的新一代商用发动机旗舰产品,搭载复材叶片及涡轮机罩,采用缩小版 Safran 低压涡轮机。Leap 共有三型,其中 Leap-1A 供给空客主力机型 A320 系列,Leap-1B 供给波音主力机型 737MAX,LeaplC 供给 C919。据 CFM 公开数据,Leap-1A/B型号单台定价稳定在 1450 万美元(约合人民币1.04 亿元)。仅以中国民航市场为例,装配该发动机的 A320neo机队累计飞行时数突破10000 小时,其燃油效率(较前代提升 15%)、排放控制(氮氧化物减少 50%)及维护周期(延长 20%)等核心指标均通过高强度商业运营验证,为后续市场拓展奠定技术信用基础。
随着国产大飞机规模化交付,我国国内航空发动机领域公司将充分受益。航空发动机产业链涵盖从原材料供应到制造、应用维护的全过程。上游包括高温合金、钛合金、陶瓷基复合材料等特种材料及涡轮叶片等关键零部件,依赖精密铸造等高端技术。中游为发动机的设计、研发与制造,是产业链的核心部分。下游是发动机的应用和维护服务,涵盖了商用航空公司、军用和民用等多个领域。随着 C919等国产大飞机进入批量化、规模化生产交付阶段,LEAP系列发动机的外贸转包需求有望增加,同时CJ-1000A发动机的研制也将推动国内航空发动机产业链企业受益。
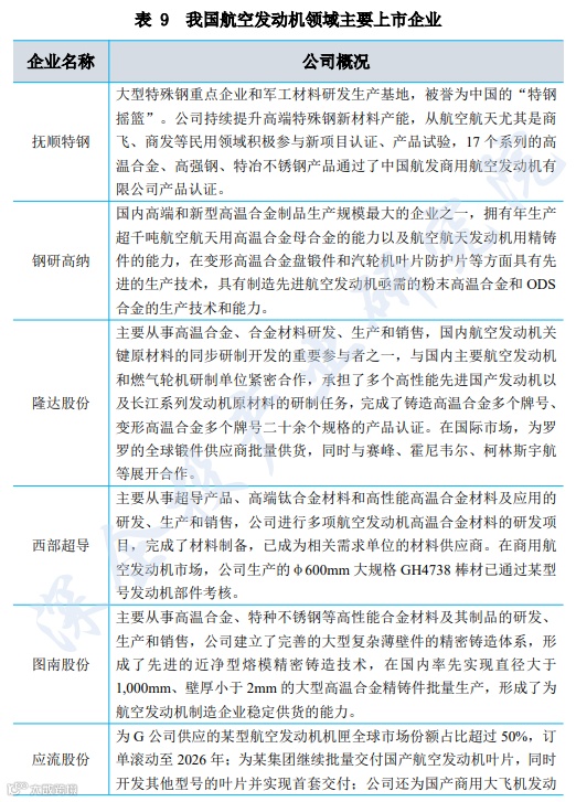
我国航空发动机领域上市公司有高温合金(抚顺特钢、钢研高纳、隆达股份、西部超导)、铸造(图南股份、应流股份、万泽股份)锻造/叶片精锻(中航重机、航宇科技、派克新材、航亚科技、三角防务)、陶瓷基复材及加工(火炬电子、华秦科技)、控制系统(航发控制)、零部件加工和主机厂(航发科技、航发动力)。主要上市企业如下表所示。
(三)机载系统
C919 机载系统供应商仍由外资主导,国产替代空间广阔。机载系统是飞行器上执行飞行保障各项功能的系统的总称,涵盖机电与航电两大系统,为民用飞机三大核心组成部分之一。它对飞机的正常飞行、信息处理、操控性能至关重要,并且占据飞机总价值的 30%-40%,是民用客机产业高附加值的关键部分。
(四)结构材料
铝材料仍是主要用料,复合材料比例不断提升。C919的材料选用充分考虑轻量化、高可靠、长寿命、高效能和绿色环保等性能,兼顾了成熟性和先进性。各部件选材方面,C919的机头、大翼、缝翼、进气道等结构采用了铝合金材料;前机身和中、后机身采用了第三代铝锂合金,雷达罩、短舱、舵面、尾翼、机身后压力隔框、机身尾椎、小翼、翼身整流罩等结构采用了复合材料。复合材料在飞机整体结构重量中所占的比重达到了 12%。这也是我国民用航空制造业在主承载结构、高温区域以及增压区域内首次应用了复合材料,为复合材料在商用航空制造业中的进一步推广和应用积累了宝贵的工程实践经验。
(五)零部件加工
1、航空锻造
锻铸件是航空制造领域的核心结构件,在飞机及发动机制造中占据重要地位。在飞机制造方面,锻件主要用于制造承受交变载荷和集中载荷的关键重要零件。其制成的零件重量在飞机机体结构重量中占比约 20%-35%,在发动机结构重量中占比约30%-45%。机身结构件多为模锻件,涵盖舱门门框、机头风挡边框、机翼与机身连接件、机翼边条、承力梁、框锻件、发动机吊挂系统锻件、机身承力框锻件以及转向舵转轴梁锻件等。在航空发动机制造中,锻件以盘环件为主,包括封严环、支承环、风扇法兰环、固定环、压缩机级间挡圈、燃烧室喷管外壁环件、涡轮导向环、整流环等。从价值量来看,依据证券导报数据,锻件在飞机构件中的价值占比约6%-9%,在飞机发动机中的价值占比约 15%-20%。
2、复材加工
热压罐与自动铺放技术主导复材制造,自动化工艺驱动效率升级。在制造工艺上,热压罐工艺是大飞机复材的主要工艺,其低成本制造技术已应用于主承力结构。同时,自动化制造与检测技术广泛运用推动复材走向专业化、规模化生产,大幅提升了生产效率与质量稳定性。自动化制造技术中,自动铺放技术尤为关键,分为自动铺带和自动铺丝两类。自动铺带技术特别适用于机翼部件制造,如B787机翼和中央翼蒙皮采用 Forest-Line 公司的两步法自动铺带机,A350 机翼上下蒙皮采用 M·Torres 公司的龙门式铺带机;自动铺丝技术在机身制造方面应用突出,B787、A350 的机身以及 B777X机翼蒙皮、MS21机翼蒙皮均采用了该技术。此外,自动化预成型技术在 B787 和 A350上有应用,液体成型工艺则在 MS-21 和 A220 上得到运用。
国内企业加速渗透主承力部件市场,国产替代稳步推进。C919复材加工以热压罐成型为主,结合自动铺带(机翼蒙皮)和自动铺丝(机身曲面)技术,实现高精度、高效率生产。国内厂商分工明确:其中中航高科承担 C929 前机身工艺研制,垂直尾翼优化设计通过商飞认证;航天环宇完成 C919 机身、机翼工装设计与制造,技术盖复材结构件全流程;广联航空掌握热压罐成型工艺,专利技术应用于C919/929 复材零部件试制。尽管T800 级碳纤维预浸料仍依赖进口(东丽、赫氏),但光威复材、中复神鹰已通过 PCD 验证,国产复材在次承力结构(如襟翼、整流罩)渗透率超 40%。未来需突破自动铺丝机(AFP)国产化,降低设备采购成本(进口设备单价超2000万元)。
3、精密加工
数控加工技术与特殊过程工艺处理等是航空零部件实现精密加工的核心技术。由于航空零部件结构、形状以及零部件间配合关系复杂,部分还带有大量薄壁。并且,其加工材料多为航空特殊铝合金、钛合金及不锈钢等,这些材料轻质却难加工,且尺寸跨度大,易变形,所以数控加工技术在航空零部件加工中被广泛采用。特殊过程工艺处理涵盖无损检测、热处理、表面处理等方面。无损检测主要用于保障每道工序的制造质量契合设计要求:热处理工艺能够改变材料的力学、物理和化学性能,同时消除内应力:强化和表面处理则可使零件具备优良的耐高低温性能以及抗老化、耐腐蚀能力。
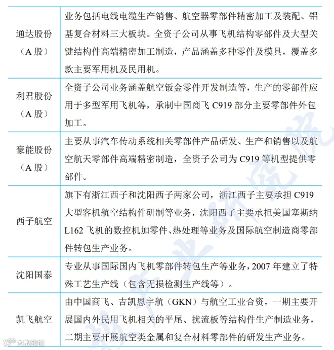
我国参与航空精密加工的企业主要有爱达乐、通达股份、利君股份等,相关企业涉及多种航空零部件的精密加工、装配以及特种工艺处理等,常见产品加工类型包括肋类、梁类、接头类、组件类航空零件的加工。爱达乐、通达股份等企业长期专注航空制造领域,积累了丰富经验;西子航空、沈阳国泰等企业通过与国内外航空企业合作,积极参与到 C919 等多种机型的零部件生产制造中,为我国航空产业发展贡献力量。
4、蒙皮加工
镜像铣作为飞机蒙皮加工的创新技术,展现出高效、绿色的特性,有望取代传统飞机蒙皮化铣。传统的飞机蒙皮化铣加工工艺沿用多年,存在诸多弊病,其化学污染严重,耗电量大,且消耗的铝材无法回收直是行业困扰。对于新一代铝锂合金蒙皮的加工,化铣还需额外采取防燃防爆的特殊措施,这进一步增加了工艺的复杂性、成本以及安全风险。与之相比,镜像铣技术优势显著。它集成了厚度减、切边、铣缺口、制孔、实时厚度检测及误差补偿等多种功能。在加工单个零件时,镜像铣工艺流程更为简单,加工精度更高,而且工艺绿色环保、安全可靠,因而具备逐步取代化铣的潜力。
C919前机身采用第三代铝锂合金蒙皮镜像铣工艺,本土企业实现关键技术突破。C919大型客机前机身大部段采用第三代铝锂合金材料,并且采用了蒙皮镜像铣工艺,替代传统化铣减少污染,加工效率提升 30%。国内布局蒙皮加工的供应商包括洪都航空、三角防务和兴航科技。其中洪都航空(A 股)作为 C919 大型客机前机身供应商,首次在前机身大部段采用第三代铝锂合金材料。为此专门建设近20万平方米大部件装配厂房,引进全球第二台蒙皮镜像铣设备,攻克铝锂合金蒙皮喷丸强化等多项关键技术。三角防务(A股)主要从事航空、航天、船舶等行业锻件产品的研制、生产、销售和服务。2021年发行可转债募集资金,用于建设先进航空零部件智能互联制造基地项目,打造航空精密零件数字化智能制造生产线和飞机蒙皮镜像铣智能制造生产线;兴航科技锚定蒙皮生产市场目标,2019年组建专业团队开展蒙皮加工用工业母机和工艺技术研究,先后于 2022年 10月、2023年8月攻克壁厚3毫米以下及3毫米以上(含6毫米)超厚双曲蒙皮的加工工艺技术,打通蒙皮制造工艺链核心关键环节。
5、内饰和玻璃
国产内饰系统通过适航认证,打破外资垄断供应链。C919 内饰系统国产化率超 60%,关键供应商包括菲舍尔、铁锚科技及美龙航空等。其中菲舍尔为商飞提供客舱内饰,通过 FAA/EASA 防火认证(燃烧毒性指标≤ICAO 标准),同时也是空客、波音、庞巴迪、中国商飞、航空工业西飞民机、成飞民机、赛峰等企业的合格供应商:铁锚科技自主研发航空玻璃梯度镀膜技术,解决加温均匀性难题,实现了航空玻璃的创新突破,替代美国 PPG 供应,已成为国产大飞机 C919、C929 飞机玻璃的主要供应商:美龙航空主营高分子材料、航空航天内饰、精密机械加工以及先进复合材料零组件的设计、制造、装配与维修,该公司货舱内饰系统减重 15%,成本较进口方案降低 30%,已成为中国商飞货舱内饰系统供应商。
(六)大部件装配
C919机体九大部件接近100%国产化,航空工业系企业主导分工。C919由9家国内企业完成全机大部段装配,主要为航空工业下属企业。2009年5月26日,在上海举行的C919大型客机机体供应商理解备忘录签署仪式上,中航工业下属的济南特种工艺研究所(637所)、成飞民机、江西洪都、西飞国际、沈飞民机、哈飞、昌飞,以及西子航空、航天海鹰这9家国内企业与中国商飞公司签署了供应商理解备忘录。具体分工为:637所负责雷达罩;成飞民机负责机头:航空工业洪都负责前机身与中后机身:西飞国际负责装配外翼翼盒中机身(含中央翼)、襟翼、副翼、缝翼;沈飞民机负责装配后压力框部段、后机身前段、发动机吊挂、垂直尾翼:哈飞负责翼身整流罩、起落架舱门、垂直尾翼;昌飞负责前缘襟翼、后缘襟翼、缝翼及整流罩;航天海鹰负责后机身后段、副翼:西子航空承接 C919 大飞机 APU舱门和RAT 舱门的研制制造任务。
中航西飞:拥有完整民机部件生产制造体系与先进研制能力,在国际国内民机研制领域地位重要,是国家大飞机等项目核心参与力量作为 C919 最大机体结构件供应商,承担中机身(含中央翼)等工作包研制生产;也是 ARJ21飞机部件主要生产企业。
中航沈飞:被誉为“中国歼击机摇篮”,是我国民机机体结构大造任务,以及 ARJ21 飞机尾段等研制任务。
中航成飞(中航电测):中航电测通过发行股份购买资产方式注入航空工业成飞。航空工业成飞是航空工业集团唯一大型民用飞机专业化机头供应商,负责 C919、ARJ21 等机头研制及批量生产任务。洪都航空:国内教练机科研生产基地,其联营企业洪都商飞是我国研制国产大飞机的专业化航空制造企业,主要负责C919大型客机前机身和中后机身的研制与生产。
中直股份:我国直升机和通用、支线飞机科研生产基地。子公司昌飞公司承担 C919 大型客机前缘缝翼和后缘襟翼两大部段研制;哈飞承担翼身整流罩等研制。
三角防务:主要从事航空等行业锻件产品研制、生产、销售和服务。2023 年设立全资子公司上海三角,开展大飞机零部件装配业务。西子航空:西子联合控股有限公司的全资子公司,主要从事 C919项目 APU 舱门和 RAT 舱门及航空零件的数控机加、复合材料零件制造、部件组装等研制任务。
航天海鹰:以“为了国产大飞机而生”为宗旨,是 C919 大型客机后机身后段的独家供应商,承担后机身前段等4个工作包的复合材料生产研制任务。
航空工业济南特种结构研究所:我国按国际标准研制的具有完整自主知识产权的 ARJ21-700 支线客机雷达罩 TC 证持有单位,是国家重大专项 C919 大型客机雷达罩的主研制单位。
(七)航空维修与航材分销
1、航空维修
航空维修(MRO)是保障飞机持续适航的核心环节,涵盖维护(Maintenance)、维修(Repair)和大修(Overhaul)三大核心职能根据中国民航局(CAAC)CCAR-145 部法规,维修类别分为机体动力装置、螺旋桨、航空器部件及特种作业五大类。按业务类型可分为:航线维护:包括航前/航后检查、过站维护(如故障排查、润滑补充),需兼顾效率与安全;基地维修:在专业机库进行定期检修或大型部件更换,周期通常为 2-4 周;大修与翻修:全面恢复飞机性能,涉及发动机、起落架等核心系统拆解与整修。按维修对象细分,则包括机体维修、发动机维修、机载设备维修,其中发动机维修占整机价值量的 25%,需遵循 OEM 标准进行性能恢复;机载设备维修分为电子设备(导航系统、计算机)和机械设备(燃油/液压系统)。
航空维修产业链涉及范围广,民机保有量增加带动民航维修业发展。航空维修上游涵盖航材供应(发动机、轮胎、液压件)、维修技术(检测设备、数字化平台)及适航认证体系:中游涵盖三类主体,包括 OEM 厂家(如波音、空客)提供原厂级维修服务;民航企业投资维修厂(如国航 AMECO)侧重航线与基地维修;第三方独立 MRO(如厦门太古)在成本与灵活性上具备优势。下游服务对象包括航空公司、租赁公司及二手航材市场。随着我国民用飞机保有量的不断增加,带动了我国民航维修业的发展,逐步形成以航空公司下属综合维修企业为主力军,民营、外资协同,积极参与全球竞争的发展局面。
据中国民航科学技术研究院发布的《2023 年中国民航维修系统资源及行业发展报告》统计,截至 2023 年底,CAAC 批准的维修单位总数 896 家,包括 467 家国外维修单位和 429 家国内维修单位。
航材指除航空器机体外的所有部件及原材料,国内划分为周转件(起落架、轮毂、刹车系统等)和消耗件(航空油料、化学品及耗材),两者在技术壁垒、流通模式上差异显著。周转件技术门槛高,原厂以直销为主;消耗件依赖分销模式降低交易成本。航材产业链上游为航材原厂(如金属/复合材料、胶粘剂等供应商);中游为航材分销商(衔接上下游的核心纽带,全球市场以分销模式为主导);下游为航空公司、MRO(维修公司)、飞机制造商及 OEM厂商。其中,航材分销商通常需要经过上游供应商和下游客户严格的质量体系认证、经营规模、资质认证等一系列综合实力评估后,取得上游供应商的授权协议,并进入下游客户的合格航材分销商清单。
我国航材分销起步较晚,随着 C919 批产提速,润贝航科等企业成为国产航材核心供应商。目前,因我国航空领域整体研发及制造能力与欧美等发达国家存在差距,民用飞机多依赖进口波音和空客,配套的大部分航材也依赖进口,这使得我国航材分销商以代理国外品牌为主,且起步较晚。在改革开放初期,航材由国家按计划统一调配随着二十世纪八九十年代民航从计划经济向市场经济转型,航材分销也由政府控制主导转变为以市场需求为主导。随着 C919 生产交付节奏加快,国产大飞机制造过程中对于航材的需求提升,我国航材分销企业快速增加,根据中国民用航空维修协会网站显示,截至2024年底,评审合格的航材分销商 377家,按企业性质可分为国有分销商、外资分销商和民营分销商,其中润贝航科成为国产航材核心供应商该公司产品较为全面,品种和型号众多常备航材料号超过 7,000种,己有 112 种通过中国民用航局的各类适航认证,可以等效替代波音空客耗材,目前该公司全资子公司润和新材料的部分产品已经写入商飞标准材料手册。
(八)航空零部件分包
转包生产成国际化跳板,规模与层级同步提升。中国航空零部件分包市场规模超 50 亿美元,以结构件为主向高附加值领域延伸,深度融入全球航空产业链。航空零部件转包生产是中国航空工业参与国际分工的核心模式,涵盖机体结构件、发动机部件、航电模块等品类。2023 年国内航空转包市场规模约 52 亿美元,占全球市场份额的 12%,较 2010年提升8个百分点。业务模式从初期“来图加工”升级至“风险合作”(如空客 A320 机翼梁联合设计),技术外溢效应显著,国内企业通过承接波音 787 襟翼、空客 A350 机身壁板等订单,掌握自超塑成形(钛合金延展率提升 300%)等动钻铆(精度士0.1mm)、先进工艺。按产品附加值划分,低端紧固件/钣金件占比降至45%,中高端舱门/起落架部件占比提升至 35%,发动机压气机叶片等核心件占比不足 5%,整体仍处于价值链中游。
四类主体差异化竞争,主机厂系主导市场。我国航空零部件转包企业可分为四类,第一类是主机厂内部配套零部件生产单位,是国内航空零部件生产的主要参与者,如成飞、沈飞、西飞等,除为了自有整机配套,还承接国际转包订单;第二类是民营专业化企业,代表企业有爱乐达、利君股份,主要聚焦精密机加与特种工艺,在从事精密加工或特种工艺研发过程中,逐渐形成了一定规模的零部件生产能力,多为自有研发活动做配套,其技术优势主要体现在部分高技术含量的零部件上;第三类是外资在华工厂,代表企业有赛峰起落架、伍德沃德航空,该类企业管理水平和技术能力较高,生产设备先进,主要从事国际转包业务;第四类是材料配套商,代表企业有宝钛股份、西部超导,专注高端金属材料供应,此类企业多是为主机厂提供定向配套服务。
六、国内产业集群分布
1、国内产业集群分布
(1)长三角
“长三角(含江西)”大飞机集群是全国首个以“大飞机”命名的先进制造业集群。目前,大飞机集群集聚了全国超三分之一的大飞机装机配套供应商,产业链相关企业超 900家,工业产值超千亿元。这个以长三角一市三省及江西省全域为实施范围,以上海临港新片区、江苏无锡、浙江杭州、安徽六安、江西南昌为核心承载区,是创新能力最强、工业基础最好、产品配套最完善的大飞机产业集群。
—上海
上海是国产大飞机 C919 的总装基地,尤其是浦东临港片区,已经成为大飞机产业链的核心区域。中国商飞(COMAC)的总部位于上海,负责 C919 的设计、研发和总装。上海临港新片区大飞机航空产业园已经集聚了众多国内外重点企业,包括中国商飞、中建材、中复神鹰等,形成了涵盖飞机、发动机、核心部件、关键材料、高端装备等为一体的产业格局。与此同时,上海出台了多项政策支持民用大飞机产业链的发展,目标是到 2026 年产业规模达到 800亿元左右。政策重点支持结构大部段及复合材料、机载系统、发动机和制造装备等子链的发展。在政策支持及产业配套的带动下,2024年,15 家航空产业重点项目在临港新片区签约,涉及机体结构、复合材料、机载系统等核心环节,签约金额超 260 亿元。
—江苏
江苏毗邻上海,地理优势十分明显,无论是新机组装,还是日常
维护、配件更换,都极为便利。中国商飞在江苏的一二三级供应商已有 81 家,数量位居全国前列,在 C919 供应方面全省 14 家 C919 供应商居全国首位,覆盖燃油、液压、环控等系统。苏南五市(无锡、南京、苏州、常州、镇江)是江苏省内航空产业最集聚的区域,形成了“1(航空航天产业链)+3(材料、基础部件、系统服务)+N(大飞机部件、低空经济、商业航天等细分领域)”产业协同创新模式,集聚菲舍尔、航天海鹰、美龙航空等相关企业 500 多家。其中,无锡市在航空发动机关键零部件及材料产业方面具有显著优势:南京市拥有航空航天部件、系统及装备龙头企业:苏州是长三角唯一进入波音、空客、商飞三大体系的城市,形成了较为完整的航空配套产业链:常州市在低空经济、复合材料等产业方面初具规模:镇江市在高温合金研制和关键结构件制备方面具有较强实力。江苏通过专业产业园的带动和支撑,形成了多个航空航天产业基地,如无锡惠山航空航天产业园、常州航空产业园等,为大飞机产业集群的发展提供了坚实基础。
—浙江
浙江在机体大部件、航空材料、零部件等领域具备强大配套能力,西子航空中标 C919 中机身制造项目,华瑞航空成为 C929 机身复合材料大部件的初级供应商。此外,12家零部件企业进入商飞合格供应商体系,与波音、空客等建立合作。浙江大飞机产业主要集中在杭州、宁波、舟山等环杭州湾区域,已布局钱塘航空航天、台州空天产业等“万亩千亿”新产业平台,以及舟山航空产业园、宁波前湾新区航空航天产业园等专业园区。杭州作为核心承载区,依托钱塘区航空航天平台,集聚了西子航空、艾美依航空等高科技企业,并借助浙江大学航空制造研究中心等平台,加速引领产业发展。
—安徽
安徽省在大飞机产业及关联领域的布局已形成一定规模,尤其在关键零部件制造、低空经济及区域协同发展方面表现突出。特别是在关键零部件领域,安徽企业深度参与国产大飞机供应链,以安徽应流集团为龙头,聚焦涡轮叶片等发动机关键零部件,实现国产化替代,为 C919 提供航空发动机机匣、叶片等核心部件:安徽潜山企业生产的特种刷具用于 C919 机翼铝板打磨,技术指标达到国际领先水平。同时,安徽芜湖作为核心城市之一,航空产业园已集聚近 200 家产业链企业,覆盖航空新材料、无人机、发动机等领域,整机核心部件自主配套率达 100%。合肥则以应流航空等企业为支撑,形成低空经济双核布局。
—江西
得益于其区位临近安徽和浙江,本身航空制造基因较强,并且与商飞有深厚关联,江西成功融入长三角大飞机产业集群。自2009年以来,江西通过与中国商飞深化战略合作,以因产民机制造、试飞验证为牵引,集中多方力量,汇聚多种资源,先后投资 500 多亿元兴建了南昌航空城,建设了南昌瑶湖机场、民航江西适航审定中心、商飞江西等一批重大航空产业平台,已经成为大飞机研发、制造、试飞、试验检测能力的重要基地之一:与中国商飞合资成立商飞(江西)飞机制造有限公司,已累计完工交付 50架 C909 飞机,C919 的 1/4 机
体由江西制造:联合中国商飞成立了商飞上飞院(南昌)机体设计中心,已成功突破焊接热量精确控制和均匀分布等40 项关键技术,深度参与 C919 大飞机发动机的国产化研制过程:创建江西先进复合材料研发中心,积极开展 C929 复材中后机身段预研工作:投资16 亿元建成的瑶湖机场,是国内首家获批四字代码(ZSYH)的通用机场,C909、C919 在此开展常态化试飞验证:中国商飞正在江西建设特种衍生型飞机研制生产基地。江西航空产业重要配套商遍布上海、浙江、江苏等地,航空产业链深深嵌入大飞机产业链。截止 2024年底,江西拥有航空企事业单位 297 家,包括整机制造及配套单位 191家,运营服务单位 72 家。
(二)京津冀
以北京、天津为中心,聚集央企总部、高端研发机构和关键系统供应商,侧重航电、发动机研发和适航认证。区域航空产业规模超1500 亿元,研发投入强度全国领先。
—北京
北京航空科研与服务业规模超 800 亿元,央企占比超 70%,代表企业有航空工业集团、中国航发研究院、航天科技一院(火箭技术转化应用)、中国商飞北研中心等。北京作为中国航空工业的重要组成部分,参与了 C919 大型客机的研发和生产,其中航空工业集团是C919 的主供应商。中国商飞北研中心承担 C919 气动设计优化,航空工业自控所研发飞控系统,航材院提供钛合金和复材技术,北京的高校和科研院所为 C919 的设计研发提供了基础研究支持。此外,北京的多家民营企业和国有企业也深度参与了 C919 的配套工作,例如中航光电、中航机电等企业负责机载系统相关产品的供应。
—天津
有大飞机制造的基础,是空客生产线的重要基地,依托自贸区政策吸引外资配套,形成“国际研发+本地制造”模式,航空产业规模超 400 亿元,外资企业占比约 30%。空客把欧洲以外第一条民用飞机生产线放在天津,目前中国机队运营的2300多架空客飞机,约三分之一出自天津。全球10条 A320 系列飞机总装线,其中2条位于天津,从而带动多家国际配套商进入天津,除了空客 A320 总装线外,还有波音 737 完工中心等。目前天津空港经济区聚集古德里奇航空结构件(C919 短舱隔热层)、航天精工(高端紧固件),中航直升机研发中心(提供复材技术)等企业,参与C919产业链配套
(三)西部地区
以陕西、四川为核心,依托三线建设积累的军工基础,承担机体制造、航电系统等关键环节。两地共参与 C919 超 30%核心部件的研发生产。
—陕西
陕西拥有航空制造全产业链,涉及航空制造的上市公司共有16家,总市值接近 3200 亿元(截止 2024 年底),上市公司数量和总市值均位列全因第一。16 家上市公司中,既有产业链上游的钛合金材料生产企业西部超导和宝钛股份,航空航天、船舶用合金锻件技术公司三角防务等原材料、元器件和锻造企业,也有中游的航空发动机生
产商航发动力、部件生产商炼石航空,还有下游的整机厂中航西飞等。与此同时,陕西企业还深度参与 C919 的制造。中国商飞 38 家I类供应商中,陕西数量最多,占据了5家,此外,陕西还有Ⅱ类供应商1家、Ⅲ 类供应商2家。【类供应商包括中航西飞、陕西航空电气、中航西安航空计算技术研究所、中航西安飞行自动控制研究所,涉及机体、航电系统、飞控系统、机电系统等,C919 大飞机中的几个重要部分,陕西省都参与其中。2022 年陕西航空产业规模突破 1000 亿元,企业超 300家,国资主导特征明显。
一四川
四川省是全国四大军民用飞机研制基地之一,航空航天制造业总规模已突破 1000 亿元,形成了涵盖整机、发动机、大部件、航电设备等完整产品体系。全省拥有 100 多家航空与燃机产业相关科研院所和制造企业,建立了以成都为核心区、德阳、绵阳、自贡、凉山为协同区的一体化发展的成德绵自凉航空航天集群,该集群在飞机和发动机整机、核心大部件、航电系统和机载设备、维修服务领域具有突出优势,集中了亚洲最大的风洞群、世界最大的大型铸锻钢制造基地、亚洲最大的发动机高空模拟试验平台。四川深度参与了国产大飞机C919 的研制与配套,成都新都区的成飞民机是 C919 机头唯一供应商:德阳的中国二重承担了 C919 整机 80%的承力模锻件,包括主起落架锻件,填补国内空白:成都中电科航电开发了C919的机载通信导航系统和本土化机载娱乐系统:绵阳长虹电源提供主/APU 蓄电池组,保障飞行安全。2024年,四川与中国商飞深化合作,设立大飞机规模化发展西南区域推进办公室,推动产业集聚。
(四)东北地区
东北地区以辽宁、黑龙江为核心,两地凭借雄厚的航空产业基础和技术积累,已成为 C919 大飞机的重要配套基地,尤其在机体结构件、材料供应和生产协同方面贡献突出。
—辽宁
辽宁省作为中国航空工业的重要基地,近年来在大飞机产业尤其是 C919 配套方面取得了显著进展,形成了较为完整的产业链和技术体系。辽宁省拥有 170 余家航空相关企事业单位,其中已有数十家企业为中国商飞提供配套,包括中航沈飞民用飞机有限责任公司(沈飞民机)、中国航发沈阳黎明航空发动机公司等,沈阳西子航空、中航兴华航空电器、奥瑞思智能科技等,覆盖结构件、航电设备、材料等领域。在 C919 配套方面,沈飞民机承担 C919 的 APU 门、垂尾、后机身及吊挂部段的研制和批产任务,这些部件因高精度、复杂工艺成为批产的核心环节:抚顺特殊钢公司供应超高强度钢,占据航空市场95%份额,支撑 C919 关键材料需求;沈阳西子航空是全国唯一承担C919 机体结构件研发制造的民营企业。2024年沈阳召开C919 规模化动员会,推动东北区域产业链协作,目标建成国内领先的商用大飞机配套基地。
—黑龙江
黑龙江省是我国重要的航空工业基地,黑龙江省与中国商飞于2020年签署《民机产业合作备忘录》,被列为民机产业培育重点区域,截至 2023 年,全省航空航天产业规模以上企业已达30户。黑龙江省在 C919 配套中承担了关键结构部件与材料的研发制造,形成了以哈飞、东轻、广联航空为核心的特色配套体系。其中,哈飞(航空工业哈尔滨飞机工业集团)承担 C919 前起舱门、主起舱门、翼身整流罩、垂直尾翼等机身复合材料四大部件制造,占全机复合材料结构件的 40%:东北轻合金有限责任公司(东轻)作为C919机翼壁板唯一合格供应商,突破铝合金预拉伸厚板强韧性匹配技术,材料性能达国际先进水平:广联航空作为哈飞的“金牌供应商”,提供 C919 复合材料成型工装及上百个零部件装配夹具,并参与 C929 研发。
(五)中部地区
中部地区湖北、湖南及河南加速布局,聚焦机身结构件、航材加工等领域,依托区域资源与政策支持逐步形成特色配套能力。
—湖北
湖北省作为中国大飞机产业的重要参与者,已深度融入C919 研发制造产业链,形成涵盖研发、制造、配套服务等多环节的产业体系。全省拥有 40 余家航空企事业单位及众多二、三级供应商,覆盖特种飞行器、通用飞机、复合材料、航空仪表、维修服务等领域。截至2022 年,已有 19 家企业成为中国商飞合作伙伴,包括航宇嘉泰、武汉航达等核心配套企业。在 C919 配套方面,武汉航达航空科技作为湖北唯一參与 C919 研制的民营企业,也是因内最大的航空机载附件研制与维修企业,为C919 提供100余个零部件,包括环境控制系统拉杆、应急风门、起落架部件等,单机配套价值达1000万元,其技
术突破(如风门轻量化设计)提升了安全性和经济性:襄阳航宇嘉泰作为 C919 座椅的国内唯一供应商,其产品通过波音、空客认证,随C919 进入国际市场:武汉中远物流负责 C919 前机身与中后机身的运输任务,创新采用“汽车驮飞机”方式完成超限部件运输。《湖北省航空航天产业发展“十四五”规划》提出,深入推进湖北与中国商飞公司的战略合作,加大大飞机产业链零部件供应商培育力度,积极争取国产大飞机关键部附件项目,建设以武汉为核心,以襄阳、宜昌、荆门等地为辅助的航空器、零部件研发制造产业集群。
—湖南
湖南省在大飞机产业领域已形成较为完善的配套体系,并在C919 国产大飞机的供应链中占据重要地位。特别是与中国商飞签署战略合作框架协议以来,湖南与中国商飞合作进一步深化,湖南相关单位在中国商飞供应商库中的合格供应商由 2020 年的1家增长到2024 年的4家,潜在供应商6家:通用供应商由 12 家增长到了 34家。在起落架、刹车系统等关键领域,占据核心地位,其中,航空工业起落架公司为 C919 提供因产化起落架:博云新材、长沙鑫航采用中南大学研发的炭/炭复合材料,技术国际领先,为C919 独家供应机轮刹车系统。2024年湖南省与中国商飞继续深化合作,推动长沙建设航空零部件配套基地,并在长沙设立国产大飞机规模化中部区域推进办公室,推动 40多家省内外企业和单位签署合作协议和合作项目19 个,总投资额达 83 亿元,涉及大飞机规模化产能提升、产业链上下游配套、国产大型客机辅助动力装置(APU)、起落架系统、机轮刹车系统、增材制造、工艺装备、复合材料等领域的合作与开发。
—河南
河南省作为中国重要的航空制造业基地,近年来通过政策引导、产业链布局和科研投入,深度融入国产C919大飞机产业体系。河南省自 2021年起多次在工业计划中强调与中国商飞的战略合作,目标打造华中地区重要的航空产业基地。例如,《河南省“十四五”战略性新兴产业和未来产业发展规划》明确提出提升省内企业参与C919配套能级,并推动 ARJ21客改货及维修基地落户。截止目前,河南省已有十余家企业进入 C919 供应链,涵盖材料、零部件、机载系统等领域,其中,中航光电为C919 提供光/电连接器及线缆组件,是航电系统的核心供应商:新乡航空工业集团生产发动机传动系统零部件和机载设备冷却系统:河南航天精工供应高端紧固件,保障飞机结构安全:通达股份负责机体结构件制造;洛阳电光设备研究所研发 C919驾驶舱平面显示系统,承担A级设备研究任务:济源聚会光电生产飞行模拟器,助力飞行员培训。
免责声明:本文内容来源于慧博智能投研,整理和转载此文出于传播更多资讯的目的,仅供参考学习。以上报告均系本平台通过公开、合法渠道获得,报告版权归原作者或发布机构所有。本文所用的视频、图片、文字及作品等涉及版权问题,请第一时间联系小编19230831816(同微信),我们将立马删除,无任何商业用途!


