大数跨境
0
0

2025我国工业无人机行业概况(含上游产业详细解析)

2025我国工业无人机行业概况(含上游产业详细解析) 新材料行业研报
2025-11-11
2

本文将对工业无人机的定义、特征、分类、市场规模与驱动因素、市场发展驱动因素、产业链图谱、产业链上游(系统构成、成本构成、成熟原材料-复合材料、新兴轻量化材料-PEEK、动力系统、航电系统、任务载荷系统)。


一、定义


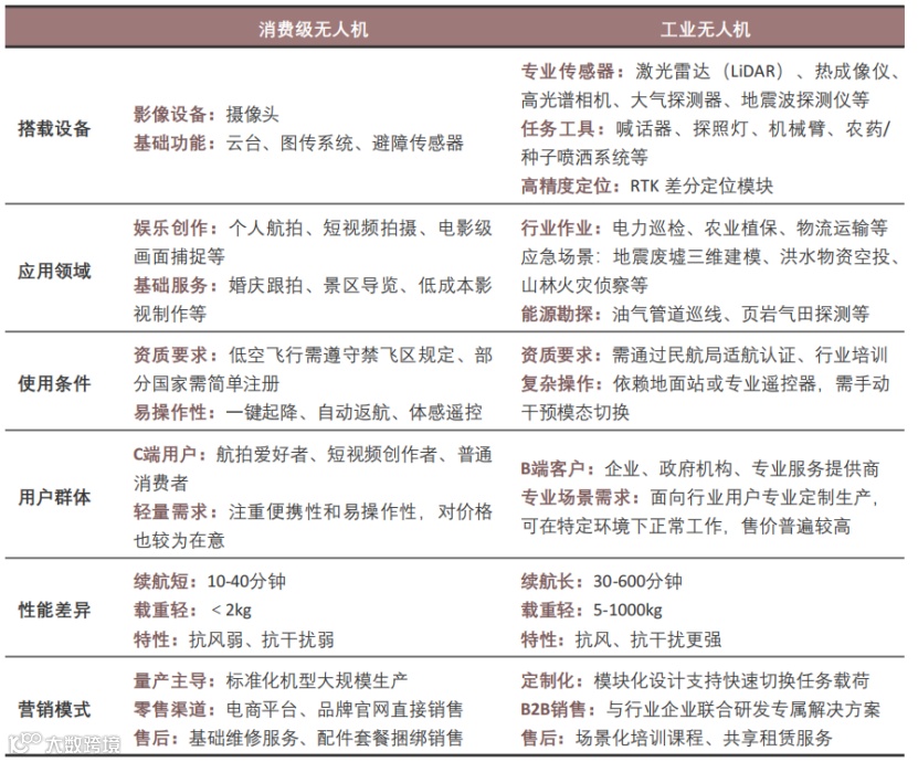
工业无人机是指面向工业级应用场景,以完成专业生产、作业或数据服务核心目的的无人机系统。区别于以娱乐、消费为主要用途的消费级无人机,其核心特征是具备更强的环境适应性、负载能力、续航性能及任务扩展性,通常需搭载专业载荷(如相机、LiDAR、传感器、机械手等),用于替代或辅助人工完成高危、高效、大范围的工业作业。


二、特征



三、分类


工业无人机同样可按照气动布局分为固定翼、多旋翼、无人直升机、垂直起降固定翼四大类。气动布局是无人机的核心底层构型,决定了其飞行性能(如续航、起降方式、负载能力),而工业无人机的任务需求直接依赖于气动布局带来的性能差异

从不同类型工业无人机所适配的应用场景来看,固定翼无人机长航时、高效气动、强抗风,适配大范围长距离覆盖(需开阔起降);多旋翼悬停好、操作灵活,适配低空精细操作、定点作业或地形复杂;无人直升机大载重、垂直起降,适配重型载荷运输或极端环境作业;垂直起降固定翼兼顾长航时与垂直起降、强环境适应,适配复杂地形部署且中长距离作业。


四、市场规模与驱动因素


全球工业无人机市场规模由2019年的276.00亿元增长至2024年的1163.00亿元,复合年增长率为33.33%预计2029年增长至2695.76亿元。从全球民用无人机细分市场来看,2021年起,全球工业无人机市场规模已超过消费级无人机市场规模;中国工业无人机市场规模则由2019年的151.80亿元增长至2024年的650.68亿元,复合年增长率为33.79%,预计2029年增长至1710.15亿元。


五、市场发展驱动因素


(一)政策支持体系加速完善,制度障碍显著减少国家层面设立专项管理机构,地方推进空域改革试点,优化适航认证与空域审批机制,有效释放产业活力,加速规模化应用落地。

应用场景爆发式扩展,从传统领域向新兴领域快速渗透工业无人机技术从基础测绘快速渗透至智慧城市管理、灾害响应、即时物流等前沿场景,市场空间与应用价值同步扩张。

AI技术深度赋能,驱动无人机智能化水平跨越式提升AI技术在自主导航、实时决策等关键环节深度应用,实现飞行精度与任务适应性全面提升,为行业提供可持续创新引擎。

产业链上下游加速整合,形成生态闭环的协同升级态势高精度传感器研发、云数据处理等上下游环节加速整合产业链协同效应增强,形成技术-应用-服务闭环,推动产业向高附加值方向演进。


六、产业链图谱


工业无人机产业链上游包括原材料、零部件、能源与动力系统、航电系统、任务载荷系统;中游为整机制造和配套服务;下游为能源、农业与林业、测绘与地理信息、应急救援、低空物流等应用场景


七、产业链上游分析


(一)系统构成

产业界与学术界对工业无人机系统构成的划分基本一致,典型的无人机系统由飞行平台、动力装置、航电系统、任务载荷系统、地面系统、综合保障系统等组成

根据北京航空航天大学出版社出版的《无人机系统概论》,典型的无人机系统由飞行平台、动力装置、航电系统、任务载荷系统、地面系统、综合保障系统等组成。其中飞行平台是无人机最基本的组成部分是无人机的主体飞行平台将动力装置航电系统任务载荷以及其他部件组合成一个整体以实现无人机在空中的飞行动力装置主要有涡轮螺旋桨发动机、活塞式发动机涡轮喷气发动机涡轮风扇发动机涡轴发动机及电动机等;航电系统包含飞控系统导航系统机载电源及空中交管等系统是保障无人机完成拟定任务的关键系统;任务载荷系统指无人机携带的完成指定任务的设备或装置按用途可分为侦察监视、情报通信电子对抗武器弹药及其他民用装备等;地面系统包括指挥控制、起降控制、地面终端及通信链路等系统综合保障系统包含飞机平台及地面系统的维护保障系统、人力资源配备及其他设备设施对无人机系统起支持支撑作用。

(二)成本构成

工业无人机原材料成本构成中载荷设备在原材料总成本中比重最高,占比约42%;其次是导航及通信模块占比约16%;复材及结构件成本占比约13%

从工业无人机的成本构成来看,载荷设备在原材料总成本中比重最高,占比约42%;其次是导航及通信模块(数传、图传、天线、差分板卡等),占比约16%;再次是复材及结构件,成本占比约为13%

从两者成本构成来看,军用无人机机载成品系统内感知与动力核心部件成本占比较高,侧重侦查作战所需的高端功能;而工业无人机原材料成本中载荷设备成本占比最高,更贴合实用作业场景需求。

(三)成熟原材料-复合材料

复合材料因其强度高、比模量大、可设计性强、抗疲劳能力强、可提升机体隐身性能、使用寿命长、减震性能好等特点,成为制造工业无人机的理想材料。通常情况下,复合材料用量占比需达60%-80%

与载人飞行器不同的是,无人机在结构设计中不需要考虑人的生理承受能力限制,可更专注地针对无人机的机动性能进行设计,而轻量化、高强度与长续航已成为衡量无人机性能的核心指标。在此背景下,复合材料因其强度高、比模量大、可设计性强、抗疲劳能力强、可提升机体隐身性能、使用寿命长、减震性能好等特点,成为制造无人机的理想材料。当下,复合材料已广泛应用于工业无人机的结构件、电机舱、散热材料、燃料系统、传感器外壳等部位。

目前,复合材料的用量已成为衡量一款无人机先进程度的重要指标之一,一般需要达到60%-80%,然而美国已有无人机的复合材料用料达到90%以上。与传统金属材料相比,碳纤维复合材料具有质量轻、强度高、耐疲劳等优点,因此纤维复合材料在无人机上的应用成为无人机领域主要的研究方向。世界各国都在无人机尤其是军用无人机上,大量使用以碳纤维为主的复合材料,占到结构总质量的65%-92%如,美国捕食者无人机复材占结构总重92%,中国彩虹4”机体结构80%以上使用复合材料。

(四)新兴轻量化材料-PEEK

聚醚醚酮(PEEK)具有“硬过金属,轻如塑料”的特性,可替代传统用于无人机的铝合金、碳纤维等材料。目前,碳纤维复材已成熟应用于无人机领域,而PEEK在无人机领域的应用处于早期阶段,但潜力巨大

塑料可分为普通塑料和工程塑料,普通塑料产量大、成型性好、价格便宜、应用面广,但耐热性、力学强度和刚性比较低,一般只作为非结构材料使用;工程塑料指能够作为结构材料的热塑性材料,具有刚性大、蠕变小、力学强度高、耐热性好、电绝缘性好等优势,可在较严苛的化学、物理环境中长期使用。工程塑料又可进一步细分为通用工程塑料和特种工程塑料,特种工程塑料长期使用温度通常在150℃以上,部分可在200℃-400℃环境下应用,具有优异的物理和化学性能。

目前,由于碳纤维复合材料具有强度高、电磁屏蔽效果好、长寿命等优势,已成熟应用于工业无人机领域。PEEK作为新兴材料正处于快速发展阶段。虽然国内已有企业如中研股份、吉大特塑、鹏孚隆等实现PEEK的规模量产,但PEEK在工业无人机领域的应用仍处于早期阶段。

(五)动力系统

工业无人机动力系统按能源类型可分为电动动力系统、油动动力系统、混合动力系统和氢燃料电池动力系统;按发动机类型划分,电动机可分为有刷电机和无刷电机,内燃机可分为活塞式、涡喷式、涡桨式等

20243月,工信部等四部门联合发布《通用航空装备创新应用实施方案(2024-2030年)》,其中关于无人机的动力方案的表述中,明确以电动化为主攻方向,兼顾混合动力、氢动力、可持续燃料动力等技术路线。

动力系统决定了工业无人机的飞行性能、稳定性和续航能力,其按能源类型可分为电动动力系统、油动动力系统、混合动力系统和氢燃料电池动力系统;按发动机类型划分,电动动力系统中的电动机又可分为有刷电机和无刷电机;油动动力系统中的内燃机又可分为活塞式发动机、涡喷发动机、涡桨发动机、涡轴发动机、涡扇发动机。其中,电动机中的直流无刷电机和有刷电机因其高效、轻便的特性得到广泛应用,而内燃机中的活塞发动机和涡轮发动机,也因其强大的动力输出,在工业无人机中占据一席之地。

在工业无人机领域, 电动机、活塞式发动机、涡桨发动机是应用最为广泛的发动机类型其中电动机凭借低成本与易维护性,是消费级与轻量工业场景的首选;活塞式发动机具备长航时与经济性优势,适合中小型工业无人机,满足巡检、监控、物流等主流应用场景;其次涡桨发动机因高功率密度与可靠主要应用于物流运输高空作业等场景。此外随着对长续航需求的增加混合动力系统正在快速发展,将成为未来工业无人机的重要动力选择,但目前尚未取代电动机、活塞式发动机的主流地位。

(六)航电系统

工业无人机的航电系统是为专业作业设计的高可靠、强适配的系统,该系统核心构成包括飞控系统导航系统、机载电源系统空管交互模块、任务载荷接口模块、数据传输模块

工业无人机航电系统集成了多项关键技术和设备  以确保无人机的正常飞行和高效执行任务  工业无人机航电系统的核心构成包括飞控系统  导航系统 、机载电源系统  空管交互模块 、任务载荷接口模块 、数据传输模块。

工业无人机航电系统是“ 为专业作业设计的高可靠 、强适配系统 ,而消费级航电系统是“ 为大众娱乐设计的低成本 、 易操作系统 ,核心差异源于场景对性能 、功能的需求不同。

(七)任务载荷系统

工业无人机功能的多样性取决于其所搭载的任务载荷设备,常见的任务载荷可分为传感器类 、操作载荷类和特殊设备 。通过搭载多种设备,工业无人机在航拍、农业、环境监测 、应急救援等领域应用前景广泛

# 重磅推荐 #

扫描下方二维码

加入知识星球

免费下载1000+份行业研报

注:本文完整版研报已上传至知识星球,扫描上方二维码即可下载搜索【1397】即可下载

向下滑动,查看详细目录

▼▼▼

· 中国锂电产业特色城市竞争力评估报告(2025)

· 机器人行业三季报总结:产业链迈向量产,关注细分龙头

· 中国氢能产业链国际竞争力比较与政策建议

· 2025年中国工业无人机行业(一):上游产业崛起-核心零部件国产化与技术突破

· 汽车行业深度报告:纵观产业日新月异,整车厂始终掌握话语权

· 具身智能产业深度研究(五):人形机器人硬实力助力行业加速量产

· 3D打印行业研究:响应AI芯片散热革命,3D打印液冷板前景广阔

· 宇树机器狗分析与深度拆解

· 锂电池行业十五五规划:行业景气持续向上,维持“强于大市”评级

· 新能源车及锂电行业板块2025年三季报业绩总结:整车市场竞争持续,锂电迎接反转行情

· 2025年我国锂离子电池产业发展形势

· 光伏行业2025年中报总结:业绩逐步见底

· 光储行业2026年度投资策略:光伏拐点已现,储能大势所趋

· 集成电路产业标准化研究报告(2025版)

· 十五五规划建议全文

· 低空经济行业的黄金时代:解构行业生态,助力企业绘就增长蓝图

· 人形机器人:新需求、新机遇,关节轴承迎人形机器人发展浪潮

· 生物质能源与生物燃料在能源转型中的前景、潜力与挑战

· 智能驾驶:市场现状、竞争格局、发展展望及相关公司深度梳理

· 2025前三季度汽车市场分析报告

· 中国数字经济白皮书(2024)

· 汽车内外饰:汽车内外饰行业发展概况与重点标的梳理

· 人形机器人:人形机器人量产元年,关注丝杠国产化进程

· 我国低空装备产业发展现状与趋势展望

· 量子科技行业深度报告:量子革命:量子科技的现状与未来

· “十五五”规划展望系列:前瞻布局新质生产力主题投资

· AI 赋能,智塑未来——机器人产业的变革与展望白皮书

· 2025化工园区高质量发展研究报告

· 风电设备行业深度报告:风机:国内盈利能力修复,出海打开成长天花板

· 机械设备-工业专题研究:国产多向模锻引领全球锻造工艺升级

· 传感器行业报告:人形机器人“感官”,国产替代蓄势待发

· 脑机接口行业深度系列报告——“十五五”重点赛道,脑机接口有望迎来新机遇

· 2026年度中国汽车十大技术趋势

· 深海科技:发展缘由、市场空间、产业链及相关公司深度梳理

· 锂电行业:场景拓展打开增量空间,龙头引领固态技术升级

· 2025年甲子Cool Vendor人形机器人大模型领域报告

· 固态电池负极的三问三答

· “十四五”能源发展成就报告

· 2025年度国产AI芯片产业白皮书

· 2025中国具身智能产业星图

· 2025中国固态电池行业发展研究报告

· 未来产业七行业投资策略

· 2025年中国汽车品牌出海白皮书

· 光刻机行业深度研究报告:半导体设备价值之冠,国产替代迎来奇点时刻

· 2025年年国产AI芯片和高性能处理器厂商排名和行业趋势报告

· 2025中国稀土行业现状与发展趋势报告

· 光模块行业深度:驱动因素、现状及趋势、产业链及相关公司深度梳理

· 晶圆制造(FoundryIDM)行业调研分析报告

· 2025人工智能发展白皮书

· 2025年国产半导体设备及深圳集成电路产业调研报告

· 机械设备行业深度研究:锂电设备——锂电扩产周期叠加固态创新· 周期带来β机遇,差异化发展路径深挖α潜力

· 中国高端制造行业研究报告

· 新能源行业洞察报告

· 2025年中国专精特新企业发展洞察报告

· 固态电池行业研究报告

·“十五五”前瞻:新动能●新生态●新布局

· 2025年上半年中国汽车行业并购活动回顾及趋势展望

· 2025年9月份全国乘用车市场分析

· 2025年全球协作机器人产业发展白皮书-具身智能时代的技术突破与产业重构

· 2025中国汽车租赁行业现状与发展趋势报告

· 半导体及封测产业发展现状与趋势报告

· 军用四足机器人迎来应用时代

· 2025 年上半年中国半导体行业投融资情况分析报告

· 2025年中国低空经济-民用无人机市场白皮书(精简版)

· 人形机器人系列报告四:海外人形机器人:特斯拉引领迈向具身智能新纪元

· 中国插电式混合动力汽车&增程式电动汽车发展热潮:是机遇还是陷阱?

· 具身智能行业深度:技术路线、市场机遇、产业链及相关公司深度梳理

· 2025低空经济驱动因素、主要产品、产业链条及相关上市公司分析报告

· 2025年新能源汽车行业趋势洞察与人才破局之道

· 天风证券:丝杠专题:行星滚柱丝杠赋能汽车线控底盘

· 电子行业深度报告:AI驱动PCB全面升级:材料、工艺与架构革新引领产业新周期

· “十五五”系列报告之汽车行业:新质生产力赋能下的智能化、全球化新机遇

· 北斗产业发展蓝皮书(2024年)

· 2025年中国工业机器人行业白皮书

· 2025军用无人机发展趋势、我国出口现状及相关企业分析报告

· 2025年海外人形机器人产业发展现状、技术路径与商业化前景分析报告

· “十五五”时期建设世界级先进制造业集群的路径研究

· 中国信科:2025年低空智联网场景和关键技术白皮书

· 机械行业2025年半年度报总结:科技投资双轮驱动,关注去产能受益行业

· 锂电设备行业2025年中报总结:传统锂电景气复苏,看好固态新技术催生设备新需求

· 固态电池设备公司梳理

· 天翼智库:低空经济发展趋势与路径研究报告2025

· 2025年全球锂电产业链地图白皮书

· 2025年中国具身智能产业发展规划与场景应用洞察

· 超导材料行业深度:制备工业、市场规模、产业链及相关公司深度梳理

· 2025量子信息行业研究报告

· 预制菜行业研究报告

· 中国核电行业研究报告

· 2025大飞机产业链研究报告

· 低空经济行业深度报告:战略升维驱动产业变革,低空经济万亿蓝海生态图谱

· 新能源汽车换电站产业研究报告

· 20253D打印行业发展现状、市场空间及产业链拆解分析报告

· 2025光伏行业产能过剩内卷竞争现状及未来展望分析报告

· 2025年汽车零部件行业分析

· 100大最具潜力的新材料(2025产业决胜全景图)

· 2024人形机器人产业链研究报告

· 2024智能网联汽车产业链研究报告

· 人形机器人行业深度:驱动因素、现状及趋势、产业链及相关公司深度梳理

· 2025固态电池产业链研究报告

· 储能行业深度:行业现状、市场格局、产业链及相关企业深度梳理

· 先进制造系列研究(二):显示行业深度,微显示技术的产业化进程与应用前景

· 医药行业深度研究:行业企稳向好,回暖曙光已现

· 云计算行业投资图谱:产业赛道与主题投资风向标

· 2025年中国火力发电行业现状报告

· 中国低空经济投融资报告:中国低空经济投融资地图(2025)

· 2025年中国氢能行业简析报告

· 嘉世咨询:2025年中国氢能行业简析报告

· 2025年全球及中国扫地机器人技术及功能创新趋势洞察

· 脖子”材料100大清单与全景图:哪些材料国产化极低?(附100+行研报告)

· 2025年具身智能产业链分析:从实验室到市场的商业化探索

· 2025年中国人形机器人六维力传感器市场调研报告

· 2025年SOC芯片发展现状、市场需求及竞争格局分析报告

· 机遇之城2025:洞察新质生产力下的城市机遇

· 2024-2025 年中国城市独角兽报告之上海

· 2025乘用车行业市场简析报告

· 2025年中国风能市场行业研究报告

· 13页PPT光电产业链全景图

· 2025年中国工业传感器行业市场白皮书

· 2025年“人工智能 ”发展现状、未来趋势及典型行业应用分析报告

· “新质生产力”系列(十一):新质生产力投资全景图

· 2025年智能汽车产业深度分析

· 2025年中国A股市场研究报告

· 2025年低空经济发展及关键技术概况报告

· 2025年二季度投融市场报告:智能硬件

· 2025高温超导材料应用现状市场空间及竞争格局分析报告

· 2025全球无人机清洗系统市场应用发展白皮书

· 灵巧手行业深度:行业现状、市场机遇、产业链及相关公司深度梳理

· 2025年各地低空经济政策汇编(发展目标、主要任务、应用场景)

· 县域重点产业链政策汇编(2025年版)

· 算力城域网白皮书(2025版)

· 汽车及汽车零部件行业研究:豪华车专题报告:传统燃油向新能源过渡,关注品牌溢价&设计溢价两大主线

· 中国独立储能发展报告2025

· 2025年数控机床市场简析报告

· 2025年5G工厂名录

· 银发经济:医药行业发展新蓝海(2025)

· 电子设备-光掩模及空白掩模行业研究:集成电路制造的光刻蓝本

· 2025“人工智能+”新质生产力领航企业TOP100

· 先进封装深度:应用领域、代表技术、市场空间、发展展望及相关公司深度梳理

· 2025中国军工行业现状报告

· 低空经济行业专题系列三:低空经济乘风而至,产业机遇前景广阔

· 2025年新能源汽车市场发展半年报

· 2025年智能焊接机器人产业发展蓝皮书

· 2025年智能焊接机器人产业发展蓝皮书

· 3D打印(增材制造)行业专题报告:工业消费双驱动,多领域仍有海量空间

· 2025年新型功能材料行业发展白皮书

· 中国未来50年产业发展趋势白皮书(第四期)

· 2025年3D打印产业链全景、增量市场及国内相关上市公司分析报告

· 深圳市战略性新兴产业与未来产业空间布局规划(2024—2035年)

· 杭州市人形机器人产业发展规划(2024—2029 年)

· 2025年央国企(A股)上市公司市值战略研究报告

· 光刻技术深度解析

· 2025年世界500强与中国民营100强全球投资布局趋势报告(简版)

· 低空经济行业专题报告:不仅是低空载人,低空场景迎多元化拓展

· 低空经济:2025年上半年投融市场报告

· 新能源汽车产业链分析及河南省概况

· 中国上市公司2024年发展统计报告

· 2025中国低空经济市场规模、竞争格局及未来发展趋势分析报告

· 2025年中国城区经济高质量发展研究报告

· 2025中国量子计算产业市场现状及发展前景研究报告

· 低空经济行业专题报告:不仅是低空载人,低空场景迎多元化拓展

· 2020-2025年国家优势特色产业集群建设名单

· 2025年光伏行业上半年发展回顾与下半年形势展望

· 2025氢能产业重点政策汇编(第一版)(875页)

· 2025年中国工业机器人产业分析报告

· 2025未来产业重点政策汇编(第一版)

· 2025食品饮料行业白皮书

· 2025年创新型生物药行业独立市场研究报告

· 2025西部地区低空经济发展研究报告

· 智算中心液冷产业全景研究报告(2025年)

· 2025中国生物医药行业现状报告

· 中国储能研究报告2025

· 2015-2025,中国创新药投资十年复盘

· 2025年全球汽车供应链核心企业竞争力白皮书

· 2025年全球氢能产业发展报告

· 2025年上半年汽车市场分析报告

· 光刻机行业深度:核心技术、竞争格局、国产替代及相关公司深度梳理

· 云计算蓝皮书(2025年)

· 新材料产业框架之五,核聚变临界点已至,关键部件与材料迎战略机遇

· 人形机器人从概念到量产-核心零部件机遇梳理

· 机器人轻量化深度:优化路径、材料轻量化、市场空间及相关公司深度梳理

· 智能家居行业深度:行业概况、AI赋能、产业链及相关公司深度梳理

· 广西人工智能产业发展白皮书(2025年)

· 驱动视界-汽车动力电池PACK工艺与制造

· 2024年度绿色发展报告

· 插电混动汽车进化论:经济性带来持续繁荣,但终将因技术革命改变

· 2025年6月份全国乘用车市场深度分析报告

· 2025年6月新能源汽车三电系统洞察报告

· 2024年度中国电力市场发展报告

· 2025年中国大模型一体机行业研究:DeepSeek大模型一体机如何破局行业发展

· 2025年“人工智能 ”发展现状、未来趋势及典型行业应用分析报告

· 2025中国协作机器人产业发展蓝皮书

· 2025年低空经济城市发展全景研究报告

· 2025年低空经济产业与标准化发展报告

· 中国电动汽车产业极快充电生态发展白皮书2025

· 半导体2025年二季度投融市场报告

· 乘用车品牌影响力评价报告(2025年版)

· 2025年可降解包装行业简析报告

· 2025高端医疗发展白皮书

· 2025年汽车改装行业简析报告

· 2025全球智能体发展进展、面临挑战与对策建议报告

· 2025年5月全国二手车市场深度分析

· 海上风电专题研究之四:十五五国内海风开发稳步推进,欧洲和日韩海风蓄势待发

· 2025广东投资指南

· 端侧AI行业深度:驱动因素、商业模式、产业链及相关公司深度梳理

· 光通信行业深度研究报告

· 2025中国新能源光伏行业现状报告

· 2025中国低空经济市场现状报告

· 2025地方低空经济平台建设指南白皮书

· 半导体材料系列报告之一:国际形式严峻,国产半导体材料行业如何发展

· 电力设备行业深度报告:固态电池设备关键环节,前中段引领突破

· 2025年全国产业集群大全

· 电力设备行业深度报告:固态电池设备关键环节,前中段引领突破

· 半导体材料系列报告之一:国际形式严峻,国产半导体材料行业如何发展

· 2025年人形机器人产业发展蓝皮书

·一图看懂芯片产业

· 2025六大未来产业发展趋势与人工智能八大落地场景洞察

· 113家电芯企业汇总名单

· 2025中国汽车行业转型驱动力展望白皮书

· 2025低空经济产业发展及薪酬趋势研究报告

· 中国大数据产业白皮书V9.pdf

· 中国能源展望报告2060(2025年版)

· 2025年低空经济网络安全体系化研究报告

· 预见2025-罗兰贝格中国行业趋势报告

· 中国汽车后市场供应链白皮书

· 2025年最值得关注的药物预测报告

· 2024智能化医疗装备产业蓝皮书

· 2024智能网联汽车零部件行业研究报告

· 绿色计算产业发展白皮书(2024版)

· 县域工业经济发展报告(2024年)

· 2025人工智能生产内容(AIGC)作品版权认定分析报告

· 2025年AI转型的进展洞察报告

· 2025可信人工智能治理白皮书-安永

· 广东省游戏产业协会:2024年小游戏高质量发展报告

· 2024年新型电力系统技术路线展望报告

· 2025年中国对外贸易潜力产品分析报告

· 2024年中国新能源汽车行业全球竞争力分析与各国进口贸易法规影响白皮书

· 2024年新质生产力产业发展趋势报告

· 2025年医疗行业的可持续发展之路研究报告

· 2025年具身智能行业发展研究报告:具身智能技术发展与行业应用简析

· AI产业全景洞察报告2025

· 广州市智能网联汽车创新实践年度报告(2024年)

· 智能汽车产品功能全景图(2025版)-中文版

· 44个地区低空政策

· 专精特新中小企业数字化转型研究报告(2024年)

· 【104页超详细】DeepSeek从入门到精通

· DeepSeek教程-从入门到精通

· 3个DeepSeek隐藏玩法,99%的人都不知道

· DeepSeek V3 搭建个人知识库教程

· Deepseek 高效使用指南.docx

· deepseek 应该怎样提问

· DeepSeek与 DeepSeek-R1 专业研究报告

· DeepSeek-30个喂饭指令

· DeepSeek-R1使用指南(简版)

· DeepSeek案例大全

· DeepSeek指令公式大全_Password_Removed

· 人工智能专题:DeepSeek V3 搭建个人知识库教程

· 小白入门DeepSeek50个高阶提示词

· 2025年DeepSeek军用场景智能化应用白皮书

· 2025普通人如何抓住DeepSeek红利

· Deepseek 如何赋能职场应用

· 112页!DeepSeek 7大场景+50大案例+全套提示词 从入门到精通干货

· 2025年教大家如何使用Deepseek AI进行超级降维知识输出V1

· 2025深度解读DeepSeek:原理与效应

· 2025年汽车以旧换新政策继续接力报告

· 中国新能源汽车:2024年总结与2025年趋势报告

· 2025年十五五智能制造推进的战略思考报告-数字化转型基本普及 智能化升级战略突破

· 一图看160家企业集体接入DeepSeek

· 王传福:比亚迪智能化战略(2月10日发布会)

· DeepSeek搞钱教程(0基础入门)

· 少年商学院《DeepSeek中小学生使用手册》

· 个人使用篇-DeepSeek入门宝典

· 开发实战篇-DeepSeek入门宝典

· 技术解析篇-DeepSeek入门宝典

· 行业应用篇-DeepSeek入门宝典

· 智灵动力:DeepSeek模型本地部署与应用构建

· 2024富士胶片中国及富士胶片商业创新中国可持续发展报告

· 爱分析:2025年360亿方智能航空AI白皮书

· 2024年度汽车市场分析报告

· 2025年DeepSeekDeepResearch让科研像聊天一样简单

· DeepSeek+DeepResearch应用报告-清华大学

· 中国广电:5G手机产品白皮书(2025年1月版)

· 2024年中国海外投资概览报告

· 2025年中国人工智能计算力发展评估报告

· 2025年自然受益转型:汽车行业的作用洞察报告

· 嘉世咨询:2025年人形机器人行业简析报告

· 2025年中国省级绿色电力市场建设:现状与展望报告

· 2024年12月全国二手车市场深度分析报告

· 2024年AI在制药领域的应用报告-罗兰贝格

· 中企云链:2024年中国产融数字化发展年度报告

· 中国光大银行:2025年一季度投资策略报告

· 2025年中国半导体行业出口分析及各国进口政策影响白皮书

· DeepSeek图解

· 一份写给普通人的DeepSeek速成指南

· 2024年药品行业趋势分析报告

· 2024年中国能源转型展望报告-CET

· 2025广东省制造业数字化转型典型案例集(第二批)

· 2025年1月份全国乘用车市场深度分析报告

· 中汽协:2025年1月中国汽车产销报告

· 清华大学:2025年DeepSeek与AI幻觉研究报告

· 智灵动力-北京-科技-DeepSeek行业应用与实践

· 摩熵咨询:2024年FDA批准上市的新药分析报告

· 浙江省发改委:2024浙江省优化营商环境条例

· 浙江省发改委:2024浙江省优化营商环境条例解读手册

· 2025年1月电动汽车充换电基础设施运行情况

· 数字政府一体化建设蓝皮书

· DeepSeek1小时快速入门

· 2025年DeepSeek战略创新分析报告-围绕DeepSeek尖刀点 加速打造AI产业刀锋链

· 2025年新兴产业瞭望白皮书系列:低空经济-驾乘低空经济新风 畅享新质出行体验

· 2025年电力人工智能多模态大模型创新技术及应用报告

· 2025年锂离子电池回收:面向绿色未来的市场及创新趋势报告

· 广东省药品监管统计分析年度报告(2024年)

· 清华大学&火山引擎:2025年算力电力协同:思考与探索白皮书

· 数世咨询:2025年数字安全需求洞察报告-威胁情报

· 中国能建:2025低空经济产业发展报告

· 2025年具身智能行业发展研究报告:具身智能技术发展与行业应用简析

· 2024-2025年汽车市场分析与预测-乘联会

· 2025年DeepSeek行业级应用白皮书:精准数据洞察与自动化效能提升方法论

· 2025年DeepSeek行业应用案例集:解锁智能变革密码

· DeepSeek实操方案

· B2B市场人DeepSeekAI提示词手册

· 电子信息研究2025年第1期(总第97期):先进计算产业发展研究报告

· 破局重塑—生产力释放智能制造全新生产力

· 2024年NMPA批准上市的新药分析报告

· 2024年中国生物科技行业调研报告-资本寒冬中生物科技企业的生存之道

· 智能汽车亮点功能全景图(2025版)

· 智能汽车亮点功能解析表(2025版)

· 重庆市江津区惠企政策汇编

· 电信行业AI现状:2024年中国趋势调查报告

· 赛迪译丛2025年第3期(总第678期):全球人工智能活力工具

· 详解DeepSeek: 模型训练、优化及数据处理的技术精髓

· 2025年从DeepSeek探讨大语言模型在建筑及能源行业的应用趋势和技术方法报告

· 2025年我们该如何看待DeepSeek——what, how, why, and next

· DeepSeek搞钱指令库:开启AI创富新时代

· 北京大学:2025年DeepSeek系列报告-提示词工程和落地场景

· 零基础使用DeepSeek高效提问技巧

· 2025年药物化学期刊JMC Annotation专栏重磅药物分析报告

· 2025年人工智能技术发展与应用探索报告

· 2025年数字驱动、智慧引领:迈向未来的新型电力系统研究报告

· 2025年新型电力系统中人工智能应用与扩展报告

· 2025新能源汽车全场景智驾用户体验报告

· 嘉世咨询:2025年数据中心行业简析报告

· 模块化研发在汽车及复杂离散制造行业的实践之旅

· 数字信任发展报告(2025)-中国信通院

· 2024年医药交易报告-中国药企开启医药交易新纪元

· 中国消防协会:2025年数据中心锂离子电池消防安全白皮书

· 储能行业剖析:新型储能技术百花齐放,液流电池商业化正在加速

· 低空经济发展研究报告(2024年)

· 国内机器人行业梳理:量产元年,百家争鸣

· 2024-2025年中国光伏产业发展路线图

· 自主整车向上,产业升级加速——汽车行业2025年投资策略

· 小米汽车专题系列之三:小米Su7 Ultra 发布,2小时大定过1万辆

· 20250214-慧博智能投研-DeepSeek深度:市场表现、发展展望、产业机遇及相关公司深度梳理

· DeepSeek1小时快速入门

· 2025年DeepSeek赋能自智网络高阶演进评测报告

· DeepSeek 实用万能提问模板

· 2025年DeepSeek-R1Kimi 1.5及类强推理模型开发解读报告

· 2025年DeepSeek手册:DeepSeek给我们带来的创业机会

· AI跃迁派:2025年DeepSeek零基础完全指南

· 2025年DeepSeek-回望AI三大主义与加强通识教育报告

· 2025年DeepSeek模型优势:算力、成本角度解读报告

· 2025年DeepSeek完全实用手册V1.0-从技术原理到使用技巧

· 2025年DeepSeek:智能时代的全面到来和人机协作的新常态报告-浙江大学

· 北京大学:2025年DeepSeek系列报告-DeepSeek与AIGC应用

· 厦大团队:DeepSeek大模型赋能高校教学和科研(120页)

· 嘉世咨询:2025年乘用车轮胎行业简析报告

· 中邮证券-国防军工深度报告:低空经济专题之三:eVTOL详细拆解

· 低空经济系列研究:基础设施篇

· 低空经济发展报告(2024-2025)

· 62页PPT了解国内外40家固态电池典型企业技术路线

· 2024年中国汽车产业出海回顾分析

· 2025政府工作报告

· 2024年中国新经济企业top500发展报告

· 2025DeepSeeK技术全景解析

· 2024 年中国区块链行业投融资报告

· 上海市智能网联汽车发展报告 (2024年度)

· 低空经济专题策略报告:改革推进,上下游迈向高质量发展

· 中国“专精特新”企业科创力报告

· 动力电池行业深度:驱动因素、行业现状、产业链及相关公司深度梳理

· 资本市场赋能“专精特新”,加快发展新质生产力

· 一图读懂动力电池产业链

· 省级开发区高质量发展500强

· 2024省级开发区升级潜力百强

· 高工咨询&优必选:2024中国人形机器人产业发展蓝皮书

· 中国低空经济产业链全面解析

· 中美机器人发展深度分析报告

· 中国A股上市公司股权激励年度实践报告 (2025)

· 2024年海上风力发电关键技术的探索与实践报告

· AI产业全景洞察报告2025

· 2024年中国人工智能产业研究报告-艾瑞咨询

· 2024新能源汽车行业年报

· 2025年中国新型储能行业发展白皮书-机遇与挑战

· eVTOL 商业进程提速,多元场景驱动开拓千亿市场 ——低空经济专题之 eVTOL 研究

· 中国智能驾驶商业化发展白皮书(2025)-汽车之家

· 宇树科技机器人产业深度:产品矩阵、竞争优势、商业化前景及相关公司深度梳理

· 数字经济与网安智库:中国数字经济高质量发展现状与前瞻报告(2024年)

· 2025年光伏行业分析

· 2025年低空经济相关法律法规政策汇编

· 特斯拉及新势力车企2024年报总结专题

· 2025中国新型储能应用蓝皮书

· 赛迪研究院:制造业创新指数报告(2024)

· 2025中国低空经济城市发展指数报告

· 智能制造与数字孪生技术:面向可持续制造方向发展-天津大学

· 2025核心储能供应链手册

· 2024年智能制造现状报告(第九版)

· 芯片行业深度:发展现状、驱动因素、国产替代、产业链及相关公司深度梳理

· 2025年3月份全国乘用车市场分析报告

· 2025大飞机产业链研究

· 电动化与智能化重塑价值体系:我国新能源汽车产业链信用质量及其变化趋势浅析

· 2024氢能“专精特新”投融资报告

· 2025中国储能行业全球化市场布局与高价值商业模式研究

· 我国光伏行业发展形势分析

· 底部夯实,拐点已至,静待春暖花开——2025年光伏年度策略报告

· 2023H2-2024H1中国药品市场分析报告

· 板块周期底部,创新引领未来,锂电池行业研究框架专题报告

· 锂电池产业链 2025 年上半年投资策略

· 2025年人形机器人应用场景洞察白皮书-工业场景篇

· 2025年人形机器人投资策略:量产元年,全球共振,百家争鸣

· 2024年中国汽车行业并购活动回顾及未来展望

· 半导体设备、材料、零部件产业链蓄势乘风起

· 高性能医疗器械 2024 年度创新发展报告

· 2025年云宇宙领域深度解析与展望报告

· 中国充电桩及储能设备出口分析及各国进口政策影响

· 中国风能太阳能资源年景公报(2024 年)

· 光刻:自主可控核心环节,国产替代迫在眉睫

· 2025中国机床行业市场白皮书

· 2025年充电桩行业简析报告

· 机器人行业深度报告:机器人应用场景丰富,有望助力物管企业降本增效

· 汽车行业深度报告:新品迭出,日渐规范,智驾行业行稳致远

· 2025年具身机器人行业现状及未来趋势分析报告

· 2025中国汽车行业趋势报告

· 未来产业新赛道研究报告

· 深圳423家A股上市公司完整名单

· 新型人工智能存储研究报告(2025年)

· 2025年上海车展分析报告

· 2025中国车企全球化竞争新模式

· 2025年光量子计算技术产业研究报告

· 2025低空经济市场前景、产业链布局及商业化阻碍分析报告

· 2024人形机器人核心硬件市场发展白皮书

· 2025年上海车展展后深度洞察报告

· 机器人专题报告:新材料推动具身智能突破能力边界

· 2025年有色金属行业分析

· 2024无人机产业链发展现状、支持政策及未来趋势分析报告

· 国家发展改革委:中国营商环境发展报告(2025)

· 科智咨询:2025年DeepSeek对国产芯片的影响报告

· 生物制造产业蓝皮书

· 半导体设备行业深度:驱动因素、发展趋势、产业链及相关公司深度梳理

· 中国氢能发展报告(2025)

· 智能硬件行业2025年一季度投融市场报告

· 2024 年中国新材料行业投融资分析报告

· 2025“人工智能+”行业发展蓝皮书-上海交大

· 智研咨询:2025年中国首发经济产业发展报告——政策红利加速释放,行业加快扩容提质

· 北京辖区上市公司名录

· 上海辖区上市公司名录(截至2025.03.31)

· 沙利文:2025年中国汽车零部件市场研究报告

· 2025中国储能行业全球化市场布局与高价值商业模式研究报告

· 2025年锂电行业分析

· 半导体材料专题报告:先进制程驱动市场扩容,细分环节国产替代加速

· 新世纪资信评估-医药制造与流通行业2024年信用回顾与2025年展望

· 整车行业深度报告:市场竞争以产品为核心,产品策略下低成本路线为王

· 中国石油:2060年世界和中国能源展望报告(2024版)

· 飞书深诺:2025年中国汽车全球化战略白皮书

· 2025年氢燃料重卡的应用进展和推广建议研究报告

· 2024经济观察系列:我国战略性金属和关键矿产发展白皮书

· 赛迪译丛2025年第6期(总第681期):欧洲电动汽车的未来

· 中项网行业研究院:2024年中国水处理膜市场研究简报

· 2025年工程机械行业分析-联合资信

· 我国300个中小企业特色产业集群详细名单

· 北京市专精特新企业出口产品参考目录

· 2025年度中国品牌价值500强报告

· 2025稀土产业链研究-中美欧供应链博弈与地缘竞争杠杆

· 2025传感器产业研究-全球传感器细分市场格局与国产替代突围

· 嘉世咨询:2025年飞行汽车行业报告

· 2025年4月份全国乘用车市场分析

· 来觅研究院:人工智能行业:2025年一季度投融市场报告

· 2025年4月份全国乘用车市场分析

· 嘉世咨询:2025年飞行汽车行业报告

· 2025-2035年人形机器人发展趋势报告

· 147家人形机器人本体(整机)企业清单

· 136家无人机整机企业概况一览

· 电气设备制造行业2024年信用回顾与2025年展望

· 半导体设备零部件行业深度研究报告:半导体设备之磐基,国产替代正当时

· 新能源汽车产业关键零部件排行榜(2024),深圳遥遥领先

· 锂电池产业链行业2024年和2025Q1业绩综述:2024年整体业绩下滑,2025Q1盈利大幅改善

· 2025年中国人形机器人厂商全景报告

· 2025年各省市低空政策汇编(发展目标、主要任务、应用场景)

· 2025年化工行业分析

· 半导体行业深度研究:光掩模:高壁垒材料,国产化率低,下游新应用打开成长新空间

· 2024半导体检测设备:铸就芯片品质新高度 头豹词条报告系列

· 电力能源:绿色动力,引领未来能源革命 头豹词条报告系列

· 企业竞争图谱:2024年飞行汽车 头豹词条报告系列

· 智能硬件:引领科技革新,开启未来高效新生活 头豹词条报告系列

· 人形机器人行业深度报告:灵巧手技术路线逐步收敛,关注边际增量环节

· 新能源汽车产业链行业深度报告:新技术系列报告-五--固态电池产业化机遇之工艺与设备

· 2025年全国产业集群大全-重庆篇

· 2025年AI医疗行业发展现状、趋势、主要应用领域及相关标的分析报告

· 锂电行业2025年中期策略:基本面向好,重视新技术落地进展

· 2025政策趋势与先进制造业投融资机遇报告

· 2025年1-4月中国动力电池行业竞争格局分析

· 2025年并驾齐驱:多元化动力争夺汽车市场报告

· 2025年智启未来“机”舞新篇——“十五五”机器人产业发展趋势及落地策略报告

· 2025年中国光伏技术发展报告

· 2025年中国人形机器人腱绳材料品牌推荐

· 2025手术机器人行业发展现状、市场空间、技术进展及重点公司分析报告

· 2025中国扫地机器人行业现状发展报告

· 2024全模块化储能行业发展白皮书

· 2025反无人机系统行业市场空间、产业链及竞争格局分析报告

· 2025中国低空经济商业洞察报告(商业无人机应用篇)终稿

· 固态电池深度系列三:产业链技术持续突破,固态进入中试关键期

· 嘉世咨询:2025年储能逆变器行业简析报告

· 民生证券:人形机器人产业2025中期投资策略:智启新程,人形进阶

· 与非网:2024年车规功率半导体产业分析报告

· 高工氢电:2025年中国绿氢产业发展蓝皮书

· 驱动视界-北京-技术-汽车动力电池技术及发展方向

· 驱动视界-北京-技术-汽车锂离子电池和PACK设计开发

· 2025全球及中国云计算市场规模、产业链、发展驱动因素及未来趋势分析报告

· 机械设备行业深度报告:人形机器人推动丝杠需求,国内厂商突破量产壁垒

· 2025 年智能制造现状:汽车行业报告

· 吉图咨询:2025年Q1动力电池行业分析报告

· 2025具身智能产业发展趋势研究及安全威胁分析报告

· 2025年第三代半导体SiC GaN产业链研究报告-深企投

· 行行查:2025年中国合成生物行业研究报告

· 中国纯电新能源汽车年度报告

· 2023中国智能电动汽车产业发展洞察研究报告

· 2024年我国人工智能产业发展形势展望

· 绿色低碳产业园区发展白皮书

· 中国工业互联网发展成效评估报告(2024年)

· 中国人形机器人产业发展蓝皮书(2024)

· 2024工业机器人方向行业研究报告-物流机器人

· 一文了解45个国家先进制造业集群布局(附重点产业集群概况)

· 2023年59个“千亿县”GDP排名

· 2024 年上半年我国乘用车市场洞察报告

· 2024全球汽车供应链核心企业竞争力白皮书

· 2024产业名区、产业名县评价研究“百强”榜单出炉

· 2024工业互联网500强名单

· 2024年汽车行业热门细分赛道深度分析与展望

· 中国人工智能企业竞争力研究(2024)

· 2024中国半导体投资深度分析与展望

· 2024中国分布式存储市场研究报告

· 2024智能算力产业发展白皮书

· 汽车行业ESG白皮书

· 2024省级开发区升级潜力百强(附解析)

· 中国数字经济发展研究报告(2023年)

· 2024云计算白皮书

· 2024中国工业互联网发展成效评估报告

· 中国文娱行业人工智能行业应用发展图谱

· 中国新能源汽车产业可持续发展报告2024

· 2024园区高质量发展百强榜单(附解析)

· 碳达峰碳中和政策法规汇编(2024年7月刊)

· 2024埃森哲中国企业数字化转型指数

· 2023-2024年度中国智能制造产业发展报告

· 2024年中国AI大模型产业发展报告

· 2023中国大数据产业发展指数报告

· 2024全球独角兽榜-胡润百富

· 2024深圳人工智能发展白皮书

· 智能网联汽车产业研报

· 中国储能(含动力电池) 产业集群发展白皮书

· 中国5G发展和经济社会影响白皮书(2023年)

· 中国5G行业关键零部件及材料重点企业分布图

· 2024中国新型储能行业发展白皮书-机遇与挑战

· 2024中国生物医药产业研究报告

· 2023晶科能源环境、社会与公司治理(ESG)报告

· 中国绿证绿电政策解读、应用场景与企业机遇

· 2024年中国光伏技术发展报告简版 

· 物流数字孪生白皮书2024

· 绿色氢能产业发展白皮书(2024)

· 新材料行业-2024中国战略前沿新材料发展研究报告

· 区块链白皮书(2023年)

· 2024中国新能源汽车出海洞察

· 2024年《财富》中国科技50强(附50家企业概况)

· 中国数字经济发展研究报告(2024年)

· 中国上市公司数字化转型报告2024

· 2023中国工业机器人应用与趋势研究报告

· 2024中国工业PaaS应用洞察报告

· 2024智能算力产业发展白皮书 

· 2024上海低空经济发展白皮书

· 低空经济及中国通用航空发展趋势

· 《民用无人驾驶航空器系统安全要求》强制性国家标准(GB+42590-2023)

· 软件定义汽车驶入快速道(2023)

· 智能汽车软件白皮书

· 2023中国汽车基础软件发展白皮书4.0

· 具身智能发展报告(2024)

· 数字乡村发展实践白皮书(2024年)

· 数字政府一体化建设白皮书(2024年)

· 药品监督管理统计年度数据(2023年)

· 2024全球量子计算产业发展展望

· 全球数字经济白皮书(2023年)

· 2024生成式人工智能治理与实践白皮书

· 2023年全球人工智能基础设施报告

· 智能机器人行业技术产业发展白皮书

· 人工智能技术及其在生物制药领域不断扩大的作用

· 人工智能大语言模型发展技术研究2024

· 我国375家独角兽企业名单

· 400家!长三角制造业百强企业汇总

· 2023年中国瞪羚企业1000强

· 2024年《财富》中国500强排行榜

· 上海辖区上市公司名录(截至2024.7.31)

· 北京辖区深交所上市公司名录(截至2024年6月30日)

· 深圳辖区上市公司名录(2024年7月)

· 中国新能源车总量、盈利能力探讨

· 2024中国新能源汽车产业发展趋势报告

· 2024新能源车产业链报告

· 2024自动驾驶出租车(Robotaxi)商业化趋势展望白皮书

· 2024自动驾驶行业研究报告

· 汽车数据发展研究报告(2023)

· 2024中国汽车品牌综合竞争力研究报告

· 2024新能源车险发展报告

· 谁引爆了小米汽车-单身车市洞察报告(2024版)

· 2024年中国汽车金融报告

· 智能驾驶研究框架:总章及特斯拉专题

· 智能驾驶:新技术+新认知+新机会

· 二手车市场洞察

· 全国二手车市场深度分析

· 新能源乘用车市场白皮书

· 2023年度智能驾驶报告

· 2023汽车行业分析蓝皮书-用户洞察篇

· 用户研究:汽车行业分析蓝皮书(客户体验篇)

· 新能源汽车与动力电池产业展望报告

· 2023年乘用车市场总结及明年趋势报告

· 2024中国神经外科手术机器人市场研究报告

· 特斯拉汽车核心供应商企业名单(附企业详情)

· 特斯拉十大核心供应商介绍

· 2024年上半年中国医疗器械市场动态及全年趋势洞察

· 数字信任产业图片

· 2024中国智能制造装备产业发展机遇蓝皮书

· 33个地区第八批制造业单项冠军企业公示名单汇总

· 深入剖析:新能源六大核心领域产业链图谱与发展趋势

· 2024年我国电子信息制造业发展概况

· 2024年《财富》世界500强排行榜出炉

· 275家中国大数据(潜在)独角兽企业

· 《中国的能源转型》白皮书

· 中国绿色算力发展研究报告(2024年)

· 产业园区可持续发展实践白皮书

· 中国集成电路行业科技趋势与创新调研报告

· 半导体设备:光刻机产业发展现状与技术发展趋势分析(7549字)

· 2024人形机器人研究报告

· 2024高通AI白皮书-让AI触手可及

· 制造业数字化转型发展指数报(2024)简版

· 企业出海蓝皮书

· 2024上半年中国高端MPV保值率研究报告

· 出租汽车巡网融合发展白皮书

· EVCIPA充电联盟:2024年7月电动汽车充换电基础设施运行情况

· 全国碳市场发展报告(2024)(中英)

· 2024氢能产业报告

· 中国新能源汽车市场机遇与挑战并存

· 中国能源大数据报告(2024)

· 中国新一代人工智能科技产业发展报告(2024)

· 能源需求转型白皮书

· 中国人工智能城市竞争力排行研究报告

· 2024年中国交通运输行业数字孪生市场研究报告

· 智能驾驶兴趣人群研究报告

· 车载SoC芯片产业分析报告

· 2024年中国银发经济发展报告

· 15个重点城市“专精特新”奖励政策汇总

· 2024年广东中小企业特色产业集群分布版图及重点产业集群概况

· 2024年我国生物医药产业分布版图一览

· 我国医疗器械产业发展一览(附百强企业榜单)

· 我国预制菜产业发展概况及生产企业百强分布版图一览

· 我国10大重点省市电子信息制造业全景分析

· 2024胡润中国元宇宙潜力企业榜

· 手机行业研究报告(下)

· 手机行业研究报告(上)

· 一文看懂OLED设备产业链全景

· 一图读懂 OLED 全球产业链

· MiniLED产业研究分析报告

· 新材料上市公司高质量发展百强

· 光伏产业链企业分布地图 | 含重点企业名单

· 2024从中国企业视角 看元宇宙发展研究报告

· 大健康行业BI解决方案

· 2024中国智慧医院发展白皮书-蓝凌研究院

· 2023年度中国手机安全状况报告

· 2024年电商发展报告

· 中国研学产业发展趋势报告(2024版)

· 24044-2024年中国AR产业发展洞察研究

· 2024未来工业技术融合创新报告

· 24029-2024AI智算产业趋势展望——数据智能时代的到来

· 中国AIGC文生图产业白皮书2023

· 中国行业趋势报告

· 中国软件技术发展洞察和趋势预测研究报告2023

· 2023中国民营企业500强调研分析报告

· 全球电子元器件分销商营收排名TOP50

· 广东省制造业高质量发展“十四五”规划

· 【一文看懂】什么是算力网络?

· 2024年中国低空经济产业研究报告

· 新质生产力研究报告——从数字经济视觉解读(2024年)

· 平台经济发展观察(2024年)

· 2023年电子信息行业经济运行报告

· 中国上市及新三板挂牌公司低空经济发展报告(2024)

· 2024装备制造业的云上转型白皮书

· 2023原料药产业白皮书

· 2024年中国白酒行业数字化转型研究报告

· 2024国产算力链产业端、政策端发展机遇及相关央国企分析报告

· 2024国内茶饮市场现状、海外市场机遇及未来发展趋势分析报告

· 2024年智能穿戴设备海外市场报告

· 世界机器人大会:人形机器人十大趋势展望

· 人形机器人-黎明破晓-AI归宿

· 2024中国核医学现状报告

· 2024燃气行业智能表计白皮书

· 2024年中国新型PCB产业发展报告及十大集聚区

· 人形机器人场景应用联盟:2024人形机器人产业半年研究报告

· 电信业发展蓝皮书(2024年)——智能化发展

· 全球数字经贸规则年度观察报告(2024年)

· 互联网域名产业报告(2024年)

· 量子计算发展态势研究报告(2024年)

· 2024年具身智能产业发展研究报告

· 新能源发电行业及其市场化进程概览白皮书-仲量联行

· 国内外虚拟电厂发展阶段及商业模式分析报告

· 虚拟电厂与电力市场

· 双碳目标下数字化虚拟电厂创新研究与实践报告

· 虚拟电厂产业链商业模式及相关标的分析报告

· 虚拟电厂的概念思辨与现实发展路径

· 2024年中国白酒行业数字化转型研究报告

· 2023-2024中国游戏企业研发竞争力报告

· 2023年广东电力市场年度报告

· 2024 年上半年中国宏观经济分析报告

· 2024大模型行业可信应用框架研究报告

· 2024低空航行系统白皮书

· 2024低空经济场景白皮书v1.0

· 2024工商业储能研究报告

· 2024功率转换技术在绿氢生产中的重要性白皮书

· 2024广州外商投资发展报告

· 2024国产创新药出海市场机遇、商业模式及支持政策分析报告

· 2024国产算力链产业端、政策端发展机遇及相关央国企分析报告

· 2024国内茶饮市场现状、海外市场机遇及未来发展趋势分析报告

· 2024化妆品行业现状、未来发展趋势及行业内重点公司分析报告

· 2024江苏省A股上市公司发展报告

· 2024锂电产业高质量发展蓝皮书

· 2024年1-6月中国电子竞技产业报告

· 2024年3D打印行业出海洞察报告

· 2024年7月人工智能行业研究报告

· 2024年7月新能源汽车营销月报

· 2024年9月电动汽车充换电基础设施运行情况

· 2024年储能行业市场全景分析及发展趋势展望报告

· 2024年全球人工智能现状全景报告(英译中)

· 2024年长三角三省一市“专精特新”企业分布报告

· 2024年制造业布局东南亚市场指南报告

· 2024年智能算力快速发展对电力供需的影响分析报告

· 2024年中国工业MCU产业分析报告

· 2024年中国光伏技术发展报告简版 

· 2024年中国钠离子电池报告——提质降本,探索钠领新未来

· 2024年中国氢储运中长期布局图景和技术展望报告

· 2024轻量云产业发展研究报告

【声明】内容源于网络
0
0
新材料行业研报
分享新材料行业最新行业资讯!
内容 389
粉丝 0
新材料行业研报 分享新材料行业最新行业资讯!
总阅读164
粉丝0
内容389