
募集时间:2014年10月31日-11月3日
同安定增择时对冲1号系同安投资与银河证券共同发行的一款结构化产品,采取邀请制,仅对合格客户私人定制,敬请关注!
亮点:个股精选+定增组合+股指对冲+分级产品
劣后资金募集中!
预约电话:15221217518 QQ:2660149768
▇ 结构化产品
美国证券监督管理委员会(SEC)将结构化产品定义为:“现金流支付特征依然与一种或者几种指数、内嵌着远期或者期权、投资收益及发行者的支付义务对于标的资产价格高度敏感的一类金融产品”。其主要的实现手段是发行机构利用金融工程技术,根据投资者的不同风险收益偏好,以分解组合债券加期权的方式,将结构化产品的投资收益与衍生合约标的资产的价格变化联系在一起,由此增加产品收益或者将投资者对标的资产价格未来走势的预期产品化。
▇ 结构化产品优势
(1)利用非传统的投资方式获取高投资收益;
(2)结构化产品是开展理财业务的优良工具;
(3)开展结构化产品业务可为金融机构带来多方面业务收益;
(4)结构化产品可以给投资者带来会计和税收收益。
▇ 定增好时机
• 自2013年以来定向增发股票的数量创新高。Wind统计显示,2013年已有263家A股上市公司实施了定增方案,累计增发数量522.07亿股,募集资金规模达3463.65亿元,定增市场投资机会凸显。
• 截止2014年10月15日,今年共有323支股票参与定向增发(基准为股票发行日),其中中小板103支,主板138支,创业板59支。其中,有8.36%的股票股价倒挂发行,超过40%的股票折价率在0至20%之间。目前今年定向增发股票的平均浮动盈亏为60.98%。
• 自2006年起,根据历史数据统计显示,当大盘点数在2000点附近,定向增发的正收益比例近100%。截止至9月30日,上证综指为2363.87点,因此目前是参与定向增发的较好时机。
▇ 定增系列产品亮点
• 投研护航:同安投资投研团队每周就全行业的定向增发情况进行汇总、梳理,基于定向增发公司及其所处行业进行多策略分析调研推荐,组建质地优良的“核心定增标的池”,已中标的定增项目平均浮盈超过48%。
• 组合投资:本产品将充分发挥同安投资专业优势,进行定增标的组合投资,分散投资标的,用有限资金参与多个定增项目,降低定增参与门槛,有效平滑风险。
• 量化对冲:同安投资金融工程部已建立完善的股指空头策略体系,通过做空沪深300股指期货来进行风险对冲,为客户管理市场风险、BETA变动风险和流动性风险进而锁定定增折价带来的无风险收益。
▇ 定增保1号实力初显
• 同安•定增保1号自2014年1月正式运作以来,截至2014年9月30日,产品净值为:1.3760元,超越同期沪深300指数30.32%。
• 该产品充分发挥了同安投资定增业务的专业优势,选取潜力品种进行定增组合投资,目前定增组合仓位达52%,所投定增组合加权平均浮盈超过48%。
▇ 同安定增择时对冲1号即将登场
• 投资策略:个股精选+定增组合+股指对冲+分级产品(杠杆类)
• 针对高净值客户私人定制、满足特定客户的定增投资需求
• 风险提示:该产品为杠杆类分级产品,在市场大幅下跌的情况下,A类和B类投资者都将面临亏损风险。
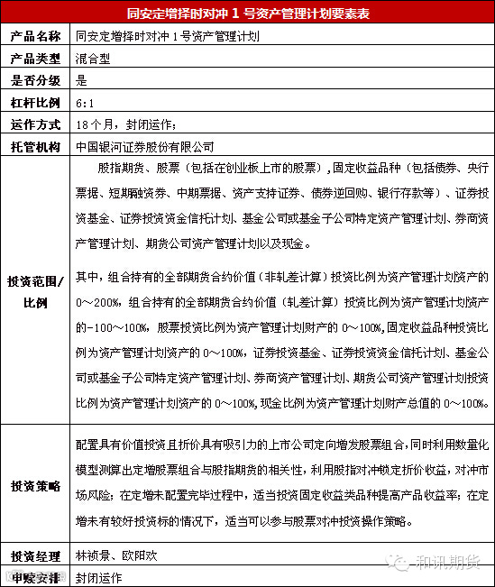
附同安定增择时对冲1号资产管理计划要素表(本次募集B类(劣后)资金):



预约电话:15221217518 QQ:2660149768
同安投资同安投资致力于成为中国金融资产配置与投资专家,主做定向增发组合与股指期货对冲策略,瞄准20%绝对收益。
同安投资与东方证券资管、永安期货、国泰君安、南华、敦和、白石资产等多家顶级机构形成策略联盟,力争使公司旗下产品在各投资策略领域形成不可替代的优势。
今年以来,同安定增保1号收益突破37%的绝对收益,定增鑫系列产品客户收益更是超越了150%。定增保1号最近开放期为12月22日-26日,定增保2 号最近开放期为11月15日。同安投资将秉承客户利益至上的宗旨,与客户共同投资共享财富,公司股东、高管、公司资本金业已认购定增保1号、2号产品,产品采取邀请制,仅对合格客户开放!

“和讯操盘宝”是由和讯期货推出的快捷、便利、安全的资产管理产品孵化与互联网融资理财平台(简称自资管平台)。该平台于2014年8月正式上线。欢迎关注和讯操盘宝官方微信(hexun_cpb)、官方网站cpb.hexun.com,个人微信号(bjutqiao)


