摩根士丹利:R&Day:从SMID走向Big的路上?
市场对BGB-16673和Sonrotoclax的预期过于保守。CDK4i的数据表现出足够的前景,已经被纳入我们的模型,尽管要进行更成熟的数据分析以便与同类药物比较(下一次读数预计将在12月的圣安东尼奥会议上)。我们将目标价上调至330美元。
关键要点
管理层的目标是在2026年获得Sonrotoclax的批准,并在2027年获得BGB-16673的批准,公司已宣布计划在2026年申请加速批准。
BeOne报告了BGB-43395的首个初步疗效/安全性数据(在HR+乳腺癌中计划开展三期试验,预计将在2025年第四季度开始二线治疗)。
我们抢先了解了BGB-43395与atirmociclib的对比,发现市场对BGB-43395/atirmociclib的销售预期远低于已经获批的CDK4/6抑制剂。
BeOne计划在未来3-6年内,在每个治疗领域(B细胞恶性肿瘤、AML/MDS、乳腺/妇科、肺部、胃肠道和免疫/炎症)推进10个新分子实体进入临床试验。
研发日展示了公司管线项目(重点见下文)以及其在整个产品组合中执行速度的提升。公司计划整合AI/自动化技术,以推动进一步的效率提升,并看好其在大分子药物发现中的应用潜力。管理层强调其研发战略包括更快速、流程优化的发展路径。
BCL2抑制剂Sonrotoclax有望实现比Venetoclax更方便的剂量递增。尽管由于药代动力学特征,在临床医生/社区场景中,Venetoclax的递增和监测被认为较为繁琐,但该药仍是重磅药物。与之相比,Sonro的效力高14倍(0.014nM vs. 0.2),选择性高6倍(2000倍 vs. 325倍),半衰期更优(约5小时 vs. 26小时),表明其在疗效、安全性和递增时间上更具优势,有望仅需一次临床访问(患者只需在给药前进行一次检查,并在给药后4-6小时内再次检查)。
Sonro与Zanu的组合在疗效和安全性方面具有同类最佳潜力,优于当前可用的固定疗程治疗方案(图表1)。其他治疗方法存在安全性限制(如输注反应和心脏毒性/死亡)且36个月无进展生存率较低。Sonro目前正在多个注册性研究中进行评估,既作为单药也作为联合用药(图表21),中国申报已于4月完成,全球在复发/难治性MCL的申报预计将在2025年下半年进行。
在最近更新的Sonro+Zanu用于新诊断CLL/SLL的分析中,延长随访未发现新的安全性信号。该组合在第48周时达到了92%的uMRD(不可检测的微小残留病灶)率,320mg剂量组未观察到PFS事件,160mg组仅观察到1例事件,总体与EHA大会上复发/难治CLL/MCL数据一致。Sonro+Obinutuzumab在新诊断CLL/SLL中的数据将在即将召开的会议上公布,结果显示安全性良好(无TLS病例),87%和90%的可评估患者分别在第36周和第60周达成uMRD(图表2)。
公司宣布计划于2026年提交CaDAnCe 101在CLL中的加速批准申请,用于BTK CDAC BGB-16673。最新的CaDAnCe 101一期数据已在EHA大会上公布,涉及复发/难治性CLL/SLL和复发/难治性WM患者。二期研究已启动,复发/难治性CLL队列已有超100位患者入组,公司计划以此为依据在2026年申报。BGB-16673相比小分子抑制剂具备催化活性、更高的耐药屏障以及结构蛋白功能破坏作用。管理层正在考虑将BGB-16673作为单药或联合用药提前用于一线治疗的可能性,因为迄今为止未观察到疾病进展。
CaDAnCe 101研究中的复发/难治CLL患者接受了大量前线治疗,90%的患者因疾病进展停用前BTKi。在200mg剂量组(一致认可为三期推进剂量),观察到94%的ORR,起效迅速;管理层强调三重暴露患者的ORR为75%,这一结果“非常令人鼓舞”。CaDAnCe 101的持久性数据显示出优于pirtobrutinib的前景;CaDAnCe 304研究中首位R/R CLL患者将在2025年下半年入组(图表3)。‘16673在滤泡性淋巴瘤(FL)患者中的ORR为41.7%,在边缘区淋巴瘤(MZL)患者中为50%,其中4位患者达成CR(FL 1例,MZL 3例)(图表4)。
CDK4i BGB-43395在与fulvestrant联合使用中的初步安全性和疗效数据令人鼓舞,尽管中位随访时间有限。剂量递增与优化组中与药物相关的3级及以上不良事件发生率为20%,每组各有1名患者停药。虽然腹泻较常见,但多为低等级,管理简便,剂量优化患者中未见3级腹泻导致降剂或停药。在血液学毒性方面,管理层强调与已批准CDK4/6i及atirmociclib相比,其贫血、中性粒细胞减少和血小板减少等毒性发生率较低。
KOL表示,副作用多在早期出现,随着时间推移整体安全性良好(即使中位随访较短,许多患者已治疗“相当长时间”),且他们认为出现新不良事件的可能性较低。尽管CDK4/6i已获批用于晚期或转移性HR+/HER2乳腺癌患者,但这些患者通常经历血液和/或胃肠道毒性,且疾病可能出现耐药。
针对剂量递增阶段的疗效数据,管理层强调中位随访仅3个月,目前剂量优化数据仍“相当不成熟”,将用于确定RP3D。初步疗效数据显示乳腺癌患者ORR为11%,整体队列为15%。KOL指出,PFS等时间事件终点尚不成熟,后续会议将公布,但他们认为反应率仍不成熟,因为典型反应时间为3-5个月(如Monarch 3研究中为3.6个月,RIGHT Choice研究中为4.9个月)。管理层还强调,目前数据所涉及的治疗人群较计划的开发目标人群更为晚线。
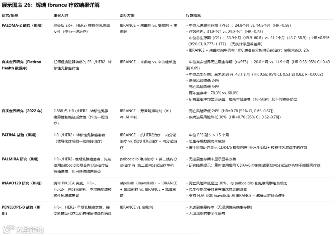
由于中位随访时间仅3个月,我们认为未来反应率有望随着时间推移而提高,从而进一步显示与fulvestrant联合用药的抗肿瘤活性。我们在图表12中提供了CDK4i atirmociclib和此次公布的43395数据,尽管我们注意到atirmociclib研究的中位随访时间未知,而43395研究仍在进行中。我们在图表13中提供了‘43395/atirmociclib目前市场销售预期概览,我们认为其远低于图表12中已批准CDK4/6抑制剂的销售预期。详见图表25、图表26、图表27,了解已批准CDK4/6抑制剂对比情况。
B7-H4 ADC BG-C9074的更新数据显示在ASCO初步数据基础上安全性良好,疗效正在显现。在安全性方面,DLTs主要出现在高剂量水平,表现为血液学不良事件,但未有患者因不良事件停药或死亡。截至6月2日,单药剂量递增安全性扩展研究共纳入95位患者。68位乳腺癌、子宫内膜癌、卵巢癌患者(后续将开发的适应症)中,BG-C9074的确认客观缓解率(cORR)为24%,未确认客观缓解率(uORR)为29%,其中14/20例缓解仍在持续中(图表14)。在6mg/kg Q3W剂量下,cORR升至43%,uORR升至48%。数据显示B7-H4表达水平与疗效相关,高表达患者的uORR为42.4%,而低表达为29.4%(图表15)。乳腺/妇科肿瘤的肿瘤特异性扩展队列将在第三季度开放,同时三期研究的筹备工作计划于2026年启动。
早期阶段的研发管线涵盖了肺部和胃肠道疾病的开发和进展。关于肺部方面,我们注意到针对PRMT5抑制剂BGB-58067,公司分享了在4个剂量水平(n=27)下的临床安全性和疗效数据,显示出良好的安全性,无显著的血液学毒性、无剂量限制性毒性(DLTs)或3级及以上的治疗相关不良事件(TRAEs),也无严重TRAEs或导致治疗中断/调整的TRAEs。在第二剂量水平,有3例正在进行的客观缓解(ORs)(1例已确认,2例未确认)。公司计划最早于2025年第三季度启动BGB-58067与MAT2A抑制剂BG-89894的联合用药患者招募(见图表17)。
EGFR CDAC BG-60366与第三代TKI的联合治疗将于2025年下半年启动,而EGFRxMETxMET双特异性抗体(TsAb)BG-T187的皮下注射制剂预计将于2025年第三季度进入临床阶段。
在胃肠道方面,KRAS CDAC候选药物和能够穿透脑部的RAS(ON)抑制剂预计将在2026年下半年进入临床。公司指出,IRAK4 CDAC的II期临床已完成单次递增剂量/多次递增剂量(SAD/MAD)阶段,并已在瘙痒性结节病/特应性皮炎中启动了I期临床研究(在人类体内的半衰期为60-96小时),在单剂给药后即可实现外周血中IRAK4的完全/持续降解(见图表18)。II期临床将于2025年下半年开始,预计在2025年底前获得组织层面IRAK4降解的概念验证(POC)数据。
BG-68501 CDK2i在2025年ASCO会议上展示了早期的疗效迹象。没有出现剂量限制性毒性(DLT),并且在预先接受过治疗的实体肿瘤患者中,使用抗恶心药物后胃肠道毒性有所改善(n=499)。初步数据显示,在33名患者中,2名(6%)为部分缓解(uPR),15名(39%)为稳定疾病(SD)(中位随访时间为2.9个月)。乳腺癌治疗领域将增加一款CDK2 CDAC(BG-75098,相较于小分子CDK2i,可能具有更好的效力/毒性)和KAT6A/Bi(BG-75202,该药对KAT7的选择性比PF-07248144高出10倍,可能降低血红素毒性),这两款药物预计将在2025年年底前进入临床。
在目前用于三阴性乳腺癌(TN)和复发/难治性慢性淋巴细胞白血病(R/R CLL)的注册性项目之外,管理层还重点介绍了其B细胞恶性肿瘤研发管线的展望。CD19xCD20xCD3三特异性抗体(TsAb)计划于2026年进入临床,CD20xCD28双特异性抗体(BsAb)计划于2027年进入临床,而公司的首个细胞治疗产品CD19-CAR-T计划于2026年进入临床(管理层指出该产品有望解决异体CAR-T细胞治疗中存在的持久性问题)。

