本文是麦肯锡9月末发布的报告。报告认为,AI 正在把组织形态从“人+IT系统”推向“人+AI智能体”的协作网络。这不是给流程加点自动化,而是以 AI 为先重写端到端工作流,把人放到“环之上”负责目标、权衡与问责,日常执行交给成百上千个可编排的专用智能体。
报告框架围绕智能体型组织(agentic organization)的五大支柱展开:
1)业务模式:AI 原生渠道带来实时超个性化,边际成本被压向算力成本;专有数据将成为决定性护城河。
2)运营模式:组织单元从职能型团队转为小而专、以结果对齐的智能体团队,通过扁平网络协同。
3)治理:从季度报表转向嵌入式、实时、可追溯的“智能体控智能体”,最终问责仍在人工。
4)人才与文化:出现 M 型监督者 / T 型专家 / AI 增强一线三类角色;文化既是粘合剂,也是伦理罗盘。
5)技术与数据:以智能体AI网格和智能体—智能体协议实现低成本集成;架构上解耦数据/逻辑与供应商,避免锁定。
给企业管理者的建议:大胆设定目标,自上而下重构组织架构,边上线边学习;把智能体纳入高层议程、扩建 CoE、系统性提升员工技能;从线性推进转为指数思维,从“技术向前”转为“由未来回推”,把不确定性当作增量机会。
谁先把“人—智能体”编排能力做成规模化运营系统,谁就拿走下一代效率与增长的红利。
报告全文:
The agentic organization: Contours of the next paradigm for the AI era
面向AI时代的“智能体型组织”:下一代范式的轮廓
企业正在迈向一种新范式:人类与虚拟/实体AI智能体协同工作以创造价值。我们汇总了早期采用者的经验——以及你现在可以采取的行动。**
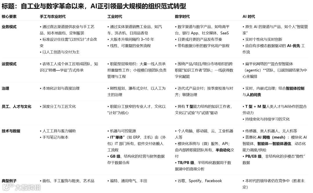
AI 正在带来自工业革命与数字革命以来最大规模的组织范式转型(见侧栏“运营模型的演进”)。这一新范式把人类与AI智能体——既包括虚拟体也包括实体体——在大规模场景下并肩协作,并把边际成本压近于零。我们把这种形态称为智能体型组织(agentic organization)。
麦肯锡与早期采用者合作的经验表明,AI 智能体能够释放显著价值。各类组织已开始在复杂度不断提升的谱系上部署虚拟AI智能体:从增强既有活动的简单工具,到端到端的流程自动化,再到完整的“AI优先”智能体系统。与此同时,实体AI智能体也在涌现。企业正在为AI打造“身体”,例如智能设备、无人机、自动驾驶车辆,以及对人形机器人的早期探索。这些机器让AI能够与物理世界交互。
智能体型组织将围绕企业的五大支柱构建:业务模式、运营模式、治理、员工与文化、技术与数据(图示1)。想象一下“未来银行”:当客户想买房时,一个个人AI礼宾会触发一系列智能体工作流来服务购房者。房产智能体推荐房源;按揭风控/定价智能体基于客户财务画像定制方案;合规智能体确保交易符合银行政策;合同智能体完成协议签署;随后放款智能体执行资金交付。所有这些工作流都由一个智能体团队进行统筹,其中既有人类主管与按揭专家,也有被AI赋能的一线员工。在某些情况下,银行甚至会把AI驱动的服务延展到软装、装修、能源升级等领域。银行由此成为由多个智能体团队构成的网络——即一种智能体型组织。
本文将分享我们与先行企业合作时观察到的早期信号、来自科技领导者与投资者的洞见,以及管理者最常向我们提出的问题。智能体型组织这一范式无疑还会继续演化,但今天的领导者不能等待完美清晰度。本文旨在指出你现在可以发力的方向,以重塑运营模式、创造更多价值并重构AI优先的组织,而不是被新范式被动塑造。
智能体型组织的五大支柱
1. 业务模式(Business model)
在智能体时代,企业通过以下方式获得竞争优势:借助AI渠道更贴近客户以实现实时的“超个性化”;把流程重构为AI优先;并构筑具有护城河效应的专有数据作为超级能力。AI原生初创公司与智能体化企业有潜力颠覆行业:它们在人均产出(每位员工的收入)、成本与增长脱钩、以及上市速度与创新速度上展现出根本性差异。
AI原生渠道驱动超个性化
消费者已开始绕过门店、App 与搜索引擎,转而使用像 ChatGPT 这样的AI原生界面。未来,每位消费者都有可能拥有一个低成本的AI个人助理。欧洲某公用事业公司已向其300万客户推出一款多模态AI助手,显著降低了平均处理时长,提高了客户满意度,加快了响应速度,并提升了无需人工介入即可解决问题的比例。这些助手不只会“应答”,它们将作为个人礼宾,24/7 与其他智能体进行谈判,持续从用户行为与市场信号中学习,生成不断演进、高度个性化的产品。这也为生态型经济打开新机会:掌握客户触点的公司可以跨越传统业务与行业边界,满足更广泛的客户需求,从而实现增长。
AI优先工作流把边际成本逼近算力成本
银行已经用智能体小队(agent squads)运行按揭与合规流程;保险公司在理赔与承保中重塑流程并朝AI原生转型;电信公司在客服及更多领域使用智能体。某全球性银行的“智能体工厂”用10个智能体小队管理客户尽职调查(KYC),明显提升了输出的质量与一致性;另一家银行在人类监督下以智能体小队改造其遗留核心系统,将时间与人力投入降低最高可达50%。这并非在旧流程上叠加自动化,而是端到端流程的重新设计:人类在环之上(above the loop)进行战略性监督,从而把边际成本进一步逼近算力成本。向前看,绝大多数流程都可以被AI优先地重构,再选择性地把人类与传统IT系统放回到在环(in the loop)或环上(above the loop)的位置。
专有数据成为关键差异化来源
如果把当今AI比作“口袋里装着互联网的实习生”,那么明日的优势将来自公共互联网无法提供的“数据围墙花园”。企业可以通过持续采集并精炼独特且经同意获取的专有数据——例如客户行为流、产品使用数据、传感器数据——并把它们转化为差异化的个性化产品与流程,从而领先竞争对手。AI 也能加速数据底座与数据产品的构建,以及数据质量的提升。
2. 运营模式(Operating model)
在智能体时代,组织的构建方式与运作方式的演进,不亚于其产品或服务本身的演进。工作与工作流将以 AI-优先(AI-first) 的思路被重新设计,运营模式将演进为由被赋权、以结果对齐的智能体团队构成的扁平网络。
工作与工作流将以 AI-优先被重构
智能体时代的运营模式以 AI-优先工作流 为锚,在 AI 原生设计 中选择性地把人类与IT系统“放回”到流程里。在一家欧洲车企与一家公共部门机构,智能体小队正在在人类引导与校验下,对遗留系统进行逆向工程与现代化改造。在产品开发中,智能体可以收集反馈、分析数据、测试特性,甚至运行营销活动。人类多半被安置在**环之上(above the loop)进行方向性把控与结果引导;在需要人际接触的环节,选择性地在环(in the loop)**参与。
以结果对齐的智能体团队将成为组织“基本单元”
传统组织围绕职能“烟囱”建立。数字化公司虽有跨职能的产品团队,但仍受制于交接成本与人类团队规模的限制(如“两块披萨团队”与“邓巴数”等)。
在智能体型组织中,结构将转向小型、聚焦结果的智能体团队。所谓智能体团队,是指一小组多学科人类成员,拥有并监督底层 AI 工作流,可围绕清晰的端到端业务结果进行组织,覆盖市场、产品管理、技术、数据与运营的完整价值链。根据我们的经验,2–5名人类成员就可以监督一个由50–100个专用智能体组成的“智能体工厂”,运行诸如客户开户、产品上线、财务结账等端到端流程。智能体化AI将前所未有地扩展产品团队的覆盖范围与自治度。
胜出者将编排“扁平的智能体团队网络”
如果缺乏正确的上下文、引导与定向,AI 智能体的泛滥会带来混乱。面向未来、能够获胜的运营模式,将赋权智能体团队,构建扁平的决策与沟通结构,并在团队间实现高水平的上下文共享与对齐,以保证步调一致。组织图(基于传统的层级授权)将转向智能体网络或工作图(基于任务与结果的交换)。此外,智能体网络不必局限于单一组织的边界,不同的结果可以由不同主体提供,从而开启新的B2B机会。
3. 治理(Governance)
在智能体型组织中,治理不再是周期性、纸面化的动作。随着智能体持续运行,治理必须变得实时、数据驱动、内嵌化——同时最终问责仍由人类承担。
借助实时数据加速决策
传统的预算、规划与绩效管理周期对于 AI-优先工作流 来说过于缓慢。先行者正在试验“智能体化预算”:由 AI 智能体提出预算、由情景智能体进行预测、由报告智能体提供实时洞察。财务领导者的角色由“收集表格”转向解读信号、压力测试情景、并与业务直接互动。
通过内嵌护栏实现“智能体控智能体”
正如 DevSecOps 将自动化校验嵌入数字化交付一样,智能体型组织会把控制型智能体嵌入工作流:评审/批判智能体挑战输出,护栏智能体执行政策,合规智能体监测法规。一切动作都可被实时记录与解释——从数据隐私、财务阈值到品牌语调。覆盖智能体全生命周期(从发现与立项到退役)的 AI 治理框架,可以在速度与规模与必要的安全/控制机制之间取得平衡。
人类的问责与监督仍然必要
人类的问责与监督不会消失,但其性质会改变。合规官与管理者将不再进行逐行审查,而是定义政策、监控异常、动态调整人类介入程度。挑战在于找到“甜 spot”:既能管理风险,又不把智能体拉回到人类的速度。把握住这个平衡的公司,将更能释放智能体化红利。归根结底,智能体采用的规模将受限于人类可提供的监督能力——治理本身可能成为生产率的瓶颈。
4. 员工、人才与文化(Workforce, people, and culture)
在智能体型组织中,人类将从执行具体活动转向拥有并驾驭端到端结果。这需要全新的人才画像与技能组合,以及能提供凝聚力与使命感的文化。
“混合智能体劳动力”需要一套新的人才体系
随着智能体承担执行工作,人类将更多地设定目标、进行权衡、引导结果。企业据此需要重塑混合劳动力的规划方式、用人策略(自招或外借)、人/AI 人才的部署方式以及衡量成功的方法。HR 系统不再只记录人类员工,也将作为智能体与智能体工作流的“名录”。以任务完成为锚的绩效管理,将让位于评估人类如何编排智能体、释放价值并交付结果的体系。在这一新范式下,人才系统本身必须被重构——从职业路径、激励机制到领导力模型。
全新人才能型与技能正在出现
在与先行组织的合作中,我们看到 AI 智能体正在替代历史上由知识工作者承担的任务,例如文档分析、API 创建。与此同时,其他技能的需求在上升——例如具备端到端视角的深度问题求解、系统设计应用能力、以及在智能体失效的边界场景中进行模式识别的能力。
与智能体并肩工作的三类人类角色正在显现(见图2):
M 型监督者:广域型通才,精通 AI,负责跨领域编排智能体与混合劳动力;
T 型专家:深度专家,负责重构工作流、处理例外、把控质量;
AI 增强型一线员工:销售、客服、HR 或运营岗位员工,更少时间耗在系统上,更多时间用于人与人的交互。
领导者本身也将进化。CEO、产品负责人、合规负责人将越来越需要过去只有 CIO 才被期待具备的技术素养。要填补这些角色,需要进行大规模的技能提升与再培训。早期证据显示,非技术背景的员工也能与受训工程师一样快地学会管理智能体工作流。随着“方框与连线”式的组织图让位于人机技能生态,职业路径与绩效体系也需要随之调整。随着这些角色落地,“组织”与“员工”的边界将变得更加流动,组织内外的人类与数字人才将交融。
文化既是“粘合剂”,也是“伦理罗盘”
在智能体型组织中,文化既是运行的粘合剂,也是伦理的指南针。先行者强调编排(orchestration)的重要性——围绕共享的上下文与结果对齐团队,识别人类与AI能力的正确组合(并非一切都需要智能体化AI),并在人—智能体之间建立信任。文化罗盘把价值观与长期使命嵌入智能体系统,避免企业为追求短期效率而牺牲凝聚力与信任。早期实践表明,清晰度、果断的领导力与持续学习至关重要——而真正区分胜负的,是在快速转型的同时守住凝聚力与身份认同的能力。
5. 技术与数据(Technology and data)
在智能体型组织中,技术与数据将被广泛民主化,并由智能体化AI网络(agentic AI mesh)支撑。智能体—智能体协议会让系统、机器与人之间的集成更容易、更便宜。能够成功扩张的企业,会围绕自身的差异化来源与竞争优势,在自建与采购之间取得平衡,避免被单一技术或供应商锁定,从而在快速演化的产品版图中保持机动性。
IT 与数据的“分布式所有权”变得可行
在数字时代,技术与数据系统从远离业务的集中式单体与数据库,演进为贴近业务的微服务与数据产品。这一路径需要大量的软件与数据工程专业能力来设计、开发与维护底层技术与数据。进入智能体时代,业务侧员工将能够在深度专家监督下,借助智能体化AI独立创建软件资产并管理数据——自动化整个软件开发生命周期(SDLC)。早期采用者已看到至少翻倍的生产率提升;来自多元背景的员工——比如我们团队里的一位法语文学毕业生——在构建智能体工作流方面的表现不逊于软件工程师。
为了负责任地把这一变革扩大到组织层面,企业必须采用智能体化平台与架构,例如智能体化AI网络(agentic AI mesh)。这类平台提供可复用、高性能的“原子级”智能体与数据产品,并配备技术安全护栏,以防技术债或网络安全风险的累积,同时释放前所未有的民主化与创新活力。
智能体—智能体协议简化交互与集成
智能体—智能体协议正在重定义人类、智能体、IT系统与设备之间的交互。与其依赖需要大量编程与定制系统对接的传统中间件与API集成,不如让系统通过智能体与其他系统通信。把交互上移到智能体对话层(位于底层系统复杂性之上),组织就能更快、更低成本地把遗留系统、云平台,甚至无人机等机器整合进一致的工作流。更重要的是,这种方式加速试验:新的能力可以在无需数月工程投入的情况下被测试、扩展或淘汰。
动态化采购/构建策略变得关键
许多关键业务平台过去由内部自研,或通过严格的采购流程选型,并伴随多年大改造;这些系统的初衷是长期稳定,以在数十年内守住竞争力。到了智能体时代,需要更灵活的策略。大语言模型与AI产品迭代极快,锁定在单一方案或供应商上,可能数周内就过时。与此同时,组织必须筑起围墙来保护专有的组织上下文、制度性知识与非公开数据。这要求在架构上将智能体的结构、逻辑与数据,与底层供应商生态进行解耦。
如何启程(How to start the journey)
高管在讨论中最常问的问题是:“我该从哪里开始?”他们关心:在未来尚不清晰时如何制定“北极星”愿景;如何评估并升级数据、技术与治理的底座;如何在价值与可行性之间设定优先级;如何让组织在技能与心态上跟上变化;如何比竞争对手更快规模化以形成竞争优势。显而易见的风险是:试点多到“比汉莎航空航班还多”,却与价值驱动脱节;AI无处不在,却不进损益表;或最终酿成公关翻车。
结合我们的转型经验,我们认为要在智能体型组织的建设上取得竞争优势,企业应当胆大、迅速、深入。在迈向智能体AI领导者的历程中,高管需要一种不同的思维方式,以在本文提出的15个主题(见图3)上做出一致的选择与行动。
我们建议领导者围绕三种“根本性转变”来实现跨越式升级:
从线性到指数:技术以指数方式演进,而组织与运营模式通常线性演进,这会限制企业能捕获的价值上限。不要让这种事发生。领导团队需要大胆地把运营模式适配为智能体型组织——以跨职能自治的智能体团队替代职能烟囱,重设计激励与支撑流程来使变革可行,并投资必需能力。
从“技术向前”到“由未来回推”:把智能体化转型像一次软件上线那样甩给技术负责人远远不够。领导者需要想象未来的组织形态:它在AI-优先流程与人—智能体混合组织下的全部价值潜力,再反向推演从哪里动手。学习只能在实践中发生,不是读书或球场闲聊就能搞定。大胆重构一个端到端领域,会极大锻炼组织的学习肌肉。与此并行,领导者还应规划并建设超越首个“灯塔”的规模化使能要素。
从威胁到机遇:领导者可能担心智能体AI对日常运营的冲击。关键在于持续与员工沟通这项技术能带来的新可能——不仅是对组织的增长与使命,也是对他们个人职业的跃升。在技能提升(超越基础素养)以及变革管理、激励、预算、沟通、绩效管理上的超额投入,会为转型铺平道路。
具体而言,领导团队可从以下动作起步:
把智能体AI列为高层议程的重要部分;阐明CEO关于打造智能体型组织的愿景;扩充AI卓越中心(CoE);提升员工技能;并重构一到两个“灯塔”业务域,快速上线智能体流程并在真实环境中学习。
多种组织范式确实共存:89% 的组织仍处在工业时代,9% 采用了来自数字时代的敏捷或产品—平台运营模式,只有 1% 以去中心化网络方式运作。但现在是组织**尽快迈向新“智能体范式”**的时候了,否则将失去显著的竞争优势,甚至被抛在后面。
采纳速度会受到多种因素影响,包括AI模型的发展、算力供给、机器人技术进展、监管变化、社会认知与接受度,以及人类对风险与变革的胃口。尽管我们的洞见会随着AI技术在未来数月与数年的演进而持续更新,但我们确信:在这个智能体时代,适应更快、学习更快的组织将成为最早的赢家。

