大数跨境
0
0

关于Reddit,一些观感及与ChatGPT的新一轮对话(2)

关于Reddit,一些观感及与ChatGPT的新一轮对话(2) 鸣鹤睿思
2024-12-14
0

最近,一直在思考Reddit及社交平台的发展趋势,这是一件很有趣的事。我把过去近20年用过的社交平台梳理了一遍,居然有30多个!包括早年在校园流行的BBS、人人网(校园网),到后来的开心网、腾讯微博、新浪微博、微信、豆瓣、天涯社区、知乎、百度贴吧、Youtube、Facebook、B站、LinkedIn、Ins、X、Soul、无秘、雪球、抖音、小红书、快手、唱吧、Snap、陌陌、探探。。。(排名不分先后)

天啊!它们占据了我人生多少时间

我相信它们中的一些,年轻朋友都没听说过,因为它有些早已经没落、消亡,有些则一直很小众,难以出圈。我甚至注册过一款叫Blue的软件,只是因为它当时准备在美股上市,你们猜它是做什么的?现在,这些无聊中浪费的时光、都是宝贵的用户经验,成为我投资思考的起点。我不是任何社交平台的最早期用户,也不是任何平台的重度用户,这反倒可能成为一种优势,让我这个平均数的用户能以客观的心态看待它们。

社交平台领域一直在惩罚第二名,任何细分领域的第一名一旦出圈做大,第二名的生存空间将被极度压缩,取得的回报与付出的努力不成正比。即使已经做到细分领域第一名,也会面临其他商业模式平台的残酷竞争和时代大潮的狂风骤雨。比如新浪微博,巅峰时期曾经日活5亿人,大约十年前,几乎所有社会热点事件都是微博最先爆出来或者在微博上快速发酵(我当时就认为,这是它最大的风险)。因为多方面的原因,微博在近些年则快速没落,美股市值只剩下25亿美金,仅仅是巅峰时的7%。我曾经发过几千条微博,但三年前我注销了微博账号,后来偶尔匿名上去看看,索然无味,再也提不起兴致。《兰亭集序》上说“向之所欣,俯仰之间,已为陈迹,犹不能不以之兴怀。”大抵就是如此吧。

说回到Reddit,先讲下新近的一些观感,然后分享下我和ChatGPT的新一轮对话。

一、Reddit用户的评论已经进入了主流媒体视线。


Reddit用户在subreddit上的评论越来越得到主流媒体关注,也成为商家测试产品用户真实感受的一个好渠道。

前两天Fox NEWS报告了Reddit用户对Costco改版的muffins的评价。在Costco的社区有82.5万用户,很多帖子有上千条评论,这些真实的用户评价是任何商家都必须重视的。

二、Google对Reddit引流作用巨大,但用户留存度需要观察。
上篇公众号说到Google与Reddit的合作关系,现在Google搜索词句,Reddit里面的内容经常排在首页。很多新用户是因为Google搜索才知道并浏览Reddit,这一点很重要,我们再看几个实例。



三、Reddit的用户价值是否更高的问题。
平台用户的质量决定着平台变现难易程度以及潜在变现空间的上限,按照Reddit自己披露的数据,64%的用户家庭年收入超过75000美元,这是比其他平台更高的。昨天看到一份2024年美国13-17岁青少年社交媒体报告,似乎可以作为一个佐证。当然,因为Reddit主要用户还是成年人,这个数据只能作为参考。
从上面的数据上看,很有意思的是,偏民主党倾向、黑人和拉丁裔、低收入家庭的孩子更喜欢玩Tiktok、Ins 和Facebook,当然这三个标签之间存在一定线性相关性。
单看收入组别,高收入家庭的孩子几乎在所有社交媒体的使用上都比低收入家庭少,但程度区别比较大,tiktok是区别最大的,越穷越爱看短视频。 唯一例外是Reddit,高收入组别占比相对高一些。
另外,这几天跟ChatGPT学到不少东西。其中有一点特别值得注意:
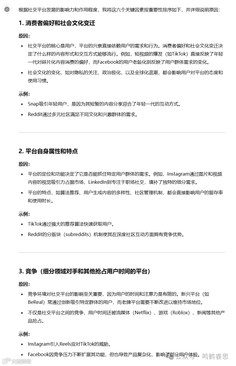
我按照重要性排序,总结了对于社交平台发展的6大关键因素。
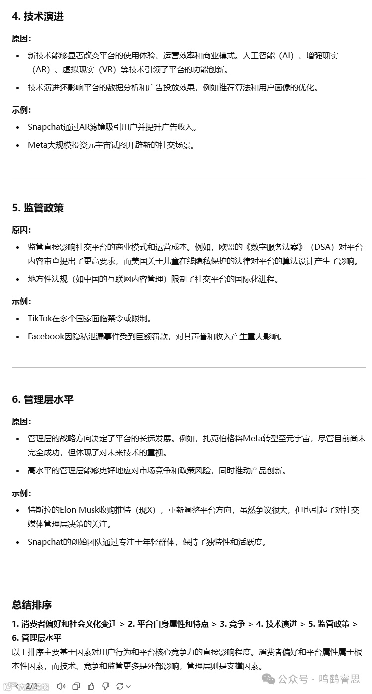
1、平台自身属性和特点;
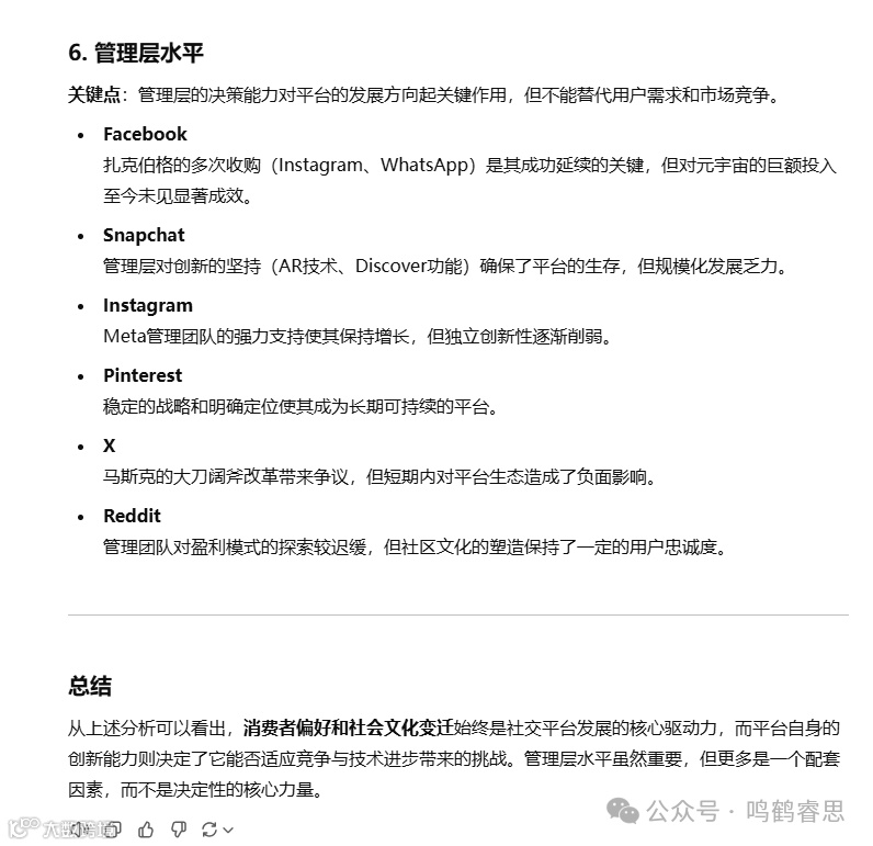
2、管理层水平;
3、竞争,来自细分领域对手,以及其他抢占用户时间的平台的竞争;
4、消费者偏好和社会文化变迁;
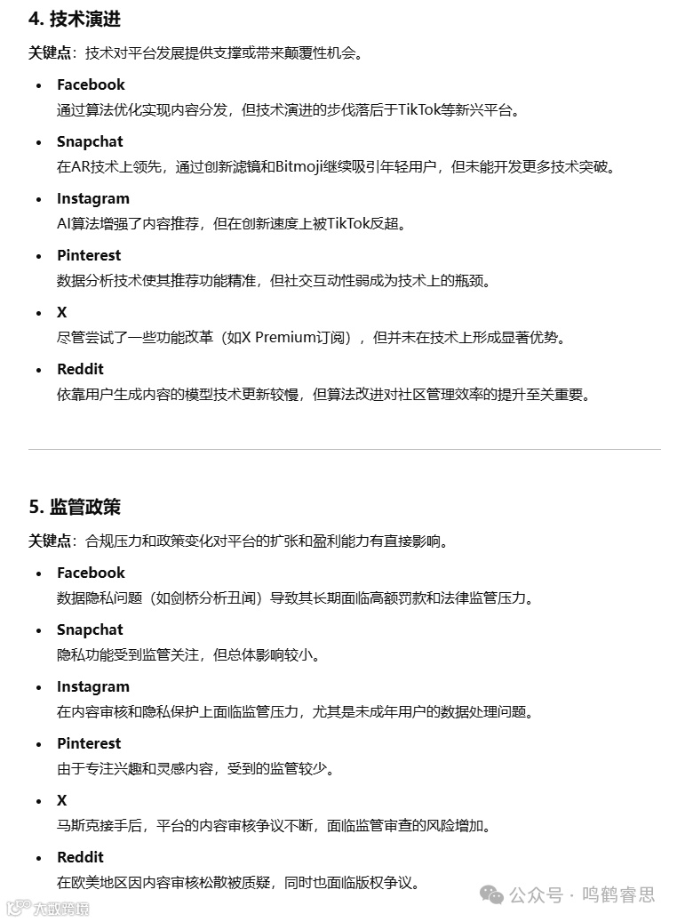
5、监管政策;
6、技术演进。
但ChatGPT的排序和我不一样,它认为4是最重要的,并有详细分析。

下面是与ChatGPT的新一轮对话:
你知道雪球么 中国的一款讨论股票的app

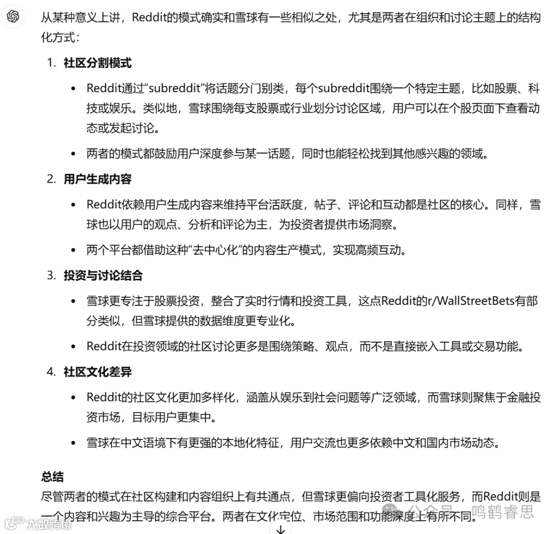
reddit 的模式不是和雪球很像,每支股票类似于一个subreddit

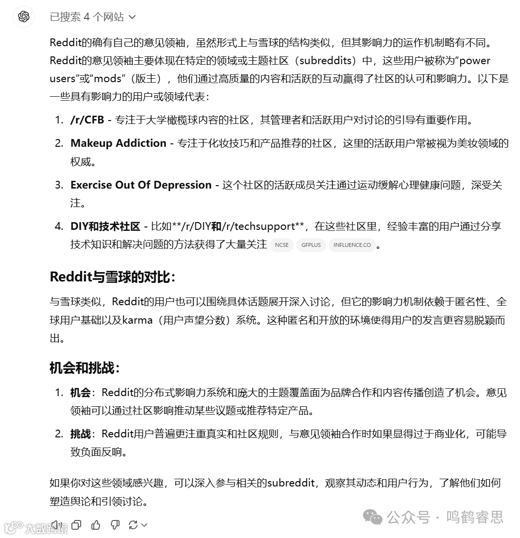
雪球培养了许多意见领袖,比如康方生物板块下面的大隐无言。reddit有意见领袖么?能不能帮我找一些各个领域的意见领袖,我去看看 

我是说reddit里面的一些个人用户,这些个人用户可能经常在某个板块下面发帖,成为意见领袖

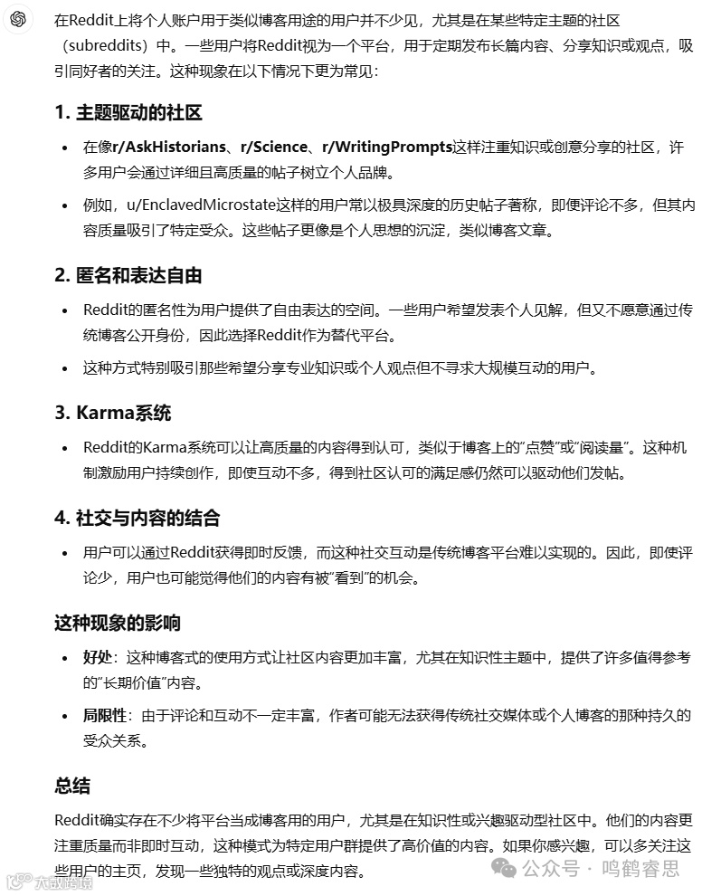
我看了u/EnclavedMicrostate 的页面,他经常发了一些历史主体的帖子,有的其实评论不多。这有点像一种个人博客。把reddit当成个人博客的用户多么?

我看u/EnclavedMicrostate 有13万karma,这在reddit上面是什么水平,有多少人超过他。另外,对于他来讲,有变现途径么 

Reddit投放广告需要与意见领袖分成么

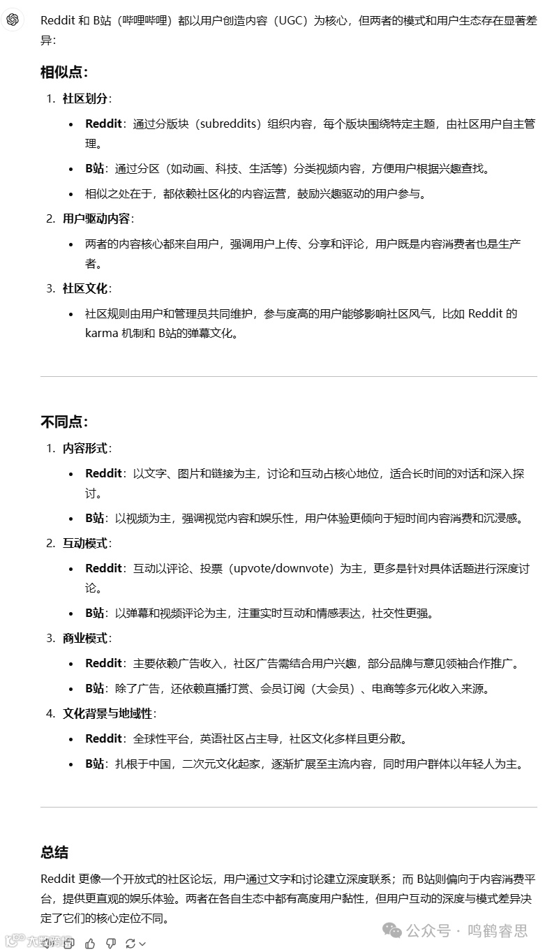
这种分社区,用户创造的模式,和B站的视频有什么异同点

最近一个月,reddit上面评论最多的帖子是哪一个 

帮我找一个这样的帖子,我去看看吧

全球范围内最类似reddit的平台是哪个

以上平台最新的活跃用户是多少

主流媒体越来越多的引用reddit用户的评论,你有发现这样的趋势么?请找一些典型案例,并把链接提供给我

是的,我希望更深入了解这些案例或查看相关文章,请告诉我,帮你找到具体的报道链接!而且最好是2024年的

我总结对于社交平台发展的6个关键因素。1、平台自身属性和特点;2、管理层水平;3、竞争,来自细分领域对手,以及其他抢占用户时间的平台的竞争;4、消费者偏好和社会文化变迁;5、监管政策;6、技术演进。请按照你认为的重要性进行排序,并详细说明为什么?

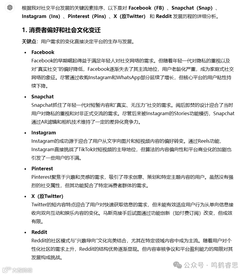
你的排序和我是有区别的。请按照你的排序,详细分析下FB Snap Ins Pins X Reddit 发展的历程

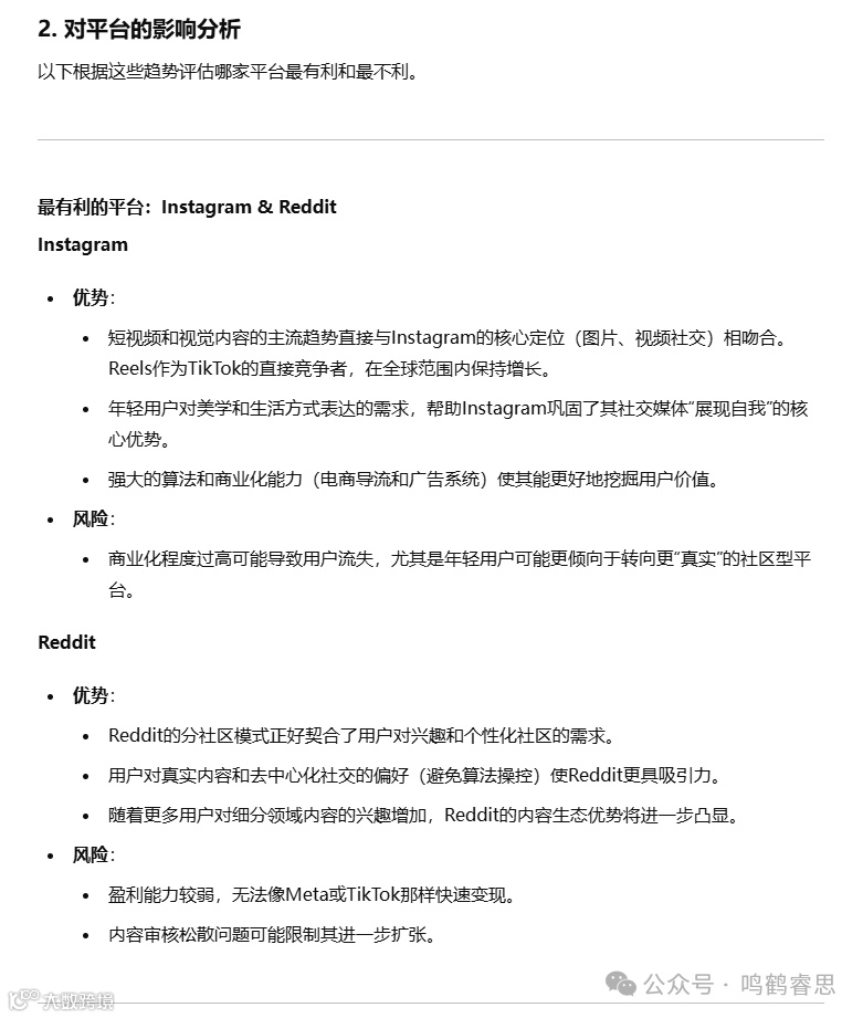
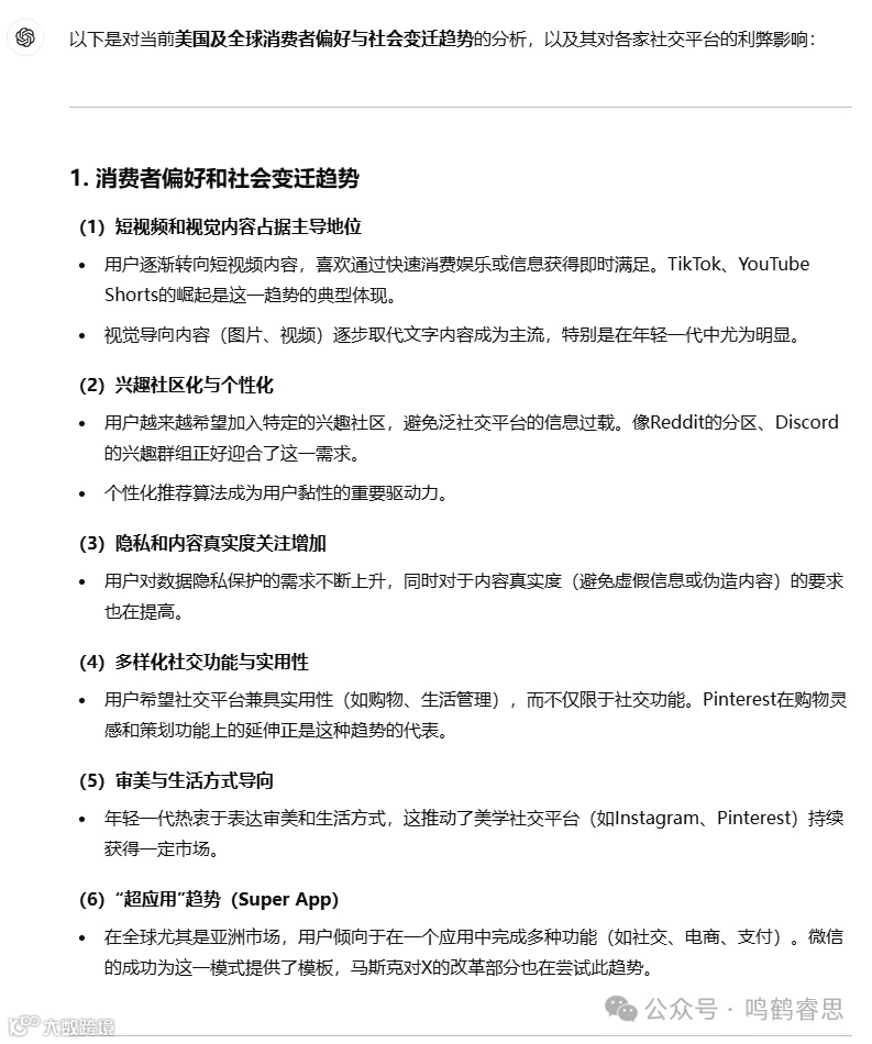
根据你上面的内容,分析下当下美国及全球的消费者偏好及社会变迁趋势,对哪家平台最有利,最哪家最不利,并说明原因

以上。
无论ChatGPT的分析是否正确,但不得不承认它有理有据,条理清晰,是个好帮手。
就说这些吧,如果对Reddit或者社交平台发展趋势感兴趣,大家可以留言讨论。

【声明】内容源于网络
0
0
鸣鹤睿思
投研笔记,聚焦趋势,全球配置,研究创造价值。重点研究领域:科技、生物医药。欢迎交流,VX:Kodiak-Bear-001
内容 225
粉丝 0
鸣鹤睿思 投研笔记,聚焦趋势,全球配置,研究创造价值。重点研究领域:科技、生物医药。欢迎交流,VX:Kodiak-Bear-001
总阅读49
粉丝0
内容225