
11月25日,重庆牵头的5省市区联盟带量采购开标,其他4个地区分别为贵州省、云南省、湖南省和广西壮族自治区,主要带量采购日常工作和具体实施由重庆市医保局承担,共涉及15个临床用量大、采购金额高且竞争较充分的品种。
此前,本次5省联盟集采在曾流出20个品种集采,后在官方采购文件中变为17个品种,去除了苯磺酸左氨氯地平、七叶皂苷钠、奥沙利铂三个品种,最终中标结果显示了15个品种,丙戊酸钠和奈达铂不见了身影。
在申报要求方面,5省联盟采购设置了两个质量层次,约定采购量按上报需求量的70%确定,采购周期为1年。具体中标结果如下:
从中标企业来看,重庆5省联盟并没有出现之前常见的中小企业为主的中标格局,而是分布比较均衡。替加环素注射剂的中标企业更是出现上周刚刚首家过评上市的豪森药业。替加环素原研厂家为辉瑞,在2019年全球销售额为1.97亿美元。而另一个值得关注的大品种雷贝拉唑钠肠溶片则看到原研企业卫材也“下场”中标。
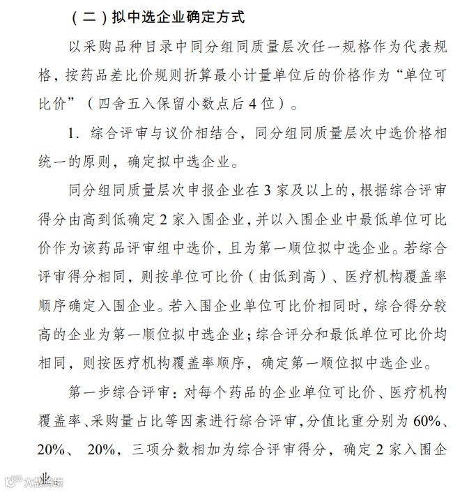
采购文件显示,重庆5省联盟集采的拟中选企业确定方式与山东省模式相近,均采取综合评审与议价相结合的模式,具体方式见下方:




点亮“在看”,好文相伴

