千斤换万金『赛季序篇』重量级选手BMI保卫战正如火如荼进行中,在追求健康的道路上,你是不是常常面临这个困惑:如何让每一餐成为「减脂燃料」而非「脂肪炸弹」??
别担心,接下来一起看看其他小伙伴是怎么越吃越瘦的~
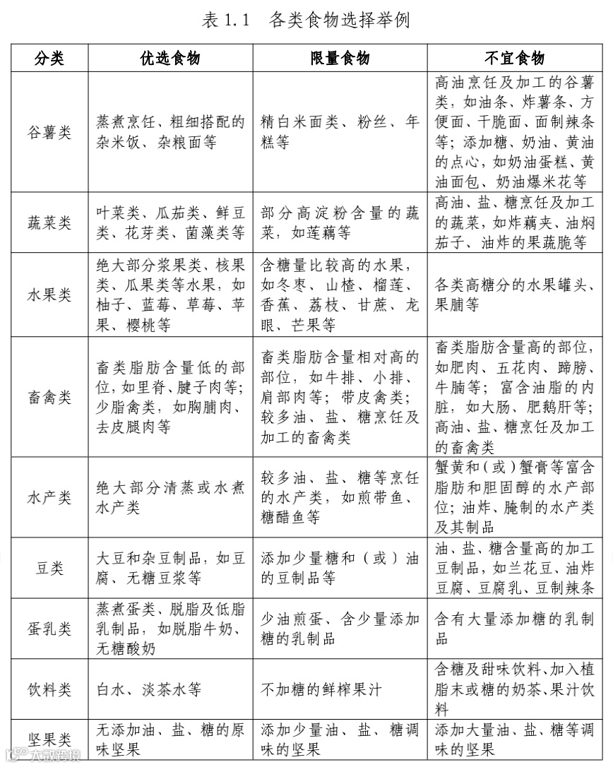
来看看小伙伴怎么吃
黎宝坤说:“强烈推荐一下晚上的超强减脂餐,就是技术中心一楼的素菜,里边有西兰花、黄瓜、豆角等都比较合适且没有很浓重的酱料。”
李鑫说:“先从饮食下手!改变饮食顺序:蔬菜+肉类+蛋白质+粗粮,个人是从2月13号开始减肥的,依靠饮食减重7斤!”
朱承彬说:“大基数的人进行减肥,不建议开始就上高强度的运动,我建议先从饮食入手,吃清淡的饭菜,比如公司的减脂餐。”
国家手把手教你快乐享“瘦”
此前,国家卫健委发布《成人肥胖食养指南(2024年版)》,手把手教你科学减重!
这些食物优先选
鼓励主食以全谷物为主,适当增加粗粮并减少精白米面摄入;
保障足量的新鲜蔬果摄入,但要减少高糖水果及高淀粉含量蔬菜的摄入;
优先选择脂肪含量低的食材,如瘦肉、去皮鸡胸肉、鱼虾等;
优先选择低脂或脱脂奶类。
这些食物要少吃
减重期间应少吃油炸食品、含糖烘焙糕点、糖果、肥肉等高能量食物(高能量食物通常是指提供400kcal/100g以上能量的食物)。
减重期间饮食要清淡,每天食盐摄入量不超过5g,烹调油不超过20~25g,添加糖的摄入量最好控制在25g以下。
减重期间应严格限制饮酒。每克酒精可产生约7kcal能量,远高于同质量的碳水化合物和蛋白质产生的能量值。
每天具体吃多少
控制总能量摄入和保持合理膳食是体重管理的关键。控制总能量摄入,可基于不同人群每天的能量需要量(如下表),推荐每日能量摄入平均降低30%~50%或降低500~1000kcal,或推荐每日能量摄入男性1200~1500kcal、女性1000~1200kcal的限能量平衡膳食。
可根据不同个体基础代谢率和身体活动相应的实际能量需要量,分别给予超重和肥胖个体85%和80%的摄入标准,以达到能量负平衡,同时能满足能量摄入高于人体基础代谢率的基本需求,帮助减重、减少体脂。
可根据身高(cm)减去105计算出理想体重(kg),再乘以能量系数15~35kcal/kg(一般卧床者15kcal/kg、轻身体活动者20~25kcal/kg、中身体活动者30kcal/kg、重身体活动者35kcal/kg),计算成人个体化的一日能量。
科学减肥,这4件事要记牢
《成人肥胖食养指南(2024年版)》建议,三大宏量营养素的供能比分别为:脂肪20%~30%、蛋白质15%~20%、碳水化合物50%~60%,推荐早中晚三餐供能比为3:4:3。
定时定量规律进餐
要做到重视早餐,不漏餐,晚餐勿过晚进食,建议在17:00~19:00进食晚餐,晚餐后不宜再进食任何食物,但可以饮水。
少吃零食,少喝饮料
不论在家还是在外就餐,都应力求做到饮食有节制、科学搭配,不暴饮暴食,控制随意进食零食、喝饮料,避免夜宵。
进餐宜细嚼慢咽
摄入同样的食物,细嚼慢咽有利于减少总食量,减缓进餐速度,可以增加饱腹感,降低饥饿感。
适当改变进餐顺序
按照“蔬菜一肉类一主食”的顺序进餐,有助于减少高能量食物的进食量。
温馨提醒
减肥要循序渐进,较为理想的减重目标应该是6个月内,减少当前体重的5%~10%,合理的减重速度为每月减2~4公斤。
祝大家都可以达成减重目标,快乐享“瘦”~

