
这篇文章很长,适合那些还没有研究过期权的人。研究过的不需要看。
期权,它属于一种非常好的衍生品工具,无论是对于现货商的套期保值,还对于投机交易者交易渠道的拓展,帮助都是非常大的。
如果你立志成为顶级的交易者的话,期权,已经到了必须要开始了解和研究的阶段了。接下来,用2个小故事,告诉你什么叫期权。

有一位王女士,她准备一年后结婚。她现在看好了一套房子,这套房子当前的标价是100万元。但是,因为她现在并不需要住进去,她的需求是在一年后。所以,她遇到了一个很纠结的问题。
这个房子,什么时候买?如果现在买的话,一旦房价到时候下跌,那么这不就是吃亏了?但是如果现在不买的话,如果房子未来涨价了怎么办?这是不是还是吃亏的?
她非常纠结。
这个时候,房地产商找到了王女士,跟她说,现在,它们这边退出了一套合约:如果王女士先支付2万元订金,那么在一年后:王女士有权按100万元购买此套房。意思就是,不管一年后价格是多少,你交2万块钱的话,你都有权利用100万买这套房子。而且,这是权利,没有义务。
如果房价一年后,跌了,你可以不用这个权利。但是不管怎么样,这2万块钱都不给退还。这个合约合适吗?我们来分析一下各种可能性。

首先第一种,房价上涨了。那么,我们约定的购买价是多少钱?是100万。我们购买的权利是无论价格是多少钱,我们都可以用100万的价格来购买这套房子。假如,现在的房价是150万元,那么,我们是否行使这个权利?我们行使。行使这个权利之后,这个当前价格150万的房子,我们仅需要100万就可以购买了。那么,我们算一下我们的盈亏是多少?
王女士支付了2万元的合约费。其次,她省了50万的购房款。而且,这份合约是可以转让的。如果她现在不想买这套房子了,还可以把这个合约卖给别人,让别人以100万的价格购买这套房子,现在转让,也可以赚50万。所以,不管王女士是行使这个权利买房子,还是转让这个合约给别人,她都可以赚50万。减去当初她付的2万合约费,那么她实际上获利了48万。
那么,第二种情况出现了。就是这个房子没涨价,或者反而跌了。
比如,一年后的房价跌到了80万。那么这个时候,王女士还要行使她可以花100万购买房子的权利吗?不会行使了。因为现在的房子你直接买才80万。为什么要用100万买呢?所以,王女士手中的那份合约,它就没有价值了。那么,王女士损失了多少?损失了2万块钱当初购买这份合约的价钱,因为现在它没有意义了。
总结而言,在这个故事中,王女士花2万块钱,购买了一个权力。这个权力可以让她在一年后,按照一个约定好的价格去购买这套房子。请注意,这是一个权力,并不是义务。到期之后,房价真的涨了,就按约定价买,或者把权利转让(赚了!), 到期之后,万一房价跌了,最多损失合约费2万。 损失有限,收益可能无限。
王女士之所以要购买这个权益是为了什么?她怕房价上涨,导致她吃亏。所以她购买这个权力,保证自己不会因为房价上涨而遭受损失。
而对于房地产商而言呢?房地产商收取2万块钱卖出一个权力。它只有卖房子的义务,没有选择的权力。它既然签订了这个合约,就在对方要行使权力的时候保证履约。到期之后,房价真的涨了,就必须按约定价卖(亏了!)。 到期之后,房价如果没涨或者跌了,由于王女士不会按照合约规定以更高的价格来买房子,所以赚了2万元合约费。
也就是说,房地产为什么卖出这个权利?是因为,房地产商觉得,房价可能不会上涨。它想要赚取2万元的合约费。只不过,这种做法获利有限,因为赚取的就是2万块钱。而亏损在理论上可能很大。因为如果它判断错误,房价最后大幅度上涨的话,它是需要去履约的。
如果大家听懂了刚才的故事,那么恭喜你,你已经懂了看涨期权的基本原理。期权听起来好像很复杂的样子,其根本,都已经包含在刚才的例子中了。你仅需要填充细节就可以了。
所谓的看涨期权, 就是一个在未来,可以以约定的价格购买的权利。我怕价格上涨,所以我花钱买一份看涨期权。就是刚才例子中的王女士。如果价格涨了,我行使这个权利,我可以省钱,如果价格跌了,那么,我顶多损失购买权利花的那点钱。
而房地产商是这个权利的出售方,他认为价格根本涨不了,所以,他卖出这个权利,赚取这个权利的价格。但是,如果价格涨了,那么他需要履行合约里规定的条款。
在刚才的合约中,有5个基本要素。

1、权利金。就是你购买这个权利需要花多少钱。故事中的价格是2万块钱。
2、合约类型。这个是看涨期权,是拥有将来以约定的价格买入的权利,价格上涨,这个期权才有行权的价值。
3、有效期。就是一年。一年过后,这个权利合约就到期失效了。有效期不可能无限长,否则权利金也不会是这么个价钱。
4、行权价格。就是我们约定好的购买价格。
5、标的资产。就是我们约定是什么东西的售价,刚才的例子,我们约定的是XX小区的房子
这5个基本要素,构成了期权的主要内容。所有的期权合约,其根本就是由这5个要素组成的。
好了,现在我们明白了看涨期权的基本原理之后,那么看跌期权就很容易理解了。
看涨期权是在未来,我可以拥有以某价格买入的权利,那么看跌期权呢?就是在未来,我拥有以某个价格卖出的权利。举个例子:
比如,现在有一位李先生。他一年后想要搬家,然后他打算把现在的房子卖掉。现在卖的话可以卖100万元。

但是,因为他一年后才会搬走,现在卖不了。所以,他有点担心,因为他觉得现在的价格很不错,一年后怕价格下跌。卖不出这么高的价钱。这个时候,一家房产中介找到了他,给他出了一份合约:
如果李先生支付2万元签订这套份合约的话,那么在一年后,他有权利,以100万的价格出售这套房子。当然,这是权利,并非义务,如果一年后房价上涨,超过了100万元,李先生可以不使用这个权利,当然,2万元也不会退还。
按照这个合约的内容,我们再来看一下未来的可能。

首先,房价下跌。因为约定的售价是100万,我们假如房价现在跌到了50万的话,那么,李先生就可以选择行使这个权利。他可以以100万的价格卖出这个房子。那么他的盈亏呢?
这个合约本身支出了2万元。但是他现在可以以100万元卖出当前价格为50万的房子,他赚了50万,同时,他也可以把这个以100万卖出房子的权利让给别人,也可以获利50万。总之,他赚了50万-2万,等于48万。
那么,假如房价没跌呢?比如,房价涨到了120万。那么,李先生就不会执行它的权利。因为房价上涨了,他可以 以120万的价格卖出自己的房子。而行权的话,只能以100万的价格卖出,所以,他就放弃了自己的权利。他的看跌期权也没有价值。那么他亏了多少钱?就是那2万块钱的权利金而已。
对于李先生而言,他花了2万元买了一个权利。买了一个在未来可以 以约定的价格卖房子的权利。只有卖房子的权利,没有卖房子的义务。到期之后,房价真的跌了,就按约定价卖出,或者把权利转让(赚了!), 到期之后,万一房价涨了,最多损失合约费。损失有限,收益理论上可能无限。
而对于房产中介而言,它收取了2万块钱卖出了一个权利。 只有履约的义务,没有选择权利。 到期之后,房价真的跌了,就必须按约定价买(亏了!) 到期之后,房价如果涨了,由于李先生不会按照合约规定以更低的价格来卖房子,所以赚了2万元合约费。 对于房产商来说,如果房价没跌,可以赚取合约费。但获利有限,亏损理论上可能很大。
李先生之所以买这个看跌合约,是因为他怕价格下跌之后,导致他的损失,所以,他花2万块钱,买了一个权利,这样,他顶多损失2万的权利金。房产中介为什么要卖出看跌期权?因为它认为,房价根本就不会下跌。它想要赚取2万元的权利金。
这就是看跌期权的基本原理。它跟看涨期权唯一的区别,就是合约本身的类型,一个是看涨的,一个是看跌。
在这个看跌合约中,依然是有5个基本要素。

权利金:2万。合约类型:这一次是看跌期权,价格下跌之后行权具有价值。有效期:依然是一年。行权价格:就是约定卖出房子的价格,依然是100万。最后,标的资产:依然是XX小区的房子。这5个基本要素,组合成为了一个基础的合约,买卖双方在此基础之上,展开交易,这就是期权的概念。
好,现在我们来正式的看一下,期权的基本概念。
什么是期权?期权是一类衍生品合约。赋予买方,买方以确定的价格在确定的到期日前购买或出售一项资产的权利。

确定的价格,就是上面例子中的100万元。在确定的到期日,就是上面例子中的1年内,这里的购买,就是看涨期权,这里的出售,就是看跌期权。最后,资产,刚才的例子是房子,那么就是房子的看涨期权和看期权。那么,如果这个资产是玉米期货呢?那么这个合约,就是玉米期权合约。那么,玉米看涨期权是什么?就是赋予买方,以确定的价格,在确定的到期日之前购买玉米期货的权利。
就是这么简单。
也就是说,期权,实际上就是期货合约权利的买卖。一份期权,分为买方和卖方。买方交权利金,购买了在未来以约定好的价格购买或者出售玉米期货的权利。卖方收权利金,出售这个权利,这就是期权交易。
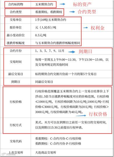
接下来我们来看一下具体的例子:我们大商所的玉米期权合约。

这个图就是大商所的玉米期权合约表。
这个表看起来内容偏多,但是实际上就是5个基本要素的规定。我们简单的去了解明白它的规定就可以了。
这里面我们要明白一个基础道理就是,大商所它只是一个交易的平台,它建立了这么一份详细的,标准化的合约提供给市场,让市场上有需求的人们来交易它。你觉得价格能够上涨,你可以尝试买入看涨期权,如果你觉得价格不能上涨,那么你可以卖出看涨期权合约赚取权利金。交易所提供的是平台,给全世界上所有的交易者来交易。我们要明白这一点,很多人理解交易所是期权的卖方,那显然是错的。交易所,根本就不参与交易。
现在,我们去看看期权的报价界面,到底是什么样子。打开软件,文华财经。找到期权报价,找到玉米期权的合约,点开。 选择具体合约。
(所有的图都可以放大)

这里,我们选择了第一个要素:标的资产。标的资产就是要交易什么期权,选择了玉米,自然就是玉米期权。
在玉米期权中,有很多玉米期货合约可以供我们选择。不同的玉米期货合约,它所对应的期权的到期日是不同的。这一点,也是我们五大要素里的第二点:到期日。
在上面的图中,我们可以清晰的在红框中看到,玉米期权1909的到期日是:2019年8月7日。这个到期日有明确的规定,玉米期权的到期日是:标的期货合约(1909)交割月前一个月(8月)的第五个工作日(7日)。当然,你不需要记住,你每打开一个期权合约,下面都是它的到期日,软件自动帮你算好了。
现在,2大基本要素已经选完。我们来看期权的报价图形:

这就是期权的T型报价图。我的两个框,是不是组成了一个T?这个图起初我们看起来可能有点晕,因为好像内容很多的样子。但是,大多数都是一些小细节,我们主要记住我们之前说过的五大类型就可以了。接下来,我们带着各位看懂这个盘面。

这个T型报价的最中间,是期权的核心,它就是五大基本要素的第三项:行权价格。所谓的行权价格,就是你行使权力时,买入或者卖出的价格。
比如图中,我们选择的是2000。是什么意思?如果你买入的是以2000行权的看涨期权的话,那么你就是拥有了在未来,以2000的价格买入玉米期货1909的权利。如果你买入的是以2000行权价的看跌期权的话,那么你就是拥有了在未来,以2000的价格卖出玉米期货1909的权利。
这就是行权价,不同的行权价格肯定价格不一样。看涨期权的话,行权价越低的期权价格越高,因为这意味着你有低价购买的权利。而看跌期权的话,行权价格越高的期权价格越高。因为你拥有了以更高的价格卖出的权利。
既然,一个行权价格,它既然可以是看涨期权的行权价,也可以是看跌期权的行权价格,所以,报价盘面直接就弄成了T型,行权在中间,那么两边是什么?

T的左边是看涨期权,用字母C来表示,而右边是看跌期权,用字母P来表示。
而每一个横行,都是一个具体的期权合约。比如我用紫色圈起来的,就是行权价是1900的看涨期权合约的具体信息。而右边的,用黄框圈起来的,就是以1840为行权价的看跌期权的具体信息。
现在,五大基本要素的第四个要素:合约类型,我们也看懂了。至此,只剩下了最后一个基本要素:权利金。也就是期权的价格。期权的价格所在位置如下图:

在这个图中,两个红色的框中就是期权的报价,软件上面的抬头是:最新。这个最新,就是期权的最新报价,也就是我们购买这个权利需要花多少钱,我们卖出这个权利可以获得多少钱。
在图中,我圈了2个例子。第一个是以1840行权的看跌期权,它的价格当前是16。这里面要注意,我们的玉米期权的报价规定是:元/吨。也就是说,这个16是一吨的价格。那么一手期权对应的是一手的玉米期货,是10吨。所以,这个权利金的价格实际上应该是160元。也就是说,你可以花160元,买一个在到期日19年8月7日之前,以1840卖出期货1909一手的权利。
那么第二个圈呢?那是一个看涨期权,行权价是2040,价格是10.5,那么意思就是,你可以花105元,买一个在19年8月7日之前,可以以2040买入一手玉米期货1909的权利。
这就是五大基本要素第五个:权利金的基本情况。
在盘面上,权利金的旁边是几个基本信息,这些我们大家做期货的都异常的熟悉,我就基本上不用讲了。

分别是:涨跌,买价,卖价,成交量,持仓量。
期权盘面的核心报价,其实就是权利金而已,一切都围绕着权利金所展开,一个权利金的价格,由两部分组成。
内在价值+时间价值。所谓的内在价值,就是你购买期权后立即执行产生的价值; 而所谓的时间价值,指期权在未来创造更多收益的可能性。
举个例子,比如下图:

行权价为1900的看涨期权,它的权利金报价是49.5。这49.5就是由内在价值和时间价值构成的。
内在价值的算法是:当前玉米期货1909合约的报价为1909(绿圈)-行权价1900=9。因为假如我们买了这个看涨期权立即行权的话,我们可以获得的收益就是9个点。剩下的,49.5-9=40.5 就是期权的时间价值,因为在8月7日到期前,玉米期货的价格完全有可能继续上涨,实现更多的盈利。这个可能性,就值40.5。
这就是期权盘面上的时间价值和内在价值。
溢价率:

就是当前玉米期货的价格要上涨多少百分比,看涨期权才能实现盈亏平衡。 或:玉米期货的价格要下跌多少百分比,看跌期权才能实现盈亏平衡。
比如,看涨期权最下面的溢价率9.38的计算方式如下:(2080+8-1909)/1909*100%=9.38%。
杠杆比率:

指把购买期货的资金用来购买期权,所提高的资金比例。 比如,看涨期权最下面的合约,杠杆比率是238.63.其计算方式就是1909/8。
最后一项,是隐含波动率。

这个数值的由来,是利用当前的期权价格,根据期权定价模型逆推出的对应的波动率。 这一项,了解一下便可。
基于此,你就可以看懂整个期权的报价页面了。其实根本没有多么复杂不是么?是时候打开软件,自己去看看了。
喜欢我,就给我一个“好看”
版权声明:和讯期货除发布期货市场行情评述、行业要点解读等原创文章外,亦致力于优秀财经文章的交流分享。部分文章推送时若未能及时与原作者取得联系并涉及版权问题,请及时联系删除。


