
来源:苏宁财富资讯
作者:赵卿 苏宁金融研究院研究员
近日,银监会发布《商业银行流动性风险管理办法(修订征求意见稿)》(以下简称“征求意见稿”),对监管细节做出进一步规定,特别是加强对中小银行以及同业业务的流动性风险管理,引发业内热议。下面来具体看一看征求意见稿的内容变化及其对银行业的影响。
征求意见稿修订了哪些内容?
本次征求意见稿的修订内容主要包括三方面:
一是在流动性风险监管指标中,新引入三个量化指标;
二是进一步完善流动性风险监测指标;
三是加强对中小商业银行流动性管理,并细化同业业务监管、监管频率等。
下面就这三方面修订内容,具体做一个解析:
第一,流动性风险监管指标新引入净稳定资金比例、优质流动性资产充足率和流动性匹配率三个量化指标。
根据商业银行资产规模不同进行划分,资产规模在2000亿元(含)以上的银行,需持续达到流动性覆盖率、净稳定资金比例、流动性比例和流动性匹配率的最低监管标准;资产规模在2000亿元以下的银行,需持续达到优质流动性资产充足率、流动性比例和流动性匹配率的最低监管标准。
具体来看这三个新增指标:
净稳定资金比例=可用的稳定资金/所需的稳定资金,监管要求不低于100%。新增这个指标主要是考察银行是否具有稳定资金来源,以满足各类资产和表外风险敞口对稳定资金的需求。
优质流动性资产充足率=优质流动性资产/短期现金净流出,监管要求为不低于100%。新增该指标旨在确保商业银行能够保持充足的、无变现障碍的优质流动性资产,在压力情况下,银行可通过变现这些资产来满足未来30天内的流动性需求。
流动性匹配率=加权资金来源/加权资金运用,监管要求为不低于100%。新增该指标是为了衡量商业银行主要资产与负债的期限配置结构,引导商业银行合理配置长期稳定负债、高流动性或短期资产,避免过度依赖短期资金支持长期业务发展,提高流动性风险抵御能力。

第二,进一步完善流动性风险监测指标。
关于监测指标,监管并没有规定具体的达标标准,但会进行比较,当发生较大偏离时,“应当及时了解原因并分析其反映出的商业银行风险变化,必要时进行风险提示或要求商业银行采取相关措施。”同时,在征求意见稿中提到“商业银行应当将流动性风险监测指标全部纳入内部流动性风险管理框架,及时监测指标变化并定期向银行业监督管理机构报告。”
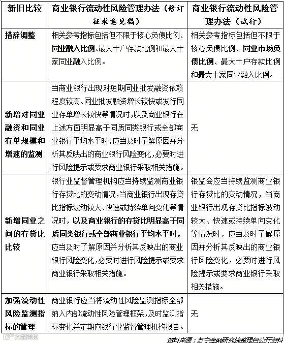
值得注意的是,关于监测指标,同业融入资金的计算口径扩大,从“同业市场负债比例”变为“同业融入比例”,其中,同业市场负债比例=(同业拆借+同业存放+卖出回购款项)/总负债×100%,同业融入比例=(同业拆放+同业存放+卖出回购+委托方同业代付+发行同业存单-结算性同业存款)/总负债×100%。在计算口径中,特别新增了同业存单的发行规模,同时对结算性同业存款和非结算性同业存款进行了区分,这里的调整也是与MPA考核中,将同业存单纳入同业负债考核相一致的。

第三,扩大流动性管理覆盖银行的范围,加强同业、日间流动性管理等监管。
对于本办法适用银行的范围,征求意见稿中新增“政策性银行及国家开发银行”,同时,通过新增流动性风险监管指标,加强对资产规模小于2000亿的商业银行的流动性风险管理。
对于同业业务,一是加强对不同期限同业批发融资的限额管理,“应至少区分1个月以下、1个月至3个月、3个月至6个月、6个月至1年、1年以上等多个期限,分别设定限额”;二是加强同业业务流动性风险管理,特别是要强化同业资产和负债期限错配管理。

银行业将发生哪些变化?
通过比较征求意见稿中的变化,对银行最大的影响是通过监管指标间接影响资产负债结构,同时,对中小银行的影响相对更大。
一方面,新增流动性匹配率指标,重存贷,抑同业。流动性匹配率是加权资金来源与加权资金运用的比值,根据征求意见稿中的《流动性匹配率项目表》,对传统存贷款业务以及同业业务分别赋予了不同的折算率,资金来源项下折算率越高,对流动性覆盖率越强;资金运用项下折算率越低,对流动性资金覆盖的要求就越低。可以看到,在资金来源项下,不同期限下存款的折算率明显高于同业融入资金来源;在资金运用项下,不同期限贷款的折算率也明显低于同业资产或投资。
所以,银行为了达标,会相应调整资产负债结构,提高传统存贷业务的占比,对于一般性存款等稳定性负债的需求加大,各家银行对存款的争夺将会更加激烈。同时,同业业务的期限结构会面临调整,加大同业负债和同业存单的久期。值得注意的是,因为流动性匹配率是所有商业银行都需要达标的监管指标,中小银行中同业业务占比较高的银行,资产负债结构调整压力相对会更大。

另一方面,债券投资未纳入流动性匹配率项目表中,后期银行或提高债券配置比例来缩小分母。根据《流动性匹配率项目表》,“其他投资”是指债券投资、股票投资外的表内投资,包括但不限于特定目的载体投资,对应的主要是银行同业理财和同业投资业务,所以,银行未来资产运用,会相应减少非标资产的投资,增加标准化债券的投资,以提高资产的流动性。

