都说有钱能使鬼推磨
甚至磨推鬼都行
然而在这座城市
有些人想买房,光有钱还不行
还得要有文化
这个城市就是大南京
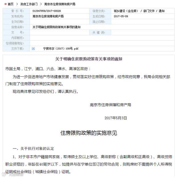
南京市住房保障和房产局官网发布《关于明确住房限购政策有关事项的通知》(以下简称《通知》),其中明确,对于非南京市户籍居民家庭,凡是取得硕士及以上学位、高级职称(含副高级和正高级)、高级技师职业资格的,年龄在40周岁以下,如提供与在宁单位签订的劳动合同,在江宁、浦口、六合、溧水和高淳五个区购房则不需要提供社保证明。

其实,看到这个消息
小编到是很淡定
毕竟两样我都没有
就不知道那些有钱但学历不够
或者学历达标但是资金不足的人
是什么样的心情
有统计资料显示,自去年“9.30”以来,中国超55个城市发布了各种相关房地产调控政策160余次,楼市调控层层加码后进入限购、限贷、限价、限售的“四限时代”。
以南京为例,去年9月,南京时隔两年重启限购,明确在南京主城区范围内,已拥有1套及以上住房的非本市户籍居民家庭,不得再新购新建商品住房和二手住房;拥有2套及以上住房的本市户籍居民家庭,不得再新购新建商品住房。

此后,南京又数次提升限购要求,直到今年3月15日,南京将高淳、溧水、六合纳入限购范围,并暂停向已拥有1套及以上住房的非南京市户籍的家庭出售新房或二手房。
同时还规定非本市户籍居民家庭申请购买首套住房时,应提供自购房之日起前3年内在南京累计缴纳2年及以上个人所得税证明或社会保险(城镇社会保险)证明,非本市户籍居民家庭不得通过补缴个人所得税或社会保险购买住房。

几波限购政策陆续出台,被许多网友称为南京史上最严限购政策,也有专业人士分析认为,社保条件的提升很可能会误伤一部分买房群体,但相关部门的出发点是为了抑制投资性买房需求,为了南京楼市的健康发展保驾护航。
因此,这次南京对硕士以上学历人士放宽购房条件,也是近几个月来首次放宽购房政策,是针对3月15日外地人限购条件“一刀斩”的分化,对高端人才降低了“准入门槛”。

其实,在接二连三的限购之后,南京楼市的交易量已经出现明显下滑。根据易居研究院的监测数据显示,在去年9月份进入调控之后,2016年10月份到2017年4月份的月成交量就一直徘徊在31万方至74万方之间,与去年最高峰时175万方的成交量相去甚远。

而在北京等其他城市,由于陆续出台限购政策,近来房屋成交量也持续下滑。据北京市住建委数据,4月北京二手房住宅共完成网签16902套,环比减少35%,同比减少36%。
成交量锐减,也导致了相关服务行业的萎靡。例如在北京,包括链家、房天下、我爱我家这类中大型中介企业都陆续关闭了一些环北京楼市的门店。其中链家就表示,已经开始逐步关停300家在京门店,共100个区,每区关3家,等政策宽松了会再开。

成交量下降,市场萎靡,那么房价是否也该相应的降一降呢?
现实不想和你说话,并向你泼了一瓢冷水
当下的买卖双方还在博弈过程中,除个别置换客户急售降价外,大部分价格处于平稳状态。市场的价格波动主要体现了前期高报价项目,回归正常。市场也从过去的完全卖方市场回归到现在的逐渐出现买方市场迹象。当然,房价一定程度的下调也未必就不可能。

而对于投资者来说,还是要先做好准备,等待最佳出手时机。不管是做知识储备,还是资金储备。
苏宁理财推出“月添利”产品,预期年化收益率为4.58%,产品周期仅为30天,方便灵活。更重要的是,每天都能看到自己的收益,感受到理财带来的甜果。

了解更多,还请点击左下角阅读原文

