搜索
首页
大数快讯
大数活动
服务超市
文章专题
出海平台
流量密码
出海蓝图
产业赛道
物流仓储
跨境支付
选品策略
实操手册
报告
跨企查
百科
导航
知识体系
工具箱
更多
找货源
跨境招聘
DeepSeek
首页
>
海风管桩对用钢需求拉动的测算
>
0
0
海风管桩对用钢需求拉动的测算
和讯期货
2023-05-08
2
导读:自俄乌地缘事件以来,能源安全成为全球各国战略布局的焦点之一。我国作为主要能源进口国,同样在积极发展更加自主可
自俄乌地缘事件以来,能源安全成为全球各国战略布局的焦点之一。我国作为主要能源进口国,同样在积极发展更加自主可控的新能源供能体系。2030碳达峰、2060碳中和不仅是对环境保护做出的承诺,同样是保证我国能源安全的道标。海上风电是推进我国新能源替代的重点手段之一。
海风桩基是用钢大户,同时也是近年来钢材消费的增量部分。海上风电管桩单根直径可达10米左右,
长度
85米以上,重量1500-3000吨不等。海上风电的基础管桩是海风发电机组最关键的结构之一,直接决定了机组运行的稳定性和可靠性。目前国内外应用的海上风电管桩从结构形式上主要分为桩基式、导管架式以及漂浮式(漂浮式目前技术并不成熟,因成本较高以及缺乏安装经验导致其在浅海区域不具备经济优势)。取决于地质、机型以及水深等因素,管桩占海风机组投资成本约20-30%。单机桩基用钢量同样存在较大浮动。根据广东省沿海风电项目数据,单桩基用钢量大约在2400吨-3000吨左右浮动(单机容量在5.5-10MW之间)。大体上在近海区域,单机容量每增加1MW,相应每台风机的桩基用量增加200吨(假设项目水深不变);水深每增加20米,相应桩基用量增加300吨(假设单机容量不变)。
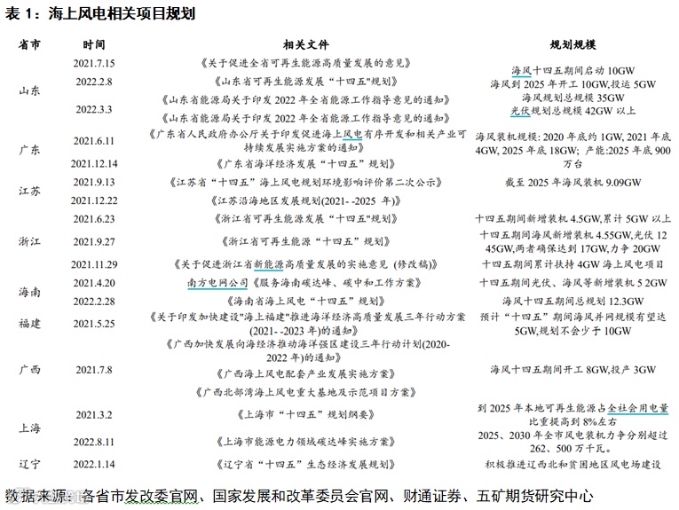
根据能源局统计测算,我国风电、光电和核电的合计发电量在2030年占比将超过26%(2022年数据我国风电、光电、核电发电量占比分别为8.2%、5%和2.7%,合计约为15.9%)。2022年6月印发的《“十四五”可再生能源发展规划》中明确了我国至2025年的新能源的开发建设路径,共包括11类共40个重点项目及方向。海上风电的开发与利用独占其中一大类,其建设重点分为“海上风电基地集群”、“深远海海上风电平价示范”、“海上能源到示范”以及“海上风电与海洋油气田深度融合发展示范”等四大项。其中“海上风电基地集群”项目重点包括推动山东半岛、长三角、闽南、粤东、北部湾等千万千瓦级海上风电基地集群开发建设;在广东、广西、福建、山东、江苏、浙江、
上海
等区域,推动一批百万千瓦级深远海海上风电示范工程;在山东半岛、长三角、闽南、粤东和北部湾等重点风电基地内或附近配套建设海上能源岛示范工程等。从能源供应的
角度
,《发展规划》中进一步提出我国2030年风光装机总量超过1200GW这一目标。而作为响应,各省市规划拟2025年投运海上风电60GW,年均预计装机量超10GW(远超2020年以前不足年均3GW的水平)。
从短期节奏上看,2023年我国海风装机量或将迎来井喷。根据北极星风力发电网不完全统计,我国2022年海上风电公开招标规模约为18GW(含框架协议则约为25GW),但装机量仅为5.15GW。招标量与装机量之间的剪刀差扩大至较高水平。按照正常情况下海上风电建设周期约为2年计算,在没有新增招标量的情况下,预计2023年需要履行的合约建设量约为12GW(较2022年预期装机量同比增加100%以上,但略低于2021年“抢装”水平)。招投标方面,截止至2023年3月数据,海上风电招标数据略有下降。根据统计,国内2023年一季度风电总招标量19.86GW,同比增加2.80%;其中海风招标2.75GW,同比下降37.50%。但考虑海风项目目前还未实现全国范围内的平价,建设成本仍在持续降低(技术革新、产能释放以及钢价下跌多重因素共振),我们对2023年海上风电招标规模持乐观态度。同时考虑政府对于新能源发展的规划路径,判断2023年海风招标量将大概率与2022年保持基本持平。整体对于我国2023年海上风电装机量的判断为12-14GW。
海外海上风电装机的增量主要来源于
欧洲
。以俄乌事件的爆发为节点,欧洲对于能源安全的担忧达到顶峰。北欧七国于同年8月的波罗的海能源安全峰会中达成一致并宣布北欧的海上风力发电量将在未来7年内增加7倍以摆脱对
俄罗斯
的能源依赖。此外,欧洲多国同样陆续提速海风规划装机量。欧洲
时间
2023年4月24日,9个欧洲国家签署了奥斯坦德宣言,旨在到2030年联合建设至少120GW的海上风电。根据GWEC测算,预计2022-31年间欧洲海风新增装机总计将达141GW,带来的年均海风增量新增装机达20GW。
总体而言预期未来5年间,仅我国以及欧洲的海上风电项目规划就将带来每年接近35GW的海风装机增量。按照每1MW用钢量200吨测算(主要为中厚板),则至2025年海上风电为我国带来的年均中厚板用钢增量应超过250万吨。以钢联统计的2022年中厚板消费量(约7250万吨)计算,仅国内海风项目就能带来约为3%的中厚板用钢增量。而除内销外,出口需求同样旺盛。因海外海风管桩供需失衡,目前全球范围内暂无针对海上风电管桩的反倾销限制,目前是比较黄金的出口窗口期。从中厚板消费的季节性图中可以看到,进入2023年后我国中厚板消费量显著高于历史同期水准,至今累计同比增长约9%。
整体而言我们判断海上风电装机量在2023年存在井喷式的增长,且在未来3-5年间也将提供年均3-5%的中厚板需求增量。但从整体体量来看,风电管桩对于钢材消费的拉动效应较小,难以填补因建筑行业景气度萎靡导致的钢材过剩。
来源:五矿期货
版权
声明:和讯期货除发布期货市场行情评述、行业要点解读等原创文章外,亦致力于优秀财经文章的交流分享。部分文章推送时若未能及时与原作者取得联系并涉及版权问题,请及时联系删除。
【声明】内容源于网络
0
0
和讯期货
期货行业风起云涌,期市行情瞬息万变。每日新鲜期货资讯,内外盘即时行情,尽在中国专业门户和讯网期货。
内容
13102
粉丝
0
关注
在线咨询
和讯期货
期货行业风起云涌,期市行情瞬息万变。每日新鲜期货资讯,内外盘即时行情,尽在中国专业门户和讯网期货。
总阅读
2
粉丝
0
内容
13.1k
在线咨询
关注