熟悉国内房产交易,特别是熟悉一手房交易的朋友,对“认筹”这个词一定不会陌生,殊不知在海外置业领域,尤其有一些热门的海外置业国家,有些公寓项目也会采用“认筹”这种时下较为流行的营销方式。那么,房地产行业的“认筹”到底是怎么个玩法?其中又隐含了哪些深意?海外置业过程中所涉及的“认筹”又与国内的有何区别呢?今天就让小编给大家好好科普一番。
什么是认筹?
“认筹”一词,最初的灵感来源于中国香港。总所周知,香港地狭人稠,房地产交易市场异常火爆,开发商为了提前回笼资金,缓解资金压力,在房屋正式销售之前进行“买房认筹”的营销活动。认筹时,购房者都会交一笔认筹金,开发商就可以用这笔款项来缓解资金压力。
中国内地这边,最初是由一个深圳开发商从香港同行处 “引进”,不过淮橘为枳,“认筹”来到内地之后,却正以另外一种形态流行开来。如今内地的“认筹”更多的是被理解为购房者向房地产开发商表现出更多的购房诚意的行为,这个诚意需要通过缴纳认筹金来体现。在缴纳认筹金后,购房者可以获得房屋的优先购买权,并在房价上享受一定程度的优惠。
为什么要认筹?
什么样的项目才会需要认筹?
起初,国内的认筹行为通常是房地产开发商为销售楼盘而推出的一种营销策略,房地产开发商在认筹期间提前锁定部分意向客户,开盘时就不愁没有客户买房。如果积蓄的客户意向好,可能开盘当天就能清盘。
目前,国内房地产市场(一手房)特别是以上海为代表的一线城市成交活跃,一些地段较好或性价比较高的项目根本不愁没有优质的购房客户。所以近些年“认筹”也悄然变成“买房预约”、“买房资格”或是“买房意愿”的认证,往往只有那些“已认筹”的购房者才能参与摇号选房,一旦开盘往往都是当天售罄,没有认筹的购房者只能望房兴叹。
从这个演变的过程中我们不难发现,抛开过度宣传以及饥饿营销不谈,只有真正的好房、极具性价比、普遍获得购房者认可的房产,为了维持相对的公平性才需要进行买房认筹。
海外置业亦是如此。
某些热门的海外置业国家或城市,例如泰国首都曼谷,因其城市发展前景乐观、总价较低、税费结构简单、租金收益率较高等优势吸引了全世界房产投资者的目光,许多性价比较高的楼盘开盘当天日清的状况也时有发生。
海外置业还有一个特性,即海外购房者一般不太可能亲往项目所在地参与开盘活动,落后一筹往往也就意味着无房可选。所以某些知名开发商为了照顾全球买家以及保障公开销售时的公平性,通常在一些热门的项目开盘前设置公开认筹期,购房者只需缴付一定的“认筹金”即可提前获得认筹号,有认筹号的买家即便远在海外,也可在开盘当天根据认筹号的顺序在互联网上进行在线选房。
海外置业项目认筹有什么好处?
首先,认筹者可以提前锁定选房的机会与顺序。与国内楼盘开盘当天所有认筹者统一摇号选房不同,海外项目开盘当天一般是根据认筹号的先后顺序进行选房,通常是每1个小时左右开放5-10组认筹号同时选房,以此类推,直至所有认筹号选房结束为止。也就是越早认筹、认筹号越靠前、越是可以优先挑选心仪的楼层和户型。
其次,海外认筹时所缴付的“认筹金”可以无条件退款。海外认筹一般需要支付1万元人民币左右的认筹金,在缴纳“认筹金”后,购房者可以获得优先选房的权益,并在房价上享受一定程度的优惠。等到楼盘正式开盘销售时,“认筹”的购房者再以“优先选择”的顺序选房,选中心仪的户型后与开发商签订正式的房屋买卖合同。如果购房者没有选中理想的房屋,或中途因各种原因不愿购买,开发商则会将“认筹金”如数退还给购房者。
泰国售楼处在线选房
简单来说,海外认筹的好处就在于购房者先行缴付一定的认筹金,就可以提前锁定购房资格、获得优先选房权、有充分的考虑时间、正式签约购房时还能获得一定的优惠折扣,中途不想买了也可以随时要求退回认筹金。
认筹流程是怎样的?
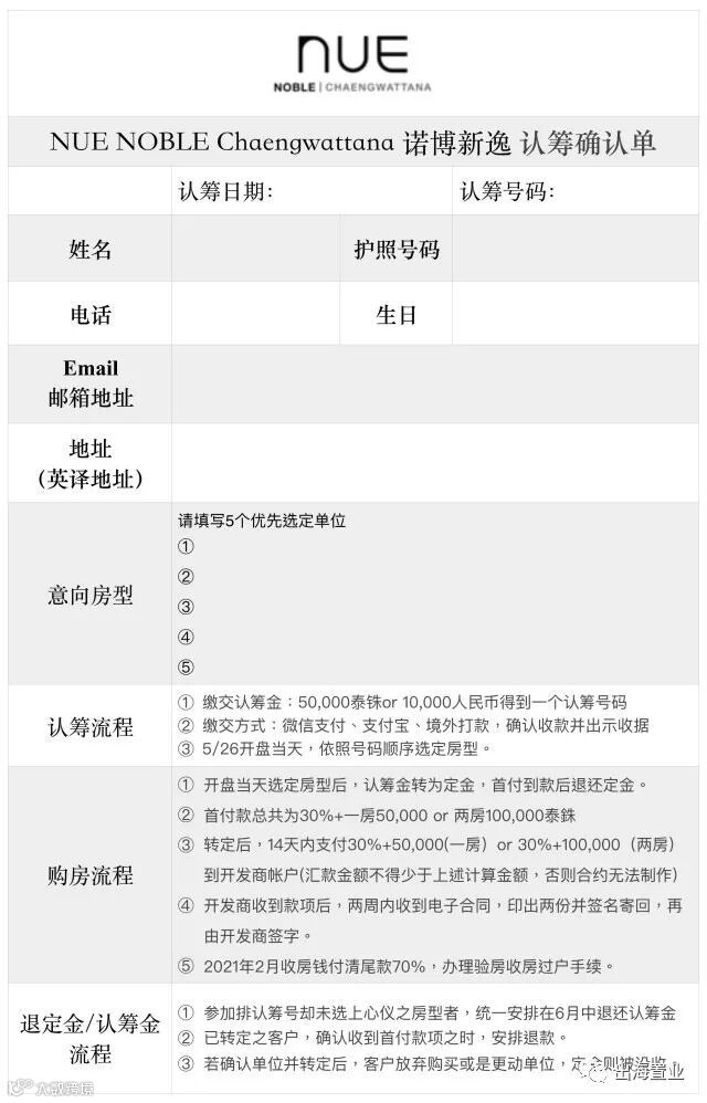
1、填写认筹确认单
购房者需提供姓名、电话、护照号码、出生年月、E-MAIL地址、住址(英译)等信息,并签署《认筹确认单》。
2、缴付认筹金
购房者通过微信支付、支付宝、银行转账等方式缴付认筹金,开发商或代理机构确认款项到账后向购房者开具相应的票据。
3、领取认筹序号
开发商或代理机构依据认筹金缴付的先后顺序向购房者提供发放认筹号。
4、开盘当天根据认筹号的先后顺序依次选房
海外项目开盘当天一般可通过互联网进行在线选房,购房者可在代理机构的协助下依据认筹号的先后顺序依次选房。
5、 认筹金转订金或退还认筹金
选定心仪的房源后,认筹金自动转换为购房订金,在购房者与开发商签署正式的购房合同且首付款到账后,退还定金。参加选房但未选中心仪户型或中途放弃选房者,认筹金将统一退回至购房者的指定账户中。
认筹确认单样刊
好了,关于认筹以及认筹金的相关说明今天就先讲到这儿,希望对各位读者老爷了解海外认筹这件事有所帮助。不过小编还需要提醒一句,海外认筹方式以及流程等细节问题因不同国家、不同项目、不同开发商之间存在一定的差异,本文未能尽述,如果你还想了解更多有关于海外认筹的事宜,可以拨打我们的出海热线:400-883-5552咨询,我们将在线为您答疑解惑。
海外置业房贷计算不求人
购房成本、贷款利率、持有成本
只需一键,轻松搞定
海外置业有风险,入市需谨慎
项目价格有效期自本文发布之日起一个月内

