搜索
首页
大数快讯
大数活动
服务超市
文章专题
出海平台
流量密码
出海蓝图
产业赛道
物流仓储
跨境支付
选品策略
实操手册
报告
跨企查
百科
导航
知识体系
工具箱
更多
找货源
跨境招聘
DeepSeek
首页
>
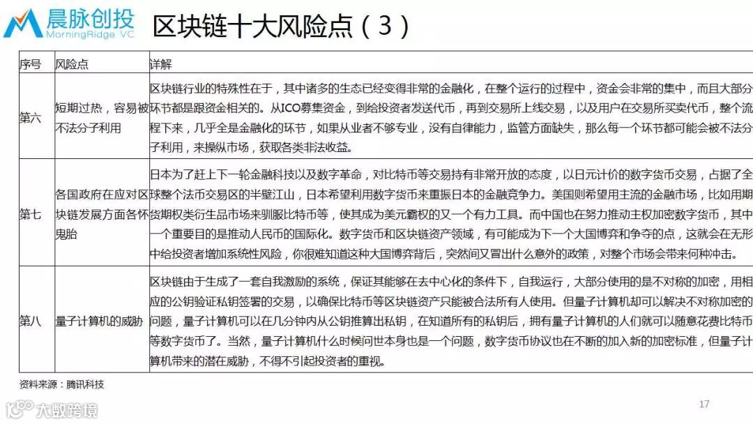
如果不知道这十点,劝你别玩区块链
>
0
0
如果不知道这十点,劝你别玩区块链
橙空间iOrangeSpace
2018-02-14
0
导读:区块链技术不可不知的十个风险点都在这里了。
【晨脉洞察第6期】
以下文件由晨脉创投整理发布,如需原文请联系BP
邮箱
:bp@morningridge.cn
【声明】内容源于网络
0
0
橙空间iOrangeSpace
隶属于锐嘉科控股的投资孵化板块,致力于构建绿色、智能、创新的创业生态系统。为创业者提供办公空间、政策咨询、融资对接、技术支持、创业辅导等一站式创新创业服务。孵化“智能+”行业应用创业项目,践行“智能+”的创新生活体验。
内容
296
粉丝
0
关注
在线咨询
橙空间iOrangeSpace
隶属于锐嘉科控股的投资孵化板块,致力于构建绿色、智能、创新的创业生态系统。为创业者提供办公空间、政策咨询、融资对接、技术支持、创业辅导等一站式创新创业服务。孵化“智能+”行业应用创业项目,践行“智能+”的创新生活体验。
总阅读
174
粉丝
0
内容
296
在线咨询
关注