现状与挑战
随着并网逆变、快充、功率因数校正等应用对效率和实时性的要求日益严格,传统软件仿真与手工移植到硬件的流程已经难以满足工程迭代需求。常见痛点包括:
模型与硬件不一致(器件压降/死区/互锁等细节)导致仿真与实测偏差
仿真精度与速度的折中(想要高精度就需要牺牲一部分仿真速度)
手工从控制算法到HDL的移植耗时且易错。
GCKontrol的优势恰恰在于它把建模、等效器件处理与自动V代码生成结合起来,能有效缓解这些问题。
解决方案
本次测试的核心目标是构建一个基于FPGA的硬件在环(HIL)测试环境,以验证电机控制器的功能与性能。解决方案的核心流程如下:
建模
在GCKontrol中构建一个高精度的LLC谐振变换器被控对象模型,该模型包含开关器件非线性、谐振动态特性及变压器隔离等细节。
仿真验证
在GCKontrol环境中进行离线仿真,获取系统在多种工况下的参考响应,确立行为的“黄金标准”。
代码生成
利用GCKontrol的自动化代码生成功能,将经过验证的模型直接转换为可综合、低延迟的Verilog代码。
FPGA部署与测试
将生成的Verilog代码部署到FPGA目标板上,使其作为虚拟被控对象运行。让真实的电机控制器发出的PWM信号驱动该虚拟对象,并将虚拟对象生成的状态信号(如电流、电压)反馈回DUT,形成闭环HIL测试。
一致性验证
精确比对FPGA虚拟对象的输出与GCKontrol参考模型的输出,从功能正确性和数值精度两个维度,全面验证自动代码生成的保真度与HIL测试的可靠性。
最终,通过该方案实现控制器开发与前端验证的“软硬件解耦”,在不依赖真实电机和功率电路的前提下,完成对控制算法的全面、安全、高效的测试。
GCKontrol工具建模优势
GCKontrol软件在从模型构建到硬件实现的完整开发流程中,展现出强大的工程优势,具体体现在以下几个方面:
01
高精度、高细节建模能力
GCKontrol提供了直观的图形化建模界面和丰富的器件与控制库,使用户能够快速搭建包含非线性特性的精确系统模型。在本案例中,其优势具体表现为:
支持图形化建模+丰富器件库,能精细表达非线性器件,并根据电流方向与开关状态动态计算,避免理想开关带来的仿真偏差。
支持直接输入微分方程(例如LLC方程)并以小步长(示例:50 ns)离散化,准确捕捉高频动态,满足高可靠性HIL测试需求。
02
高效的自动化代码生成
GCKontrol的核心价值在于实现了从已验证的算法模型到硬件代码的一键式自动化无缝转换。
可靠的自动代码生成:工具能自动将图形化模型及数学方程转换为可综合的、高质量的Verilog代码。这一过程彻底杜绝了手动编写HDL代码可能引入的逻辑错误与编码耗时问题,保证了模型与硬件行为的高度一致性。
自动处理时序同步、浮点→定点量化等实现细节;生成逻辑紧凑,满足实时性与资源约束。
案例
LLC谐振变换器的建模、仿真与V代码生成
01
LLC变换器由四个模块组成:功率开关、谐振腔、变压器和二极管整流器。
功率开关:通常由一对MOSFET(S1和S2)组成,构成半桥或全桥电路。它们以高频交替导通和关断,将输入的直流电压(VIN)切割成高频方波电压。
谐振腔:这是LLC电路的“灵魂”所在,由谐振电感 (Lr)、谐振电容 (Cr) 和变压器的励磁电感 (Lm) 共同构成。
变压器:实现原边和副边的电气隔离,同时根据匝比(n:1)进行电压的升压或降压。
二极管整流器:将变压器副边输出的高频交流电整流成稳定的直流电压,供给负载。
下图是通过GCKontrol搭建的LLC电路:
LLC 谐振变换器模型架构
Sub1_LLC电路拓扑:负责模拟功率开关部分,即主动开关桥臂和其非线性行为,以及模拟了二极管的电气特性。
Sub2_谐振电路:负责模拟能量传输与滤波部分,即谐振腔、变压器和输出整流。
02
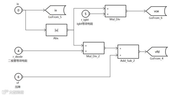
根据控制器发出的PWM门极驱动信号(Hs, Ls)、直流母线电压(vp)以及谐振腔电流方向(ix),精确计算半桥中点对地电压(va, vb),从而生成驱动LLC谐振网络的差分电压vab。
输入:
Hs/Ls:高/低压侧开关管的门极驱动PWM信号(来自控制器的驱动信号,控制S1、S2的导通与关断);
Vp:读入直流母线电压(施加在半桥上的输入电源电压);
Ix:测取或从 Sub2 反馈电流(流经半桥中点、电感Lr的电流)
内部逻辑:
该模块的内部实现了我们之前讨论的精密状态机逻辑。它根据 Hs/Ls的状态和电流方向,精确计算中点电压。它并非理想开关,而是包含了开关管压降(Vce)和二极管压降(Vfd)的非理想特性,因此其输出的 vab波形幅度和细节与真实硬件测试结果高度吻合。
输出:
Vab:对应实际电路中半桥中点产生的高频差分电压。这是一个幅值在0V到Vp之间变化的方波,是激励整个LLC谐振网络的源。
功率开关模型
vfd:
代表了二极管的核心电气特性。当一个真实二极管导通时,其两端电压并非理想零,而是一个相对稳定的值,vfd精确地模拟了这一现象。
二极管等效
03
此模块是谐振腔(Lr,Cr)、变压器(Lm)和输出整流滤波电路的集中体现。它接收前级产生的方波电压vab,并输出系统的各种状态变量。
输入 vab:
接收来自Sub1的高频方波电压激励。该电压施加在由Lr、Cr和Lm构成的谐振网络两端。
模型构建如下:
谐振腔模型
04
在HIL测试中,真实控制器(DUT)负责产生PWM驱动信号(对应电源开关的驱动),这个模型则负责精确模拟控制器驱动下,谐振腔、变压器和负载的完整响应,从而形成一个完美的闭环测试系统。
仿真步长:
50 ns,硬件指标:自动生成 V 代码并综合至 FPGA。
整理架构模型
浮点与定点结果对比
GCK与FPGA数据对比
综上所述,FPGA端Verilog代码实现的输出与GCKontrol参考模型高度一致,四个输出端口功能正确,验证通过。波形对比表明,各端口输出曲线完全重合或仅有可忽略的微小偏差,最大误差在可接受范围内,满足设计精度要求。出现的轻微误差主要归因于硬件定点实现中的量化舍入等因素。
总体判断,Verilog代码满足设计预期,可用于目标硬件部署。如需进一步提升精度,可考虑优化定点位宽,但目前实现已能满足实际应用需求。
总结与展望
通过本案例,我们展示了GCKontrol在电力电子系统建模、仿真和从模型到 FPGA的自动化落地上的工程能力。使我们在仿真精度与速度之间取得良好折中,并能在 50 ns 步长下生成在 FPGA 上合成为较小时钟周期的控制核,满足高实时性控制需求。
未来可以在集成更复杂的器件非线性、开关损耗模型,研究模型分割与多FPGA协同仿真/代码生成技术,覆盖更大功率等级和更复杂拓扑。
END
世冠科技成立于2003年,是国产系统仿真软件领域的领军者、MATLAB/Simulink的国产替代者、工业装备数字孪生解决方案供应商,致力于满足复杂装备数字孪生的工业应用需求。公司完全自主研发了GCAir系统仿真测试验证一体化平台和GCKontrol系统设计与仿真软件(对标美国MATLAB/Simulink软件),支持基于模型的系统工程(MBSE)的落地应用,为产品控制系统研发设计提供建模、仿真、测试一体化工具链,已在航空、汽车、航天、航发、船舶等行业开展规模化应用。此外,公司与10余所高校建立了GCKontrol联合实验室,近100所高校使用GCKontrol软件替代国外软件MATLAB进行授课,共同培养卓越拔尖人才。世冠科技先后参与了数字卫星、大型空间机械臂、国产大飞机、国产商用发动机等规模大、难度高的研发项目,为我国高精尖装备的技术提升起到了重要的推动作用。
更多技术及产品信息,欢迎垂询联系:
微信号:shiguankeji ( 19568703492 )
电话: 4009960325
邮箱:china-bj@globalcrown.com.cn
欢迎关注

