打开城市上空的交通走廊,不仅改变城市治理模式,还将重塑区域经济格局。
当传统地面交通日益拥堵,人们的视线正向上延伸。一纸名为《2025城市低空经济创新发展白皮书》的报告揭示了2032年中国低空经济市场规模将达2.5万亿的惊人预测。
这份61页的报告系统拆解了低空经济的趋势、方法与标杆实践,揭示了中国城市如何从“平面拥堵”走向“立体繁荣”。
趋势洞察:
从“边缘试点”到“国家战略”
图:2022–2032年中国低空经济市场规模及增长率
1.政策演进:二十年磨一剑
2000–2010年:探索奠基。2003年《通用航空飞行管制条例》首次对低空空域作出划分;2010年国务院与中央军委联合发文,提出“管制、监视、报告”三类空域分类,在沈阳、广州开展试点。
2011–2022年:产业崛起。2016年国家提出到2020年建成500个以上通用机场;2021年“低空经济”首入《国家综合立体交通网规划纲要》。
2023年至今:战略升维。低空经济被明确为国家战略性新兴产业,写入2024年政府工作报告;《无人驾驶航空器飞行管理暂行条例》正式施行,全链条管理落地。
2.市场规模:增速与结构双爆发
2024年中国低空经济规模已达4807亿元,2025年预计超5500亿元,2032年有望突破2.5万亿。
2025年上半年招投标数据显示:应用类项目占比59%,咨询规划类占17%,平台建设类占15%。
区域分布上,江苏、浙江、新疆、湖北成为项目落地主力军。
图:2025年1–6月低空经济市场分布情况
产业生态:上中下游协同共振
图:低空经济生态图谱
1.上游:制造与硬科技
eVTOL(电动垂直起降飞行器):全国超40家整机厂,亿航智能EH216已开展空中观光试点,并成为国内首个“四证集齐”企业。
无人机:市场CR5集中度达63%,大疆、极飞、纵横股份主导消费、农业、工业三大赛道。
机载系统:导航、飞控、感知系统正向高精度、智能化跃升。
2.中游:基建与服务网络
通用机场:截至2024年底全国共475个,2030年预计达2058座。
低空通信网:三大运营商加速布局,2035年预计建成36万个低空通信基站,总投资约1110亿元。
飞行服务站(FSS):提供计划申报、气象、维修等一站式服务,四川通航服务中心使航空器维护成本降低15%。
3.下游:场景与价值落地
图:2025年1–6月全国低空招投标项目概况
核心驱动:
政策、试点、基建、资金四轮并进
图:全国低空专项债情况表
1.政策赋能:国家定调,地方竞跑
30个省份已将低空经济写入2025年政府工作报告。
广东规模目标领先(2026年超3000亿元),深圳出台全国首部低空专项法规。
2.试点示范:20个国家级试验区先行
民航局批准20个民用无人驾驶航空试验基地,覆盖城市场景、海岛物流、高原环境等类型。
深圳、杭州等6城开展eVTOL试点,合肥获全球首张载人eVTOL运营合格证。
3.基建创新:“通导监”一体化网络
通信上,5G-A基站、卫星融合网络加快覆盖;导航上,北斗地基增强系统实现厘米级定位。
起降设施分三级:起降点(轻资产、万元级)、起降场(重资产、亿元级)、通用机场(超级枢纽)。
4.资金路径:多元渠道并流
专项债:截至2025年4月,42个低空项目获专项债融资103.36亿元,资本金比例提至30%。
超长期国债:2025年拟发行1.3万亿元,低空项目可申报“两重”建设方向。
产业基金:广东、江苏、浙江等多地设立百亿级低空经济基金。
图:低空其他形式资金来源表
挑战破局:四大瓶颈与应对路径
图:低空网络技术保障体系架构图
1.空域管理:从“审批难”到“动态释放”
当前跨区飞行互联互通率不足60%,空域审批流程冗长。
改革方向:推进空域分类划设(A-G七类),建设省级无人机管理平台(如安徽),实现“一站式”审批。
2.基础设施:“落地难”与信号遮挡
深圳2026年规划1200个起降点,2025年仅建成483个。
破解思路:通过权益协调、安全评估优化布局;升级通信导航技术,构建“空—地—数”一体化网络。
3.技术认证:国产化与适航提速
主控芯片、传感器等仍依赖进口;适航认证周期长、成本高。
破局关键:攻关核心器件国产化;建立城市场景快速认证通道,缩短取证时间。
4.商业模式与公众信任:从“叫好”到“叫座”
运营成本高企,盈利模式单一;公众对安全、隐私存有顾虑。
发展路径:培育多元业态,通过规模化摊薄成本;加强安全监管与科普体验,提升社会接受度。
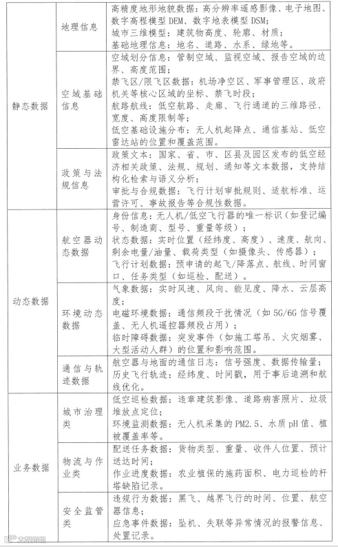
图:低空数据分类表示例
未来展望:
城市立体化,天空价值化
低空经济的终极图景,是让城市空间从“二维平面”拓展为“三维立体”。
它不仅意味着物流配送从“小时级”进入“分钟级”,也代表应急救援从“地面驰援”升级为“空中速达”,更孕育着空中通勤、低空旅游、城市巡检等新业态的全面繁荣。
这份白皮书揭示的不仅是产业趋势,更是一套可落地的方法论:
政府需主导顶层设计,构建协同管理体系;
企业应转型为新型基础设施服务商,参与标准制定与生态共建;
公众将通过场景体验与普惠服务,逐步拥抱这一“空中革命”。
结语:
向上,是下一个增长极
2032年2.5万亿的市场预测,并非遥不可及的数字游戏。
在政策、技术、资本与场景的四重共振下,中国城市正集体开启“升维竞赛”。
谁先打通空域资源,谁先构建网络底座,谁先培育应用生态,谁就能在低空经济的浪潮中,抢占新一轮城市竞争力的制高点。
天空,终将成为未来的资源富矿、效率引擎与创新蓝海。
而我们,正站在这场立体变革的起点。
报告节选

