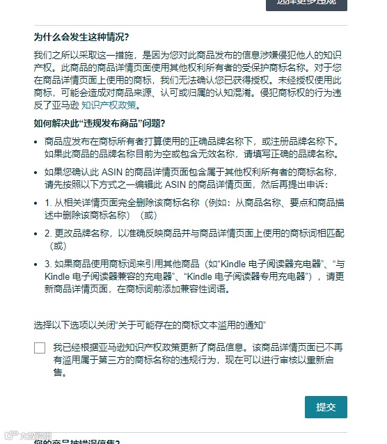
此前的侵权风云波及范围极广,当初让很多卖家不得不连夜修改标题和描述。然而距离前段时间的常用词注册商标过去还不到2个月,社群内又有卖家开始叫苦不迭,莫名其妙收到了侵权他人商标的通知。


随着夏日到来,许多夏天的应季产品销量都渐渐有了起色。但是就在夏季热卖产品的卖家摩拳擦掌准备大干一场时,竟突然收到业绩通知,显示自己的多条Listing在不断被移除,且移除数量还在增加。这番操作让卖家百思不得其解,经过了解后终于知道让链接变狗的原因是滥用商标“Summer”。这位卖家主要销售和夏季有关的产品,而客服也明确表示该卖家因为详情里包含了“Summer”这一单词,所以判定该卖家侵权了。
“Summer”作为一个季节名词,明显是一个常用词,在卖家的链接中经常会被用到。所以就在这个夏季产品即将爆单的当口,不少卖家都遭遇了这个情况,收到了相同的邮件或绩效警告,且链接也都被下架了。目前英国、美国、日本、加拿大四个站点都有卖家的链接被下架。有知产专业人士在美国商标专利局(USPTO)查询到,存活状态的“Summer”商标有很多个。而持有者,似乎打定了主意要投诉到底,令卖家头大!

除了“Summer”,近日还有其他常用词也让卖家苦不堪言。继“durable”之后,“operation”也已被注册为商标。从上个月开始,已经有多位卖家因为亚马逊产品页面上出现了“operation”一词而被判定为商标滥用,甚至导致部分产品listing被平台下架。“operation”一词最早的注册记录可以追溯到1966年,由美国知名玩具公司孩之宝(Hasbro)持有,且在玩具、运动器材、仪器等多个商品类别中均已被注册为商标。而这个单词,经常会被许多做机械、家居用品的卖家用到。

图片来源于美国商标查询网USPTO
此外,除了上述单词,还有多个常用词如“PINK”、“PURPLE”、“XM-L”、“Morandi”、“EYELINER”等也已被注册为商标。一旦成为商标,卖家在标题或描述中使用均会存在潜在的商标侵权风险。而使用这些词汇的不少卖家已经收到了亚马逊的绩效通知或版权方的商标侵权起诉,一些卖家不得不考虑应诉。

图源:美国商标专利局
随着跨境电商行业越来越规范,对于知识产权的管控也越来越规范。不仅各大平台系统会严格识别,也极有可能面临权利人起诉。一旦遭遇TRO,卖家心血有可能毁于一旦!不仅需要密切关注常用词的商标注册情况,也要了解清楚TRO,并提前做好应对准备!
什么是TRO?
TRO(全称:TemporaryRestrainingOrder)又称为临时禁令,TRO通常用来禁止被告继续从事任何侵权行为,包括销售或宣传涉嫌侵权的商品、销毁与原告主张有关记录,以及转移可用于判断的金融资产等。
亚马逊TRO全流程解析:
原告拿着收集的证据在法院申请TRO(临时禁令,TRO一般在14天,14天后原告也可能会再次延长TRO)→通知平台冻结卖家账户→→收集更多证据为向法院申请PIO(初步禁令)做准备→PIO(如果顺利14天后即可申请,不顺利则延长TRO)→原告缺席开庭(大部分国内卖家都会缺席)→判决(卖家缺席,原告胜诉)→划扣账户资金(拿上判决书要求平台划扣卖家账户款项)。
遇到TRO怎么办?
遭遇TRO的卖家应该在接收到邮件的第一时间,与美鸥跨境专业的海外诉讼律师对接。在专业律师的指导下,最低限度的减少损失,保障店铺正常运营!
美鸥跨境成功和解案例详情:
#TRO实时分享#
2023年4月10号,卖家委托我们处理TRO和解,4月28日收到撤诉信
案件号:23-0V-01305
原告律所:GBC

#TRO实时分享#
2023年3月7号,卖家委托我们处理TRO和解,4月13日收到撤诉信
案件号:23-CV-00476
原告律所:GBC

美鸥跨境TRO案例截图:


当然,美鸥跨境专业律师提醒:如果遭遇针对恶意投诉,甚至可以向对方提起诉讼,要求对方赔偿损失!


