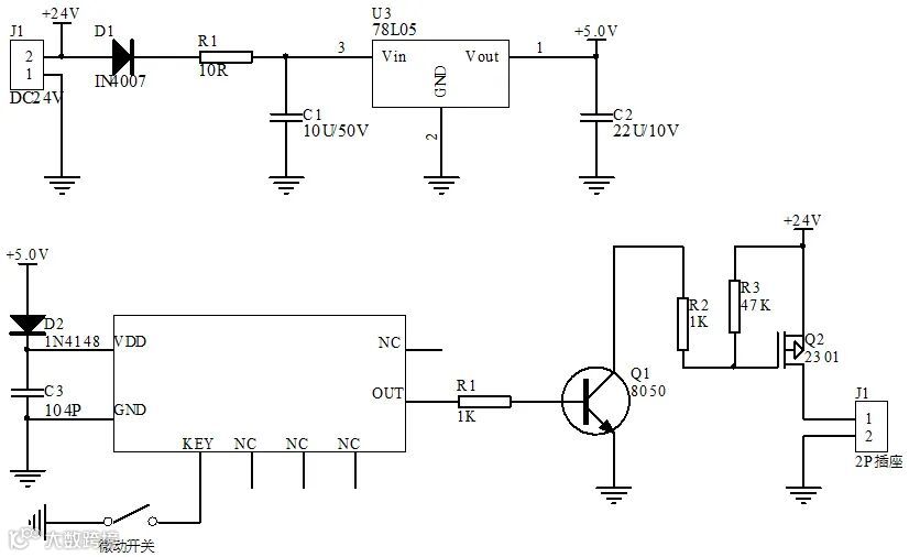
一、功能说明:
供电方式:DC24V稳压至5.0V供电。
常闭常开微动开关控制一路LED高电平输出。
上电微动开关常闭状态:LED一直工作。
上电微动开关常开状态:LED不工作,15分钟后开启LED亮。定时中途闭合微动开关再断开,重新计时。
二、电气参数:
工作电压:2.4V-5.0V;
工作电流:0.4mA;
驱动电流低电平输出:13mA;
驱动电流高电平输出:11mA;
工作温度:-10摄氏度-+60;
储存温度:-25摄氏度-+125摄氏度;
三、电路图参考:
深圳市丽晶微电子科技有限公司
芯片解决方案:
定时IC、触摸IC、太阳能IC、灯串IC、闪灯IC、语音音乐IC、电子蜡烛IC、红外遥控IC、升压稳压IC、标准品及开发设计IC
PCBA解决方案:
小家电PCBA、触摸台灯PCBA、化妆镜PCBA、人体感应PCBA、智能浴室镜方案、标准品及开发设计PCBA

