EC240112-001-0015-786D三键触摸芯片
一、功能说明:
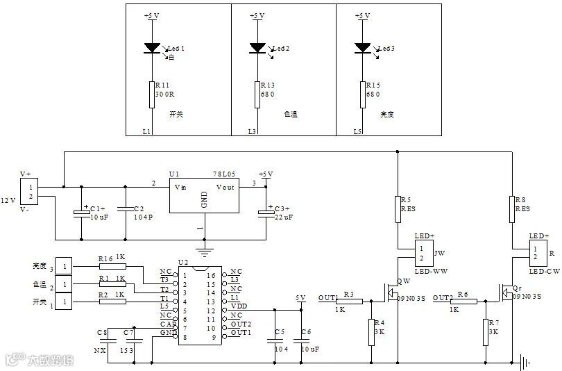
供电方式:DC 12V电源适配器,通过LDO稳压5V。三路触摸按键输入分别控制两路LED输出。按键顺序从左到右:T1-T2-T3。
触摸T1:短按开默认白灯最低亮度,短按关。有不断电记忆功能,记忆关闭前亮度和模式。
触摸T2:色温调节,短按无效。长按调色温,顺序为:暖灯100%--暖灯50%+白灯100%--暖色100%--暖灯50%+白灯100--暖灯100%。只要不松手一直来回循环。中途有松手再长按往反方向调。
触摸T3:亮度调节,短按无效。长按调亮度,顺序为:10%--100%--10%。只要不松手一直来回循环。中途有松手再长按往反方向调。
指示灯:触摸1、触摸2、触摸3始终白灯亮。
二、电气参数:
工作电压:4.5V-5.0V;
工作电流:4mA;
静态电流:4mA;
工作温度:-20摄氏度-+70摄氏度;
储存温度:-40摄氏度-+100摄氏度;
三、电路图参考:
深圳市丽晶微电子科技有限公司
芯片解决方案:
定时IC、触摸IC、太阳能IC、灯串IC、闪灯IC、语音音乐IC、电子蜡烛IC、红外遥控IC、升压稳压IC、标准品及开发设计IC
PCBA解决方案:
小家电PCBA、触摸台灯PCBA、化妆镜PCBA、人体感应PCBA、智能浴室镜方案、标准品及开发设计PCBA

