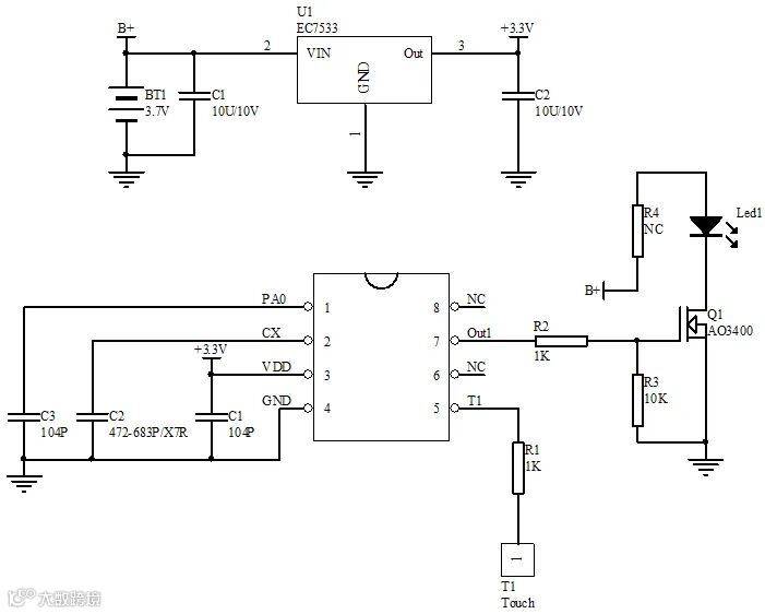
一、功能说明:
一路触摸按键输入,一路LED输出;
上电不工作,单个触摸T1按键控制一路输出Out1(高有效),短按亮度调节依次为:10%亮,40%亮,100%亮,灭,依次循环。
当停留在某个档位时,延时2分钟自动关闭,有不断电记忆功能。
二、电气参数:
工作电压:2.5V-5.0V;
静态电流:30uA;
工作电流:1.5mA;
驱动电流低电平输出:15mA;
驱动电流高电平输出:8mA;
工作温度:-10摄氏度-+70摄氏度;
储存温度:-20摄氏度-+100摄氏度;
三、电路图参考:
深圳市丽晶微电子科技有限公司
芯片解决方案:
定时IC、触摸IC、太阳能IC、灯串IC、闪灯IC、语音音乐IC、电子蜡烛IC、红外遥控IC、升压稳压IC、标准品及开发设计IC
PCBA解决方案:
小家电PCBA、触摸台灯PCBA、化妆镜PCBA、人体感应PCBA、智能浴室镜方案、标准品及开发设计PCBA

