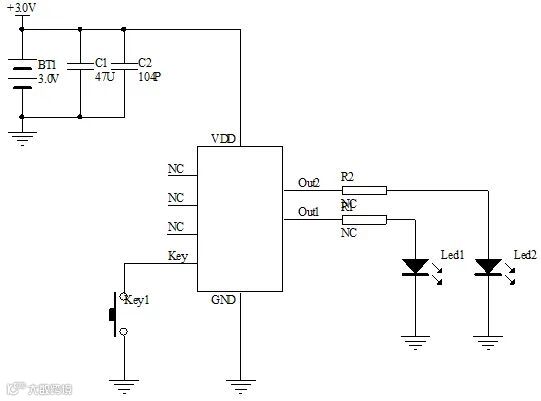
一、功能说明:
上电工作,一路按键输入;2路led输出;
按键Key切换5路档位色温切换,2路PWM输出Out1与Out2。
Out1:100%,75%,50%,25%,0%,依次循环,上电默认输出100%。
Out2:0%,25%,50%,75%,100%,依次循环,上电默认输出0%。
输出高有效,无记忆功能;
二、电气参数:
工作电压:2.2V-5.5V;
工作电流:0.8mA;
驱动电流低电平输出:30mA;
驱动电流高电平暑促:30mA;
工作温度:-10摄氏度-+70摄氏度;
储存温度:-20摄氏度-+125摄氏度;
三、电路图参考:
深圳市丽晶微电子科技有限公司
芯片解决方案:
定时IC、触摸IC、太阳能IC、灯串IC、闪灯IC、语音音乐IC、电子蜡烛IC、红外遥控IC、升压稳压IC、标准品及开发设计IC
PCBA解决方案:
小家电PCBA、触摸台灯PCBA、化妆镜PCBA、人体感应PCBA、智能浴室镜方案、标准品及开发设计PCBA

