01
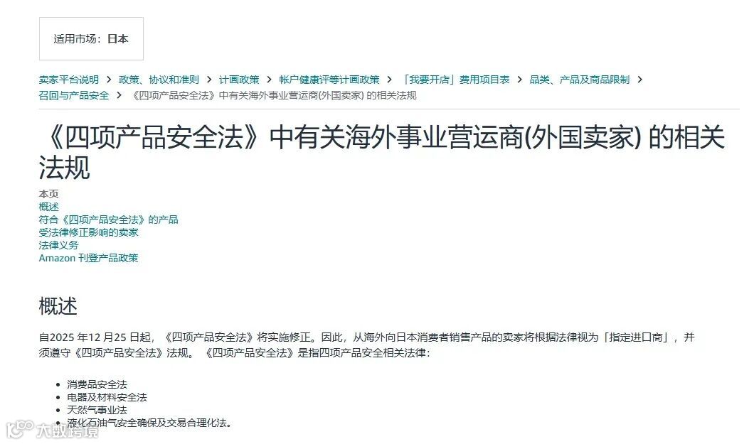
12月25日日本商品安全法新规生效
2025年12月25日,日本经济产业省(METI)修订后的四项商品安全法将正式生效。新规将责任主体明确指向了海外卖家。
涉及母婴玩具、电气设备、燃气用具等PS强制性标识产品的卖家,必须指定一名日本国内管理人员(简称日代),并完善产品检测文件、更新标签等合规义务。
目前亚马逊、速卖通等平台已发出合规提醒。若未在规定期限内完成要求,将无法在日本站点继续销售受影响的商品。

02
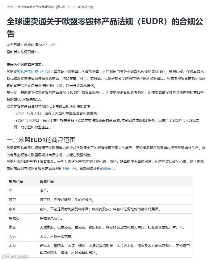
12月30日欧盟EUDR或将生效
欧盟零毁林商品法规(EUDR)是欧盟为遏制全球森林砍伐和森林退化而制定的强制性法规。覆盖七类商品(牛肉、可可、咖啡、棕榈油、大豆、木材、天然橡胶)及其衍生品(如图书、木制家具、巧克力、皮革制品及橡胶制品等)。
大型与中型企业将自2025年12月30日起承担主要尽职调查义务,微型与小型企业最迟也必须在2026年6月30日前完成注册与申报准备。
近期欧盟理事会针对EUDR提出修改提案,有可能将大中型企业延期至2026年12月30日;小微企业延期至2027年6月30日,具体是否执行需静待通知。
03
随着年底临近,欧洲EPR合规续费已进入关键窗口期。为确保2026年度合规服务的连续性与数据申报的及时性,请卖家们务必尽快完成年度续费相关事项。
若未能按时续费,EPR注册号将在自然年结束后自动失效,特别是德国包装法,需要在12月25日前尽快完成2026年的预缴申报。切勿等到临近年底才操作续费,影响店铺旺季正常销售。
04
12月31日亚马逊将代扣代缴EPR
05
亚马逊被要求标注商品原产地
美国国会众议院美中战略竞争特别委员会要求亚马逊,明确标注所有销售商品的原产国,并在12月15日前提交对此次“原产国标识”的整改书面方案。
目前,已有不少卖家后台出现了亚马逊发来的原产地标识的更新警示,要求在10天内更新缺失或不准确的原产国/原产地信息。卖家需尽快核查,避免旺季遭遇商品下架。
06
12月30日前需更新纳税身份信息
近日,亚马逊美国站向卖家发出通知,要求于2025年12月30日前更新税务信息,否则可能面临销售权限暂停、商品下架、资金冻结等风险。
2025年起,需提交税务信息的销售额门槛从5000美元降至2500美元,这意味着更多中小卖家被纳入申报范围。卖家可登录卖家中心,进入“设置→账户信息→税务信息”查看状态。
07
Temu强化欧盟和英国标签要求
Temu近日更新了欧盟及英国市场商品标签要求,自12月起销往上述地区的商品需在标签上添加进口商信息,平台将从12月19日开始对缺少该信息的商品实施入库拦截。
卖家们可在原有标签上补充信息(扩大标签尺寸),也可单独新增标签粘贴。注意同步更新实拍图,确保标签信息清晰可见。建议尽快标签整改,避免因信息缺失不合规影响售卖。
08
Temu12月质检拦截升级
Temu平台12月起也会对CE本体标签进行全面质检拦截。包括商品本体、包装、电池丝印上,任意一个CE变形或比例不对;实拍图上传后提示“CE标志不满足形状和/或比例要求”。
同时要求部分商品如无线电设备、无人机和机械产品需随附纸质声明(多语言符合性声明 EU DoC),卖家需拍摄含有27国全语种的图片并上传,平台12月起将分阶段推进管控。
09
速卖通管控电子/纸质说明书合规
近日速卖通发布通知,提醒关于产品说明书的合规义务。其中根据欧盟多部商品法规,特别是CE法规体系下的商品,产品实物随附提供纸质说明书是强制性合规要求。
此外根据各国法律法规及监管要求,如果产品须具备关键的安全信息或使用限制,这些内容必须在商品信息上提前告知,并且在交付商品时一并提供完整说明书。
10
美客多要求12月23日前上传RFC税号
根据墨西哥政府最新税务法规要求,自2026年1月1日起,所有在墨西哥运营的电商平台须对卖家的销售进行税费预扣,包括新增所得税预扣并更新增值税预扣政策。
近日,美客多平台已向所有受影响的卖家发出通告,提示其所处的预扣税率档位。并建议卖家于12月23日前上传墨西哥RFC税号,避免被收取销售额36%的预扣税费。
11
Shopee或冻结高违规率店铺
Shopee宣布自2025年12月3日起,将对持续出现履约违规行为(如高NFR/高LSR)的店铺实施冻结措施。被冻结期间,这些店铺将无法接受订单或发货。
卖家需完成履约整改并提交整改说明及承诺函,只有在平台审核通过后方可申请解冻。若解冻后再次出现违规,将面临更严格的处罚。卖家应严格遵守发货时效和订单处理要求,以避免影响正常运营。
12
TikTok Shop美国标签新规
TikTok Shop近日发布通知,宣布自2026年1月起,所有美国邮政服务的运输标签必须通过TikTok Shipping渠道购买并打印,外部平台生成的USPS标签将不再被接受。
但表示卖家仍可直接与邮政服务以外的其他物流承运商合作。TikTok Shop要求卖家在12月31日前完成相关调整,以避免可能产生的订单履约中断。
13
12月5日 泰国父亲节
泰国国王被视为国家的父亲形象,指引和关爱着人民,因此泰国国王诞辰日同时也作为父亲节庆祝,每年在12月5日举行。
选品建议:融入泰国传统元素(如黄色为主色调)的礼品,如或带有王室象征的工艺品,符合节日文化氛围。
12月6日 荷兰圣诞节
荷兰传统节日,纪念圣尼古拉斯,与圣诞老人起源相关。
选品建议:圣诞装饰品、派对用品、传统糖果、节日礼品、节日服装。
12月8日 绿色星期一
“绿色星期一”指的是12月第二个周一,也被称为第二个“网络星期一”,是年末购物季中紧跟在黑色星期五和网络星期一之后的又一个重要的购物单日。
选品建议:多种品类进行促销,如鞋服、首饰、电子产品、家电、玩具和游戏等。
12月12日 双十二大促
双11和双12在全球的热度越来越高,尤其在东南亚、拉美中东等地区,因此,消费者对此有很高的期待。
选品建议:衣服、美妆、饰品、电子产品等,推出 "双十二超级特惠",设置限时秒杀和满减活动。
12月18日 卡塔尔国庆节
卡塔尔国庆节(阿拉伯语:اليوم الوطني لقطر),又称“建国者纪念日”,是卡塔尔每年12月18日举行的官方纪念日。
选品建议:融合卡塔尔传统图案(如国旗元素、沙漠花纹)与现代设计的产品,如定制手机壳、充电宝、家居装饰品等。
12月21日 冬至
冬季开始,北半球一年中最短的一天,南半球则是夏至(夏季开始)。多个文明都有庆祝冬至的传统,象征光明回归和生命循环。中国、日本、伊朗等国家有独特的庆祝方式。
选品建议:冬季保暖用品(围巾、手套、保暖毯)、传统冬至食品(中国饺子、汤圆)。
12月24-25日 平安夜/圣诞节
圣诞节是全球最重要的公共假日之一,尤其是在以基督教文化为主流的西方国家。在这一天人们通常在家中装扮圣诞树、互赠礼物、举办聚会等庆祝圣诞节。
选品建议:圣诞树等节日用品,装饰品,彩灯,烘焙,节日服装等产品。
12月26日 多国·节礼日
在英国、加拿大、澳大利亚、特立尼达和多巴哥、新西兰等英联邦国家,圣诞节后的第二天(12月26日),也是一个公众假期,被称作是节礼日。
选品建议:所有品类,与圣诞节类似,突出 "节后大甩卖"、"超值清仓" 主题。
12月31日 年末大促/新年前夜
跨年庆典和年末促销,相关地区:全球(中东、东南亚、美国、日本、欧洲)
选品建议:派对用品、装饰品、室内烟火、饮料、贺卡日历、游戏玩具、活动聚会用品。
步入12月,也进入了紧张的冲刺收尾阶段,双十二、圣诞节、跨年都是卖家们可以把握的促销爆单机会。预祝各位卖家们年终爆单不断!
出海掘金,合规先行。卖家们还要继续时刻保持警惕,遵守平台规则及合规要求,以确保业务长期稳健地发展。


