随着2025年12月25日的临近,日本“产品安全四法”修订案即将正式生效。这意味着,所有向日本消费者销售特定商品的中国跨境卖家,都必须指定一名“日本授权代表”(又称“日本国内管理人”),并完成相应的合规备案。
这并非短期平台政策,而是一项强制性法律要求。未合规的卖家将面临商品下架、高额罚款乃至刑事责任。为了帮助你顺利跨越这道门槛,我们整理了这份最全问题解答。
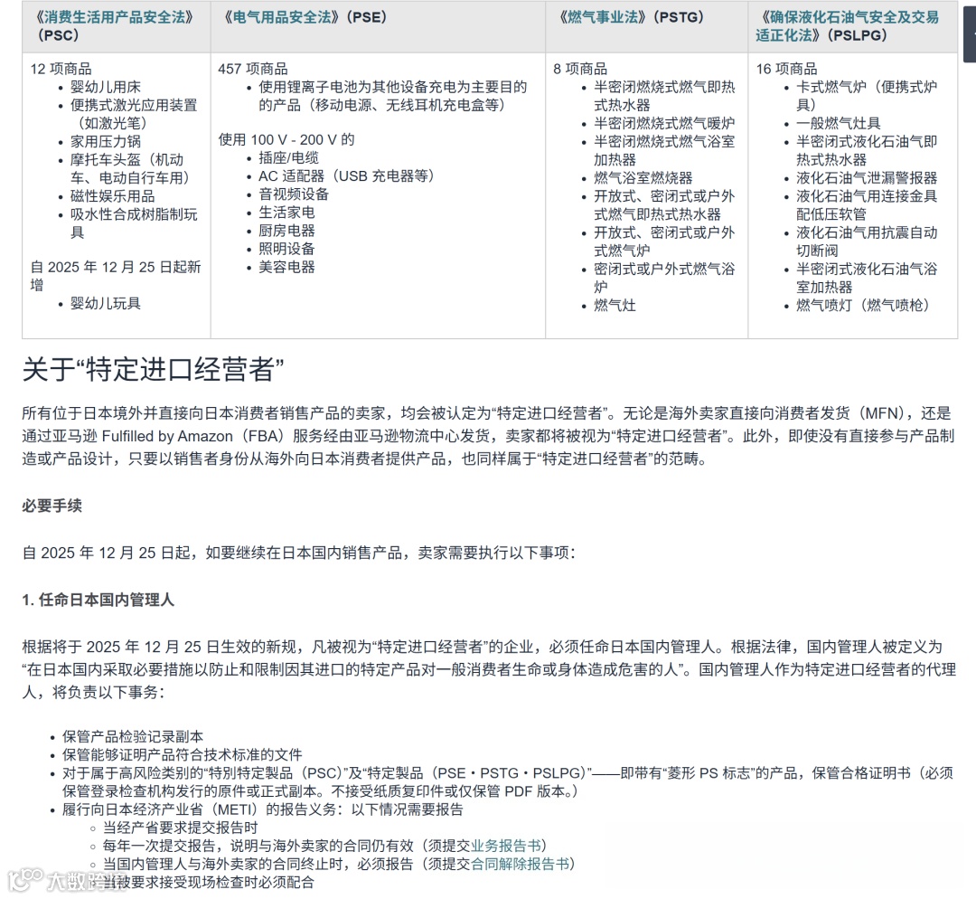
什么是“产品安全四法”?
《消费生活用产品安全法》(PSC认证)
《电气用品安全法》(PSE认证)
《燃气事业法》(PSTG认证)
《液化石油气安全保障及交易优化法》(PSLPG认证)
哪些卖家会受到影响?
特别注意:即使你使用亚马逊FBA仓库,也属于受影响范围。只要责任主体是你这个海外卖家,就必须合规。
新规到底新在哪里?
1. 责任主体大转移:从“借名”到“实名”
过去:很多中国卖家通过“租用”日本进口商信息来完成备案,法律责任主体是那个日本公司。
现在:新规将责任主体100%转移到了海外卖家自己身上。法律明确要求,你必须亲自到日本经济产业省(METI)注册为“特定进口商”。这意味着,再也无法“借壳”卖货,你必须为自己的产品负全责。
2. 日代成为硬性刚需:从“可选项”到“必选项”
过去:日代并非所有卖家的强制要求。
现在:指定一名在日本境内的“授权代表”(日代)成为了法律强制要求。他是你在日本的法定联络人,是连接你和METI的官方桥梁,无法绕过。
3. 法律责任全面拉平:从“特殊待遇”到“国民待遇”
过去:海外卖家在一定程度上处于监管的模糊地带。
现在:海外卖家将与日本本土企业承担完全同等的法律责任。这意味着,一旦产品发生安全事故,你必须像日本公司一样,在规定时间内主动报告、执行召回,并承担所有法律和经济赔偿。想靠“跨境”身份钻空子?彻底行不通了!
此外,新规还带来了两项重要的具体变更:
更严的产品标准:为供3岁以下儿童使用的玩具制定了全新的、更严格的技术安全标准。
绝对的生效日期:2025年12月25日是“死线”,之后所有在售产品(包括在途库存)都必须合规,否则将面临下架风险。
日代需要履行哪些职责?
法定联络:接收并传达所有政府通知、问询和检查指令。
文件保管:长期保管产品的技术文件、合格证书(CoC)、测试报告等。
指令执行:协助并督促你完成产品召回、整改等监管要求。
标签监督:确保产品正确加贴PS标志及日语警示标签。
日代需要承担产品质量责任吗?
一个合格的日代需要满足哪些资质?
·拥有日本境内的地址(需提交公司注册证明或居民证明文件);
·获得海外卖家的授权,可以接收通知并向日本经济产业省(METI)提供意见;
·无违法记录;
·具备日语沟通能力;
·就国内管理员职责签订的书面合同;
·国内管理员需以适当的方法开展工作。
日代与METI、PSE认证的区别
METI(日本经济产业省):监管者
作为日本中央政府机构,METI是产品安全政策的制定者与监督者,是所有跨境电商进入日本市场必须面对的最高监管主体。PSE认证:产品通行证
这是针对电气用品的强制性安全认证。产品必须先通过METI认可的第三方实验室检测,获得PSE认证,证明其符合日本安全标准。这是合规的前提和基础。日代(日本国内管理人):执行桥梁
这是海外卖家在日本的法定代理人。日代作为卖家与METI之间的官方联络桥梁,负责将法规要求转化为具体行动,如保管文件、提交备案、应对检查等。
三者关系:
METI制定规则 → 产品必须先取得PSE认证 → 卖家再指定日代 → 最后由日代协助完成向METI的最终备案。
如何完成日代合规?
第一步:自查与确认
立即检查你的所有在售和计划上架的商品,确认是否属于PSE、PSC等管控范围。特别注意,为36个月以下儿童设计的玩具有全新的安全标准。
第二步:选择与委托
寻找一个靠谱的日代服务商,并签署正式的委托合同。这是整个合规流程中最关键的一环。
第三步:检测与备案
产品检测:确保产品通过日本认可实验室的检测,获取合格证书(CoC)。
METI备案:通过日代,向日本经济产业省提交材料,完成“特定进口商”注册。
第四步:贴标与上传
实物贴标:在产品或包装上正确加贴PS标志,并标注进口商(即你自己)和日代信息。
平台提交:在亚马逊等平台后台,按要求提交日代的姓名、地址等信息。
之前租用日本进口商信息完成备案,现在还能用吗?
原因很简单:新规的核心变化,就是将合规的法律责任主体从日本进口商,直接转移到了海外卖家自己身上。
现在,法律要求你必须:
亲自注册为“特定进口商”。
亲自指定属于你自己的授权代表(日代)。
这意味着,过去那种借用他人信息“挂靠”的做法,已不再符合法律要求。继续使用租来的信息,不仅无法通过平台审核,还会让你在产品安全方面处于“无人负责”的灰色地带,一旦出现问题,后果将非常严重。
注册日代需要哪些资料?
为了顺利完成日代的指定及后续的METI备案,你需要提前准备以下核心资料:
公司资质:营业执照、法人身份证明扫描件。
产品资料:产品清单、图片及PSE/PSC等安全认证文件。
授权文件:填写申请表,与日代签订正式委托合同。
一份PSE证书可以对应多份METI备案吗?
不可以。核心原则是“一证一备,分类管理”。
简单来说,PSE证书和METI备案是严格一对一的关系。一份PSE证书只能用于办理一份对应的METI备案。
关键点一:不同产品,必须分开办
如果你的产品属于不同的安全分类,就必须分别申请PSE证书和办理METI备案。
典型例子:一个电源适配器(属于A类或B类特定电气产品)和一块锂电池(属于锂电池特定产品)。
原因:它们在日本的安全法规中属于不同类别,检测标准和技术要求完全不同,因此必须用各自的PSE证书去独立备案。
关键点二:同类产品,可以合并办
如果你的产品属于同一安全分类,只是型号不同,那么就可以合并办理,从而节省成本。
操作方法:在申请PSE证书时,你可以通过提交一份“差异声明”,将多个型号的产品合并到一份证书里。
结果:这样你最终得到的是一份包含多个型号的PSE证书,然后用这份证书去办理一份对应的METI备案即可。
日本代理人与 ACP (海关代理人) 的区别
两者完全独立:日代不能帮你清关,ACP也不能帮你处理产品安全合规。这是两个完全不同的法律角色。
两者都是必需品:对于想要在日本市场长期、稳定发展的跨境卖家来说,同时拥有日代和ACP是标配。缺了任何一个,你的业务链条都会中断。
亚马逊等电商平台的要求:日本站平台明确要求卖家必须同时提供这两者的信息,以确保货物能合规入关并合法销售。
如何更换日代?
更换日本代理人是严肃的法律行为,必须严谨操作,避免出现合规“空窗期”。请遵循以下四个核心步骤:
第一步:正式解约(法律层面)
动作:向你当前的日代发出书面撤销通知。
关键点:
必须书面:使用电子邮件或挂号信,确保有可追溯的记录。
明确生效日期:在通知中清晰写明代理关系终止的具体日期。
参考合同:仔细查看你与原日代签订的合同,确认关于解约的通知期限(如提前30天)是否有特殊约定。
第二步:完成交接(备案层面)
动作:与新的日代签订正式合同,并立即启动向监管机构(如METI)的备案变更。
关键点:
无缝衔接:确保新合同的生效日期,紧接在旧合同终止日期之后或当天。
立即备案:新日代会协助你准备所有变更文件,并提交给METI等机构。这是最核心的一步,只有备案更新完成,新日代才算正式生效。
第三步:更新信息(运营层面)
动作:在所有商业渠道中,将代理人信息更新为新的。
关键点:
电商平台:立即登录亚马逊、乐天等后台,更新“日本代理人”或“进口商”信息。
产品标签:检查现有库存和未来生产的产品包装,确保标签上的进口商信息已更新为新日代的。
公司官网:如果你的网站有展示日本合规信息,也需同步更新。
第四步:特殊行业处理(特定行业)
动作:如果你的产品属于医疗器械、化妆品、食品等特殊监管行业,需要向对应的特定机构提交变更申请。
举例:
医疗器械:需向PMDA(医药品医疗器械综合机构)提交变更申请。
食品/化妆品:需向厚生劳动省(MHLW)或相关检疫所报备。
⚠️ 特别提醒
切勿先解约,后寻找:一定要先和新日代签好合同,并确认他能立即接手,再通知原日代解约,否则你的业务会陷入无人负责的“真空”状态。
文件交接:向原日代索要所有由他保管的合规文件副本,如PSE证书、METI备案信等,以便顺利移交给新日代。
费用清算:与原日代结清所有服务费用,避免后续纠纷。
小卖家是否也需要日代?
日本法规和平台政策对所有卖家一视同仁,无论规模大小。不合规的后果(如下架、扣货、罚款)对小卖家而言可能是致命的。
合规是进入日本市场的“入场券”,而非可选项。
自己有日本公司可作为日代吗?
这不仅仅是换个名字那么简单,你需要确保以下两个核心条件:
1. 法律资格:你的日本公司必须是“合格”的
你的日本公司本身必须是一家在日本合法注册、正常经营的企业。它需要具备:
固定的日本境内办公地址(不能是虚拟邮箱或共享地址)。
能够接收和处理官方信函的负责人。
合法的商业登记文件(如“登記簿謄本”)。
简单来说,这家公司本身就得是一个能承担法律责任的实体,而不是一个空壳。
2. 资金流匹配:这是最容易出错的地方
你提到“采购资金的流向也必须要匹配”,这一点至关重要。海关和税务部门会审查交易的真实性。
合规模式:你的中国主体公司向你的日本公司“采购”产品,然后日本公司再作为“特定进口商”将产品进口到日本,并负责在日本市场的销售和合规。
关键点:这个过程需要真实的采购合同、付款记录和发票。资金必须从你的中国公司账户,合法地支付到日本公司账户。
两种常见操作路径对比
一个公司有多个店铺主体,备案怎么处理?
核心原则:一个店铺主体,对应一份独立备案。
正如你所说,如果一个公司旗下有10个不同的店铺主体(即10家不同的公司),那么就需要准备10套独立的备案资料,对应10份独立的METI备案证书。
为什么必须严格遵守“一对一”?
法律责任必须明确:METI备案的本质是法律背书,它明确了“哪家公司”为“哪个产品”的安全负责。如果共用一个备案,一旦某个店铺的产品出事,将无法清晰追溯责任,这在日本法律体系下是绝对不允许的。
备案证书的法律效力:每份METI备案证书上都会清晰列出“进口商”的公司信息(名称、地址等)。这份证书是公开的法律文件,必须与实际销售主体完全一致。平台和监管机构会以此为依据进行核查。
如何高效处理多主体备案?
虽然不能共用备案,但你可以通过优化操作来提高效率、控制成本:
策略:选择一个能处理多账户的日代服务商
统一委托,分别备案:你可以与一家专业的日代公司签订总服务协议,委托他们为你旗下所有的10个店铺主体提供代理服务。
分别准备,分别提交:日代会指导你为每一个店铺主体准备一套独立的申请材料(公司执照、法人信息、产品信息等),然后以每个主体的名义,分别向METI提交10份独立的备案申请。
统一管理,降低成本:通过这种方式,你虽然拿到了10份独立的证书,但管理上只对接一家日代,沟通成本更低。同时,由于是批量业务,你通常可以和日代服务商洽谈更优惠的整体服务价格。
如何向METI提交事业申报
方式一:e-Gov 电子申请(推荐)
说明:通过日本政府官方的线上平台直接提交,是最常用、最规范的途径。
方式二:电子邮件申请(临时措施)
说明:作为特殊时期的临时替代方案,通过邮件提交申请材料。
方式三:通过日本国内代理人使用 gBizID 申请
说明:委托您的日本代理人,使用其 gBizID 账户通过专用网络提交。
📖 操作指南
无论选择哪种方式,详细的操作步骤和注意事项,请参考这份官方指导手册:
https://m.media-amazon.com/images/G/01/CN_Compliance_Team/PS4_Basic_Operations.pdf
日本代理人新规对正在销售的商品有影响吗?
简单来说,新规主要管的是“新进口”的商品,对于“旧库存”则给予了一定的宽限期。
情况一:婴幼儿玩具(影响最大)
核心规则:以2025年12月25日为分界线。
在实施日期(2025年12月25日)前完成进口的库存:
可以继续销售,即使在新规实施后。
无需加贴新的“儿童PSC标志”。
在实施日期(2025年12月25日)后进口的:
必须符合新规,加贴“儿童PSC标志”才能销售。
简单记:玩具看“进口日”,之前进的货,老规矩卖。
情况二:婴幼儿床(有特殊缓冲期)
核心规则:新规要求必须标注“菱形儿童PSC标志”。
特殊缓冲期:在2027年3月24日之前:
已经贴了传统菱形PSC标志的婴幼儿床,仍然可以继续销售。
这给了卖家和品牌方一年多的时间来消化库存和更换包装。
简单记:婴儿床看“标志”,旧标志能卖到2027年3月。
扫码关注

深耕行业多年,始终专注于跨境电商一站式服务,包括欧洲/中东VAT、日本JCT、澳洲/加拿大GST、墨西哥RFC税务服务、欧代/英代、德法西EPR产品合规、巴西PRC、全球公司开户、国际商标专利。
商易跨境咨询海外资源丰富,团队齐聚行业精英,可为跨境及进出口企业提供产品合规、财税及法务咨询等。公司资质齐全,在英国、德国、日本、美国、加拿大、墨西哥及巴西等国均有本土团队,已为上万家跨境企业提供定制化服务,是亚马逊、速卖通、Temu等多个电商平台合作服务商。
往期回顾
|
01 |
|
02 |
|
03 |
|
04 |

