为进一步加强贸易政策合规工作,根据《国务院办公厅关于进一步加强贸易政策合规工作的意见》(国办发〔2025〕12号,以下简称《意见》),商务部制定《贸易政策合规工作实施办法》,全文如下:
第一条 为进一步加强贸易政策合规工作(以下简称合规工作),根据《国务院办公厅关于进一步加强贸易政策合规工作的意见》(国办发〔2025〕12号,以下简称《意见》),制定本办法。
第二条 本办法所称贸易政策,是指国务院部门、县级以上地方人民政府及其部门制定的影响货物贸易、服务贸易、与贸易有关的知识产权以及涉及外商投资等与世界贸易组织规则相关的规章、规范性文件和其他政策措施。
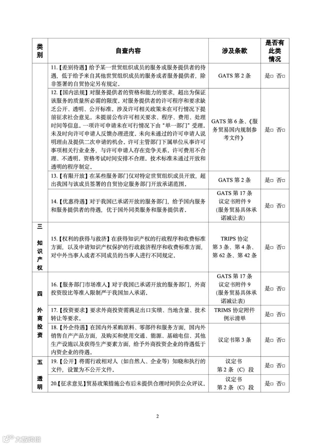
第三条 本办法所称合规评估,是指在贸易政策制定过程中,政策制定部门应严格对照《世界贸易组织协定》及其附件和后续协定、《中华人民共和国加入议定书》《中国加入工作组报告书》等文件中有关世界贸易组织规则和中国加入承诺进行评估。本办法所附《常见贸易政策合规问题自查表》供开展合规评估工作参考。
第四条 本办法适用于:
(一)国务院部门、县级以上地方人民政府及其部门制定贸易政策的合规工作;
(二)世界贸易组织成员对中国贸易政策提出的合规关注相关工作;
(三)中国对其他世界贸易组织成员贸易政策提出的合规关注相关工作。
第五条 国务院部门、县级以上地方人民政府及其部门在贸易政策制定过程中,应按照“谁制定、谁评估”原则,对拟出台的政策措施是否合规开展评估,并将合规评估作为贸易政策出台前的必要前置环节。贸易政策按程序报请批准或提请审议时,合规评估书面意见应与贸易政策文件一并提交,书面意见应包括:对政策措施合规性作出判断;如存在合规风险的,明确可能违反的世界贸易组织规则或中国加入承诺具体条款并提出修改建议。
第六条 国务院部门制定的贸易政策,如政策制定部门认为有必要,可就是否合规征求商务部意见,需提交贸易政策草案及制定政策的背景、依据、目标等基础性材料。商务部应在收到征求意见材料之日起7个工作日内提出合规性书面意见。对相关贸易政策研提合规性意见需进行科学、技术或经济等分析的,时限可适当延长,但除涉及重大、复杂问题的情形外,不应超过15个工作日。
第七条 县级以上地方人民政府及其部门制定贸易政策过程中的合规工作,由各省、自治区、直辖市人民政府根据《意见》要求,结合本地实际自行组织开展,可指定本级商务主管部门或其他有关部门牵头负责,并指导所辖市、县开展合规工作。有关内容可参照本办法执行。
第八条 合规评估认为贸易政策存在与世界贸易组织规则和中国加入承诺不符风险的,政策制定部门应根据合规评估意见对政策作必要修改,并在报请批准或提请审议材料中对修改情况予以说明。
第九条 商务部负责接收世界贸易组织其他成员对国务院部门、各地区制定的贸易政策提出的合规问题。
第十条 世界贸易组织成员提出的合规问题涉及国务院部门制定的贸易政策,按照以下程序开展工作:
(一)商务部在收到书面合规问题之日起5个工作日内转国务院相关部门;
(二)国务院有关部门在收到商务部转来的世界贸易组织成员书面合规问题之日起10个工作日内向商务部提供相关贸易政策正式文本、合规评估意见及认为有必要提供的其他相关基础材料;
(三)商务部在收到国务院有关部门提交的相关材料之日起15个工作日内商有关部门,研究提出对外答复意见。认为存在违规风险的,有关部门应研提修改方案并做好相关后续工作。对相关贸易政策研提合规意见需进行科学、技术或经济等分析的,商务部提出对外答复意见的时限可适当延长。
第十一条 世界贸易组织成员提出的合规问题涉及县级以上地方人民政府及其部门制定的贸易政策,按照以下程序开展工作:
(一)商务部在收到书面意见之日起5个工作日内转有关省、自治区、直辖市人民政府;
(二)省、自治区、直辖市人民政府在收到商务部转来的世界贸易组织成员书面意见之日起15个工作日内向商务部提供相关贸易政策正式文本、合规评估意见及认为有必要提供的其他相关基础材料;
(三)商务部在收到省、自治区、直辖市人民政府提交的相关材料之日起20个工作日内商有关部门,研究提出对外答复意见,并告知省、自治区、直辖市人民政府。认为存在违规风险的,省、自治区、直辖市人民政府应研提修改方案并做好相关后续工作。对相关贸易政策研提合规意见需进行科学、技术或经济等分析的,商务部提出对外答复意见的时限可适当延长。
第十二条 国务院部门,省、自治区、直辖市人民政府认为其他世界贸易组织成员存在违规措施的,应通过商务部贸易政策合规系统等渠道通报商务部。通报信息应包括认为违规的贸易政策名称、内容、发布成员及其部门,列明违反世界贸易组织规则的具体条款和理由等。商务部对有关贸易政策开展合规评估,认为存在违规情况的,可在世界贸易组织对相关世界贸易组织成员违规措施提出关注,积极开展磋商谈判,维护企业正当海外权益。商务部应将评估结论和后续工作情况及时告知通报有关措施的部门或地方人民政府。
第十三条 商务部牵头负责全国性贸易政策合规工作培训,用好世界贸易组织各类资源和商务部贸易政策合规系统等平台,运用电子化等手段丰富培训形式,提升全国合规培训效果。鼓励国务院部门和地方人民政府结合实际建立健全定期培训与工作交流制度,保持合规工作队伍稳定。商务部对各地区、各部门举办的合规培训予以支持。
第十四条 各地区可结合工作实际,委托具备相应能力的高等院校、科研院所或其他第三方机构提供合规评估技术支持或开展培训。
第十五条 各地区、各部门要结合工作实际强化情况通报和问题整改,鼓励将贸易政策合规工作纳入法治建设考核评价体系,并作为规范财政补贴使用等工作的重要内容。商务部做好合规指导工作,各地区、各部门应及时向商务部通报合规工作中出现的重要情况和典型问题,各地区应将每年开展的合规工作情况报送商务部,对开展较好的单位予以表扬激励,总结推广经验做法。
第十六条 商务部制定合规工作指导性工作手册,供开展合规评估工作参考。
第十七条 商务部指定世界贸易组织司(中国政府世界贸易组织通报咨询局)负责商务部按本办法规定应承担的合规相关工作。
第十八条 本办法由商务部负责解释。
第十九条 本办法自公布之日起30日后施行。商务部公告2014年第86号(《贸易政策合规工作实施办法(试行)》)同时废止。
附件:常见贸易政策合规问题自查表
附:《国务院办公厅关于进一步加强贸易政策合规工作的意见》
加小助理了解更多合规管理相关服务


