在全球化浪潮与数字技术迭代的双重驱动下,中国跨境电商行业正迎来前所未有的发展机遇。《2025年中国跨境电商SaaS市场行业报告》深度剖析了该市场的现状与未来趋势,从出海机遇、政策环境、市场需求、技术革新等多个维度,全面揭示行业发展路径。本报告为从业者提供权威市场洞察,亦为投资者指明方向,是了解中国跨境电商SaaS领域的重要参考。
报告核心看点
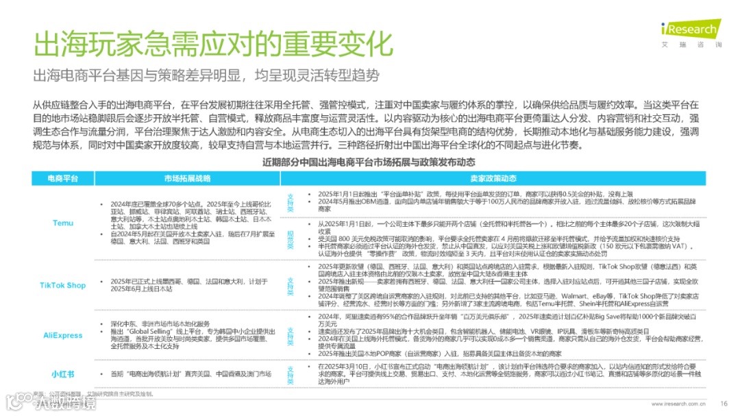
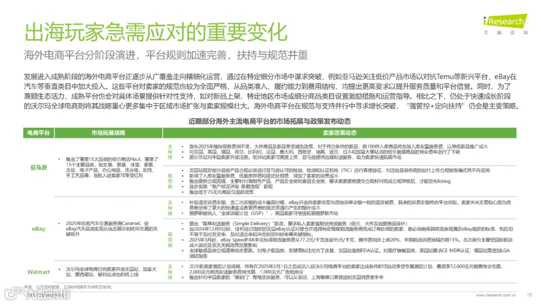
全球市场扩张显著:2020至2024年,中国跨境电商出口规模年均复合增长率达17.0%,占商品出口总额比重由26.0%提升至35.3%,展现出在全球供应链重构和消费线上化趋势下的强劲适应力。
政策红利持续释放:近年来,政府通过简化税务流程、提升退税效率、强化跨部门协作等举措,推动行业高质量发展。其中,“保税+ERP”监管模式已在广东多地试点成功,显著提升通关效率。
技术创新引领变革:AI大模型正加速渗透跨境电商全链条。据Gartner预测,到2027年,80%的中国企业将采用多模型生成式人工智能策略,实现选品、营销、供应链管理的智能化升级。
ERP系统成核心工具:跨境电商ERP系统作为企业出海的“经营大脑”,市场集中度高。头部品牌如领星ERP凭借功能全面、部署灵活等优势,已服务超70万家跨境企业,占据领先地位。
多平台连接能力成关键:随着企业布局多平台趋势加剧,ERP系统的多平台集成能力成为核心竞争力。具备强连接能力的系统可整合数据、统一管理,大幅提升运营效率,降低跨平台运营成本。


