line;height: auto !important;">
随着“沙特2030愿景”的深入推进,沙特阿拉伯正成为全球投资者最关注的掘金热土。如果您正计划在沙特设立外商投资企,了解沙特投资部(MISA)提供的投资注册类型及其要求至关重要。本文基于MISA最新官方指南,为您梳理外资公司注册的核心登记类型、最低资本要求及沙特股东参与比例等关键信息。
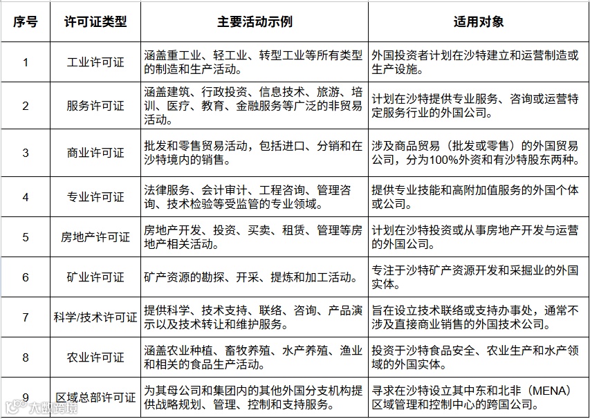
MISA根据不同的经济活动领域,提供了多种投资注册类型。下面我们对主要的投资登记类型进行介绍:
这是所有从事批发和零售贸易的投资者必须关注的类型,它对资本要求最为明确:
-
💰100% 外资模式:最低注册资本要求高达3000万沙特里亚尔。
-
-
特殊义务:需证明公司在至少三个国际或区域市场拥有商业登记,并承诺培训30%的沙特员工。
-
-
🤝合资模式(有沙特股东):最低注册资本相对较低,为2666.67万沙特里亚尔。
-
-
合资要求:沙特股东的持股比例不得低于25%。
-
特殊义务:承诺培训15%的沙特员工,且在每个行政区不得开设超过一家商店。
-
涵盖范围最广,包括IT、医疗、教育、咨询、交通运输等,但部分金融子行业要求极高:
-
运输许可子类
针对陆路公共交通和物流服务。
-
必须义务:初始注册后,需获得交通运输监管机构关于具体运输模式(如巴士、地铁、货运)运营许可。
针对制造业、生产加工业等。
-
必须义务: 在获得MISA许可后,必须与工业和矿产资源部协调,以获得最终的工业运营许可证。同时,还需获得国家环境合规中心的环境批准。
针对资源勘探开采、农产品种植、渔业等活动。
-
必须义务: 初始MISA注册后,必须分别与工业和矿产资源部(矿业)或环境、水和农业部(农业/渔业)协调,以获得具体的行业经营许可。
如法律、会计、工程等高技能专业服务。
-
核心要求: 申请必须完全符合沙特境内相关专业监管机构(如司法部、工程师协会)的具体规定和资质要求。
旨在提供技术支持和联络功能。
-
严格限制: 此类办事处不得从事任何商业活动(如销售、批发),其职能仅限于产品演示、技术联络、咨询和维护等支持性活动。
针对跨国公司。
-
战略目的:吸引跨国公司将中东和北非(MENA)区域管理和控制中心迁至沙特。
-
要求:实体必须在沙特设立,为集团内其他外国分支机构提供战略规划和管理支持服务。
无论您申请哪一类投资登记,基础的注册文件是必不可少的:
-
外国商业登记副本:申请主体(外国母公司)的商业登记文件,须经沙特大使馆认证。
-
上一财年财务报表:申请外资公司的财务报表,须经沙特大使馆认证。
-
海湾合作委员会国民身份证明:如果合伙人为海湾合作委员会国民自然人,需提供身份证明副本。
📌 重要提醒: 所有文件均需符合MISA的要求,并按规定进行认证(Attestation)。
总结
沙特投资部致力于吸引和赋能对国民经济和可持续发展有积极贡献的投资,并要求投资者具备当地或国际专业知识、财务能力和组织结构。外资公司应根据其拟从事的活动类型,对照《投资部服务手册》中列出的具体要求(包括最低资本、沙特参与百分比、文件准备等)进行注册申请。合规是成功投资的第一步。


