海南自由贸易港禁止、限制进出口货物、物品清单#海南封关#海南自贸港封关
说 明
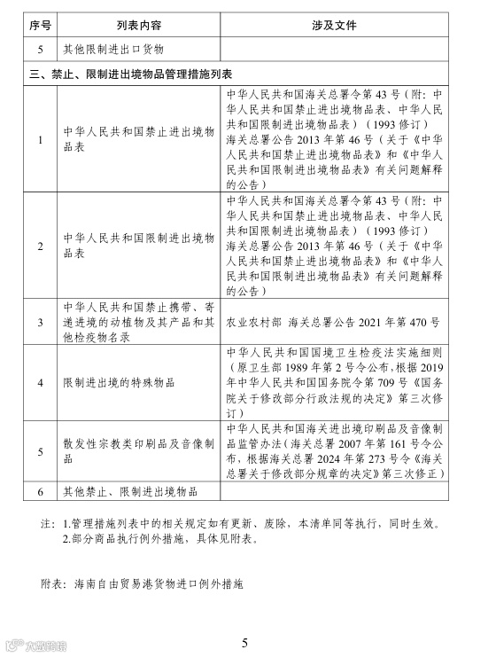
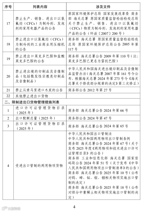
一、本清单统一列出在海南自由贸易港与中华人民共和国关境 外其他国家和地区(以下简称境外)之间(即“一线”)执行的现行 禁止、限制进出口(境)货物、物品管理措施列表(以下简称现行 管理措施列表)及对部分货物进口执行的例外措施,适用于海南自 由贸易港,地域范围为海南岛全岛。
二、列入现行管理措施列表的进出口货物、进出境物品,依据 《中华人民共和国对外贸易法》《中华人民共和国货物进出口管理 条例》等及物品进出境相关管理规定,采取禁止进出口(境)或者 实施配额、许可证等限制进出口(境)管理措施。
三、现行管理措施列表未列出的国家为维护国家安全、国际和 平与安全,保护人和动植物健康,履行我国缔结或者参加的国际条 约、协定所规定义务等以及针对文物和野生动植物及其产品等采取 的货物、物品进出口(境)管理措施,在“一线”按国家统一规定执 行。
四、现行管理措施列表未列出的对暂时进出境、进出境展览、 跨境电商、租赁贸易、加工贸易等贸易方式进出口(境)的货物、 物品采取的管理措施,在“一线”按国家统一规定执行。
五、现行管理措施列表以外的其他不属于禁止、限制进出口 1 (境)的货物、物品可经“一线”自由进出,相关管理措施按国家统 一规定执行。
六、在“一线”执行例外措施的货物,依法合规的允许在岛内流 转(不允许转卖的除外),从海南自由贸易港进入中华人民共和国 关境内的其他地区参照进口管理。执行例外措施的货物具体监管办 法由海南省会同有关部门另行制定。
七、货物在海南自由贸易港内海关特殊监管区域与境外之间进 出的管理措施,按国家统一规定执行。
八、本清单由商务部会同有关部门和海南省负责解释、调整。
九、本清单自海南自由贸易港封关运作之日起施行。清单以外 在海南自由贸易港已实施的放宽贸易管理措施,按有关规定执行。
(声明:文章部分内容、图片源于网络,由公众号“阿祖进出口物流供应链”整理编辑,如有侵权请联系我们进行删除,转载请注明来源)
进出口物流供应链门到门物流--如有需要,请联系Joe 黄先生 :18825095415(微信同号)
********进口清关物流供应链********
一般贸易进口清关/退运/返修/ATA单证册暂时进出口物流/保税区进出口物流……
(1)专业操作红酒/饼干/糖果咖啡/咖啡豆龙虾海鲜水果等食品进口清关门到门物流:
(2)专业操作新旧机械设备进口清关门到门物流服务(包括代办机械设备进口许可证O证/代办旧机械中检CCIC检验--旧机械设备装运前检验);
(3)专业操作药品一般贸易进口清关门到门物流服务;
(4)专业操作木材(原木/板材/普通木材/红木等濒危物种CITES)进口清关门到门物流服务:
(5)专业操作化工品/危化品/危险品进口清关门到门物流服务:
(6)专业操作化妆品进口清关门到门物流服务;
(7)专业操作家具家居用品等进口清关门到门物流服务:
(8)专业操作饲料及饲料添加剂进口清关门到门物流服务
(9)专业操作花岗岩、石灰岩、砂岩、大理石等石材进口清关门到门物流服务
(10)专业操作货物退运/返修/暂时进出口物流/ATA单证册进出口物流/保税区进出口物流等特殊进口清关门到门物流服务。
****专业化工品危险品物流供应商****化工物流---专业、安全、高效****
***危险品出口代理订舱(普货/危险品DG订舱)、危险品DG仓储、仓库内装、危险品拖车、危险品海事监装、危险品报关、报检、危险品海事申报等一站式出口物流服务。
***专业操作华南港口(广州南沙/广州黄埔/深圳盐田/深圳蛇口/厦门港/香港/广西钦州港口/防城港)化工品,危险品DG海运出口国际物流。
***专业操作华东港口/华北港口(上海/宁波/青岛/厦门/天津)化工品,危险品DG海运出口国际物流
***专业操作普通化工品,危险品华东/华南/华北拼箱,危险品罐柜租罐(TANK)等一站式出口物流服务!
承接危险品类型:1类、2类、3类、4类、5类、6类、8类、9类等危险品出口国际物流全航线。(北美线、欧洲基本港、东南亚、非洲线、南美线、中南美线、澳新线、红海线、日韩线、台湾线、印巴线、中东线等出口国际物流全航线)

