低空经济产业链合规指南:从业主体需知的核心资质与许可
从基础设施到运营应用,全面梳理低空经济各环节准入要求
低空经济是以1,000米以下空域为活动范围的新兴产业,依托无人机、电动垂直起降飞行器(eVTOL)、通用航空飞机等技术,广泛应用于物流、农业、旅游、交通等领域,正推动多行业深度变革。
近年来,我国持续完善低空经济政策法规体系,主管部门密集出台制度文件,对产业链各环节企业提出明确的准入与合规要求。
本文系统梳理低空经济产业链结构及监管框架,聚焦上游基础设施、中游整机制造、下游运营应用三大环节,总结从业主体需取得的关键资质许可。
一、低空经济产业链与监管体系
1. 产业链结构
据36氪研究院《2024年中国低空经济发展指数报告》,我国低空经济以基础设施及保障服务为基石、飞行器制造为核心、运营应用为落地场景,已形成完整产业链。
2. 主要产品类型
低空经济产品主要包括无人机、eVTOL、直升机及传统固定翼飞机。当前主流为无人机与eVTOL。
无人机指无机载驾驶员、自备动力的无人驾驶航空器;eVTOL为采用电池、电机推进,具备垂直起降能力的新型航空器,分有人/无人驾驶两类,其中无人驾驶eVTOL属无人机范畴。
3. 法规体系框架
《中华人民共和国民用航空法》是民用航空领域基础性法律,涵盖低空经济活动的一般规范。
根据该法授权,《无人驾驶航空器飞行管理暂行条例》《民用无人驾驶航空器运行安全管理规则》自2024年起实施,构建了无人机专项监管体系,涵盖分类管理、操控员、登记、适航、运行等要求。
eVTOL尚无统一专项法规,但若为无人驾驶,需遵守无人机相关规定。
总体而言,低空经济活动原则上适用通用航空规范,涉及无人机则优先适用其特定规则。
二、上游:基础设施及保障服务
基础设施及保障服务涵盖起降场、无线电通信、维修保障等支撑性设施与服务。
1. 起降设施及场地
根据《通用机场管理规定》,通用机场分为对公众开放的A类(许可管理)与非公众开放的B类(备案管理)。
但仅供无人机使用的起降设施不适用该规定,目前尚无专项许可要求。
eVTOL起降场亦无明确行政许可,但中国民用机场协会于2024年发布《电动垂直起降航空器(eVTOL)起降场技术要求》(T/CCAATB 0062—2024),提供技术建设指引。
2. 无线电及通信设施
依据《中华人民共和国无线电管理条例》,使用无线电频率、设置无线电台(站)须依法办理许可审批,该规定在低空领域具普遍适用性。
针对无人机通信,《民用无人驾驶航空器无线电管理暂行办法》设有特别要求。
3. 维修保障服务
根据《民用航空器适航管理条例》及CCAR-66规则,航空器维修单位须取得民航局维修许可证,技术人员须持有维修人员执照。
无人机维修方面,《民用无人驾驶航空器运行安全管理规则》规定部分维修人员可豁免执照,满足特定条件即可从事维修工作。
对于有人驾驶eVTOL,2024年12月民航局发布临时维修管理政策,明确持有CCAR-66执照人员经制造商机型培训后可从事维修;制造商须制定维修培训规范并通过民航局评审,建立维修培训体系并接受评估。
三、中游:整机制造
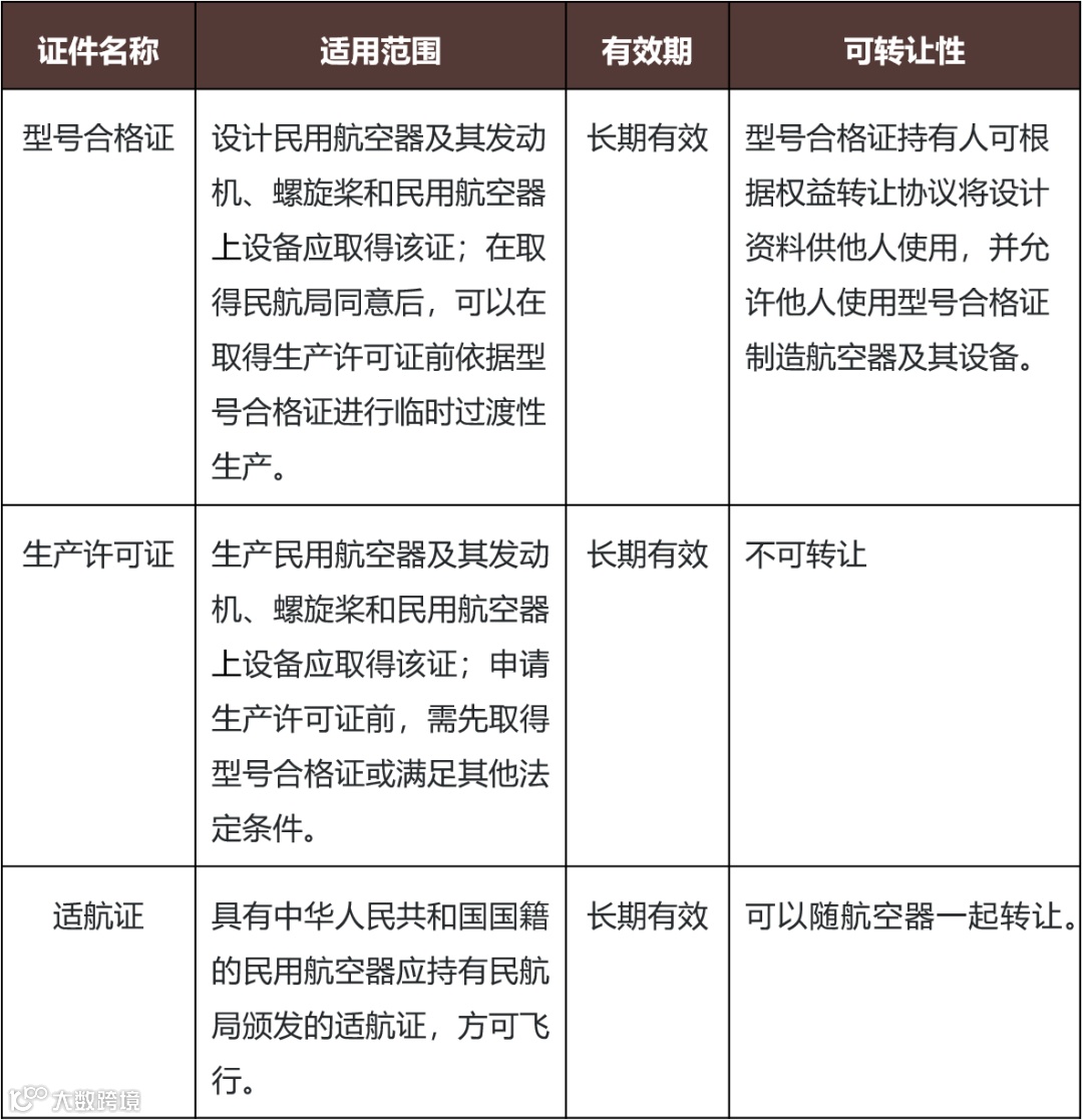
依据《民用航空法》,民用航空器设计、生产、销售需取得适航“三大通行证”:型号合格证(TC)、生产许可证(PC)、适航证(AC)。
上述要求原则上适用于低空航空器及部件。但《无人机暂行条例》规定,微型、轻型、小型无人机系统的设计、生产、维修等活动无需取得适航许可。
eVTOL等新型飞行器目前无明确适航制度,通常作为特殊类别航空器,采取“一事一议”方式审核。
四、下游:运营应用
运营企业开展低空经营活动需满足四类合规要求:企业资质、航空器登记备案、操作人员资质、飞行活动审批。
1. 企业运营资质
依据《通用航空经营许可管理规定》及《无人机暂行条例》,企业使用航空器从事经营性飞行活动,需取得相应经营许可。
若涉及测绘、无人机培训等有准入要求的业务,还需取得相应领域专项资质。
2. 航空器登记备案及保险
根据《民用航空法》,境内民用航空器须进行国籍登记,运营企业应投保地面第三人责任险。
无人机另有特殊规定:需实名登记,部分类型需国籍登记并投保责任险。
3. 操作人员资质
有人驾驶航空器驾驶员须依据《民用航空器驾驶员和地面教员合格审定规则》取得相应执照。
无人机操作人员资质按机型分类管理,不同类别有相应培训与操作要求。
4. 飞行活动申请
依据《通用航空飞行管制条例》,通用航空飞行活动需提前向飞行管制部门申请飞行计划,原则上应在拟飞行前1天15时前提交。
无人机飞行计划申请时间为拟飞行前1天12时前。根据《无人机暂行条例》,不同类型无人机在隔离或融合飞行条件下是否需申请飞行活动,具体要求如下。
结语
随着低空经济生态日趋成熟,我国低空领域法治建设正从“框架构建”向“精准监管”演进。
然而,通用航空法规与新兴业态的适配问题仍待解决:有人驾驶eVTOL是否适用现有规范尚不明确;eVTOL等创新产品的适航审定体系需平衡传统要求与技术创新;低空起降场建设标准、运营规范等配套制度仍需细化。
这些监管空白既是企业经营的风险点,也是未来法治完善的重要方向。

