
12月16日,为期两天的2025东南亚&北非出海峰会在上海圆满落幕。
会上,资深出海先驱“印尼老杜”杜溎以《中资企业印尼淘金史》为题进行了分享。山海图特为大家整理了杜溎先生的发言稿全文。
发言大纲
一、中国近代的国际人口大迁徙
二、印尼关键矿产的分布
三、独一无二的镍矿资源
四、印尼的镍产量
五、印尼的其他矿产分析
六、印尼的矿产政策
七、印尼矿产资源合作的“坎儿”
八、总结
各位来宾,大家上午好!
大家昨天都听了金老师和林老师的演讲,他们讲的比较高大上,也比较宏观,我管这叫美声唱法。而我今天要讲的是我的一些个人体会,就叫通俗唱法。

我今年马上72岁了,在印尼待了24年,2006年就开始跟镍打交道,到现在已经做了18年,做的我头发都白了,跟纯镍一个颜色。
今天分享淘金史,有些数据是我平时自己组织起来的,这些数据可能比较枯燥,大家主要听我讲讲段子就行了。
01
中国近代的国际人口大迁徙
先来讲个引子,咱们中国近代史上,有四次比较大的人口迁移,闯关东、走西口、抗战内迁,以及规模最大、影响最深的下南洋。
下南洋的时间大概是在19世纪初到20世纪40年代,大部分人是从福建、广东过去的。
到印尼的人大概分成四类,一类就是生活所迫,没办法了就到外面闯荡闯荡。第二类是犯了罪,被官兵追捕,就逃到那边去了。第三类就是被抓“猪仔”,当时印尼是荷兰的殖民地,很多人被抓到邦加岛和苏门答腊开矿,后来也留在那里繁衍生息。
我之前也去过邦加岛,那里华裔的后代会说“你住在哪里?我住在八号、住在十二号”,这些数字都是当时的营地,现在也被保留下来了。
第四类就是一个传说了,说郑和七次下南洋,每次去都会留下一些种子。
我认识当地的一个穆斯林,他是很爱中国的,他说“我有四分之一的华人血统,我是穆斯林,郑和也是穆斯林,我姓郑,是郑和的后代”。我心里想“郑和是穆斯林不假,但你不知道郑和是太监吗”。开了个玩笑。
那当初这些人口迁移、下南洋,他们靠的是什么呢?靠的就是创业三把刀,菜刀、剪刀、剃刀。
菜刀就比较简单了,就是开餐厅,甚至做一些小吃,推着车到大街上去卖,现在也有很多华人在做。剪刀就是裁缝,做衣服。剃刀就是理发。
现在来看,后面两把刀基本都不见了,只有菜刀还保留着,印尼还有很多的中国餐厅。
不过剪刀好像要回来了,现在很多都是预知菜,剪刀一剪,微波炉一热就可以开餐厅了。
在新时代,咱们华人创业也有三板斧,资金、管理和技术,大家都非常清楚了。
再来看几个数据,根据我的了解,目前在海外的华人华侨大概有6000万,其中约有1500万在印尼,占印尼总人口的5%左右。从本世纪以来,新侨是越来越多了,各种社团组织达到了100多个。
那目前的中资企业有多少家?其实大使馆也没有办法做详细的统计,因为有很多中小企业都是跑来跑去的。但是据我估计,至少5000家是有的。我跟中国银行雅加达分行探讨过,据他们说现在注册开户的中资企业大概是3000多家。
02
印尼关键矿产的分布
在印尼的矿产资源领域,最突出、最成功的就是镍产业了,也是我要重点介绍的。

先来看看上面这张地图,英国有一位女记者叫伊丽莎白,在印尼待了十年,她回去之后写了一本书,叫《众神遗落的珍珠》,把印尼描述的很美,确实是这样。
印尼有17000多个岛屿,处于三大板块挤压的区域,因此也集中了80%的地震活动。
但是,上帝给它关上一扇门,必然要打开一扇窗。虽然地震活动造成了很多危害,但也把地下的一些好东西给翻了上来,经过多年的风吹、日晒、淋沥,最后沉积成了各种矿产。
印尼政府一直把他们的矿产资源当成一个宝,这些资源就像待嫁闺中的少女,就怕你们不来,也怕你们乱来。也确实是吸引了咱们很多的中国老板,来到印尼倒煤、做镍、当钴爷。这是最近二十多年的一个现象。
再来说说印尼的镍简史,我给它起名叫龙与鹰的牌局,那中国和印尼是怎么把镍给做成功的?

(1)魔鬼的铜
镍最初是在德国发现的,大概是1751年的时候。当初是为了开铜矿,在一次冶炼的时候,很多人晕倒了,大家都很奇怪是怎么回事。后来才发现这就是镍。
印尼的镍是在20世纪初发现的,那时候东印度公司已经倒闭了,但印尼还是荷兰的殖民地,很多荷兰的传教士在苏拉威西传教,他们发现有一个地方很奇怪,坡不大,植物也不高,地上是红红的颜色,就想到这附近有矿。
回到荷兰一化验,就发现了印尼的红土镍矿。到了1910年,有一个地质学家叫克鲁伊特,到苏拉威西做了一些考察,还写了一本书,书名叫《中苏拉威西穿越》。
在镍矿发现之后,很长的一段时间并没有开采,因为那时候技术还比较落后。
(2)双雄时代
直到1968年前后,印尼苏哈托政府上台,要大力搞经济,就开始招商引资。
当时他们在本地建了两个厂,一个生产高冰镍,一个生产普通镍铁,但是规模都不大。同时也挖了一些矿,那时候矿的品位很高,达到了2.0以上。后面的30多年里,基本上就是这两家企业在生产镍铁和高冰镍。
(3)中国破局
从2005年开始,中国刚加入WTO,经济发展需要很多资源。那时候中国想买什么都会涨价。
于是中国企业家就开始绝地反击了,发明了高炉镍铁,同时青山又把回转窑加电炉的火法工艺发挥到了极致,这对整个镍冶炼产业以及印尼镍矿的开发和利用是非常重要的。
(4)巨龙出海
从2014年开始,印尼开始禁止镍矿了,逼迫我们中国企业把火法等成熟的技术整体搬迁到了印尼。当时青山的莫罗瓦利园区就开始建设了,算是一个标志性的时间段。

(5)平稳过渡
2016到2022年这段时间,全世界的新能源汽车爆发,对镍的需求剧增。
青山在当时有两个重要事件,一个是实现了从火法到高冰镍的技术,打通了到湿法的渠道,一下子让伦镍的成本降下来了。
另外就是在2022年的时候发生了一场“伦镍风暴”,一夜间从3万多涨到10万美元,这个事件重新颠覆了全球市场对印尼镍矿权重的认知。
(6)全球牌桌
后面就是2023年到今天,印尼凭借着全球超过一半的产量加冕世界镍都。宁德时代等下游巨头也过来了。
不过,现在中国整体的镍产业有一点走下坡路了,在这一点上我想说说我的个人体会。
我们企业走出去可以分为三个阶段,走出去、走进去、走下去。
在办公室放个地球仪,没事转转看想去哪里,然后研究研究、考察考察,这就是第一阶段。
第二阶段就是要在一个国家扎下根来,注册公司、搞办事处、买块土地、建个厂房,这时你的一只脚已经站到这片国土上了。
第三阶段就是目前镍产业所处的这种瓶颈时期。
这三个阶段的难点都在哪?
第一步是决策难,第二步是落地难,第三步就是在现在这种情况下,怎么坚持下去很难。
现在印尼的镍产业也一直很低迷,遇到了很多的瓶颈,包括资源的瓶颈、市场的瓶颈、政策的瓶颈。我的建议就是熬,就像郭德纲说的,你把同行都熬死了,你就是著名相声表演艺术家了。
03
独一无二的镍矿资源

印尼的镍矿主要分布在大K岛和小K岛,从上图中大家可以看到,从1996年开始,印尼的镍矿产量增长都非常平稳。
从2006年开始,中国企业就进来了,直到2013年,镍的出口达到了5200多万吨,开采量大部分都用于出口了。2014年一禁矿,产量就掉下来。三年之后,印尼稍稍放宽政策,开放低品位镍矿出口,中国老板又跑来买矿,镍产量又超过了6000万吨。
2020年,印尼政府再次禁止矿产出口,导致产量又有所下降。但随着这几年印尼本地产能的爆发,再次带动了产量的上升。
这些政策和市场的影响都可以从走势中表现出来。
印尼的镍矿储量到底有多少?这一点说法不一,根据我个人收集的数据结合印尼镍矿协会的分析,保守储量大概在16亿到17亿吨的样子。但只谈储量不提品位也是在耍流氓。
最开始的时候,印尼的镍矿品位都是2.0以上的。在一几年的时候,1.8的品位就变成主流矿了。而现在1.6的矿都很抢手。矿的品位下降,供应量就上去了,但也不能无限的降,品位下降对产品价格的影响是很大的。
前些日子,有西方媒体说中资企业占据了印尼镍产能的75%。这要看怎么说了,如果是冶炼厂,中国企业带来了资金和技术管理,那当然会占据比较大的比重。但如果要算上矿山资源,就没这么多了。根据我的统计,中资真正在矿权上所占的股份还不到3%。
中国企业在印尼做镍产业主要是通过和矿山合作的。其中最大的矿山是VALE,第二大矿山是ANTAM,是印尼的国企。还有和青山合作的BINTANG DELAPAN、WEDA BAY,以及HARITA和力勤、金川、青岛中程、新华联、华迪等。
这些不一定是在矿山里占股份,很多都是一起合资来做镍产业的。当然,更多的还是中小型的矿山和中小冶炼厂的贸易协作。
从产业链来看,一条线是做镍铁、镍生铁的,这是奔着不锈钢去的。
另外就是做高冰镍、低冰镍的,低冰镍和湿法冶炼的MHP合成一种硫酸镍,这就是奔着电镍钴去的了。有了电镍钴就可以去做电池材料,再形成动力电池。这就是目前印尼镍产业链的全景架构。
04
印尼的镍产量

接下来介绍几家主要的中资镍产业园区,印尼的镍工业园区名字有很多P,比如IMIP、IWIP、IKIP、IPIP、IGIP。此外还有中国力勤和印尼哈利达合作的园区,叫OBI,他们的产能现在很厉害。
VDNI是德龙和一重合作的,OSS是德龙的二期,是和象屿合作的,现在象屿已经全面接手德龙二期了,他们的产量也很大。GNI就是德龙三期,是和中伟在北莫若瓦利的园区,一共有四个分厂,也已经在生产了。
最后是FHT,是宁德在今年年初正式签约的,准备搞一个全电池的产业链。但说实话,现在开始搞,困难就很多了。
我列举的这十个项目加在一起,最终的纯镍产能大概是300万吨,镍矿的消耗量就要达到3亿吨。如果减掉还没有投产的IGIP和FHT,还是有250万吨纯镍的产能。按照镍矿的储量,大概也就还能用六七年的样子。当然这是最悲观的估计。

从走势图来看,2017年到现在,都是芝麻开花节节高,一直在说减产也没减下来。
包括不锈钢也是,现在有两家在生产,一个是青山,一个是象屿,主要是生产钢坯,还有钢卷和热轧、冷轧。
按照走势来看,今年和去年应该是持平的,虽然市场那么差,大家也没有减产。
印尼的矿已经不够用了,从去年开始就从菲律宾进口了1000万吨的镍矿,今年进口也已经超过1000万吨了。所以现在印尼官员也不说自己有多少资源了,矿不够用就只能从外边进口。
镍的中间产品主要就是镍铁和MHP,现在纯镍也起来了,按照统计数据折算,每年需要的镍矿是2.5亿吨。所以说,现在去印尼做镍,窗口期已经过了。
05
印尼的其他矿产分析
既然是讲淘金史,我们也不能光说镍了,也说说其他矿产。
(1)铝土矿

印尼的铝产业有点后来居上的意思了,它的矿山主要分布在西加里曼丹。
之前只有魏桥、南山两家中资企业,现在中资企业是越来越多了,包括做氧化铝和电解铝的。
但是铝想要复制镍的路径,说实话是不容易的,因为生产铝是高耗电、高耗能的,现在不批煤电的话基本上就没戏了。
(2)铜金矿
印尼的金矿遍地都是,主要是美国自由港的那几年,我也去看到过,每天都是直升机往外拉金矿。但是中国企业没有太多的参与。
在铜加工领域,有海亮,是做铜箔的。诺德新材、矩阵资源也是想做铜加工的企业,但在资源端,中资企业介入的也很少。
(3)锡矿
锡矿就更不用说了,虽然印尼的锡矿确实在国际市场有一定的地位,但是都集中在印尼锡矿公司手里,基本分布在邦加岛,中资企业几乎没有参与。
(4)煤
煤是印尼第一大主流矿,每年产量大概有六七亿吨,其中四分之一出口到了中国。当初中国做镍的企业,一是奔着镍去的,还有就是奔着煤去的。
现在中国跟印尼的煤矿合作主要以贸易为主。目前在印尼投资最大的就是秦发集团,他们买了三个矿,其中一个矿正在开采,属于洞采矿,在地下400多米。剩下的中国企业都主要是以贸易为主了。
印尼的大煤矿主,都是有官员背景的,如果你想投资煤矿,在矿山开采这一块的难度是比较大的,水太深了。
06
印尼的矿产政策
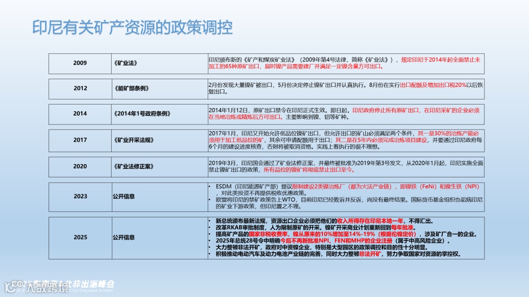
下面看看印尼矿产资源的政策调控。每过两三年,政策肯定会变化一下。

今年印尼政府一看,我的镍矿资源越来越少了,就想办法要折腾折腾中资企业。比如改革RKAB审批制度,从三年一批变成一年一批。
另外,资源出口的企业,收入一定要在本地存一年,期间不能汇出。还有就是提高矿产品的非税收费率,镍是从10%增加到了14%-19%。今年总统二十八号令明确提出,今后不再批准新的NPI、FEN和MHP的企业注册。所以如果你想去建冶炼厂,一定要先了解清楚。
再一个就是大力整顿非法采矿了,刚才我们讲到,为什么矿山越来越少,但中国企业的产能没有减呢?就是因为有很多的非法采矿,大概有30%的镍矿都是通过非法开采获取的。
现在印尼政府需要钱怎么办?就开始对中资企业下狠手了,特别是最近这些日子,一直找青山园区的环境问题、森林保护问题,还恶意炒作青山的飞机场。
我们青山在自己的园区,通过合法的审批手续搞了一个自用的机场,大概是在2019年建成的,有3200米的跑道,可以停中型飞机。
当时国内很多媒体都说,中国企业厉害了,在海外有了自己的机场。我就没敢转发,因为这个事还是比较敏感的。
可能有人去过青山园区,园区在海边有一个酒店,是自己建的,装修标准很高,但是一直没有开业。
在把印尼当地的道路、学校建好了才敢把它建好。门口是五六米宽的大门,有几个小字“青山招待所”,都不敢说是酒店,因为比较敏感。
前些日子,印尼的国防部长带着一些部长去检查环保,那个部长就说,这个机场怎么没有移民局,没有海关?
他不知道这个机场是国内机场,我们的人员都是从雅加达入境,办完手续才进来的,不知道他是不是揣着明白装糊涂。反正后来的舆论是挺不好的。
为什么会有这些政策上的变化?总体来讲,就是印尼政府对于资源的占有,要往回收了,这是一个比较新的动态,值得大家去注意。
虽然青山现在看着成功了,想要复制也并不容易,很多人是只看见贼吃肉,没看见贼挨打。

07
印尼矿产资源合作的“坎儿”
青山是经过了很多坑,走了很多弯路,交了很多学费才走到今天的。那么企业还会遇到哪些坎呢?
(1)认知关
很多老板出去以后,还拿着中国的经验来套,说我在中国很强,怎么到印尼就不行了。
其实,你在中国可能是一条龙,来到印尼就变成一条虫了。你再有劲,再有本事,一拳打在棉花上,有劲也使不出来,这种案例是很多的。
(2)资源关
刚才有讲到,很多资源的底数是不清的,一个中介拿着矿权证,你也不知道真假。比如你做金矿,有些黑中介特意在样品里放点金子,有很多类似的骗人的法子。
特别是镍、铝资源,低垂果实已经被早来的企业给掠夺完毕了。
(3)合作关
就是要找靠谱的合作伙伴,青山的合作伙伴就很不错,虽然不是太大的老板,找的也是村长,但是愿意一起好好干。而现在有很多企业都想找大老板,找省长、县长,甚至找总统、部长。
这是没用的,他们的胃口是无休止的,一旦养成了习惯,你就是一个永久的移动ATM。因为印尼是一个大号的散装国家,它的政体是民选的、碎片式的。官员只对选票负责,山高皇帝远。
中国企业在印尼成就了很多的村长,印尼你从一开始,干什么都得经过他,征地也好、修路也好、倒垃圾也好,都得找他。经过这些年的产业发展,他们很多人都从中受益了。
(4)法律关
印尼从中央到地方有43000多条法律法规,存在众多的灰色地带。而且很难被削减,因为这些法律法规,有不少是一些官员故意制造的陷阱,让你摸不到头脑。很多官员给你的名片,地址都不是办公室,而是他家里。但他们也是有反贪委员会的,一定要注意。
(5)环保关
ESG的投入现在是刚性成本,越想省事就越费事,比如很多事情不找机构,自己去办,可能半年都找不到大门,费的时间也不少。
(6)社区关
很多企业落地在资源所在地,会有很多的文化冲突。这些外来的面孔对他们来说需要有一个适应的过程,应对本地民众的不满也是一个技术活,远比在国内要复杂。
我在青山园区的时候,专门到印尼人的午餐餐厅,看他们吃的是什么。确实只有一条小鱼和一些菜搭配米饭,而中餐厅都是八个菜。
他们还说,你们中国人一个月发十副手套,我们只有两副。虽然说干的活是不一样的,但是他们会不平衡,这就得去给他们做工作了。
(7)NGO关
印尼的NGO多如牛毛,经常会有闹事的来找存在感,也要学会跟他们打交道。
(8)时间关
时间关就是不能急功近利,不要真把出海当作淘金了,挣快钱、挣黑钱的时代早就过去了。
(9)人才关
现在中资企业越来越多了,在本地挖人的现象越来越严重。同时,印尼的中文教育有断层,想找到靠谱的翻译也比较难。
另外,本地工人的技能和责任心也是要慢慢培养的,不要看不起他们,不要总说他们懒、一根筋。
我举一个我个人的例子,我在青山代表处工作的时候,有一个任务就是把中国的央媒带到园区去,因为他们经常要写一些内参。
在 2017年我是带着一家央媒去的,到园区以后我就问这里的消防队长,说印尼人好管吗?他说不行,都是一些农民、渔民,他们都不知道要去干什么,炉水出来有点火都能吓跑了,别说救火了。
他说有一次矿山那边着火了,中国员工跳上车就去了,印尼员工还在那傻站着,他们不知道这是他们的职责,只觉得该下班了。
这件事也引起园区领导的注意,400多个保安一直在做重点的培训。
在2019年的时候,我又带着另一家央媒的五位记者过去。当时老板特批我坐直升机过去,当时我60多岁,第一天还挺得瑟。
结果第二天,飞机掉下来了,当时我也懵了。据说飞机是掉下来之后第八秒开始起火的,因为正好是落在园区门口,园区的保安拿着灭火器就去了,在第58秒把火灭了。
我是1分半的时候被三个印尼小哥给拽出来的,他们还是很英勇的。

为什么要讲这件事呢?我有两个用意,第一就是想说咱们在印尼做事,要对当地人好一点,关键时候是能救命的。在动乱的时候,很多老华人,他的司机、保姆都是护着他们的。
在疫情期间,一些老百姓没饭吃了,我们企业也会给他们米、油,去帮助他们。
第二个用意就是想说说咱们出海是真的不容易,面对着政策风险、法律风险、市场风险,还有可能冒着生命的风险。
08
总结
未来还有什么样的机会呢?
现在看来,上游资源端的机会肯定是没有了,特别是镍矿。其他矿种还可以做做贸易,或者去做中下游的投资。
第二,在现有的政策下,今后矿产资源领域很可能就是存量资产为王了,新的牌照基本是不批了,行业并购会加剧,因为很多中小企业挺不过去了,有钱的老板可以考虑一下。
第三就是要抱团出海,这是特别重要的,尤其是现在要做产业配套。新能源、动力电池的产业链需要烧碱、硫酸、煤化工,但也要注意环保和能源的政策。
第四就是动力电池,它的产业链还有几年的发展期,但也有很多企业已经在布局了。印尼虽然有很多镍,但实际上现在做的电池都是磷酸铁锂,三元电池还是空白的。
还有废旧电池回收,废钢回收,都是将来影响中资镍产业投资和经营意愿的因素。
这些都是我个人的一些看法,供大家做个参考,最后分享一首打油诗吧。
印尼的二十年前叫:
红土镍矿引巨头,你追我赶争诸侯。
投资贸易双驱动,资源纷纷向北流。
二十年以后是:
山雨欲来风满楼,几家欢乐几家愁。
资源产业何处去?动力电池上下游。
谢谢大家!


