摘要:上海港作为长三角船舶排放控制区的核心港口,自2016年4月1日起开始实施船舶排放控制政策,至今已满五年。系统梳理上海市为实施船舶排放控制区政策采取的相关措施,分析排放控制区政策实施以来主管机关对船舶开展监督检查的情况,总结政策实施效果,并对进一步有效推进船舶排放控制区政策实施提出具体建议,供业界参考。
关键词:大气污染;船舶排放;上海港;排放控制区

一、引言
为贯彻实施《中华人民共和国大气污染防治法》,推进绿色航运发展和船舶节能减排,减少船舶大气污染物排放,2015年交通运输部发布了《珠三角、长三角、环渤海 ( 京津冀 ) 水域船舶排放控制区实施方案》和《船舶与港口污染防治专项行动实施方案 ( 2015—2020年 )》,将珠三角、长三角、环渤海 ( 京津冀 ) 水域划定为船舶排放控制区。上海港作为长三角船舶排放控制区的核心港口,于2016年4月1日在全国率先实施了船舶排放控制的相关要求,至2021年3月31日,上海港实施排放控制区政策已满五年。五年来,船舶大气污染物的控制区域从码头延伸到领海基线以外12 n mile的水域,控制时间由靠岸1 h后要求船舶使用低硫燃油演变到进入排放控制区即要求使用低硫燃油,污染物控制种类由硫氧化物扩展到氮氧化物、挥发性有机物质等。排放控制区政策实施以来,上海港在控制船舶大气污染方面取得了比较好的效果,基本实现了预期目标。
本文从上海港船舶排放控制区政策实施5年来的政策演变、监督检查情况和政策实施效果等方面进行论述,提出进一步有效推进船舶排放控制区政策实施的具体建议,供主管机关和相关人员参考。
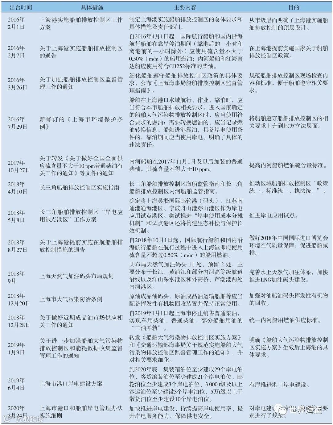
二、上海港实施船舶排放控制区政策的相关措施
2015年交通运输部发布了《珠三角、长三角、环渤海 ( 京津冀 ) 水域船舶排放控制区实施方案》后,上海市高度重视船舶排放控制区政策的实施,为具体落实国家有关政策和减少船舶污染,从船舶燃油硫含量、燃油供应、岸电建设和使用、清洁能源布局等方面出台了具体措施 ( 详见表1 ),推进了船舶排放控制区政策的生效落实。
表1 上海港实施船舶排放控制区政策的相关措施汇总表
三、船舶排放控制区政策实施以来监督检查情况
为推进船舶排放控制区政策能够落地生效,海事主管机关根据排放控制区方案和船舶排放控制区监督管理指南等文件的要求加强了船舶排放控制区监督检查力度。在船舶燃油硫含量控制方面,最初主要检查证书配备、供油凭证、换油记录等证书文书方面的内容,同时对船舶靠泊期间使用的燃油进行抽样并送有资质的第三方实验室进行化验;随后,开展了对船舶机器设备记录中的燃油进机温度、黏度等历史记录的检查;2018年初,交通运输部海事局为一线海事执法人员配备了燃油硫含量快速检测设备,执法人员通过使用燃油硫含量快速检测设备对船上使用的燃油硫含量进行快速检测以判断船舶使用的燃油是否合规;到2019年,海事主管机关逐步装备了无人机载嗅探设备、艇载嗅探设备、岸基嗅探设备等遥测设备对船舶尾气进行监测,从而判断船舶使用的燃油硫含量是否合规。在船舶氮氧化物排放控制方面,主要通过提高柴油发动机的性能、加装尾气后处理装置、使用新能源或靠港使用岸电等方式实现,现场监督检查主要检查船舶证书及相关设备是否符合要求。在挥发性有机物质的控制方面,主要检查船舶是否按政策要求配备了油气回收装置,但对油气回收装置的使用没有强制要求。
经统计,自2016年4月1日至2021年3月31日,在船舶排放控制区实施5年内,对于三种类型的船舶,上海海事局共检查国际航行船舶3 318艘次、国内沿海航行船舶11 415艘次、内河船舶和江海直达船舶9 325艘次,分别进行燃油取样检测1 333艘次、3 993艘次、3 249艘次,发现使用燃油硫含量不达标船舶42艘次、77艘次、616艘次 ( 详见表2 )。从统计数据来看,使用燃油硫含量不达标的船舶主要集中在内河船舶和江海直达船舶,主要是因为排放控制区政策实施以来,内河船舶和江海直达船舶使用燃油硫含量的控制标准从350 ppm迅速提高到了10 ppm。
表2 上海海事局船舶排放控制区监管数据统计
(2016年4月—2021年3月) 单位:艘 
四、船舶排放控制区政策实施效果
( 一 ) 上海港大气环境质量得到明显改善
船舶排放控制区政策实施以来,海船燃料油中的硫含量最高限值从3.5%下降到了0.5%,下降了约85%;内河船舶燃料油中的硫含量最高限值从350 ppm下降到了10 ppm,下降了约97%,船舶使用燃油硫含量从源头上得到了明显的控制,进而减少了船舶尾气中硫氧化物和颗粒物的排放数量。上海市交通委副主任张林在上海市政府新闻发布会上介绍,上海港自2016年4月1日起率先实施船舶排放控制区第一阶段控制措施后,2016年4月至12月,上海市SO2浓度同比下降15%,其中浦东高桥监测站同比下降达52%,空气质量改善效果明显[1]。2019年6月5日,在交通运输部主办、中国交通报社承办的“严控船舶排放,守护万里碧空”主题采访活动中,上海市生态环境局大气环境与应对气候变化处工程师林立介绍:对比2018年和2019年1—5月外高桥港区站和全市的SO2平均浓度数据,港区站2019年SO2 浓度为7 μg/m3,2018年同期为15 μg/m3,同比下降了53%;全市2019年SO2为7 μg/m3,2018年同期为13 μg/m3,同比下降46%,表明船舶排放控制区第二阶段措施继续发挥成效[2]。上海市环境状况公报数据显示:2015年上海市PM2.5年均浓度为53 μg/m3、PM10年均浓度为69 μg/m3、SO2年均浓度为17 μg/m3[3];2019年上海市PM2.5年均浓度为35 μg/m3、PM10年均浓度为45 μg/m3、SO2年均浓度为7 μg/m3[4];2019年与2015年相比,PM2.5、PM10、SO2分别下降34%、35%、59%。从以上数据分析可知港区硫氧化物的下降速度明显高于全市下降的平均水平,表明船舶硫氧化物的减排为全市大气环境质量改善作出了较大的贡献。
( 二 ) 促进了船舶节能减排技术的加速应用
船舶排放控制区政策实施后,为确保船舶尾气排放合规,船东主要的解决方案有使用低硫燃料、安装脱硫设备和使用LNG等清洁能源等方式。除了船舶改用低硫燃油外,安装脱硫设备和到港使用岸电也是船东的优先选择。克拉克森研究数据显示,至2019年底,安装脱硫塔的船舶数量 ( 包括已完成的改装、在建和待改装船舶 ) 大约4 000艘,较2018年年初的400艘大幅增加,预计到2020年末,按总吨计算,全球将有15%的船舶配备脱硫塔[5]。克拉克森2019年发布的一份研究报告显示全球从事脱硫装置改装业务最多的10家船厂全部来自中国,其中来自上海的上海中远海运重工、华润大东、中船澄西三家修造船厂分别位列第一位、第三位和第七位[6]。在船舶岸电建设和使用方面,截至2020年底,上海共有68个专业化岸电泊位,覆盖率达到79%,其中有集装箱泊位31个、覆盖率为74%,客货滚装泊位20个、覆盖率为87%,邮轮泊位3个、覆盖率为60%,3 000 t级以上客运泊位3个、覆盖率为100%, 5万t级以上干散货泊位11个、覆盖率为85%。2020年上海各类泊位共使用岸电1 168次,累计用电量1 545万度[7]。此外,上海已有多家企业和科研单位参与到了船舶节能减排技术的研究和应用之中,并取得了较好的成绩,有力地推进了船舶节能减排技术的加速应用。
( 三 ) 船舶尾气监测技术取得突破性的进展
船舶排放控制区政策实施以来,上海环境监测中心联合相关科研单位一起开展了“船舶排放特征及其对大气污染的影响研究”和“上海绿色港口评价系统和船舶气态污染物快速监测技术研究”的项目研究,浦东海事局联合相关科研单位开展了“上海自贸区船舶尾气监测监控研究”和“上海自贸区船舶尾气监测与AIS融合研究与应用”的项目研究。目前相关研究已结出了丰硕的成果,浦东海事局已探索出了一条使用嗅探设备监测船舶尾气继而计算船舶燃油硫含量的新思路,并在2019年7月15日查处了全国首起在航船舶使用燃油硫含量超标案件。
( 四 ) 船舶排放控制区政策实施过程中存在的不足
船舶排放控制区政策实施以来,上海港在控制船舶大气污染方面取得了比较好的成绩,大气环境质量得到明显的改善,船舶节能技术得到快速推进,船舶尾气监测技术也取得突破性进展,基本实现了预期目标。综合分析,上海港船舶排放控制区政策的实施也存在一些问题:一是在船舶污染物种类的控制上存在不均衡,在制定具体的实施措施方面,明显偏重于对船舶硫氧化物和颗粒物的污染控制,针对船舶氮氧化物和挥发性有机物质污染控制的具体措施明显偏少;在监督检查过程中,检查重点和检查措施主要集中在船舶燃油硫含量上,对其他船舶大气污染物的监督检查措施有待进一步加强。二是船舶使用岸电政策的推进落实需要进一步加强,截至2020年底上海港已有68个专业化岸电泊位,2020年全年实际使用岸电只有1 168次,每个岸电泊位年使用率只有17.2次,相较于每年进出上海港的船舶达210万艘次,岸电的使用效率明显偏低。
五、有效推进船舶排放控制区政策实施的建议
( 一 ) 推进长三角区域船舶排放控制区政策落地
长三角一体化发展已上升为国家战略,《长三角地区一体化发展三年行动计划 ( 2018—2020年 )》中将“合理打好污染防治攻坚战建设绿色美丽长三角”作为长三角一体化发展的一项重要工作内容,交通运输部海事局发布的关于推进长三角海事一体融合发展的意见也将高质量强化区域生态环境共保联治作为一项重要工作任务。因此,应在长三角一体化发展的大背景下,充分利用长三角一体化发展的政策红利,有效推进船舶排放控制区政策的实施,在船舶排放控制区区域政策制定、政策执行、执法标准等方面进行统一规划、统一部署、同步推进。
( 二 ) 提前谋划船舶排放控制区政策设计
自2016年4月1日上海港率先实施船舶排放控制区政策以来,从国家层面的船舶排放控制区政策也已经从1.0版本升级到了2.0版本。船舶排放控制区政策实施以来,在船舶大气污染减排方面作出了较大的贡献,但随着“2020年全球限硫令”政策的实施,上海港船舶排放控制的相关要求基本上又回到与国际海运行业减排要求相同的水平。因此,针对上海港下一步如何推进船舶排放控制区政策的实施,需要提前谋划船舶排放控制区政策设计,例如在航运业“碳达峰”“碳中和”方面应该制定哪些政策,在长三角区域如何统一实施船舶排放控制区政策,是否实施更高水平的限硫要求,是否实施靠港船舶强制使用岸电,并针对船舶污染物排放控制种类不均衡的问题研究制定船舶氮氧化物、挥发性有机物质等污染物的控制等,为今后更有效地实施船舶排放控制政策、完成国家提出的减排目标提供坚实的基础。
( 三 ) 加大财政投入力度,推进政策的落地生效
靠港船舶使用岸电是推进船舶节能减排最有效的方式之一,上海港船舶排放控制区政策落实生效方面存在的最大问题是船舶岸电的使用,从目前情况看,上海港码头岸电设施建设在进度上超前完成了交通运输部下达的任务。但现实情况是由于现行政策等因素的影响,靠港船舶使用岸电既不能为航运公司节省大量的成本,也不能为码头带来相关利益,导致码头单位、航运公司和船员也不愿意使用岸电。因此,需要政府在政策制定和财政投入上齐头并进,加大财政补贴力度,有力引导码头单位、航运公司和船员积极主动地使用岸电,更有效地减少船舶排放对上海港乃至上海市的空气污染。此外,还可以在船舶节能减排技术、尾气监测技术研发和应用等方面加大财政投入,引导社会资本进入,促进相关技术的应用和推广。
六、结语
上海港自2016年4月1日提前实施船舶排放控制区政策以来,制定了一系列的具体实施措施,主管机关加大了对船舶大气污染的监督检查力度,上海港空气质量取得明显成效,促进了船舶节能减排技术的加速应用,在船舶尾气监测技术方面取得了突破性的进展。在国家提出到2030年实现“碳达峰”、2060年实现“碳中和”的新目标和长三角区域一体化发展上升为国家战略的大背景下,上海市不断加强政策研究和财政投入,继续领跑全国船舶排放控制区,为上海市空气质量改善和国家的减排目标作出了应有的贡献。
参考文献:
[1] 王佳妮.上海绿色港口三年行动计划目标基本实现[EB/OL].(2017-10-31)[2020-07-25]. http://sh.eastday.com/m/20171031/u1ai10962949.html.
[2] 章轲.港区二氧化硫降幅比全市平均水平还大!上海是怎么做到的?[EB/OL].(2019-06-06)[2020-07-25].https://www.yicai.com/news/ 100214998.html.
[3] 上海市生态环境局.2015上海市环境状况公报[EB/OL].(2016-03-29)[2020-07-25]. https://sthj.sh.gov.cn/hbzhywpt1143/hbzhywpt1144/20160329/0024-141845.html.
[4] 上海市生态环境局.2019上海市生态环境状况公报[EB/OL].(2020-06-04)[2020-07-25]. https://sthj.sh.gov.cn/hbzhywpt1143/hbzhywpt1144/20160329/0024-141845.html.
[5] 克拉克森.船用脱硫塔改装市场的关键信息[EB/OL].(2019-09-23)[2020-07-25]. https://www.ihaiyuan.com/bencandy.php?fid-33-id-201100-page-1.htm.
[6] 国际船舶网.中国船厂“垄断”全球船舶脱硫装置改装市场[EB/OL].(2019-09-19)[2020-07-25].http://www.eworldship.com/html/2019/ship_market_observation_0919/152854.html.
[7] 上海市交通委员会. 本市港口岸电设施建设任务全面完成[EB/OL].(2020-12-29)[2021-03-25]. http://jtw.sh.gov.cn/xydt/20201230/a208a55847f74a9a96399b09ed79771e.html.
作者简介:
倪训鹏,洋山港海事局,二级主办。
本文刊发于《世界海运》2021年第6期,转发须注明作者和原文出处。
【投稿】、【提供线索】、【转载】请后台留言或电邮投稿,主题格式为【投稿】+文章标题,发送至media@xindemarine.com邮箱。
更多航运资讯,请点击“阅读原文”





