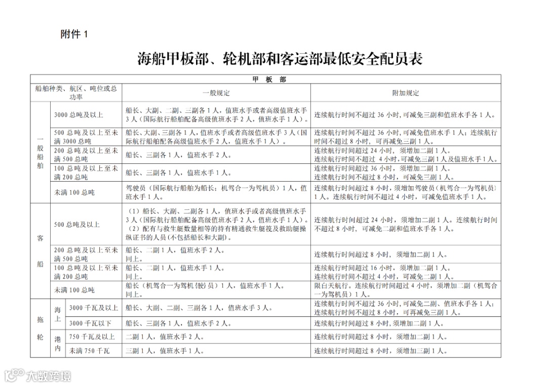
line: 0px;max-width: 100%;min-height: 1em;color: rgb(62, 62, 62);font-family: -apple-system, BlinkMacSystemFont, "Helvetica Neue", "PingFang SC", "Hiragino Sans GB", "Microsoft YaHei UI", "Microsoft YaHei", Arial, sans-serif;font-size: 14px;letter-spacing: 1.5px;white-space: normal;text-indent: 2em;line-height: 2em;box-sizing: border-box !important;overflow-wrap: break-word !important;">根据工作实际,依据《1978年海员培训、发证和值班标准国际公约》《2006年海事劳工公约》和《中华人民共和国船舶最低安全配员规则》(以下简称《配员规则》),我局对海船最低安全配员标准进行了调整,现将有关事宜通知如下:
一、调整后的海船最低安全配员标准:《海船甲板部、轮机部和客运部最低安全配员表》(《配员规则》附录一)和《海船无线电人员最低安全配员表》(《配员规则》附录二)见附件。
二、拖轮船舶所有人可于2022年8月31日前持原《船舶最低安全配员证书》到发证机关(船舶登记机关)换发配员证书。
三、自2022年9月1日起,在监督检查中发现拖轮所持《船舶最低安全配员证书》低于《海船甲板部、轮机部和客运部最低安全配员表》规定标准的,应当责令改正,并按照有关规定依法处理。
四、海事管理机构为海上拖轮配发《船舶最低安全配员证书》时,可在《船舶最低安全配员证书》“特殊要求或条件”栏中备注港内最低安全配员要求。
五、请各单位将本通知及时转发辖区相关航运企业,并做好落实工作。
六、本通知自2021年9月1日起施行。《交通运输部海事局关于调整海船最低安全配员有关事项的通知》(海船员〔2016〕598号)同时废止。









【投稿】、【提供线索】、【转载】请后台留言或电邮投稿,主题格式为【投稿】+文章标题,发送至media@xindemarine.com邮箱。
更多航运资讯,请点击“阅读原文”



