1月2日,宁波舟山港公告表示,港区生产作业稳定,港口集卡运输通道畅通。
line: none;box-sizing: border-box;vertical-align: baseline;border-width: 0px;border-style: initial;border-color: initial;overflow-wrap: break-word !important;width: 677px !important;visibility: visible !important;" src="https://cdn.10100.com/content/20251218/47f2ec34-e9d6-4794-b5e1-35e9ffbfd900.png">
宁波舟山港方面表示,2022年1月1日,宁波市北仑区通报发现一例核酸检测阳性人员以来,宁波舟山港立即把疫情防控和港口保通保畅作为当前重中之重,立即进入应急状态,根据省委省政府关于宁波舟山港应发挥“硬核”力量确保外贸物流链、供应链稳定的部署要求,在积极配合当地政府做好相关管控工作的同时,第一时间研究制定港口正常生产作业系列举措。
保持港口生产正常,运行稳定,集装箱班轮正常作业。宁波港域各港区按照独立单元实行严格管控,在做好各项防疫措施的基础上,有序组织港口生产,目前各港区生产作业基本稳定,到港船舶作业正常。
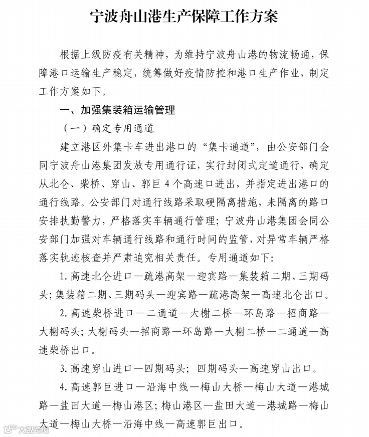
保持进出宁波港域各港区集卡正常通行。自1月1日16时起,已开通北仑、柴桥、郭巨、穿山四个高速口至各集装箱码头的双向集装箱车辆进出港的绿色专用通道,已制定专用通行证登记申领流程,对符合条件的集卡发放专用通行证,形成专用通道闭环管控,保障港口集卡运输通道畅通。
目前正在研究制定集卡通行宁波市以外的相关政策,原则上按绿码通行和一定时间内有效核酸检测阴性证明,满足外贸物流链通畅。
1月2日,北仑区委副书记、代区长王程在第九十九场新冠肺炎疫情防控工作新闻发布会表示:北仑是宁波舟山港的核心港区所在地,全区有集卡车2万多辆,道路通行压力较大。疫情发生后,为保障宁波舟山港北仑区域各港区集卡车正常通行,减少疫情对港口的影响,交警会同港航部门,及时与宁波舟山港集团开展集卡车驾驶员群体轨迹研判,以昨天0时为界,精准筛选港区外集卡司机总数,系统排摸14天行程轨迹。第一时间协调部署北仑、霞浦、柴桥、郭巨、穿山5个高速口,开辟集装箱车辆进港的绿色通道,制定专用通行证登记申领办法,对符合条件集卡车驾驶员发放专用通行证,目前已累计发放3000张,形成通道闭环管控,保障港口集卡运输通道畅通。

1月2日,易港通公司再次发出紧急通知,告知各位集卡司机:现港口发放的《北仑区域进出港集装箱卡车专用通行证》仅用于北仑各大港区与高速口的点对点直线运输,不能用于其他区域的运输业务,例如到社会堆场的提空箱等,如有违反则没收证件并承担相应的防疫责任。
精准防控,保障生产





url="" imgdata="null" tab="innerlink" data-linktype="1">
更多航运资讯,请点击“阅读原文”



