
line: 0px;max-width: 100%;box-sizing: border-box;text-align: center;overflow-wrap: break-word !important;">
今天,中华人民共和国交通运输部海事局今天在官方正式披露上海“8·20”“隆庆1”轮与“宁高鹏688”轮碰撞事故调查报告。
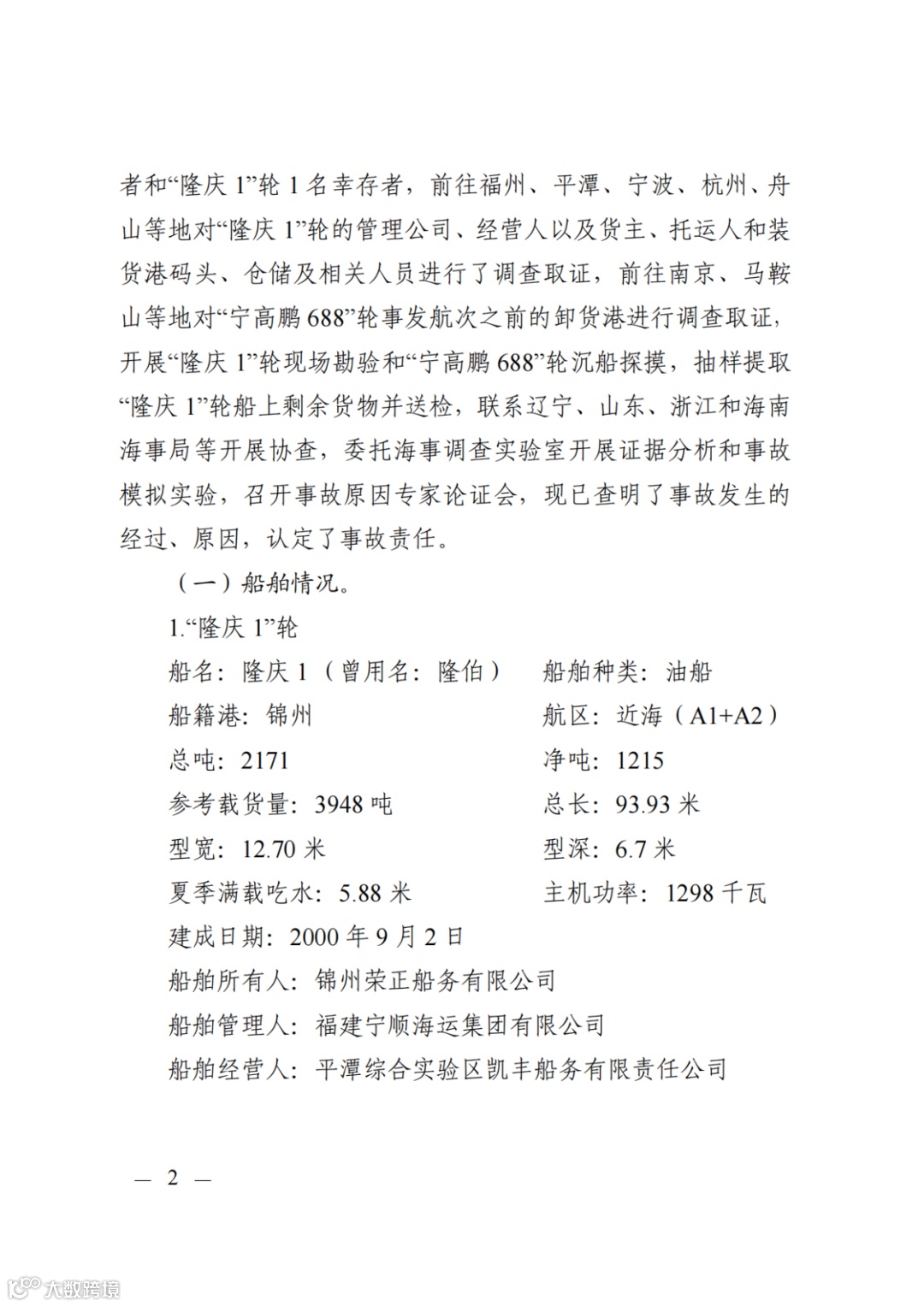
2020年8月20日0338时许,锦州荣正船务有限公司所有油船“隆庆1”轮与陈治国个体所有内河干货船“宁高鹏688”轮在长江口灯船东南约1.5海里处(概位:31°05′.56N/122°33′.43E)发生碰撞。事故造成“隆庆1”轮4号货舱(右)船体破损、舱内货物(含异辛烷成分的烷烃类混合物)泄漏并发生爆炸、燃烧,火势迅速蔓延至全船,船上14名船员1人获救,12人死亡(9人烧死、3人溺亡)、1人失踪;“宁高鹏688”轮船首和前货舱破损进水,船舶沉没,船上3名船员2人获救,1人失踪,构成重大等级水上交通事故。
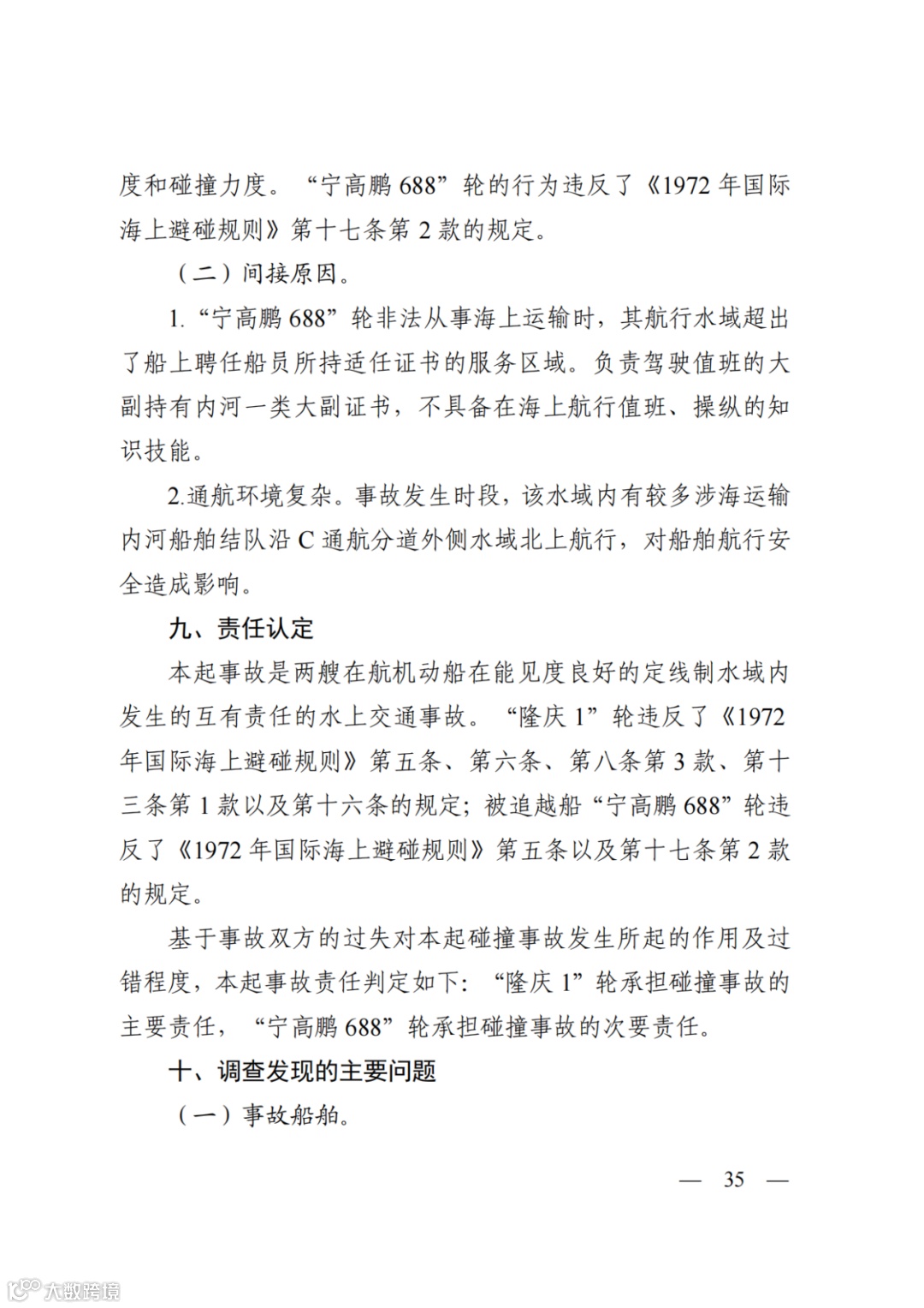
关于事故发生的原因,报告称事故发生前,“隆庆 1”轮沿长江口船舶定线制 C 通航分道北上航行;“宁高鹏 688”轮在长江口定线制 C 通航分道东侧水域北上航行。“隆庆 1”轮船速大于“宁高鹏 688”轮船速, 并逐步赶上“宁高鹏 688”轮,两船构成追越局面。“隆庆 1” 轮作为追越船应主动避让被追越船“宁高鹏 688”轮。
(1)未履行追越船义务,避让行动不当 事故发生前,“隆庆 1”轮在“宁高鹏 688”轮左舷正横后 大于 22.5°方向上赶上“宁高鹏 688”轮。“隆庆 1”轮为了避 让转向进入北港而横越本船船首的内河船时,采取了大幅度右 转避让措施,船体横于“宁高鹏 688”轮船首方向,并与“宁高 鹏 688”轮构成紧迫危险局面进而发生碰撞。“隆庆 1”轮的行为违反了《1972 年国际海上避碰规则》第八条第 3 款、第十三 条第 1 款以及第十六条的规定。
(2)瞭望疏忽,对碰撞危险估计不足 约 0310 时,结队航行的涉海运输内河船正沿 C 通航分道外 侧水域结队北上航行。“隆庆 1”轮在航行时未对密集的内河船 船舶流以及内河船船队左转进入北港的动态进行充分的评估和 预判,对碰撞危险估计不足。“隆庆 1”轮的行为违反了《1972 年国际海上避碰规则》第五条的规定。
(3)未使用安全航速“隆庆 1”轮在长江口定线制 C 通航分道航行时航速一直 保持在 8~9 节,在正前方有大量涉海内河船影响本船正常航行时没有采取减速措施。“隆庆 1”轮的行为违反了《1972 年国 际海上避碰规则》第六条的规定。
(1)瞭望疏忽“宁高鹏 688”轮在航行过程中只知跟随同行的前船航行, 对本船附近航行的其他海船未予以关注,未及早发现正在追越 本船的“隆庆 1”轮。“宁高鹏 688”轮的行为违反了《1972 年国际海上避碰规则》第五条的规定。
(2)未采取最有助于避免碰撞的行动“宁高鹏 688”轮在碰撞发生前约 1 分钟采取了左满舵并加 车的避让措施,从避让效果上缩短了碰撞时间并增大了碰撞角度和碰撞力度。“宁高鹏 688”轮的行为违反了《1972 年国际 海上避碰规则》第十七条第 2 款的规定。
1、“宁高鹏 688”轮非法从事海上运输时,其航行水域超出了船上聘任船员所持适任证书的服务区域。负责驾驶值班的大副持有内河一类大副证书,不具备在海上航行值班、操纵的知 识技能。
2.通航环境复杂。事故发生时段,该水域内有较多涉海运输 内河船舶结队沿 C 通航分道外侧水域北上航行,对船舶航行安 全造成影响。
本起事故是两艘在航机动船在能见度良好的定线制水域内 发生的互有责任的水上交通事故。“隆庆 1”轮违反了《1972 年国际海上避碰规则》第五条、第六条、第八条第 3 款、第十 三条第 1 款以及第十六条的规定;被追越船“宁高鹏 688”轮违 反了《1972 年国际海上避碰规则》第五条以及第十七条第 2 款 的规定。
基于事故双方的过失对本起碰撞事故发生所起的作用及过 错程度,本起事故责任判定如下:“隆庆 1”轮承担碰撞事故的 主要责任,“宁高鹏 688”轮承担碰撞事故的次要责任。
报告详情见附件:上海“8·20”“隆庆1”轮与“宁高鹏688”轮碰撞事故调查报告(后附)











fba2e.png" data-type="png" data-w="1280" style="outline: 0px;border-width: 1px;border-style: solid;border-color: rgb(238, 237, 235);box-sizing: border-box !important;overflow-wrap: break-word !important;background-color: rgb(238, 237, 235) !important;background-size: 22px !important;background-position: center center !important;background-repeat: no-repeat !important;height: 956.501px !important;width: 677px !important;" src="https://cdn.10100.com/content/20251218/9640d5f2-b1e4-4d6d-ac19-0720899fba2e.png">





































【投稿】、【提供线索】、【转载】请后台留言或电邮投稿,主题格式为【投稿】+文章标题,发送至media@xindemarine.com邮箱。


url="" imgdata="null" data-itemshowtype="0" tab="innerlink" data-linktype="1">