推广甲醇船舶燃料——助力国内航运碳达峰碳中和的优选方案
在我国双碳目标的大背景和国际海事组织温室气体减排的战略目标下,碳减排是整个航运业所面临的巨大挑战、也是必然的发展趋势。清洁能源的应用是船舶从低碳走向碳中和、零碳发展的根本途径。LNG、电池、甲醇、氢、氨等清洁能源在国内外船舶上已经得到了不同程度的应用,各类清洁能源由于本身特性,在船舶上的应用场景既有重叠又独具优势。甲醇作为相对新型的船舶清洁替代能源,具有来源广泛、供应充足、应用方式多样、技术较为成熟、成本相对较低、减排潜力巨大等诸多优势。特别要指出的是,甲醇是目前最具优势的可实现碳中和的常温常压液体燃料,特别是可再生甲醇技术路线的推广和逐步商业化,使甲醇作为船舶燃料能够实现全生命周期的碳中和,助力航运业早日实现双碳战略目标。
图1 Waterfront Shipping公司甲醇动力船舶
航运业碳减排面临巨大压力
船舶使用传统燃油排放的大量硫氧化物(SOx)、氮氧化物(NOx)、颗粒物(PM)等大气污染物,以及二氧化碳(CO2)等温室气体,造成了严重的大气环境污染,对全球气候变化产生了重要影响。根据英国独立航运经纪公司Simpson Spence Young发布的报告显示,2021年全球航运业的二氧化碳总排放量达8.33亿吨,同比增长4.9%。国际能源署预测:如果不采取有效措施,未来航运业碳排放总量将进一步激增,航运碳减排压力巨大。
航运业是我国国民经济发展和居民生活必需的基础产业之一,也是碳排放的重要来源之一。据交通运输部统计,2021年全国内河通航营业性货运量占全社会总运量的15.80%、货物周转量占全社会周转总量的52.97%,为我国国民经济发展提供了有力支撑。相对应地是,交通领域的碳排放是我国各行业部门中,增长较快的部门,目前我国交通领域碳排放占全社会排放约11%,其中水路运输就占一半以上,约占总量的6.5%,水运行业碳达峰面临挑战。与此同时,我国社会经济体量持续增长以及减污降碳要求下“公转水”进程的不断深化,沿海内河水运规模和能源消耗量仍处于上升通道,因此,碳减排面临的形势将更为严峻。
船舶清洁燃料担当碳减排C位
面对严峻的温室气体减排压力,国际及国内都在积极探索各种碳减排技术和管理措施。依靠动力装置技术改进、能效优化和管理技术等方式,其碳减排潜力只有0~20%,无论在技术上还是在经济上都已经难以适应未来碳中和及零碳排放要求。而清洁能源应用的碳减排潜力巨大,可达10%~100%,主要包括探索液化天然气(LNG)、液化石油气(LPG)、甲醇、电力、氢、氨等清洁替代能源。在此背景下,优化船舶能源结构,寻求适应我国具体国情和未来航运排放要求的可再生船舶燃料技术,已经成为我国航运业适应未来时代发展需要,从根本上推进船舶碳减排走向更深阶段的必然选择,也会大大助力国家实现“30/60碳达峰、碳中和”发展目标。所以,推广清洁能源技术是实现船舶低碳零碳化的根本途径。
甲醇是目前最具有优势的可实现碳中和的常温常压液体燃料
甲醇作为贸易量全球第三大的大宗有机化学品,具有产业链成熟、产能充足、运输便捷、环境友好等优势,并且作为内燃机燃料的应用已有近50年的历史,甲醇作为船舶燃料的应用已经有非常成熟的案例,2015年Stenaline,瓦锡兰公司和梅赛尼斯公司合作改造了全球首艘甲醇动力船舶。2016年至今,梅赛尼斯公司的航运公司Waterfront Shipping运营着全球最大的甲醇动力船队,已经有17艘甲醇双燃料船舶投入使用,累计安全运行时间超过14万小时。Waterfront Shipping的船队搭载了曼恩公司的ME-LGIM发动机,与其他化石燃料相比,使用传统天然气基甲醇作为燃料就可以显著减少硫氧化物、氮氧化物和颗粒物的排放,以及降低15%的二氧化碳排放,在短期内可以帮助航运业减少碳排放带来的压力。目前,国际上最先进的天然气制甲醇工艺,其生产单位甲醇产品的碳排放强度仅有0.15 kg eCO2/kg甲醇,低碳甲醇将进一步助推航运业的减排目标。
在目前全球航运业节能减碳的大环境下,甲醇受到航运业的广泛关注得益于新兴技术有望实现可再生甲醇的规模化生产,因其原材料来源可再生、清洁和对二氧化碳的捕捉利用,使得所获得的的产品可以帮助整个航运业在全生命周期实现碳中和的战略目标。可再生甲醇包括:生物质甲醇(Bio-Methanol)和电制甲醇(E-Methanol )。生物质甲醇可以使用生物质,利用传统的天然气制甲醇工艺,也可以采用生物质气化技术,将农业、林业和城市垃圾等废弃物气化生产合成气,经过净化和调整比例后生产甲醇。电制甲醇主要利用可再生电力(太阳能或风能)电解水产生氢气,之后同捕集的CO2反应制得甲醇。
图2 甲醇生产的低碳绿色化发展进程
与传统的化石基甲醇不同,可再生甲醇尤其是生物质甲醇的单套装置产能较小(一般为5-10万吨),可以灵活选址,这就为其作为船舶燃料提供了便捷,可再生甲醇的生产商可以根据船运企业的实际需求因地制宜地把生产装置建在需要加注的码头港口附近,最大程度地降低了燃料运输成本,同时也可以切实满足航运企业的航线布局和船期需求。
图3 具备可再生甲醇生产能力的梅赛尼斯公司Geismar工厂
对于采用可再生船舶燃料实现碳中和航运,航运巨头丹麦马士基公司(Maersk)一直是甲醇燃料的忠实支持者。2021年7月,马士基在现代尾浦造船订造了1艘3500 TEU碳中和甲醇动力集装箱船,成为全球首家订造零碳集装箱船的航运公司。同年8月,马士基在韩国现代重工下单订造了8+4艘16000 TEU级甲醇动力集装箱船,这是全球首次搭载甲醇燃料动力发动机的大型集装箱船舶,4艘备选订单在今年年初确认生效。2022年9月,马士基宣布与现代重工签署协议,再次订造6艘甲醇动力大型集装箱船。到这些船舶全部交付使用时,马士基公司将运营全球最大的甲醇动力船队。
此外,2022年马士基还与中集安瑞科、欧洲能源、绿技行(上海),安徽德博等八家公司建立战略合作伙伴关系,旨在采购可再生甲醇。预期将于2025年,全球可再生甲醇年产能将提升至93万吨,并帮助马士基获得新型集装箱船所需的可再生甲醇。
法国达飞轮船在选择LNG作为主要船舶燃料的同时,也首次尝试投资甲醇动力集装箱船。2022年8月,达飞轮船与大船集团达成协议,订造6艘15000 TEU甲醇双燃料集装箱船,成为继马士基航运之后第二家建造甲醇动力船的集运巨头。(实际上据信德海事网所致,CMA CGM还在筹划追加6艘甲醇集装箱船舶订单,详情见:→10亿美元+10亿美元!CMA CGM再订6艘甲醇船+4艘2.4万箱船)
继马士基和达飞轮船之后,中远海运集团也加入了甲醇燃料动力船舶的阵营。2022年10月底,中远海运集团宣布将斥资超200亿元订造了12艘全球最大24000 TEU甲醇动力集装箱船,开启集装箱船队可再生发展新纪元,并成为首家宣布投资甲醇动力船舶的中国船东。(详情见:→中远海控:9个月净利润972亿元,订造12艘24000箱甲醇集装箱船)
能源安全战略下推广甲醇船舶燃料符合中国国情
党的二十大报告指出,积极稳妥推进碳达峰碳中和,立足我国能源资源禀赋,坚持先立后破,有计划分步骤实施碳达峰行动。我国具有“富煤少气贫油”的资源禀赋特点,能源结构主要以煤炭为主,天然气和原油资源的对外依存度较高,2021年,中国原油进口量为5.13亿吨,同比下降5.3%,首次由升转降,原油对外依存度由73.6%降至72%,下降1.6%,但主要原因之一是油价高企。同期,天然气进口量达到了12,136万吨,增长19.9%,管道气进口量和LNG进口量均位居世界第一,天然气对外依存度达44.3%。但我国煤炭资源较为丰富,煤制甲醇生产是煤炭清洁高效综合利用的有效途径,工艺过程全封闭,三废均得到合理收集和利用,能源利用达到极大化。目前,我国是世界甲醇产量最大的国家,2021年我国甲醇产能9,743万吨,同比增加6.6%,产量达到7,765万吨,甲醇供应维持长期稳定。我国不断提升在化工领域实施降低能耗和碳排放的相关要求,先进煤化工技术和可再生能源的耦合利用,为我国甲醇行业节能降碳提供了有力保障。对于航运业广泛关注的可再生甲醇生产技术,我们的本土企业也在积极加大研发力度并且取得了显著的成果,预计在2025年将会有商业化的产品投放市场,进一步丰富了甲醇产业链也助力我国的能源安全和双碳目标。
甲醇船舶燃料的其他优势
甲醇应用方式多样
甲醇燃料在船舶上的应用,可分为直接应用和间接应用两种。直接应用即甲醇可直接采用传统的内燃机形式,将化学能直接转化为机械能,再由机械能转化为动能推动船舶航行;也可直接由机械能转为电能,采用电力推进船舶航行。间接应用又分为甲醇重整制氢燃料电池系统(RMFC)和直接甲醇燃料电池(DMFC)系统两类,前者甲醇与高压储氢相比,是理想的液体储氢、运氢载体,解决了氢燃料存储难的问题,通过甲醇重整制氢装置,以供燃料电池发电最终转化为船舶动能,适用于中大型船舶上应用,由中科院大连化学物理研究所成立的中科嘉鸿公司,已经成功在佛山完成了我国自主是知识产权的首艘甲醇重整制氢燃料电池船,并在仙湖投入使用;后者直接甲醇燃料电池直接使用甲醇水溶液或蒸汽甲醇为燃料来源,而不需通过甲醇重整制氢以供发电,直接甲醇燃料电池(DMFC)低温生电、燃料成分危险性低与电池结构简单等特性,适用于功率密度较低、能量密度要求相对较高的领域,在内河及库湖区游船上具有较好的应用场景。
甲醇船舶燃料技术较为成熟
醇是除了LNG外,较为成熟的船用替代清洁能源。甲醇的存储、运输、燃料供应技术及安全性已经在陆上和水上均得到了充分验证。目前,甲醇作为船用燃料的关键是发动机的研制。国际上,曼恩、瓦锡兰的甲醇燃料发动机已经成功应用在几十艘国际航行船舶上,动力性能与传统燃料油相当,正在开发船用甲醇发动机的厂商还有ABC公司、WINGD等。同时,淄柴、玉柴、中船动力、安柴等也在大力开发不同功率的甲醇发动机,以满足未来我国内河沿海船舶的动力需求。
甲醇船舶燃料成本相对较低
甲醇的能量密度相对传统燃油、LNG等燃料较低,但甲醇燃料成本和船舶改造成本均具有一定的优势。在燃料成本方面,根据测算,将不同的船用燃料价格等热值换算后,甲醇的等热值价格低于普通柴油、轻质燃料油及LNG;在改造成本方面,与LNG相比,甲醇最大的优势在于其不需要低温储存和绝热,可以通过防腐处理后使用船舶上原有的燃油存储柜,不会造成装货空间损失,也不需要对现有船舶进行较大的改造,对于新建船舶也更容易设计,额外增加的成本仅有LNG动力船舶的1/3左右。
甲醇船舶燃料发展相关政策和展望
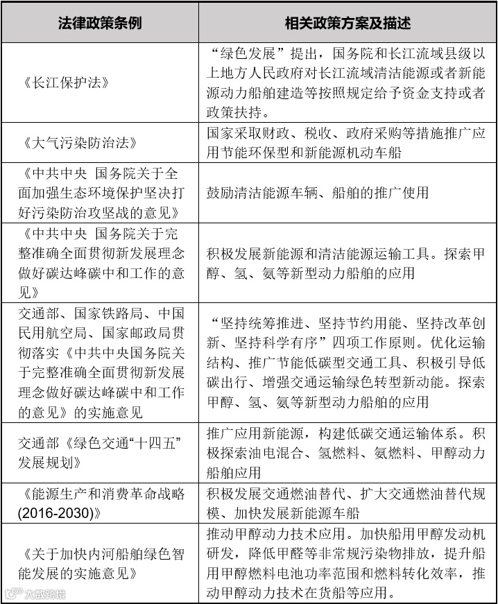
交通运输业作为我国能源消费大户,近年来响应国家能源结构调整的号召,积极推动清洁能源和新能源应用,新形势下更是面临较大的能源结构优化调整的压力。 国家先后出台了多种政策及法律,寻求全行业的绿色可持续发展,并特别鼓励交通运输行业使用清洁能源车辆、船舶,还明确在十四五期间,大力探索甲醇等新型动力船舶的应用,以满足未来的国际航运业法规的需要。表1汇总了支持甲醇动力船舶应用和甲醇船燃的相关政策及法规。
表1 我国相关法律政策对甲醇船舶燃料的支持
在国内和国外碳减排大趋势下,船舶清洁能源替代大势所趋。可再生甲醇毫无疑问是现阶段能满足碳中和目标的最适合的液体燃料。当然,目前可再生甲醇市场规模较小,尚处在发展阶段,即使目前已经宣布的可再生甲醇产能都得到有效释放,仍难满足快速增长的市场需求。所以在着眼可再生甲醇产能扩张的同时,也要积极推广甲醇船舶燃料的发展,一方面,让更多的船东认识到甲醇的优势,传统甲醇和可再生甲醇在性能上没有区别,接受由传统甲醇向可再生甲醇过渡的这条路径。等到可再生甲醇供应能够满足行业需求的时候就可以自如地替代传统甲醇,满足客户减碳的需求。另一方面,要集全产业链的合力,共同克服可再生甲醇规模化生产所面临的挑战,包括:获得低成本、清洁和可靠的电力,生物质原料的高效收集利用,生产技术的进一步革新,相关法律法规政策的支持,整条产业链相关环节的日趋成熟和完善等,从而在满足减碳目标的同时为航运业提供经济的可再生甲醇。
从法规标准化体系建设角度看,各相关机构应从全产业链的层面加快完善法规标准。国际海事组织《甲醇/乙醇燃料船舶安全临时导则》和中国船级社《甲醇/乙醇燃料动力船舶检验指南》的出台,在一定程度上促进了甲醇作为船舶燃料的应用。但同时,甲醇动力船舶燃料的加注配套设施建设、合规运营、标准化作业等规范或标准的制订还未起步,甲醇在船舶上的应用仍显得任重而道远。故此,管理部门应提速出台甲醇燃料动力船舶检验法规,行业应借鉴LNG动力船舶推广的成功经验,在发展初期,联合科研机构制订甲醇燃料动力船舶港口罐车加注作业技术要求等标准,促进甲醇在我国船舶上的应用;同时应与政府部门积极沟通,推进水上加注基础设施建设相关标准制修订,建立综合能源供给站,实现资源集约化,支撑和规范我国航运业的绿色、安全、高效发展。
延伸阅读:


