2023上海海事局船旗国监督检查
集中大会战(CFSIC)
✦✦✦ 主动力装置 ✦✦✦
01
检查目的
本次CFSIC检查目的在于全面了解和掌握上海海事局辖区船舶主动力装置的符合性和安全性,尤其是主动力装置等重要机械设备及其相关的保护系统的工况和维护情况。特别关注船员对主动力装置等重要机械设备的安全和应急程序的熟悉程度。本次专项检查目的还在于进一步督促船舶和公司落实安全生产主体责任,共同营造辖区船舶良好的安全航行环境。
02
检查时间
2023年3月1日至2023年5月31日。
03
检查对象
本次CFSIC检查适用于法规及其修正案中机电设备部分适用的所有中国籍船舶,无论船舶是什么类型。新造船和现有船应该满足相关法规的要求。
04
检查形式
专项检查不单独实施,在船旗国监督检查时一起实施。在集中检查大会战期间,对同一艘进入上海港的适用船舶原则上仅实施一次专项检查。
05
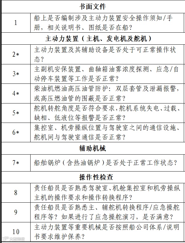
检查内容
注:其中带有“*”的问题将进行重点检查,如出现问题可能导致滞留。
06
参考法规文件
(1)国际海上人命安全公约74(SOLAS 74)公约及修正案;
(2)中华人民共和国海上交通安全法;
(3)海船法定检验技术规则1992及1994和1995修改通报(适用于国际和国内航行);
(4)非国际航行海船法定检验技术规则 1999;
(5)国内航行海船法定检验技术规则及修改通报(2004年以后);
(6)国际航行海船法定检验技术规则及修改通报(1999年以后);
(7)内河船舶法定检验技术规则及修改通报(1999年以后);
(8)特定航线江海直达船舶法定检验技术规则及修改通报;
(9)中华人民共和国船舶安全营运和防止污染管理规则;
(10)中华人民共和国航运公司安全与防污染管理规定;
(11)中国海事局《关于发布<高速客船操作安全证书>审核发证程序指南的通知》(海船舶[2006]379号);
(12)敞口集装箱船法定检验技术暂行规则(2008);
(13)海上滚装船舶安全监督管理规定;
(14)中华人民共和国高速客船安全管理规则。
07
温馨提示
①航运公司需提高安全责任意识,充分发挥安全生产主体责任,核查公司安全管理体系与相关文件,加强船员主动力设备相关的宣贯与培训工作,并及时为船舶提供有效岸基支持。
②船长和责任船员应核查本船与主动力设备相关的证书、文书配备情况,认真开展开航前自查并按公司体系及说明书要求进行设备日常维护保养工作,确保主动力装置等重要机械设备及其相关的保护系统工况正常且维护保养到位。此外,船长和责任船员作为现场负责人,应熟悉公司体系相关要求,熟练掌握驾驶室、机舱集控室、机旁操纵主机的操作要求和操作转换程序,主辅舵机转换程序以及应急操舵程序等。


