搜索
首页
大数快讯
大数活动
服务超市
文章专题
出海平台
流量密码
出海蓝图
产业赛道
物流仓储
跨境支付
选品策略
实操手册
报告
跨企查
百科
导航
知识体系
工具箱
更多
找货源
跨境招聘
DeepSeek
首页
>
船舶运营中,谁是安全生产第一责任人?安全生产该怎么抓?
>
0
0
船舶运营中,谁是安全生产第一责任人?安全生产该怎么抓?
信德海事安全
2022-06-22
2
导读:安全责任重在落实,确保实现安全生产目标2022年6月是第21个全国“安全生产月”,今年的主题为“遵守安全生产
line;max-width: 100%;box-sizing: border-box;">
安全责任重在落实,确保实现安全生产目标
2022年6月是第21个全国“安全生产月”,今年的主题为“遵守安全生产法,当好第一责任人”。
对于船舶而言,安全工作只有起点,没有终点。现阶段国家对安全生产工作越来越重视,要求越来越严格,我们每个人都有不可推卸的责任和
义务
,我们每个人都是安全生产的第一责任人。
2021年7月30日已对《中华人民共和国安全生产法》(下称《安全生产法》)进行修订,并于2021年9月起实施。《安全生产法》的每一次修订都是提升安全意识,强化安全“超前意识”、“预防为主”的理念。安全生产是对公司负责,对家人负责,更是对自己负责。安全生产是企业发展的前提和根本。
新《安全生产法》中明确了安全生产管理工作各个方面及各类人员的职责,包括生产经营单位及其主要负责人和安全管理机构与安全管理人员的职责等;加大了对违法单位及人员的惩罚力度,促进生产经营单位落实主体责任,实现“以人为本,安全发展”的理念。
生产经营单位的主要负责人是本单位安全生产第一责任人
,对本单位的安全生产工作全面负责。其他负责人对职责范围内的安全生产工作负责。生产经营单位的主要负责人对本单位安全生产工作负有下列职责:
(1)建立健全并落实本单位全员安全生产责任制,加强安全生产标准化建设
(2)组织制定并实施本单位安全生产规章制度和操作规程;
(3)组织制定并实施本单位安全生产教育和培训计划:
(4)保证本单位安全生产投入的有效实施;
(5)组织建立并落实安全风险分级管控和隐患排查治理双重预防工作机制,督促、检查本单位的安全生产工作,及时消除生产安全事故隐患:
(6)组织制定并实施本单位的生产安全事故应急救援预案。
(7)及时、如实
报告
生产安全事故。
安全是一条不可逾越的红线,这条红线就是要坚守“发展决不能以牺牲人的生命为代价”这条红线,牢固树立以人为本、生命至上的理念,正确处理重大险情和事故应急救援中“保财产”还是“保人命”的问题,所以就要求生产必须安全,安全才能生产。
安全月说安全、要安全、保安全!船舶和人命财产安全,可以说是航运业永恒的话题,也是长期的痛点。
url
="" imgdata="null" tab="innerlink" data-linktype="1" style="margin: 0px;padding: 0px;color: rgb(87, 107, 149);text-decoration: none;">
信德海事,一直把实现海上更安全当作我们的愿景之一。为了给航运安全尽一份力,我们组织业界来自船旗国、船级社、
保险
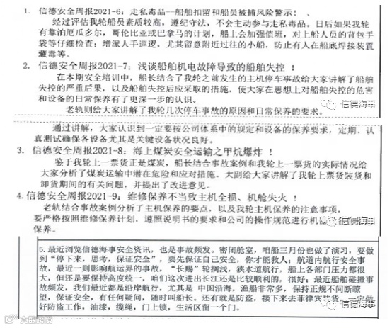
公司、互保协会、海事律所、一线船长、轮机长以及造船领域的专家,组成信德海事安全组,先后推出了《信德海事安全周报》、《信德海事安全月报》、《信德海事安全指南》,内容涵盖最新的海事安全资讯、安全检查和公约法规的最新动态、全球主要地区PSC检查的缺陷记录、检查要点及趋势分析、每期周报会选择一个法规条款,针对某个突出海事案例进行专业的深入解读,并且在此基础上制作了图文并茂的Poster《信德海事安全警语》。希望给业内带来更多安全方面的思考,引导船员理解安全文化、建立安全意识,接受安全培训,执行安全操作,从而减少海上事故的发生。
我们会定期将安全周报、月报,不定期将安全指南和安全通函发给船上和岸基,为船上提供:
●最新的海事安全、公约法规、检查动态;
●最好的船队培训材料和实务操作安全指南;
●船上开展安全会议/
活动
的有价值的案例分析;
●岸基和船上法规履约、准备PSC检查的辅助;
●图文并茂的海报可作为船上安全警示;
●岸基人员监控船队安全,风险预警的补充;
●周期性的安全警示与指引,有利于提升船舶及人员安全;
●有益于公司完善安全制度,提高安全意识,强化安全管理。
船员在线学习:
船上安全会议讨论:
打印周报供船员自主阅览:
船上学习总结:
总之,周报的及时性、针对性、接近性,月报的专业性、系统性、多元性、互动性加之安全指南的科学、务实、可操作,信德海事安全力求为您的安全护航!
订阅方式:
1、点击此处,可浏览信德海事安全月报
2、如有船公司需订阅以上产品,请联系:
market@xindemarine.com
logo.cn/finderhead/CcibzvVyrznZsLrWtNJfp56CSBzKpVfHkJearyK6dZv8/0" data-username="v2_060000231003b20faec8c4e28019c3d2c607ec3cb0773f7648f04c064d484300e7435526bb05@finder" data-nickname="信德海事" data-desc="信德海事安全产品介绍#信德海事安全周报 #信德海事安全月报#信德海事#安全" data-nonceid="8481243997937861150" data-type="video" data-width="560" data-height="320">
【投稿】【
提供线索
】【
转载
】
请后台留言或电邮
投稿,主题格式为【投稿】+文章标题,发送至media@xindemarine.com
邮箱
。
更多航运资讯,请点击“阅读原文”
【声明】内容源于网络
0
0
信德海事安全
各类跨境出海行业相关资讯
内容
12202
粉丝
0
关注
在线咨询
信德海事安全
各类跨境出海行业相关资讯
总阅读
20.2k
粉丝
0
内容
12.2k
在线咨询
关注