上海


因疫情原因,上海暂无培训计划。如有开班,将根据考试计划发布培训计划,请留意后续消息。
河北
考试计划
一、2022年下半年海船船员适任考试计划
(一)管理级船员(船长、大副、轮机长、大管轮)适任考试计划
2022年下半年管理级船员理论考试共2期,适任评估1期。具体时间安排如下:
(二)操作级船员(二副、三副、二管轮、三管轮)适任考试计划
2022年下半年操作级船员理论考试共2期,适任评估1期。具体时间安排如下:
(三)GMDSS 操作员适任考试计划
根据培训机构岗位适任培训开班情况予以安排。请参加抽考及补考的考生及时与培训机构联系(秦皇岛兴荣海事中等职业学校联系电话:0335-8606936,0335-8606956)。
二、2022年下半年港作船船员及小型海船船员适任考试
根据培训机构岗位适任培训开班情况予以安排。请参加抽考及补考的考生及时与培训机构联系(秦皇岛兴荣海事中等职业学校联系电话:0335-8606936,0335-8606956;沧州海事学校联系电话:0317-4741765)。
三、2022年下半年游艇操作人员考试
依据辖区实际海况及气象条件等因素,游艇操作人员考试将在11月15日前根据各培训机构具体开班情况予以安排,11月15日后不安排游艇操作人员考试。
四、由交通运输部海事局发布的考试计划(如引航员、非自航船船员考试等)
根据交通运输部海事局考试计划安排予以实施。
五、报名注意事项及成绩查询
每期适任考试,我局将在中华人民共和国海事局海事一网通办平台(网址:http://zwfw.msa.gov.cn)或中国海事综合服务平台(网址:http://cspur.msa.gov.cn)中的“船员电子申报系统”(以下简称“申报系统”,建议使用搜狗、火狐等网页浏览器登录)开通当期考试报名程序,接受考生报名(具体报名日期详见上述考试计划)。
(一)初考报名人员(包括适任证书过期或无资历抽考人员),应在申报系统中的适任考试栏目中报名,并将申请材料于报名截止日期前提交我局政务中心(地址:秦皇岛市秦皇西大街76号)。报考人员如符合无纸化申报条件,可在申报系统中上传并完善个人服务簿资历等信息后免于提交申请材料。初考报名人员通过资格审核后方可缴纳考试费,完成缴费后,于考试开始前5天在申报系统中的适任考试栏目中自行打印考试准考证。
(二)补考报名人员应于报名截止日期前在申报系统中的适任考试栏目中报名并同时完成缴费,于考试开始前5天在申报系统中的适任考试栏目中自行打印考试准考证。
(三)我局将在考试结束后依据有关规定及时公布当期考试成绩,考生可以自行登录申报系统中的适任考试栏目查询。
六、新冠肺炎疫情防控要求
七、其他事项
(一)请有关单位及个人按上述考试计划做好船员培训、考试报名工作。
(二)考试计划如有变更,我局将在河北海事局门户网站予以公示,请各有关单位和个人及时登录查询。
咨询电话:0335-5366936,5366937(驾驶专业)
0335-5366991,5366992(轮机专业)
0335-5366798,5366799 (考试报名缴费)
培训计划



山东
考试计划
一、船员适任理论考试计划
2022年下半年海船船员适任理论考试安排27期,具体如下:
月份 |
理论期数 |
考场名称(地点) |
理论考试时间 |
考生类型 |
备注 |
7月 |
05220701 |
潍坊华洋水运学校 |
7月11日-7月15日 |
社会船员 |
仅限本校培训学员 |
05220702 |
烟台海员职业中等专业学校 |
7月11日-7月15日 |
社会船员/在校生 |
仅限本校培训学员 |
|
05220703 |
青岛港湾职业技术学院 |
7月11-7月22日 |
社会船员 |
仅限本校培训学员 |
|
05220704 |
威海职业学院 |
7月18日-7月22日 |
社会船员 |
仅限本校培训学员 |
|
05220705 |
烟台大学 |
7月25日-7月29日 |
社会船员 |
仅限本校培训学员 |
|
8月 |
05220801 |
船员考试中心黄岛考场 |
8月1日-8月12日 |
社会船员 |
仅限社会船员 |
05220802 |
烟台大学 |
8月15日-8月19日 |
社会船员 |
仅限本校培训学员 |
|
05220803 |
山东交通学院(威海校区) |
8月22日—8月26日 |
社会船员 |
仅限本校培训学员 |
|
9月 |
05220901 |
青岛远洋船员职业学院 |
9月5日-9月9日 |
社会船员 |
仅限本校培训学员 |
05220902 |
烟台海员职业中等专业学校 |
9月19日-9月23日 |
社会船员 |
仅限本校培训学员 |
|
05220903 |
山东海事职业学院 |
9月26日-9月30日 |
在校生 |
||
05220904 |
青岛远洋船员职业学院 |
9月26日-9月30日 |
社会船员 |
仅限本校培训学员初考 |
|
10月 |
05221001 |
潍坊华洋水运学校 |
10月17日-10月28日 |
社会船员/在校生 |
仅限本校培训学员 |
05221002 |
烟台大学 |
10月24日-10月28日 |
在校生 |
||
05221003 |
山东交通职业学院 |
10月24日-10月28日 |
在校生 |
||
05221004 |
山东海事职业学院 |
10月24日-11月4日 |
社会船员/在校生 |
仅限本校培训学员 |
|
11月 |
05221101 |
船员考试中心黄岛考场 |
11月7日-11月18日 |
社会船员 |
仅限社会船员 |
05221102 |
日照航海工程职业学院 |
11月14日-11月18日 |
社会船员 |
仅限本校培训学员 |
|
05221103 |
日照航海工程职业学院 |
11月28日-12月2日 |
在校生 |
||
05221104 |
山东交通学院(威海校区) |
11月28日—12月9日 |
在校生 |
||
12月 |
05221201 |
山东交通学院(威海校区) |
12月12日-12.16日 |
社会船员 |
仅限本校培训学员 |
05221202 |
烟台海员职业中等专业学校 |
12月12日-12月16日 |
社会船员/在校生 |
仅限本校培训学员 |
|
05221203 |
滨州职业学院 |
12月12日-12月16日 |
在校生 |
||
05221204 |
烟台大学 |
12月19日-12月23日 |
社会船员 |
仅限本校培训学员 |
|
05221205 |
青岛远洋船员职业学院 |
12月19日-12月23日 |
社会船员 |
仅限本校培训学员 |
|
05221206 |
青岛港湾职业技术学院 |
12月19日-12月30日 |
在校生 |
||
05221207 |
山东海事职业学院 |
12月19日-12月30日 |
在校生 |
二、船员适任评估考试计划
2022年下半年海船船员适任评估考试安排29期,具体如下:
月份 |
评估期数 |
考场名称(地点) |
评估考试时间 |
考生类型 |
备注 |
7月 |
05220711 |
青岛港湾职业技术学院 |
7月4日-7月8日 |
社会船员 |
仅限本校培训学员 |
05220712 |
烟台海员职业中等专业学校 |
7月4日-7月8日 |
社会船员 |
仅限本校培训学员 |
|
05220713 |
潍坊华洋水运学校 |
7月4日-7月8日 |
社会船员 |
仅限本校培训学员 |
|
05220714 |
威海职业学院 |
7月4日-7月8日 |
社会船员 |
仅限本校培训学员 |
|
05220715 |
烟台大学 |
7月18日-7月22日 |
社会船员 |
仅限本校培训学员 |
|
05220716 |
青岛远洋船员职业学院 |
7月25日-7月29日 |
社会船员 |
仅限本校培训学员初考 |
|
8月 |
05220811 |
山东理工职业学院 |
8月1日-8月5日 |
在校生 |
|
05220812 |
山东交通学院(威海校区) |
8月15日-8月19日 |
社会学员 |
仅限本校培训学员 |
|
05220813 |
烟台大学 |
8月22日-8月26日 |
社会船员 |
仅限本校培训学员 |
|
05220814 |
青岛远洋船员职业学院 |
8月22日-8月26日 |
社会船员 |
仅限本校培训学员 |
|
9月 |
05220911 |
山东海事职业学院 |
9月13日-9月23日 |
在校生 |
|
05220912 |
烟台海员职业中等专业学校 |
9月13日-9月16日 |
社会船员 |
仅限本校培训学员 |
|
05220913 |
青岛远洋船员职业学院 |
9月19日-9月23日 |
社会船员 |
仅限本校培训学员初考 |
|
05220914 |
滨州职业学院 |
9月26日-9月30日 |
在校生 |
||
10月 |
05221011 |
山东交通学院(威海校区) |
10月10日-10月14日 |
在校生 |
|
05221012 |
潍坊华洋水运学校 |
10月10日-10月14日 |
社会船员/在校生 |
仅限本校培训学员 |
|
05221013 |
青岛港湾职业技术学院 |
10月17日-10月28日 |
在校生 |
||
05221014 |
山东海事职业学院 |
10月17日-10月21日 |
社会船员/在校生 |
仅限本校培训学员 |
|
05221015 |
日照航海工程职业学院 |
10月24日-10月28日 |
在校生 |
||
11月 |
05221111 |
青岛远洋船员职业学院 |
11月7日-11月18日 |
在校生 |
|
12月 |
05221211 |
青岛远洋船员职业学院 |
12月5日-12月9日 |
社会船员 |
仅限本校培训学员 |
05221212 |
日照航海工程职业学院 |
12月5日-12月9日 |
社会船员 |
仅限本校培训学员 |
|
05221213 |
烟台大学 |
12月12日-12月16日 |
社会船员 |
仅限本校培训学员 |
|
05221214 |
青岛港湾职业技术学院 |
12月12日-12月16日 |
社会船员 |
仅限本校培训学员 |
|
05221215 |
山东海事职业学院 |
12月12日-12月16日 |
在校生 |
||
05221216 |
山东交通职业学院 |
12月19日-12月23日 |
在校生 |
||
05221217 |
山东交通学院(威海校区) |
12月19日—12月23日 |
社会船员 |
仅限本校培训学员 |
|
05221218 |
威海职业学院 |
12月26日-12月30日 |
在校生 |
||
05221219 |
烟台海员职业中等专业学校 |
12月26日-12月30日 |
社会船员 |
仅限本校培训学员 |
三、考试报名时间
每月11日至15日进行次月考试报名。
报名方式:登录中国海事局官方网站(网址:https://www.msa.gov.cn)进入综合服务平台报名。
四、有关说明
(一)受理部门:山东海事局所属各分支海事局政务中心。
(二)咨询电话:见附件1。
(三)“考试时间”的实际结束日期会根据考生报名人数予以适当调整。
(四)“本校培训学员”系指初考前在考场所在培训机构参加过相应岗位适任培训或模拟器培训的学员。考生请联系考场所在培训机构报名考试。
(五)“在校生”系指航海类专业在校学生,已毕业学生请联系原毕业学校报名考试。
五、报名考试注意事项

培训计划
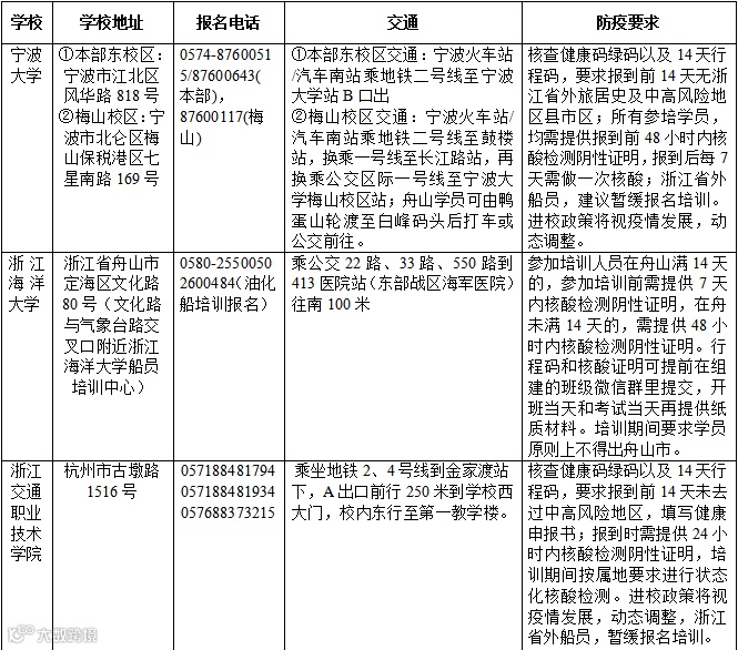
浙江
(一)无限航区、沿海航区船长、甲板部和轮机部高级船员(含电子电气员)及GMDSS操作员的适任考试和评估。
(二)无限航区、沿海航区值班水手、值班机工、电子技工学生考试和评估。
二、申报要求
(一)申报方式。
1.在校的航海类学生,由各航海院校统一实施申报。
2.申请初考和初评的在职船员,由实施船员岗位适任培训的航海院校统一实施申报。
3.申请补考和补评的在职船员,可由相应的实施船员培训的航海院校、报备的航运公司、船员服务机构、海员外派机构以及船员个人实施申报。
(二)申报网址。
中国海事综合服务平台(https://csp.msa.gov.cn)。
(三)适任考试报名理论和评估可以分开报名。
(四)申请考试应提供的信息见《中华人民共和国海船船员适任考试和发证规则》第三十条。
(五)每期海船船员适任计算机终端考试科目安排,由浙江海事局根据考生人数和考场安排确定。最终确定的考试科目、时间、地点以准考证上所载为准。
三、未尽事宜,按《中华人民共和国海船船员适任考试和发证规则》及相关规定执行。
四、本计划由浙江海事局根据相关航海院校培训质量、培训备案情况和属地新冠肺炎疫情常态化防控要求具体实施。
五、各航海院校在开展船员培训、考试和评估时,应提前提醒在校学生、来校培训船员要严格遵守当地政府和学校的新冠肺炎疫情常态化防控的各项规定。



培训计划
01 适任证培训

02 合格证培训






广东



1.《广东海事局2022年上半年海船船员适任考试计划》中公布的06220703、06220704期考试计划因考场所在地院校原因取消,7月份考试计划以本通知为准。
2. 表中标识“—”表示不适用;2022年9月份和2023年2月份无考试计划。
3. 考生报名考试,除必须符合《中华人民共和国海船船员适任考试和发证规则》(简称“20规则”)及有关规定外,还应满足当地疫情防控部门、海事管理机构及考场所在地院校或培训机构疫情防控管理规定。
4. 为方便报考,社会船员初考由考生所在培训机构统一报名,未经毕业报备的院校生初考、补考由所在学校统一报名。报考网址:中国海事综合服务平台(http://csp.msa.gov.cn)或海事一网通办平台(http://zwfw.msa.gov.cn/#/Index/);报名受理海事管理机构为“广东海事局”。
5. 请在系统提示的截止时间内报名及缴费,超过时限按报考不成功处理。
6. 考场及考试时间如有变动以考试通知书为准。
7. 详情咨询部门:广东海事局政务大厅,地址:广州市怡乐路47号,联系电话 020-34002611,传真 020-34002616。
8. 考场、评估地点 :
广州黄埔考场(简称“黄埔”):广州市黄埔区荔香路7号,联系电话 020-37051572;
广州航海学院(简称“航院”):广州市黄埔红山三路101号,联系电话 020-32083577;
广东海洋大学(简称“海大”):湛江市霞山区海滨大道 5 号(海滨校区实验楼 505、506 室),联系电话 0759-2362770;
广东交通职业技术学院(简称“交职院”):广州市花都区工业大道11号,联系电话 020-86878299或86865822;
广州海运技工学校(简称“技校”):广州市海珠区沥滘振兴大街5号,联系电话 020-84102072。
培训计划
一、海船
01 适任证培训
02 合格证培训
二、内河
01 适任证培训
02 合格证培训
03 航线培训
三、游艇
上述发布的船员培训机构,均为辖区获得交通运输部海事局许可的船员培训机构,请有需要的船员朋友们自行与培训机构联系。培训机构可能因报名人数不足而取消或合并开班,最终的培训开班信息以培训机构实际确认的为准。
广西
考试计划
一、适用范围
(一)广西海事局辖区航海院校在校生。
(二)在广西海事局辖区培训机构参加海船高级船员、普通船员及 GMDSS 通用操作员培训的人员。
(三)初次适任考试不在广西海事局辖区的船员,仅可参加适任考试理论部分的补考。
(四)受疫情防控影响,负责船员实操考试的海事管理机构不能正常组织考试地的实操补考人员。
二、报名和缴费方式
(一)船员考试评估报名可由船员培训机构或者考生本人登陆中国海事综合服务平台(网址:http://cspur.msa.gov.cn, 以下简称“服务平台”)进行网上报名,具体操作流程为:船员管理→船员电子申报系统→适任考试→适任考试报名。
其中,参加适任培训的社会船员初考由所在培训机构统一报名,航海院校学生完成毕业报备前的初考及补考由所在院校统一报名。
(二)考生报名后,需在规定的时间内再次登陆服务平台缴纳考试费。具体操作流程为:选择“网上缴费”,在弹出的交费页面中选择“生成缴费信息”,再选择“网上交费”。如因系统等原因导致无法网上缴费的,可联系广西海事局政务中心处理。
三、考试评估地点
(一)理论考试地点
广西海事局船员考试中心(地址:广西南宁市金浦路 18 号311 室)或北部湾大学计算机考场(地址:广西钦州市钦南区滨海大道 12 号 7B212 考场)。
(二)实操评估地点
北部湾大学或广西交通职业技术学院相思湖校区。
四、成绩查询、业务咨询
(一)考试评估结束后 5 日内,考试机构通过服务平台公布考试成绩,考生可登陆服务平台查询本人的考试成绩。
(二)相关业务咨询电话:0771-5582691(广西海事局政务中心),0771-5551761(广西海事局船员考试中心)。
五、考试注意事项
(一)根据疫情防控要求,考生应为常住地为低风险地区且考试前 14 天内未到过中高风险地区的人员,具体要求将视报名时疫情防控政策而定,并在服务平台上公布,考生在报名时应予以关注。
(二)考生应在考试前 14 天申领“广西健康码”,并自我健康观察 14 天,考试当天至少提前 1 小时到达考点,配合开展防疫检查。考生要如实申报近 14 天的活动情况和健康监测情况, 签署提交《船员考生健康情况承诺书》,出示“通信大数据行程卡”、广西健康绿码,配合开展体温检测等。如由培训机构统一报名,培训机构应将上述健康监测要求告知考生。
(三)理论考试、适任评估应分别报考,考生报名后应在服务平台上及时跟踪报名审核结果,并按时缴纳考试费用,只有缴费成功的,才视为考试报名成功。报名考试期间,考生须保持预留的电话畅通。
(四)考生报名时应确认申考的航区、等级、职务、考试科 目等信息,并对所提供的任职资历、岗前培训等信息的真实性负责。
(五)具体的考试评估时间和地点,可能因实际情况做相应调整,最终确定的考试时间和地点以报名时服务平台上公布的为准。
(六)引航员等级晋升考试由交通运输部海事局统一安排, 具体考试事宜另行通知。




海南
考试计划
一、海船船员适任考试计划
2022年下半年安排海船二等及以上船舶船长和高级船员适任考试的考试期数、考试日期、报名日期、考试地点及考试类别等见附件。
二、报名与受理
单位申报员或申请考试的船员可登录海事一网通办平台(网址:zwfw.msa.gov.cn)或中国海事综合服务平台(网址:csp.msa.gov.cn)报名考试。网上报名确认成功后,申报人须再次登录平台,生成缴费信息并于缴费截止时间前完成缴费,否则不予安排考务。缴费方式可选择“网银缴费”或“现场缴费”,现场缴费须到考点所在地的海事局政务中心缴纳。考生可于当期考试开始3日前登录平台查询具体的考试时间安排,并自行打印考试通知书。
申请初考的船员还须到海南海事局政务中心提交《海船船员岗位适任培训、考试申请表》和培训证明(复印件);申请补考的船员免予提供纸质材料。
海南海事局政务中心地址:海口市滨海大道杜鹃路13号,联系电话:0898-68662411;海口海事局政务中心地址:海口市滨海大道杜鹃路13号,联系电话:0898-68626241;三亚海事局政务中心地址:三亚市和平路铁路南2号,联系电话:0898-88258715。
三、成绩公布
(一)理论考试成绩:考生在提交答卷时,船员考试终端系统自动公布考试成绩,系统提供成绩打印服务。
(二)实操评估成绩:英语评估及气象传真图分析评估成绩在当期考试结束后5个工作日内公布,其它科目的实操评估成绩当天公布。
(三)考生可通过海事一网通办平台、中国海事综合服务平台、中国船员网(http://seafarers.msa.gov.cn)或幸福船员微信公众号查询考试成绩。
四、注意事项
(一)为便于联系,请申请考试的单位或个人确认申报系统中的手机号码有效。
(二)考生须对其所提供的任职资历、岗位适任培训、学历等情况的真实性负责。不符合条件而参加考试者,成绩视为无效。
(三)考试科目、时间及地点以考试通知书为准。
(四)因故不能参加考试而需要申请退考的考生,应于当期考试开始前1个工作日提出申请并经海南海事局船员考试中心确认同意,否则即使缺考也视为参加一次考试。
(五)本计划由海南海事局根据属地新冠肺炎疫情防控要求具体实施。
(六)各航海院校在开展船员培训、考试和评估时,应提前提醒在校学生、来校培训船员严格遵守当地政府和学校新冠肺炎疫情防控各项规定。
(七)其他未尽事宜,按《中华人民共和国海船船员适任考试和发证规则》(交通运输部令2020年第11号)及其配套规定执行。
考生如有疑问,可来电咨询,海南海事局船员考试中心电话:0898-68626183/6185/5372。

长江
考试计划
一、考试计划
(一)我局2022年下半年针对社会船员安排24期海船船员适任考试(补考),具体如下:

(二)社会船员适任初考的考试计划由船员培训机构依据培训教学安排,按照规定程序向船员考试中心申请,经我局船员处审核后,由船员考试中心公布和实施。
(三)在校学生适任考试计划由学生所在院校根据海船船员考试相关规定、学校的教学安排等情况,提前报我局船员考试中心,预约考试时间。
二、考试报名及注意事项
(一)考试报名。社会船员补考可通过电脑端,登录中国海事综合服务平台(http://csp.msa.gov.cn)或者“海事一网通办平台” (https://zwfw.msa.gov.cn)进行网上报名。初考由考生所在的培训机构统一组织报名。
(二)注意事项。请通过电脑端登录平台,登陆时建议使用火狐浏览器并关闭杀毒软件或防火墙;缴费方式选择“网银缴费”;请考生于考前一周内自行打印《考试通知书》(《准考证》),并严格按照考试时间前往考点参加考试。
(三)具体考试时间根据疫情情况可能会有调整,如有调整,以调整时间为准。常态化疫情防控期间,各有关单位和考生应严格遵守相关防疫规定和要求。请密切关注长江海事局政府网站考试公告。
(四)江苏海事局海船船员适任考试计划由江苏海事局按规定另行发布。
(五)本通知未尽事宜,按船员管理的有关规定执行。
培训计划
深圳
1.报名。单位申办人员或船员须登录中国海事局官方网站,进入综合服务平台,进行相关业务申报操作。本期考试仅接受理论补考申请,考试需网上申报。申报以驾驶补考及轮机补考2种类别申请(不区分航区、等级和职务),申报时只选择要考试的科目,实际考试安排以准考证为准。本期报名截止时间为2022年7月1日1700时。
2.缴费。补考网上申报后不需再提交书面材料,但应于2022年7月1日1730时前完成缴费,否则视为放弃。本期考试名额有限,禁止考生申报后不缴费占用考试名额的不良行为。
3.准考证打印。考务完成后(以短信通知为准)不再接受考试的退考申请,请考生谨慎报名,避免资源浪费。考生可在网上自行打印准考证,需要海事机构打印准考证的,以单位报名的由单位申办员统一申领;个人报名的原则上由本人领取,需委托他人领取的需提供委托书和考生身份证,受托人一次只可接受一个考生委托。
4.现场缴费和领取准考证地址:深圳市滨河大道2031号深圳海事局政务中心,联系电话:0755-83797009。考试地址:深圳市南山区蛇口工业区大厦2楼,联系电话:0755-27776607。
5.考生应及时查询来(返)深人员管理政策并遵照执行。来(返)深考生须提前查询有关政策(含出行交通政策),具体通过“广东省人民政府”官网《深圳市出行防疫政策》、微信“国务院客户端”小程序(“各地防控政策”—“进入深圳”进行查询)、中国政府网各地疫情防控政策发布,每日动态更新调整。
6.考生应自觉遵守疫情防控规定,并切实做到:
(1)确诊病例、疑似病例和无症状感染者及上述人员密切接触者,近期有疫情中高风险地区、高风险地区所在县(市、区)、参照中高风险管理县(市、区)和有社区暴发疫情的地市、有明显社区传播的地市(或县、区、旗)旅居史者或发热者(额温≥36.8℃应复测腋温,腋温≥37.3℃判断为发热)不能参加考试;
(2)报考考生至少已完成不少于2针新冠疫苗接种;
(3)考试当日自测体温,发热者自觉放弃当日及后续科目的考试;
(4)等待检查、进场及候考期间,与他人自觉保持“一米线”距离;
(5)每次进入考试大楼,考生均需有序扫码签到提供即时粤康码和行程码(应均为绿码,行程码不能带“*”)、考前48小时核酸检测阴性结果和测量体温。考生应提前30分钟进入考场,全程戴好口罩,按照考官安排的座位就坐,除准考证、身份证、笔等考试必需用品外(考试系统配有计算器,禁止携带计算器入场),手机、其他电子产品、考试资料、箱包等应存放在候考区自助储物柜,禁止带入考场。
7.成绩查询。考试成绩可自行在海事协同管理平台查询。
黑龙江
考试计划

二、评估计划








江苏
考试计划








辽宁
考试计划







福建
考试计划


天津
考试计划



二、申报程序
(一)在校学生及岗位适任培训学员初考报名可由所在航海院校或船员培训机构统一报名。
(二)适任考试理论和评估分期报名。
(三)请相关单位及个人登陆中国海事综合服务平台(网址:http://csp.msa.gov.cn)进行相关业务申报。
(四)请初考者在考试资格审核通过后规定的时间内进行网上缴费,补考者需在网上报名申报时同时缴费。缴费成功后,在当期考试开考前5日内即可在网上自行打印准考证。
(五)考试结束后,考生可通过中国海事综合服务平台或准考证上注明的查询方式查询成绩。
(六)报名受理部门:天津海事局船员考试中心,报名咨询电话:022-58870034转1。
三、防疫要求
(一)各船员考试考点所在单位承担疫情防控主体责任,具体负责疫情防控组织实施工作。相关单位须根据所在地疫情防控要求制定详细的船员考试工作方案和突发事件应急处置预案,确保船员考试满足当地疫情防控要求。
(二)船员考试疫情防控工作实行预防为主、防控为先、依法防控、统筹兼顾的工作原则,请有关单位高度重视,增强自觉遵法守法、依法防控的意识,把做好疫情防控作为船员考试工作的前提和基础,强化责任担当,抓紧抓实抓细。
(三)考生应自觉遵守属地及考点单位的疫情防控规定,落实相关防疫要求。
四、其他事项
(一)报名者对所提供报名信息的真实性负责,并承担相应的法律责任。网上申报应确保提供的任职资历、岗位适任培训等情况属实,并确保申报的航区、等级、职务以及考试科目等信息准确无误。
(二)报名后要及时跟踪报名审核结果,因操作不符合要求导致申报不成功的,由本人承担责任。
(三)考试科目、考试时间及考试地点以准考证为准。
(四)内河船舶船员、海洋渔业船舶船员和军事船舶复转人员申请海船船员适任证书所进行的适任考试,按照《中华人民共和国海事局关于印发〈特定人员申请海船船员适任证书考试和发证管理办法〉的通知》(海船员〔2019〕141号)、《中华人民共和国海事局关于海洋渔业职务船员申请海船船员培训考试和发证有关事项的通知》(海船员函〔2022〕404号)规定执行。
(五)其他未尽事宜,按照《中华人民共和国海船船员适任考试和发证规则》及《〈中华人民共和国海船船员适任考试和发证规则〉实施办法》等相关规定执行。
连云港
受疫情影响等不确定因素,培训考试相关计划可能会有调整,请及时注意最新动态消息
更多航运资讯,请点击“阅读原文”


