寻找法律依据,是法律人的永恒命题。
实务中,当一个法律人面对一个具体的法律问题时,他不仅需要从分散的法律文本中,找到与之相关的全部法律依据,还需要准确理解不同的法律依据之间的关联关系,并根据它们的效力层级,以及各自的适用范围和制约条件,综合分析,才能做出能否适用、具体如何适用的判断。
这个过程,不仅耗时耗力,而且对法律实务经验、法学理论功底都有很高的要求。稍有不慎,就容易判断失误,或者挂一漏万。
可以说,一本内容权威可靠,查询便利、逻辑清晰的法律工具书,是从事法律工作的「刚需」。
正是因为看到了这个问题,麦读策划出版了「中华人民共和国法律注释书」系列,每一本都邀请资深实务专家、学者悉心编写,试图从不同的专业领域出发,系统梳理实务中能用到的全部法律依据,并按照逻辑层级关系进行编织排列,力图帮助法律人快速找全需要的法律依据,实现准确理解、妥当适用。

与学者侧重以学说、理论注解法典的评注书不同,这套书选择的注释工具,都是权威机关发布的、在司法实践中现行有效的客观司法依据,以确保内容的可靠性。
今天要向大家推荐的,正是这个系列的第10本——《海事海商法律适用注释书》。
点击图片 ↓ 可以直接购买

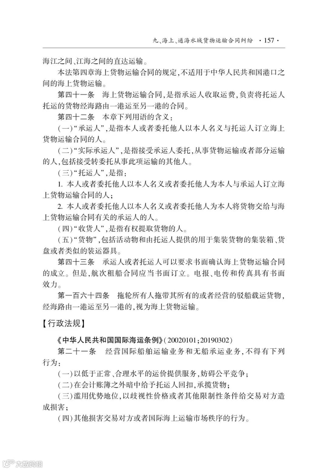
法律是一条流动的河流,在实践中获得生命。中国《海商法》施行于1993年,近30年来,我国的对外贸易及航运业蓬勃发展,已经成为世界上海事、海商案件数量最多的国家。而《海商法》作为一部国内民事法律,许多内容已不能适应现实的需要,不能回应航运技术和航运业态的新发展。
在这种情形下,是这一领域的司法参与者,在一份份司法释义、请示答复、指导文件、裁判文书等等的法律文本中,在一个又一个案例里,不断为这部法律注入着新的生命力,让它能伴随着时代,不断进化演变。它们共同注释了我国的海事海商法。
因此,在这本《海事海商法律适用注释书》中,编者团队全面搜集了一个案由下的相关立法、行政法规、司法解释、批复答复、司法文件、部门规章及其他相关规定,从所属的法律文本中一一摘出,按照逻辑层级关系进行编织排列,并以权威的参考观点与案例进行注释。

与以往的“小红书”不同,考虑到海事、海商领域司法实务的特点,这本书选择了以“案由”为注释入口。编者根据最高院《民事案件案由规定》,在海事、海商纠纷的55种案由之下,总结归类出406个适用要点,帮助读者全面、快速地实现对海事、海商案件司法依据的查询、理解和适用。
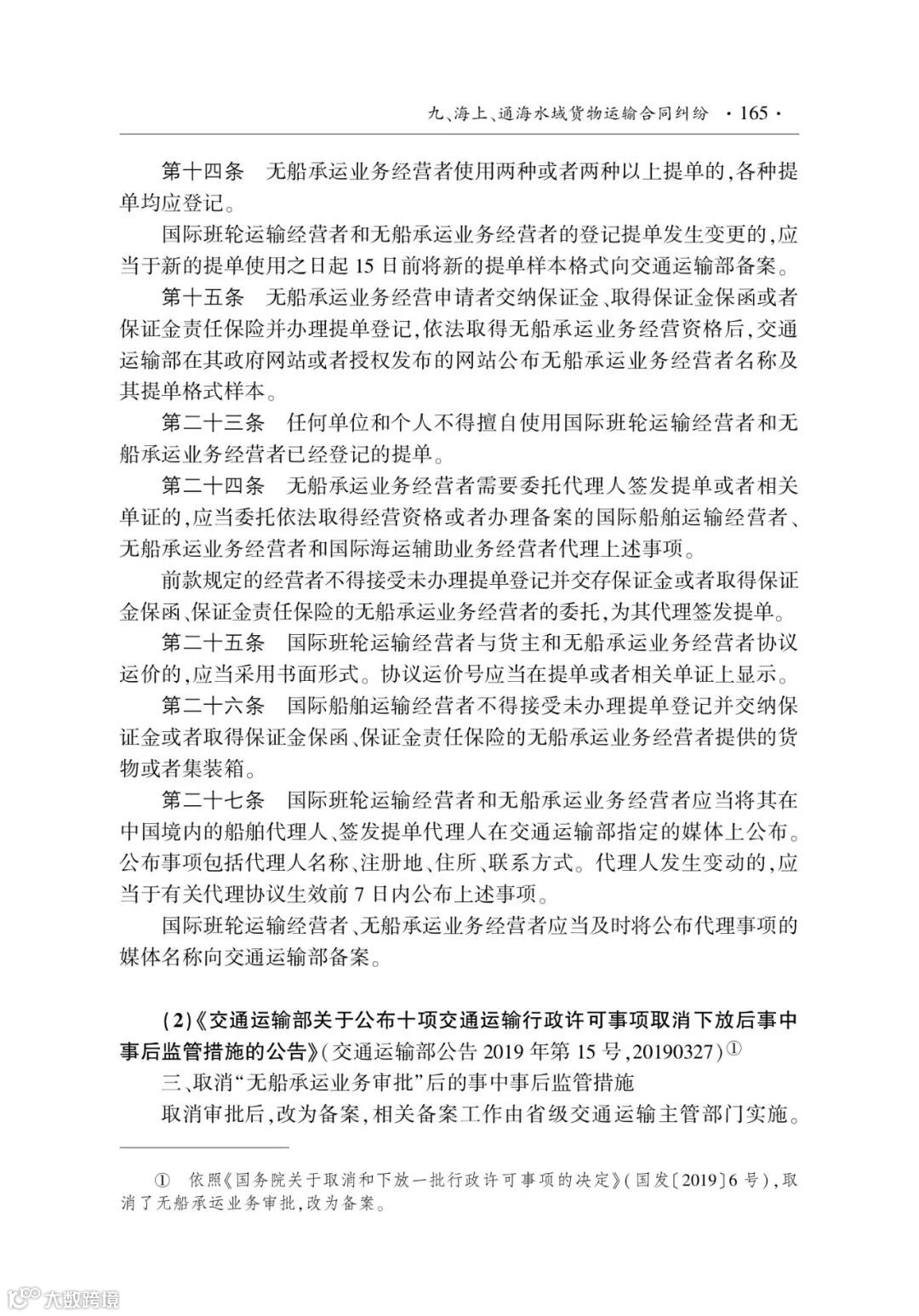
像试读页中呈现的这样,本书内容主要包括以下四个部分:
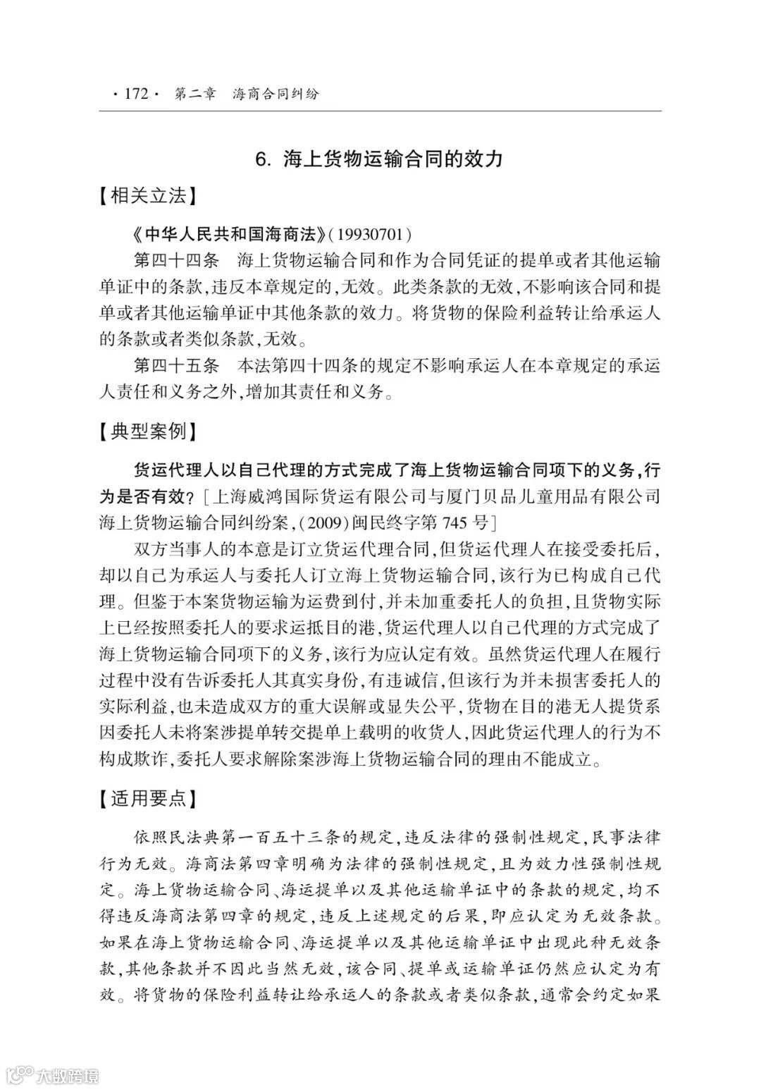
第一部分是案由释义。这部分主要是方便读者理解本案由所涵盖的具体纠纷类型,为了保证释义的权威性和准确性,释义内容编选自最高人民法院研究室编著的《最高人民法院新民事案件案由规定理解与适用》一书。
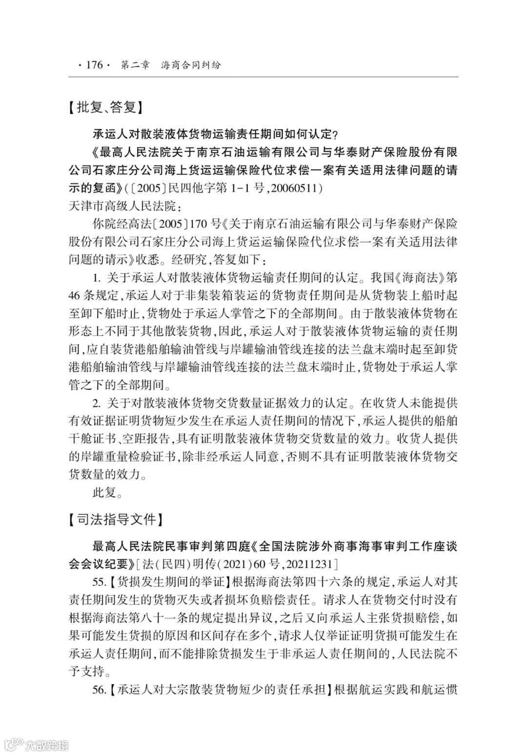
有关海事、海商纠纷案件的审判,最高人民法院审判委员会通过的司法解释较多,内容庞杂。为了方便读者理解适用和检索便利,对于司法解释的重点条文,设“重点解读”栏目注释,注释内容来自该司法解释发布时,最高人民法院有关部门答记者问实录,以及负责起草司法解释的法官所撰写的理解与适用文章。
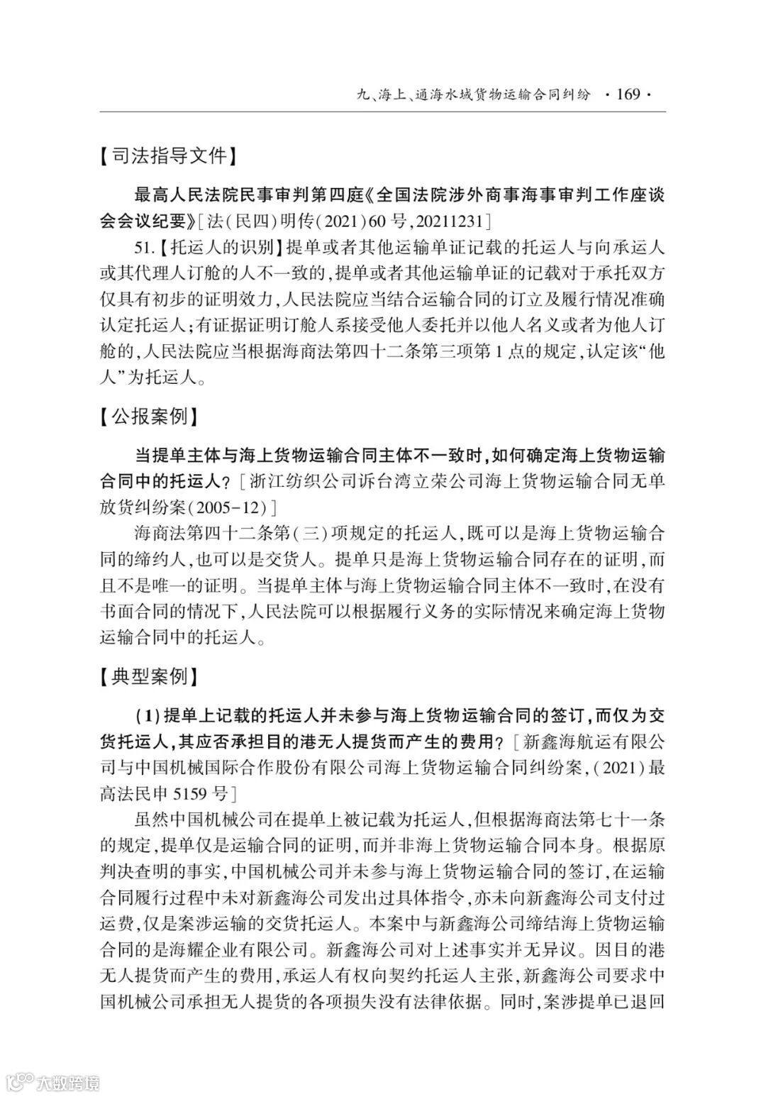
第三部分是案例。包括“指导性案例”“公报案例”“典型案例”。
对于最高院发布的有关海事、海商纠纷的指导性案例,书中按照最高院发布时的格式及内容,进行了全文收录。

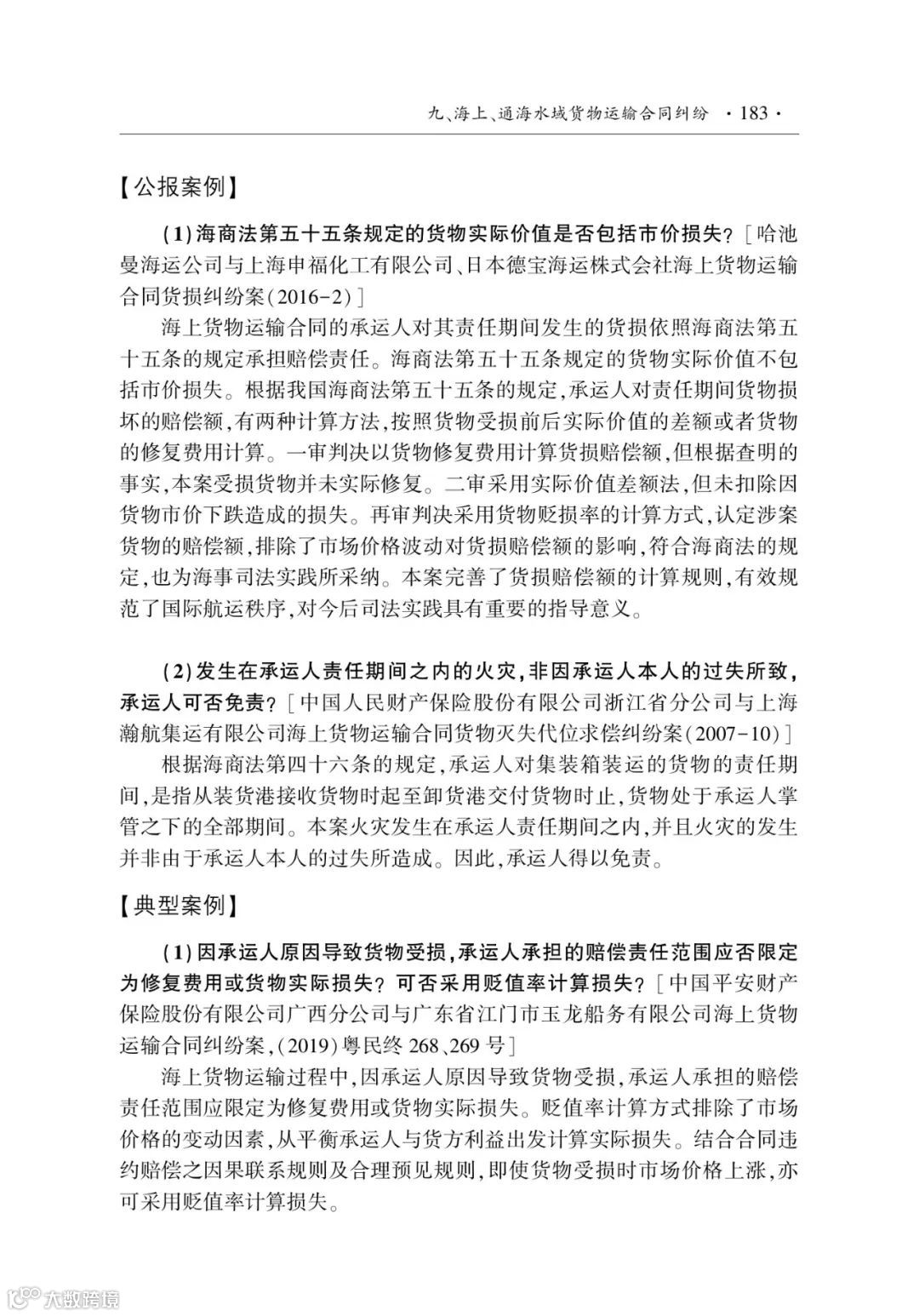
“公报案例”收录《最高人民法院公报》刊载的海事、海商案例裁判摘要。

“典型案例”主要收录《人民司法》《法律适用》《人民法院案例选》《涉外商事海事审判指导》中刊载的海事、海商案例,以及最高人民法院定期发布的海事、海商典型案例的裁判摘要。
同时,对于在中国裁判文书网公布的具有代表性的海事、海商案件裁判文书,也作为“典型案例”的来源,提炼了裁判要旨。需要说明的是,除了“指导性案例”以外,其他媒介公布的案例并不具有“应当参照”的适用效果,考虑到每个案件具体情况不同,读者不必奉为圭臬,而更适合作为一种“解题思路”来对待。
第四部分是适用要点。在每个条目的最后部分,编者对司法实务中的重点、难点问题作了简要的梳理、说明,意在提示法律适用时的注意事项。
作为一本创新体例的法律工具书,信息如何撷取、如何剪裁、如何编排,无不关乎编者对实务问题的经验与理解。而小红书这种强关联的独特注释体系,决定了它对编者的超高要求:收集时要能结合自身的理论与实务经验,全面细致,对可能发生关联的材料进行系统梳理;编排时又能从实际使用的场景出发,剪裁精当,帮助读者化繁为简,事半功倍。
这本书的编者,汇集了13位海事海商领域的实务专家和资深学者:
主编李超老师,是天津市高级人民法院民四庭的法官。长期从事民商事审判工作,曾获全国法院学术讨论会三十年司法理论研究突出贡献奖。在《人民司法》《法律适用》《民商法论丛》《月旦民商法》等期刊发表论文30余篇。主要著作有:《民法解释与裁判思维》《保理合同纠纷裁判规则与典型案例》《公产房纠纷裁判思路与法律适用》《法院审理房屋买卖案件观点集成》《法院审理融资租赁案件观点集成》。
强化重点、加设专章:
船舶优先权、海事赔偿责任限制、诉讼时效
在海事、海商领域,船舶优先权、海事赔偿责任限制和诉讼时效这三个问题,既高度体现海商法的特殊制度,又广泛涉及诸多案由,具有高度的共性和专业性,因此,本书特别在附录中加设了三个专章来作为加强重点。

可以说,这本书是从事海事海商相关业务、研习海商法时,不可或缺的一本工具书。
本书针对不同案由下的海事海商纠纷,将分散的法律法规、司法解释、司法文件体系化;对实务案例中的裁判规则进行了提炼总结;其体例安排便于检索,适用性强,是海事海商领域又一本不错的工具书。
体系完整、层次分明、条理清晰、阐释得当、查阅方便,堪称对理论研究和司法实践大有裨益的工具书。
本书以海事海商各类案由为依据,将分散的法律规范、典型案例、适用要点等进行梳理,是处理海事海商争议的重要参考书。
本书以海事、海商纠纷案件案由为检索入口,检索便捷,分类合理,内容详实,是一本实用价值非常高的海事海商法律实务工具书。
本书以其实务角度、创新体例、专业注释,为海事海商司法实务提供了法律适用的全方位指引,是海事法律职业者不可或缺的经典工具书。
李晓枫 招商局港口集团股份有限公司法律合规部执行总经理
本书条理清晰、内容详实、简洁实用、案例丰富,以实务纠纷类型为纲,融合案由释义、法律规范、重点解读、典型案例、适用要点等关联内容,是海事海商领域非常实用的学习和工作指南。