近年来,船舶的营运成本不断提高,特别是船员招聘的人力成本水涨船高,不少航运公司和船东都希望海事部门在核发最低安全配员证书时能给予船舶一定的配员减免,但由于船舶种类、吨位、功率、航区区域及航行时间的不同,配员减免的情况也是各不相同。近期,小编整理了一些关于船舶最低安全配员相关的问题,在这里为大家一一解答一下。
Q
请问不同的船舶具体是怎么配员的?依据是什么?
A
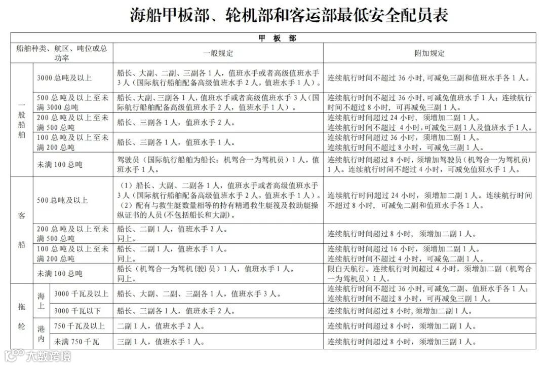
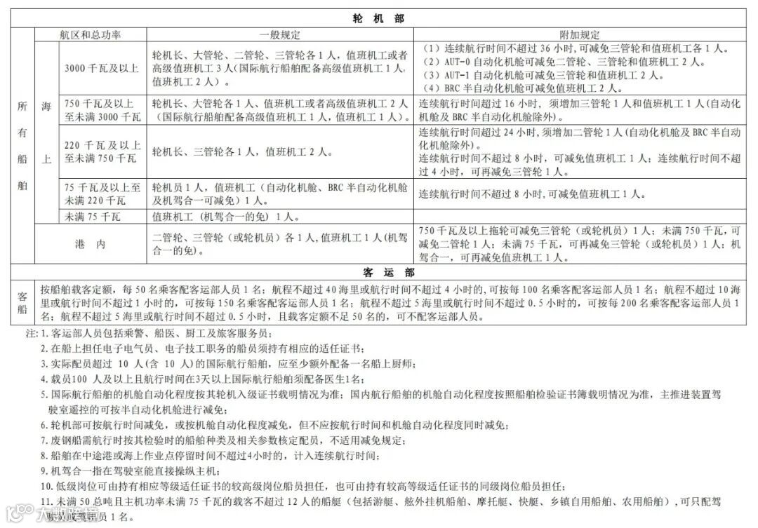
海事部门在核发船舶最低安全配员证书时,主要是依据船舶的种类、总吨、功率和航区来进行核定船员人数,然后再根据其具体的航行时间和机舱自动化程度来进行配员的减免,具体是依据《海船甲板部、轮机部和客运部最低安全配员表》,如下图所示:
以及《海船无线电人员最低安全配员表》,如下图所示:
Q
这个……光看表格看不太明白,能举个简单的例子说明一下吗?
A
以一艘495总吨、功率218KW、A1+A2海区、机舱自动化程度为BRC的干货船为例来说明。首先看甲板部,适用于一般船舶200-500总吨这一档,需配备船长1人、三副1人、值班水手2人;然后看轮机部,适用于海上航行75-220KW这一档,BRC半自动化机舱可减免值班机工1人,仅需配备轮机员1人;最后再看看无线电人员,500总吨以下船舶仅航行在A1+A2海区,可配兼职GMDSS通用操作员1人。以上5名船员就是这艘船在连续航行时间不超过24小时的情况下需配备的所有船员啦。
Q
那万一这艘船连续航行时间超过24小时的话怎么办呢?
A
那就需要增加配员啦,我们可以看看甲板部的附加规定,如连续航行时间超过24小时,须增加二副1人。就是在原来5名船员的基础上再增配一名二副就满足要求啦。同样的,如连续航行时间不超过4小时,可减免三副、值班水手各1人。也就是说,在船检证书核定的最大船员人数满足的情况下,其最低安全配员证书上核定的船员人数是6人:船长1人、二副1人、三副1人、值班水手2人、轮机员1人、兼职GMDSS通用操作员1人,然后再根据申请人提出的减免要求,在特殊要求和条件栏里注明不超过24小时和/或不超过4小时的配员减免的情况。
Q
那这艘船如果连续航行时间不超过8小时,是不是还可以减免值班机工1人?
A
不可以哦,这艘船已经按照BRC半自动化机舱减免过值班机工1人啦,按照要求,轮机部可以按航行时间减免,或按机舱自动化程度减免,但不能按航行时间和机舱自动化程度同时减免。
Q
那如果这艘船的船检证书核定的最大船员人数少于6个人,怎么办呢?
A
这是我们在配员证书核发实际工作中经查遇到的问题,船检证书核定的最大船员人数无法满足船舶最低安全配员的要求,这种情况只能在核发证书时在特殊要求和条件栏里限定船舶的航行时间了。还是以刚才那艘船为例,如果它的船检证书核定的最大船员人数是5人,那其最低安全配员证书上就只能核配5名船员,即船长1人、三副1人、值班水手2人、轮机员1人、兼职GMDSS通用操作员1人,然后在特殊要求和条件栏里注明“该轮连续航行时间不得超过24小时”。
Q
如果这艘船有时候航线远一点能跑6、7个小时,有时候航线近一点只跑2、3个小时,可以同时申请不超过8小时和不超过4小时的配员减免吗?
A
不可以,我局核发配员证书的原则是不予航次减免,只有长期在相对固定水域内从事短途运输或辅助作业,才可予以配员减免。因此,我们会根据船舶的实际运营情况,予以不超过8小时或者不超过4小时的配员减免,同时在特殊要求和条件栏里注明“若该轮长期在相对固定水域内从事短途运输,连续航行时间不超过4/8小时,可减免……”,交通艇一般注明“若该轮在近岸水域附近从事交通运输作业,连续航行时间不超过4/8小时,可减免……”。
值得注意的是,我们在实际工作中,经常会遇到1000多总吨、功率在220-750KW之间的船舶,优先选择申请连续航行时间不超过4小时的配员减免,也就比不超过8小时的减免多减了三管轮1人。而其实际航行时间呢往往会超过4个小时,一旦被现场执法人员发现配员不足,将会面临巨额的处罚风险。所以在这里特别提醒一下广大船东朋友们,一定要按照船舶实际航行时间来申请配员减免,别贪小失大哦!
Q
我有一艘功率为2980KW的拖轮,大部分时间在海上航行作业,偶尔也在港内航行作业,能同时申请海上航行和港内航行的配员减免吗?
A
拖轮的情况特殊一点,海上航行和港内航行是完全不同的两种配员。在核发拖轮的配员证书时,对长期在港内从事航行作业的拖轮可予以港内航行的减免,在特殊要求和条件栏里注明“若该轮仅在港内航行,可配员……”。
Q
如果这艘船被限定了连续航行时间不能超过8个小时,那它可以先航行8个小时,然后休息2个小时,再接着航行8个小时吗?
A
不可以,按照规定,船舶在中途港或海上作业点停留时间不超过4小时的,计入连续航行时间。也就是说它得停留超过4个小时以上,才可以接着航行哦。
好的,今天的你问我答环节就到此结束,如果之后广大船东朋友们还有什么感兴趣的问题,可以在线咨询给我们留言,我们会第一时间给您回复,再见!
供稿|肖媛媛
编辑|任伟伟 校对|宋斗新
审核|杨艳


