大数跨境
0
0

今天开始!专项检查!中国海事局发布重要通告

今天开始!专项检查!中国海事局发布重要通告 信德海事安全
2024-04-07
0
url="" imgdata="null" tab="innerlink" data-linktype="1">

line: 0px;line-height: 1.4;font-family: system-ui, -apple-system, BlinkMacSystemFont, "Helvetica Neue", "PingFang SC", "Hiragino Sans GB", "Microsoft YaHei UI", "Microsoft YaHei", Arial, sans-serif;letter-spacing: 0.544px;text-align: center;text-wrap: wrap;background-color: rgb(255, 255, 255);">关于开展预防船舶机电设备故障专项行动的通告


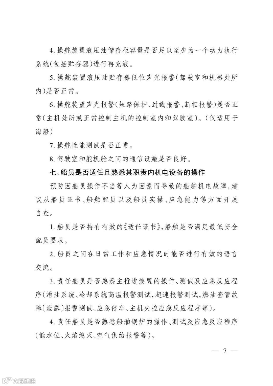
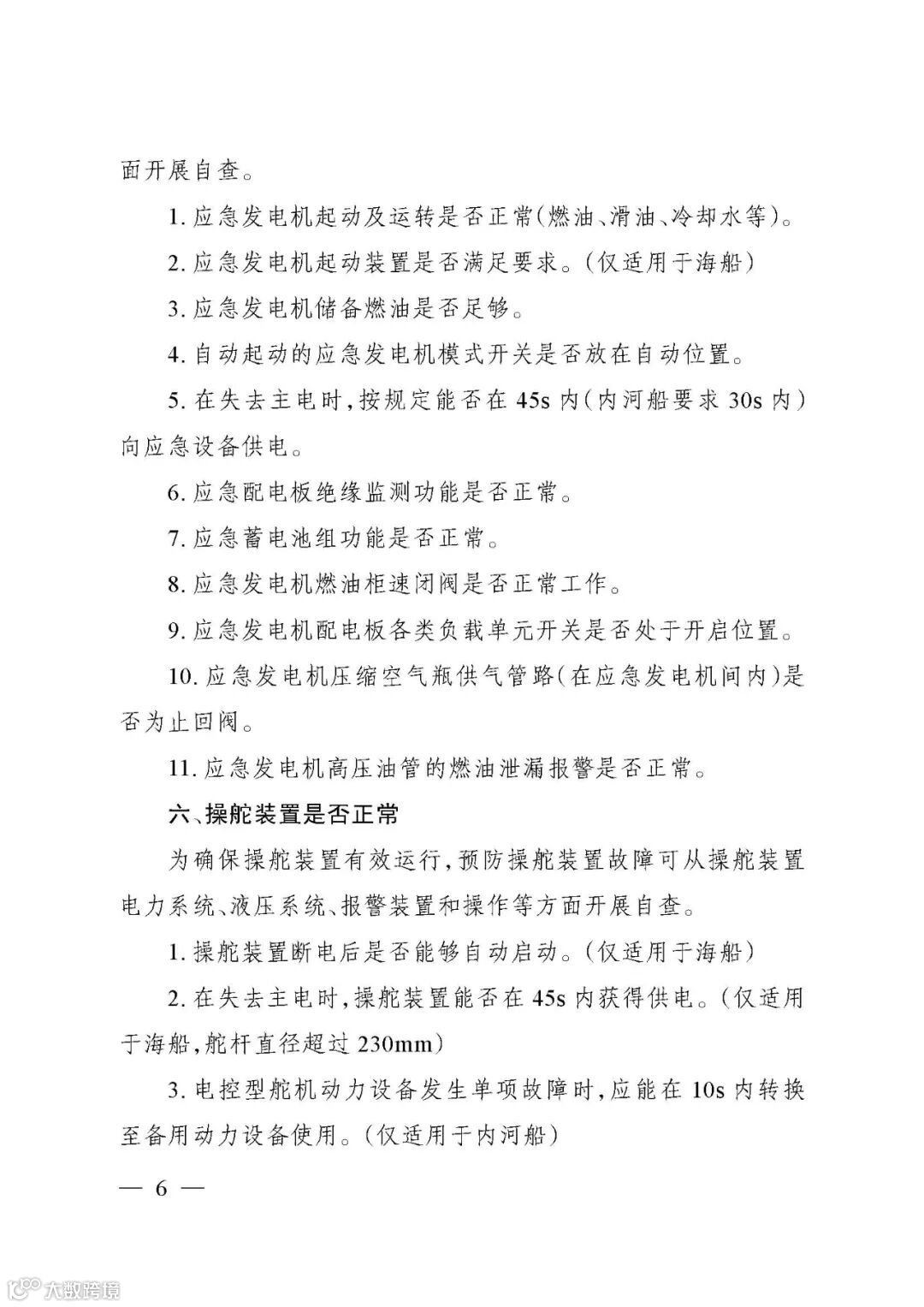
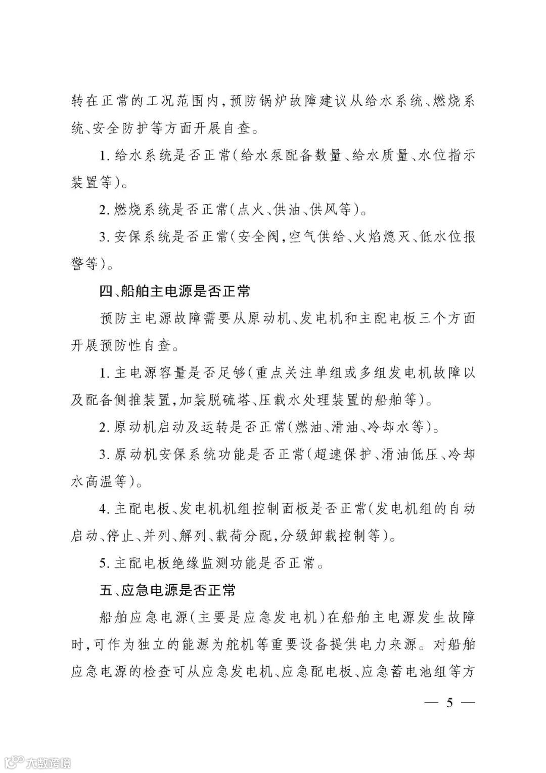
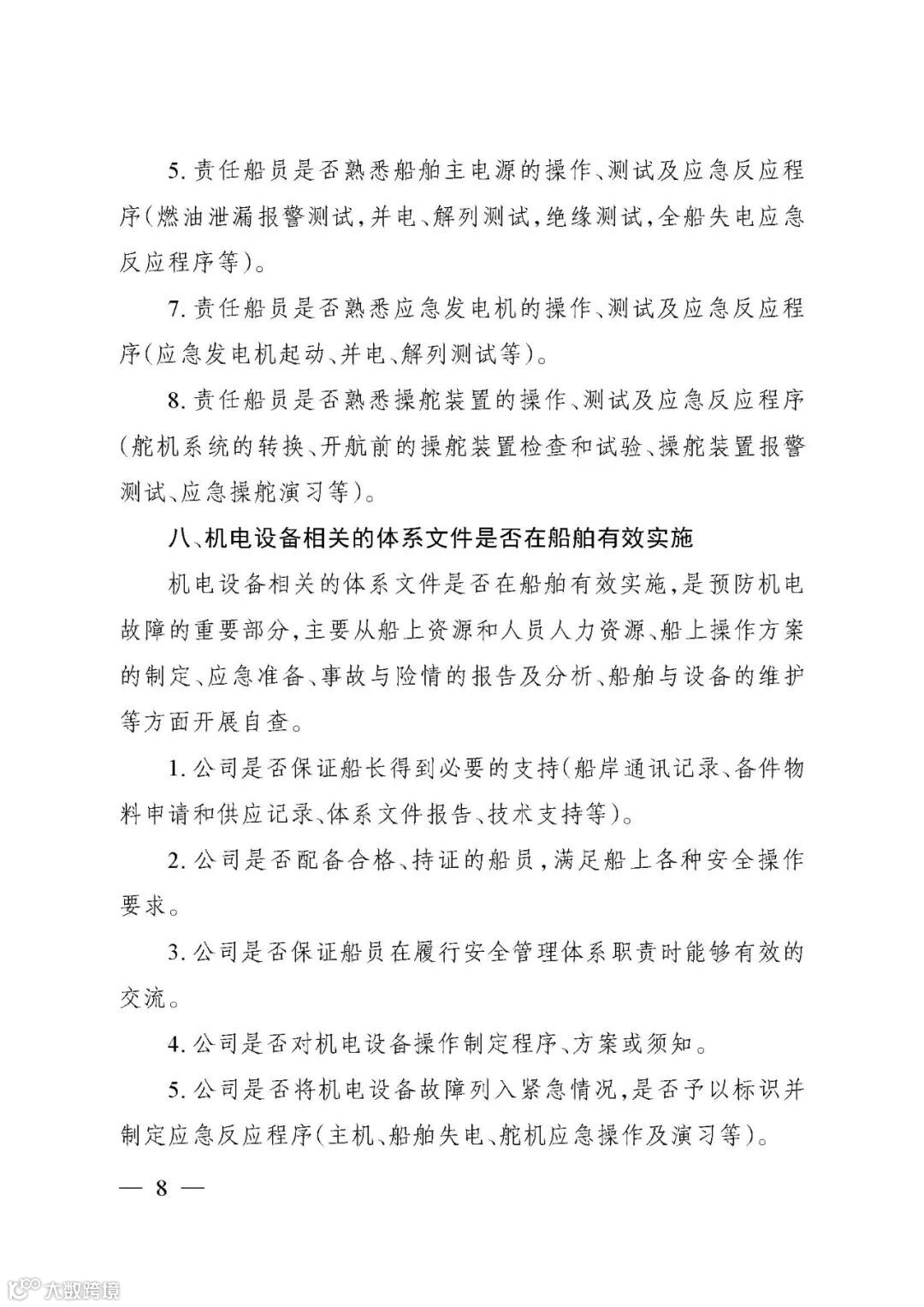
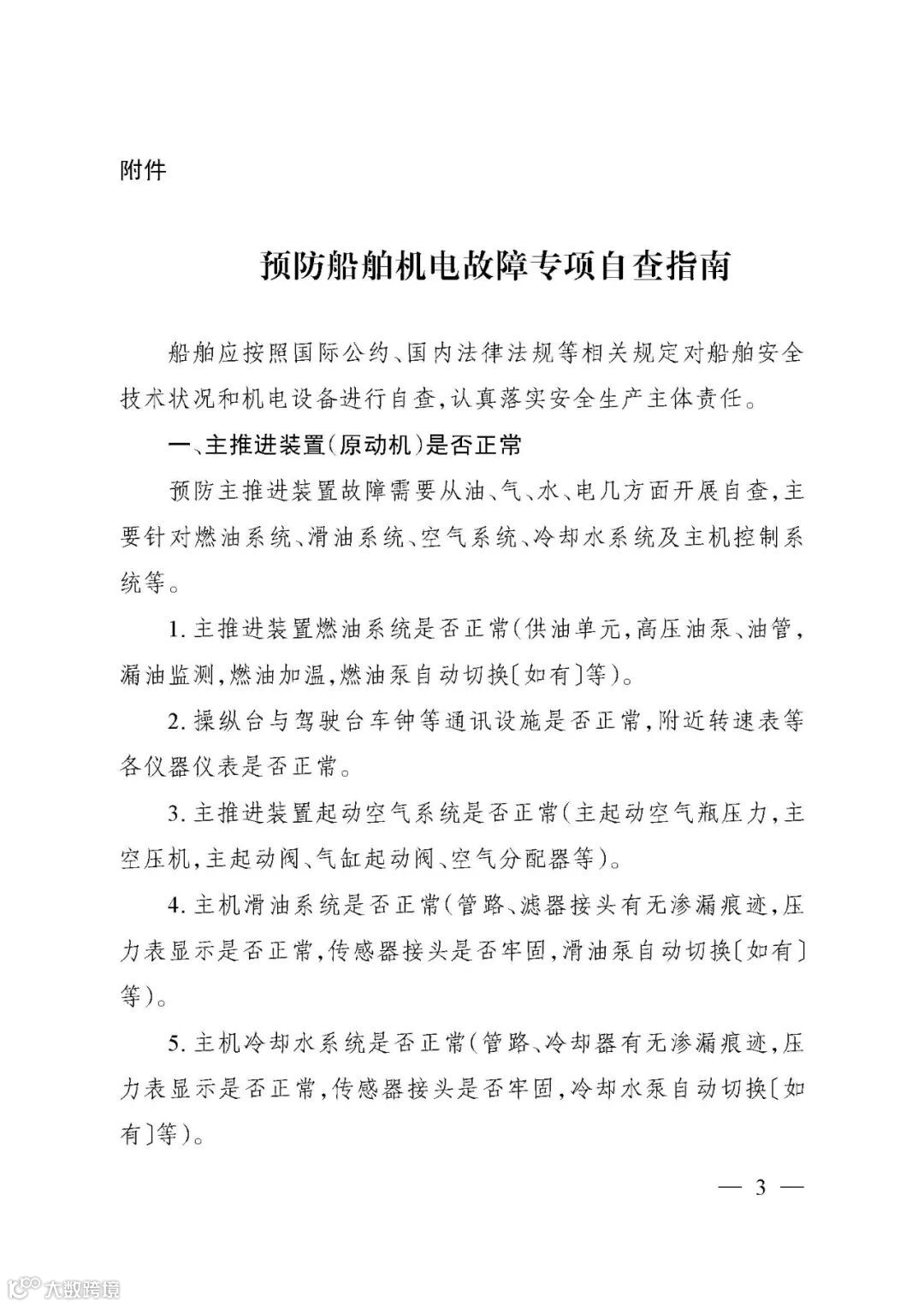
为落实水上交通安全治本攻坚三年行动的要求,进一步提升船舶安全水平,降低船舶机电设备故障风险,防范和遏制水上交通事故发生,根据《中华人民共和国海上交通安全法》《中华人民共和国内河交通安全管理条例》《中华人民共和国船舶安全监督规则》等规定,我局决定在全国范围内开展预防船舶机电设备故障专项行动。现将有关事项通告如下:

一、实施时间

专项行动自2024年4月7日开始至2024年10月31日结束。

二、开展船舶机电设备自查

中国籍船舶应加强船舶机电设备维护保养,航运企业应当参照《预防船舶机电设备故障专项自查指南》(附后)制定适用本船的船舶机电设备重点检查项目,船舶应当按要求开展开航前自查,对自查中发现的问题隐患及时整改。

船舶代理应向拟进入我国的外轮做好宣传和警示,督导拟到港外轮提前做好机电设备维护保养和隐患排查。

中国船级社、国内船舶检验机构和外国在华验船机构,应加强对新建、改建、机电设备维修和更新等船舶的检验、试验,提升检验质量,降低船舶机电设备故障风险。

三、船舶机电设备故障报告

船舶发生机电设备故障应主动向所在地海事管理机构报告并按要求接受海事管理机构的专项安全检查。对于发生机电设备故障不主动报告的,一经发现,将依法从严从重处理。

四、开展船舶机电设备专项检查

各级海事管理机构结合日常船舶安全检查对船舶机电设备进行详细检查。通过各种渠道发现船舶发生过机电设备故障的,原则上开展专项检查。针对12个月内发生过两次及以上机电设备故障的船舶,海事管理机构将邀请航运企业和船舶检验机构共同实施检查,并要求船舶提交故障分析报告和预防船舶机电设备故障措施方案。


附件:

预防船舶机电故障专项自查指南


中华人民共和国海事局

2024年4月3日



【投稿】【提供线索】【转载请后台留言或电邮投稿,主题格式为【投稿】+文章标题,发送至media@xindemarine.com邮箱




服务平台,传递海运正能量!" data-from="0">
更多航运资讯,请点击“阅读原文”


【声明】内容源于网络
0
0
信德海事安全
各类跨境出海行业相关资讯
内容 12202
粉丝 0
信德海事安全 各类跨境出海行业相关资讯
总阅读15.7k
粉丝0
内容12.2k