搜索
首页
大数快讯
大数活动
服务超市
文章专题
出海平台
流量密码
出海蓝图
产业赛道
物流仓储
跨境支付
选品策略
实操手册
报告
跨企查
百科
导航
知识体系
工具箱
更多
找货源
跨境招聘
DeepSeek
首页
>
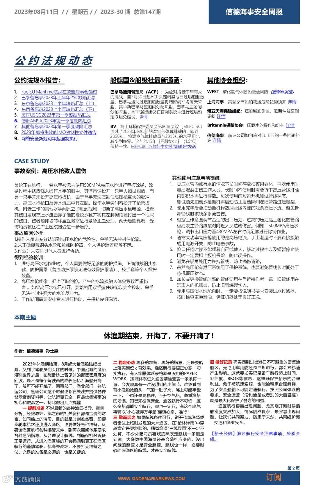
休渔期结束,开海了,不要开嗨了!——信德海事安全周报2023-29期
>
0
0
休渔期结束,开海了,不要开嗨了!——信德海事安全周报2023-29期
信德海事安全
2023-08-13
0
导读:信德海事一直把实现海上更安全当作我们的愿景之一。2020年8月22日正式推出《信德海事安全周报》,2021年
信德海事一直把实现海上更安全当作我们的愿景之一。2020年8月22日正式推出《信德海事安全周报》,2021年1月,《信德海事安全月报》上线,2021年2月,《信德海事安全指南》上线。如有船公司需订阅以上产品,请联系:safety@xindemarine.com。
【投稿】【
提供线索
】【
转载
】
请后台留言或电邮
投稿,主题格式为【投稿】+文章标题,发送至media@xindemarine.com邮箱。
更多航运资讯,请点击“阅读原文”
【声明】内容源于网络
0
0
信德海事安全
各类跨境出海行业相关资讯
内容
12202
粉丝
0
关注
在线咨询
信德海事安全
各类跨境出海行业相关资讯
总阅读
27.3k
粉丝
0
内容
12.2k
在线咨询
关注