url="" imgdata="null" tab="innerlink" data-linktype="1">
“历史性”脱碳协议出台,运价变数难料
信德海事 代馨怡
图片来源:Norden
国际海事组织(IMO),于近日发布了至关重要的全球减排战略。(可参考:→刚刚!2023年船舶温室气体减排战略在IMO通过!)
从未来运价的角度看,这对油轮和干散货船船东而言可谓一场胜利。因为阻碍新造船订单的未来法规的不确定性不仅持续存在,更是雪上加霜。
Stifel航运分析师本·诺兰(Ben Nolan)在上周日的一份客户报告中表示:"最终结果是一个更加积极主动的'目标',但对于怎样实现这一方程中'如何'这一部分,没有什么明确的说明。这种‘如何’的模糊性应该会使新船订购量持续受限。"
对于集装箱货运船东来说,最新协议理论上增加了未来运费大幅上涨的风险。
国际海事组织的最终协议仍包括制定全球碳税时间表。船舶经纪公司BRS近日表示,“就建立温室气体排放定价机制的必要性达成共识”。
如果全球碳征税最终得到实施,与大宗散货船舶运营商相比,集装箱航运公司更容易把成本转嫁给货主。在大宗散货运输中,谁来承担环境法规成本的问题非常棘手。
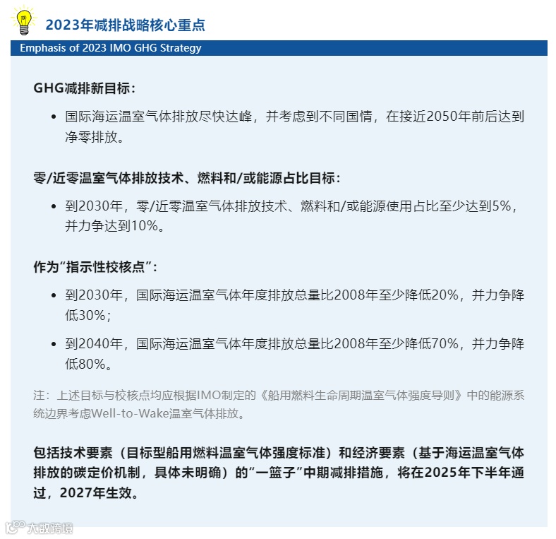
历史性协议
MEPC80达成的这项历史性的协议呼吁:

转向甲醇可能使燃料成本翻三番。对货主来说,碳征税是一个重点。
订购新船的集装箱航运公司主要关注两种替代燃料,这两种燃料都比传统的船用油料昂贵得多:液化天然气和甲醇。
过去两年订购的绝大多数集装箱船都是双燃料船,其中甲醇成为首选替代燃料。最新的宣布的一笔订单,长荣海运决定订购了 24 艘双燃料甲醇新船。(大单确认!24艘甲醇燃料大船订单来了!)
一些航运公司也决定改造船舶以使得其船舶可以燃烧甲醇。继马士基(每年上1000艘!业务规模巨大,中国修船厂请做好准备)之后,Hapag-Lloyd和 Seaspan 不久前也宣布,他们将对 15 艘船舶进行甲醇改造,另外还有45艘船静候在列。(详情见:→60艘船!大活来了!)
赫伯罗特表示,甲醇的价格是极低硫燃料油的三倍。咨询公司 Drewry 估计,改用“绿色”甲醇(由生物质或通过其他方式生产的甲醇,以在well to wake的基础上达到碳中和)将使燃料成本增加 350%,相当于从亚洲到欧洲的集装箱运费每个四十英尺箱增加超过1000美元的额外成本。
出于竞争考虑,能使用LNG或甲醇的双燃料船舶在碳税使竞争环境趋于平衡之前,预计仍将主要燃烧燃料油。
Drewry表示:“由于成本差异太大了,如果政府和政策制定者希望实现绿色航运,他们将必须采取更强有力甚至更强制性的规则来迫使转变。”
国际航运公会副秘书长西蒙·贝内特(Simon Bennett)说,要实现新的脱碳目标,国际海事组织必须迅速就向船舶排放的温室气体征收全球性碳税达成共识。他表示,目前多数政府支持对航运业按照船舶排放的温室气体吨数征收碳税的方案。
全球碳征税将相当于对大宗商品和散货货主征收一项大型税项,最终转嫁到消费者身上。
欧盟排放交易体系:未来的预兆?
目前还远未确定国际海事组织的175 个成员国是否会在 2025 年之前同意在全球范围内征税。一些主要进出口国如果认为征税会对本国经济造成太大损害,可能会阻止征税。
但无论 IMO 做出什么样的改变,船东及其货物托运人客户都将很快面临碳定价:航运业将于2024 年 1 月 1 日开始逐步纳入欧盟排放交易体系 (ETS)。
“明年生效的欧盟排放交易体系将比其他现有的环境法规产生更大的影响,”成品油轮船东 D'Amico的首席财务官 Carlos Balestra Di Mottola 在 6 月份的 Marine Money Week 会议上警告说。“考虑到目前二氧化碳排放配额和燃油价格,可能会导致欧洲航线的燃油成本增加50% 左右。这是一个相当陡峭的增长。”
咨询公司 Hecla Emissions Management 发布预测,2024 年至 2026 年欧盟 ETS 运输成本将增加 172 亿欧元,按当前汇率计算为 189 亿美元。
集装箱航运公司已经确认,他们将通过附加费将欧盟排放交易体系的成本转嫁给货运托运人。
图片来源:Nick Souza Photography
对新油轮和散货船订单的影响
在散货运输方面,订购的新油轮和干散货船很少。据克拉克森证券称,目前订购的超大型原油运输船(VLCC;运载 200 万桶石油的油轮)的运力仅占水上船队的 1%。
海岬型船(载重量为 100,000 载重吨或以上的大型干散货船)的运力仅占现有船队的 5%。假设未来需求超过缺乏弹性的船舶供应,订单与船队比率越低,未来运费的前景就越好。
未来允许使用的燃料的不确定性是船东没有订购新油轮和散货船的原因之一。船东不想支付过早过时的新船费用,银行也不想为它们提供融资。
如果国际海事组织能推出明确的战略方针,使船东相信他们订购的新船将能符合未来的排放法规,这将促进新船订单量增加,并对运费上涨形成阻力。相反,如果国际海事组织在减排问题上意见完全分歧,也将促使船东安心订购传统燃油船舶,这同样不利于未来运费的控制。
坚持“观望”态度
“国际海事组织实际上想说的是‘你必须大幅减少排放,你要弄清楚如何减少排放,但如果不这样做,将会产生严重的影响,’”诺兰说。
“因此,我们预计大多数船东在押注新船的新燃料类型之前可能会继续采取最谨慎的‘观望’步骤。”
BRS 表示,“(油轮)船东希望IMO能够提供一份关于航运业如何脱碳的路线图,并就未来如何纳入和推广替代燃料提供明确的指导方针。”但与预期相反,该战略的具体细节的公布已经被推迟了。
“油轮订单仍然疲软,上周的会议似乎不太可能向油轮船东提供他们未来投资所需的明确信息。”
BRS 表示,这最终可能会对 IMO 的脱碳计划产生适得其反的效果。“如果没有新的油轮涌入……旧的、耗油量更大的油轮将继续服役更长时间”,这将“与温室气体排放目标背道而驰”。



